湖南省岳阳市岳汨五月联考2023-2024学年高三下学期5月月考生物试题
展开
这是一份湖南省岳阳市岳汨五月联考2023-2024学年高三下学期5月月考生物试题,共12页。
1.中国是农业大国,生态农业是实现可持续发展的必然选择。稻田养鱼利用稻田自身的生态条件,与水产养殖技术有效结合,达到水稻、鱼双丰收。下列叙述错误的是( )
A.稻田养鱼可提高土壤肥力
B.鱼粪便中能量可流向水稻
C.稻田养鱼可减少水稻虫害
D.稻田养鱼可促进物质循环
2.生物学实验设计中应遵循单一变量原则和对照原则,在对照实验中可以采用加法原理或减法原理实现对自变量的控制。下列有关实验的叙述中正确的是( )
A.在“比较过氧化氢在不同条件下的分解”实验中利用了减法原理来控制自变量
B.在“探索生长素类调节剂促进插条生根的最适浓度”实验中,预实验和正式实验均需要设置空白对照
C.在“观察紫色洋葱鳞片叶外表皮细胞质壁分离与复原”的实验中不存在对照
D.在“探究唾液淀粉酶的最适pH”的实验中,先将每一组温度控制在37°C属于对无关变量的控制
3.体温调定点学说认为,体温调定点类似恒温器的“温度设定器”,当体温调定点升高时,机体通过调节产热过程与散热过程升高体温,反之体温下降。下列叙述错误的是( )
A.体温调定点位于下丘脑的体温调节中枢
B.新冠病毒等致热因子能升高体温调定点
C.体温升高过程中机体的产热大于散热
D.发热时机体的体温调节功能出现障碍
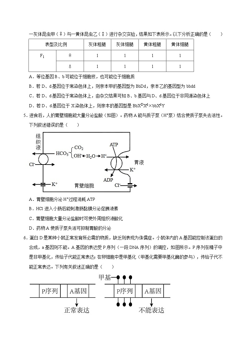
4.某昆虫体色有灰体和黄体,分别由等位基因B、b控制,腿型有粗腿和细腿,分别由等位基因D、d控制,其中B、b基因位于常染色体上(D、d基因不位于Y染色体上)。研究小组从该昆虫群体中选取一灰体昆虫甲(♀)与一黄体昆虫乙(♂)进行杂交实验,结果如下表所示。以下分析正确的是( )
A.等位基因B、b可能位于细胞核,也可能位于细胞质
B.若D、d基因位于常染色体上,则亲本甲的基因型为BbDd,亲本乙的基因型为bbdd
C.若D、d基因位于常染色体上,由杂交结果可知B、b基因与D、d基因位于非同源染色体上
D.若D、d基因位于X染色体上,则亲本的基因型是BbXDXd×bbXdY
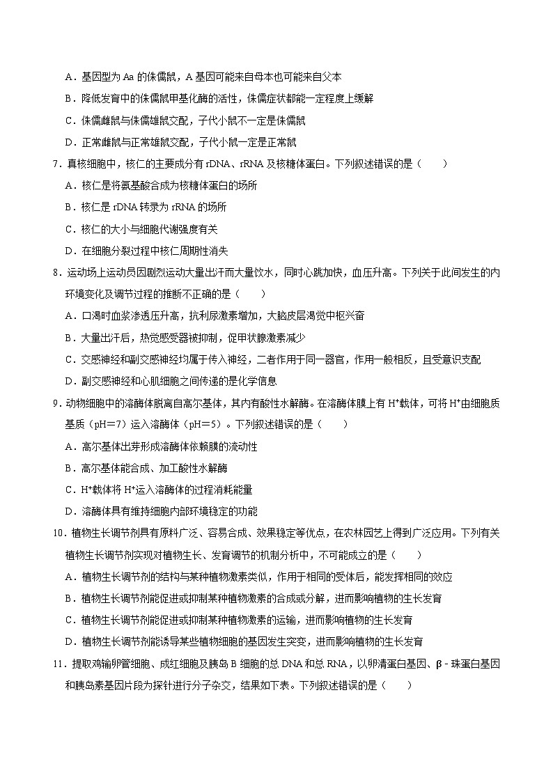
5.进食后,人的胃壁细胞能大量分泌盐酸(如图)。药物A能与质子泵(H+泵)结合使质子泵失去活性。下列叙述错误的是( )
A.胃壁细胞分泌H+过程消耗ATP
B.HCl进入小肠后能刺激肠黏膜分泌促胰液素
C.胃壁细胞大量分泌盐酸时可使外周组织液酸化
D.药物A使质子泵失活可抑制胃酸的分泌
6.蛋白D是某种小鼠正常发育所必需的物质,缺乏则表现为侏儒症。小鼠体内的A基因能控制该蛋白的合成,a基因则不能。A基因的表达受P序列(一段DNA序列)的调控,如图所示。P序列在精子中是非甲基化,传给子代能正常表达;在卵细胞中是甲基化(甲基化需要甲基化酶的参与),传给子代不能正常表达。下列有关叙述正确的是( )
A.基因型为Aa的侏儒鼠,A基因可能来自母本也可能来自父本
B.降低发育中的侏儒鼠甲基化酶的活性,侏儒症状都能一定程度上缓解
C.侏儒雌鼠与侏儒雄鼠交配,子代小鼠不一定是侏儒鼠
D.正常雌鼠与正常雄鼠交配,子代小鼠一定是正常鼠
7.真核细胞中,核仁的主要成分有rDNA、rRNA及核糖体蛋白。下列叙述错误的是( )
A.核仁是将氨基酸合成为核糖体蛋白的场所
B.核仁是rDNA转录为rRNA的场所
C.核仁的大小与细胞代谢强度有关
D.在细胞分裂过程中核仁周期性消失
8.运动场上运动员因剧烈运动大量出汗而大量饮水,同时心跳加快,血压升高。下列关于此间发生的内环境变化及调节过程的推断不正确的是( )
A.口渴时血浆渗透压升高,抗利尿激素增加,大脑皮层渴觉中枢兴奋
B.大量出汗后,热觉感受器被抑制,促甲状腺激素减少
C.交感神经和副交感神经均属于传入神经,二者作用于同一器官,作用一般相反,且受意识支配
D.副交感神经和心肌细胞之间传递的是化学信息
9.动物细胞中的溶酶体脱离自高尔基体,其内有酸性水解酶。在溶酶体膜上有H+载体,可将H+由细胞质基质(pH=7)运入溶酶体(pH=5)。下列叙述错误的是( )
A.高尔基体出芽形成溶酶体依赖膜的流动性
B.高尔基体能合成、加工酸性水解酶
C.H+载体将H+运入溶酶体的过程消耗能量
D.溶酶体具有维持细胞内部环境稳定的功能
10.植物生长调节剂具有原料广泛、容易合成、效果稳定等优点,在农林园艺上得到广泛应用。下列有关植物生长调节剂实现对植物生长、发育调节的机制分析中,不可能成立的是( )
A.植物生长调节剂的结构与某种植物激素类似,作用于相同的受体后,能发挥相同的效应
B.植物生长调节剂能促进或抑制某种植物激素的合成或分解,进而影响植物的生长发育
C.植物生长调节剂能促进或抑制某种植物激素的运输,进而影响植物的生长发育
D.植物生长调节剂能诱导某些植物细胞的基因发生突变,进而影响植物的生长发育
11.提取鸡输卵管细胞、成红细胞及胰岛B细胞的总DNA和总RNA,以卵清蛋白基因、β﹣珠蛋白基因和胰岛素基因片段为探针进行分子杂交,结果如下表。下列叙述错误的是( )
A.同一个体不同组织的细胞内基因组相同,RNA不完全相同
B.Suthern杂交区有A﹣T碱基对,Nrthern杂交区无A﹣T碱基对
C.卵清蛋白基因、β﹣珠蛋白基因和胰岛素基因均为选择性表达的基因
D.细胞分化的本质是基因组在不同时间和空间上的选择性表达
12.三北防护林是我国最大的生态系统恢复工程,主要通过种草和种树来防风固沙,保持水土,恢复我国内陆地区的生态环境。下列有关分析正确的是( )
A.三北防护林建设初期应选择一种耐旱的草本、灌木或乔木进行大面积快速覆盖,这体现了生态工程的协调原则
B.沙地上草本的生长能改善土壤条件,为灌木生长提供条件,灌木的生长又能进一步改善土壤条件,这体现了生态系统的负反馈调节
C.三北防护林恢复到草原群落后,可以适度放牧,消费者的引入既能提高生态系统的抵抗力稳定性,又能促进物质循环流动
D.三北地区的生物群落现阶段以草原群落为主,但只要时间足够,最终一定能演替成森林
二.多选题(共4小题,每题4分,共16分)
(多选)13.某二倍体高等动物(2n=4)的基因型为AaBb,现将其一个精原细胞的DNA都用放射性同位素32P标记并放入含31P的培养基中培养并分裂,其中某个子细胞染色体及其基因位置如图所示,且形成该细胞的过程中只发生了一次遗传物质的异常变化。下列叙述错误的是( )
A.若只有1条染色体有放射性,说明形成该细胞过程中发生了基因突变
B.若只有2条染色体有放射性,说明该精原细胞在减数分裂前只进行了一次有丝分裂
C.若只有3条染色体有放射性,说明形成该细胞过程中发生了染色体互换
D.若4条染色体均有放射性,说明该精原细胞经过一次有丝分裂后进行减数分裂
(多选)14.以下与同位素相关的实验设计或治疗方案中,合理的有( )
A.用35S标记的氨基酸作为原料探究分泌蛋白合成加工、运输和分泌过程
B.利用32P、35S分别标记人、小鼠细胞膜上的蛋白质证明细胞膜具有流动性
C.用放射性同位素标记的DNA探针可以检测目的基因是否成功导入受体细胞
D.利用放射性同位素标记单克隆抗体,可以对肿瘤细胞进行精准的定向放疗
(多选)15.研究种群数量变化时出生率和死亡率、λ(等于Nt+1/Nt)、增长率及增长速率是判断种群数量变化的重要指标,下列曲线代表的种群数量一直在增加的是( )
A.
B.
C.
D.
(多选)16.我国珠江三角洲某地桑基鱼塘的能量流动简图如图。据图判断以下说法错误的( )
A.桑和浮游植物实际光合作用固定的总能量即为输入该生态系统的总能量
B.鱼在该生态系统中既是初级消费者,也是次级消费者
C.该生态系统的能量耗散主要通过各生物的呼吸作用实现
D.浮游植物到鱼的能量传递效率=×100%
三.解答题(共4小题,共48分)
17.白羊草是一种耐旱的优良草本植物。研究人员提取白羊草细胞中的M基因,将其转入拟南芥细胞中,以研究白羊草的M基因与抗旱性的相关性。请回答下列问题:(12分)
(1)利用PCR技术获得M基因,需要在PCR反应体系中加入模板、引物及 ;若模板双链DNA的数量为a个,经过35个循环需要消耗引物的数量是 。
(2)下面是对M基因进行PCR扩增时用到的两种引物:
引物1:5'﹣ACGGTGCATTTTCATCGTCTCT﹣3'
引物2:5'﹣AGAGACGATGTTGCTTCCTCTA﹣3'
如图1表示含有M基因的DNA片段,①②③④表示引物可能的结合位点。
下列选项中,引物1和引物2结合的正确位置是 。
A.引物1结合在②,引物2结合在③
B.引物1结合在④,引物2结合在①
C.引物1结合在③,引物2结合在②
D.引物1结合在①,引物2结合在④
(3)研究人员选择如图2质粒作为运载体时,最好同时使用两种限制酶切割质粒,并且两种限制酶中不能用限制酶 ,原因是 。
(4)研究人员想要进一步确定白羊草的M基因与其抗旱性是否有关,请以转基因拟南芥、野生型拟南芥为实验材料,写出简要的设计思路: ,若 ,则说明M基因与白羊草的抗旱性有关。
18.研究人员选取某小河的一个河段,调查5种生物的食物关系及体内重金属汞含量,结果如下表。回答下列问题:(12分)
(1)若将上述调查放在该河的全流域内进行,常用的取样方法是 。
(2)与本河段的流域生态系统相比,表中还缺少 等生态系统成分。表中所列生物中,河蚌和水蚕的关系是 。
(3)生物的营养级越高,体内汞含量越高,原因是 。人们可用生物修复方法对含汞水体进行修复,请写出一种生物修复方法或修复思路 。
19.草莓含有多种氨基酸、微量元素、维生素,具有调节免疫延缓衰老、改善皮肤状态等功效,是深受大众喜爱的水果。图甲表示草莓果实的结构示意图,图乙表示草莓果实发育和成熟各阶段中不同植物激素的含量变化情况。请根据所学知识回答以下问题:(12分)
(1)果实发育的最初阶段脱落酸含量较高,主要是要促进 。
(2)由图乙可知, 能促进花托膨大形成果实,反应到细胞水平,是因为它们能 。研究结果表明,若除去花托上的所有瘦果,花托的膨大过程立即停止,由此可说明 。
(3)某同学分析图乙曲线后提出:在果实膨大期额外喷洒大量的外源生长素可以大幅度使草莓增产。你认为该观点是否正确? 。为什么? 。
(4)由图乙曲线可知,在草莓果实的发育和成熟过程中,脱落酸和乙烯的含量变化之间的关系是 。
(5)研究表明开花后20天左右是草莓果实由发育阶段转入成熟阶段的关键时期,结合图乙曲线变化可知 是这一转折的关键信号。进入成熟阶段后,果实的颜色会发生一系列变化,若用一定浓度的外源脱落酸处理开花后第14天的果实,果实颜色变化明显提前,若用一定浓度的外源生长素处理开花后第20天的果实,果实颜色变化明显延后,这说明草莓果实能否进入成熟阶段由 决定。
20.我国有7000年的种植水稻的历史,如今水稻已经成为我国重要作物。生产实践中获得具有杂种优势的杂合种子是提高水稻产量的重要途径,同时寻找抗病、耐旱、耐盐、耐高温基因并对其调控机制进行深入研究对水稻遗传改良具有重要意义。(12分)
(1)自然条件下,科研人员从水稻品种ZH11中筛选出雄性不育突变体(hms1)。利用雄性不育突变体进行杂交水稻育种的优势是 。将野生型ZH11和突变体(hms1)杂交,F1自交,F2中突变型(hms1)占,说明突变性状为 。
(2)科研人员获得纯合稻瘟病抗性突变体M,并对野生型(WT)和抗性突变体M的R基因进行测序分析,结果如图1。据图1可知,与WT中R基因序列相比,抗性突变体M的R基因发生了缺失。该突变基因控制合成的蛋白质中,氨基酸 发生改变,导致该蛋白质空间结构改变,生理功能丧失。
(3)科学家从拟南芥中获取功能基因HARDY(HRD),并将其转入水稻中过量表达,从而提高了水稻的水分利用效率。在干旱条件下,野生型(WT)和HRD增强表达的转基因水稻植株A、B(HRDA、HRDB)的根生物量(根系干重)及叶片蒸腾速率的测定结果如图2、3所示。据图分析转基因水稻耐旱能力增强的原因包括 和 。
(4)某研究所提取水稻品种nnabkra的两个耐盐基因qskc﹣1和Saltl并导入普通水稻zhnghuall,从而筛选出成功整合的耐盐水稻植株(两个耐盐基因都表达才表现为高耐盐性状)。如图4表示两个基因随机整合的三种情况,让三株转基因水稻植株自交,后代中高耐盐性状的个体所占比例最大的是 。
(5)研究人员获得两个耐高温突变体甲、乙(二者均为隐性突变个体),已知耐高温突变体乙的隐性突变基因位于水稻3号染色体上,为探究两种突变体是否为同一基因突变导致,让两种突变体杂交后,F1再自交(不考虑染色体互换),观察并统计F2的表型及比例。
①若F2均耐高温,说明 ;
②若 ,说明两突变基因是非同源染色体上的非等位基因;
③若F2不耐高温:耐高温≈1:1,说明两突变基因是同源染色体上的非等位基因。
参考答案与试题解析
一.选择题(共12小题)
1-5:BDDDC 6-10:CACBD 11-12:BC
二.多选题(共4小题)
13:ABD。
14.:CD。
15:CD。
16.:ABD。
17.
(1)热稳定DNA聚合酶(Taq酶)和原料(dNTP) a×(236﹣2)
(2)D
(3)I 因为限制酶I存在于四环素抗性基因和氨苄青霉素抗性基因这两种标记基因内部,若使用限制酶I会将两种标记基因都破坏
(4)将抗旱转基因拟南芥和野生型拟南芥置于干旱的环境培养 若抗旱转基因拟南芥在干旱环境中的生长状况优于野生型拟南芥
18.(1)等距取样法
(2)非生物的物质和能量、分解者 捕食、种间竞争
(3)汞在生物体内不被分解,可沿食物链富集 种植偏好吸收汞的植物,然后输出水体,减少水体汞含量
19.(1)花瓣脱落
(2)生长素和赤霉素 促进细胞的伸长和分化(或促进细胞的伸长和分裂) 花托膨大形成果实所需的生长素(和赤霉素)来自于瘦果(种子)
(3)不正确 生长素在浓度较低时促进生长,在浓度过高时则会抑制生长,大量喷洒外源生长素有可能导致生长素浓度过高,反而抑制果实的膨大
(4)乙烯的含量随脱落酸含量的变化而变化
(5)生长素(赤霉素)含量的下降,脱落酸含量的上升 生长素与脱落酸的比例(生长素和脱落酸的相对含量)
20.(1)不需要将母本人工去雄 隐性性状
(2)数目和排列顺序
(3)根生物量增加,吸水能力增强 蒸腾速率下降,失水减少
(4)甲
(5)两突变基因为同一基因 F2不耐高温:耐高温≈9:7
表型及比例
灰体粗腿
灰体细腿
黄体粗腿
黄体细腿
F1
♀
1
1
1
1
♂
1
1
1
1
实验方法
Suthem杂交(DNA操针—细胞总DNA)
Nrthern杂交(DNA探针—细胞总RNA)
细胞类型
输卵管细胞
红细胞
胰岛B细胞
输卵管细胞
红细胞
胰岛B细胞
卵清蛋白基因
+
+
+
+
﹣
﹣
β﹣珠蛋白基因
+
+
+
﹣
+
﹣
胰岛素基因
+
+
+
﹣
﹣
+
生物种类
消化道内的食物
汞含量(mg/kg体重)
A鱼
B鱼
70
B鱼
水蚕
10
河蚌
水蚕、小球藻
20
水蚕
小球藻
5
小球藻
2
相关试卷
这是一份2024届湖南省岳阳市高三下学期三模生物试题,文件包含生物卷pdf、生物答案2024427pdf等2份试卷配套教学资源,其中试卷共9页, 欢迎下载使用。
这是一份2024届湖南省岳阳市高三下学期三模生物试题,文件包含生物卷pdf、生物答案2024427pdf等2份试卷配套教学资源,其中试卷共9页, 欢迎下载使用。
这是一份2024届湖南省岳阳市高三下学期三模生物试题,文件包含生物卷pdf、生物答案2024427pdf等2份试卷配套教学资源,其中试卷共9页, 欢迎下载使用。

