甘肃省靖远县2024届高三全真模拟生物试题
展开本试卷满分100分,考试用时75分钟。
注意事项:
1.答题前,考生务必将自己的姓名、考生号、考场号、座位号填写在答题卡上。
2.回答选择题时,选出每小题答案后,用铅笔把答题卡上对应题目的答案标号涂黑。如需改动,用橡皮擦干净后,再选涂其他答案标号。回答非选择题时,将答案写在答题卡上。写在本试卷上无效。
3.考试结束后,将本试卷和答题卡一并交回。
4.本试卷主要考试内容:人教版必修1、2,选择性必修1、2、3。
一、选择题:本题共16小题,每小题3分,共48分。在每小题给出的四个选项中,只有一项是符合题目要求的。
1.支原体肺炎是由肺炎支原体引起的急性肺部感染性疾病。已知阿奇霉素可抑制原核生物核糖体中蛋白质的合成;青霉素可通过干扰细菌细胞壁的合成来使细菌裂解,从而达到杀菌的目的。下列说法错误的是( )
A.肺炎支原体的DNA上可能有蛋白质与之相结合
B.支原体自身的蛋白质均在宿主细胞核糖体上合成
C.阿奇霉素治疗支原体肺炎的效果比青霉素的显著
D.人患病毒性流感时,不宜服用阿奇霉素进行治疗
2.许多糖的运输依赖于金属离子或H+浓度梯度储存的能量。大肠杆菌细胞膜上有一种半乳糖苷透性酶,每将1分子的乳糖运输进入细胞,就伴随着1个H+的顺浓度梯度同向运输。肾细胞对葡萄糖进行吸收时,Na+会一起被运输到细胞内,如果细胞外Na+的浓度明显降低,那么葡萄糖的运输就会停止。已知细胞膜上的Na+/K+-ATP酶可将细胞内的Na+运输到细胞外。下列说法正确的是( )
A.H+和乳糖的同向转运均属于协助扩散
B.乳糖进入大肠杆菌细胞的过程会使细胞内的pH升高
C.若肾细胞膜上的Na+/K+-ATP酶失活,则葡萄糖的运输会受到影响
D.若肾细胞的有氧呼吸暂停,则其对葡萄糖的吸收会停止
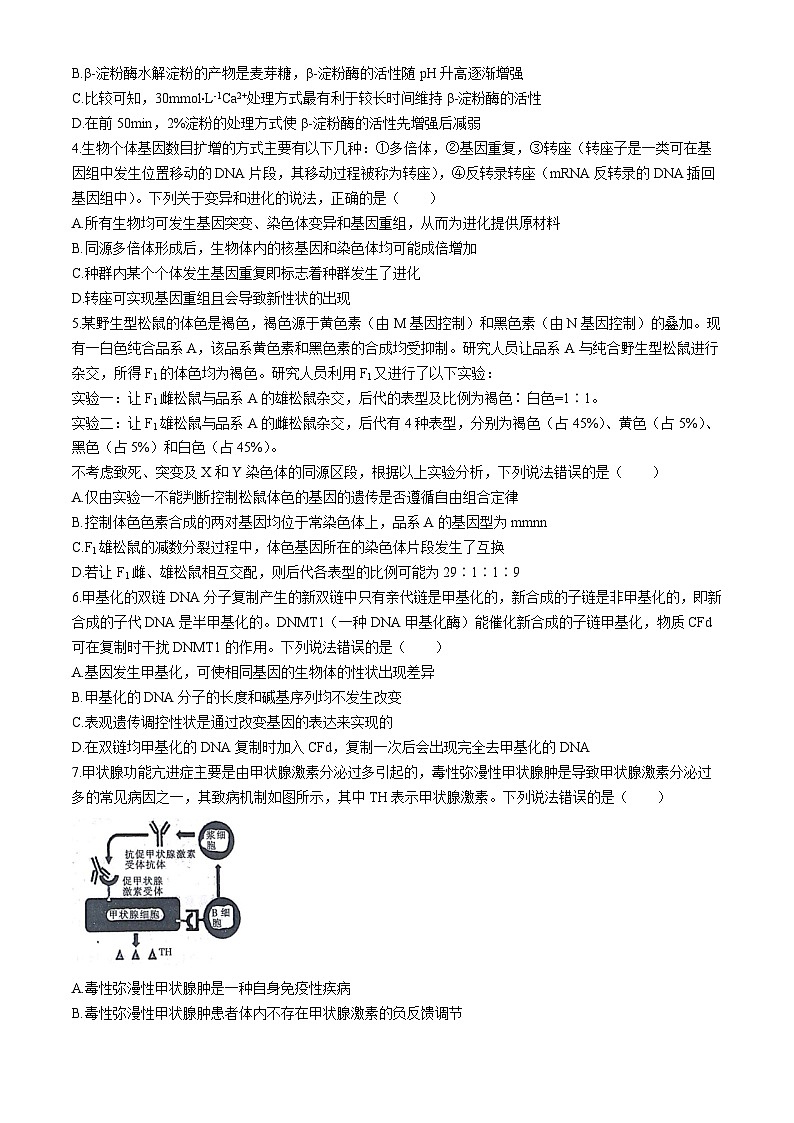
3.在植物细胞中参与淀粉水解的酶主要有α-淀粉酶和β-淀粉酶。α-淀粉酶耐高温不耐酸,能以随机的方式从淀粉分子内部将其水解。β-淀粉酶不耐高温,但在pH=3.3时仍有部分活性,它能使淀粉从末端以两个单糖为单位进行水解。在淀粉、Ca2+等处理方式的影响下,β-淀粉酶在50℃条件下经不同时间保存后的活性测定结果如图所示。下列说法正确的是( )
A.两种淀粉酶在理化性质上的差异只与组成其的氨基酸的种类或排列顺序相关
B.β-淀粉酶水解淀粉的产物是麦芽糖,β-淀粉酶的活性随pH升高逐渐增强
C.比较可知,30mml⋅L-1Ca2+处理方式最有利于较长时间维持β-淀粉酶的活性
D.在前50min,2%淀粉的处理方式使β-淀粉酶的活性先增强后减弱
4.生物个体基因数目扩增的方式主要有以下几种:①多倍体,②基因重复,③转座(转座子是一类可在基因组中发生位置移动的DNA片段,其移动过程被称为转座),④反转录转座(mRNA反转录的DNA插回基因组中)。下列关于变异和进化的说法,正确的是( )
A.所有生物均可发生基因突变、染色体变异和基因重组,从而为进化提供原材料
B.同源多倍体形成后,生物体内的核基因和染色体均可能成倍增加
C.种群内某个个体发生基因重复即标志着种群发生了进化
D.转座可实现基因重组且会导致新性状的出现
5.某野生型松鼠的体色是褐色,褐色源于黄色素(由M基因控制)和黑色素(由N基因控制)的叠加。现有一白色纯合品系A,该品系黄色素和黑色素的合成均受抑制。研究人员让品系A与纯合野生型松鼠进行杂交,所得F1的体色均为褐色。研究人员利用F1又进行了以下实验:
实验一:让F1雌松鼠与品系A的雄松鼠杂交,后代的表型及比例为褐色∶白色=1∶1。
实验二:让F1雄松鼠与品系A的雌松鼠杂交,后代有4种表型,分别为褐色(占45%)、黄色(占5%)、黑色(占5%)和白色(占45%)。
不考虑致死、突变及X和Y染色体的同源区段,根据以上实验分析,下列说法错误的是( )
A.仅由实验一不能判断控制松鼠体色的基因的遗传是否遵循自由组合定律
B.控制体色色素合成的两对基因均位于常染色体上,品系A的基因型为mmnn
C.F1雄松鼠的减数分裂过程中,体色基因所在的染色体片段发生了互换
D.若让F1雌、雄松鼠相互交配,则后代各表型的比例可能为29∶1∶1∶9
6.甲基化的双链DNA分子复制产生的新双链中只有亲代链是甲基化的,新合成的子链是非甲基化的,即新合成的子代DNA是半甲基化的。DNMT1(一种DNA甲基化酶)能催化新合成的子链甲基化,物质CFd可在复制时干扰DNMT1的作用。下列说法错误的是( )
A.基因发生甲基化,可使相同基因的生物体的性状出现差异
B.甲基化的DNA分子的长度和碱基序列均不发生改变
C.表观遗传调控性状是通过改变基因的表达来实现的
D.在双链均甲基化的DNA复制时加入CFd,复制一次后会出现完全去甲基化的DNA
7.甲状腺功能亢进症主要是由甲状腺激素分泌过多引起的,毒性弥漫性甲状腺肿是导致甲状腺激素分泌过多的常见病因之一,其致病机制如图所示,其中TH表示甲状腺激素。下列说法错误的是( )
A.毒性弥漫性甲状腺肿是一种自身免疫性疾病
B.毒性弥漫性甲状腺肿患者体内不存在甲状腺激素的负反馈调节
C.毒性弥漫性甲状腺肿患者神经的兴奋性可能会高于健康人的
D.抗促甲状腺激素受体抗体不是唯一能与促甲状腺激素受体结合的物质
8.某林场工作人员在野外通过红外相机拍摄到野生大熊猫影像,该工作人员猜测其为被放归的大熊猫。大熊猫粪便中常含自身DNA,通过采集、提取DNA做进一步检测后,该猜测得到了证实。野化放归是复壮和重建大熊猫野生种群的重要手段,对保护大熊猫具有重要意义。下列说法正确的是( )
A.须彻底去除粪便中微生物的DNA后再检测,以免干扰实验结果
B.红外触发相机技术可用来调查该林场大熊猫的种群密度
C.通过改善栖息环境来提高K值可使大熊猫的种群数量增长曲线呈“J”形
D.放归野外可改善物种多样性、降低灭绝风险以实现野生大熊猫种群复壮
9.使用时间过长的玩具表面可能会有细菌,可能会导致儿童患接触性皮炎。为了检测某玩具表面是否存在大肠杆菌,某团队进行了相关实验(如图所示),该团队使用伊红一亚甲蓝染液(用于鉴别大肠杆菌,能使其菌落呈深紫色,并带有金属光泽)对培养基C进行染色,初步统计大肠杆菌的数量,图中1~6表示不同菌落。下列说法错误的是( )
A.对菌液进行系列梯度稀释,菌落数为30~300时适合进行计数
B.配制平板A时只需要加入碳源、氮源、水、无机盐这几类物质即可
C.图中平板B的接种方法为稀释涂布平板法,初步判断3是大肠杆菌的菌落
D.为保护儿童健康,平时可用75%的酒精对玩具进行擦拭消毒
10.科研人员设法保存了北部白犀牛的精子和部分组织,欲通过胚胎移植等方法繁育该物种,其研究过程如图所示,其中①②③表示操作过程。下列说法正确的是( )
A.①表示注射相关激素,从卵巢中收集的卵母细胞可直接与精子完成体外受精过程
B.③表示胚胎移植,重构胚发育为胚胎的过程不需要进行任何处理
C.两种后代细胞中的核DNA相同,细胞质DNA不同
D.后代B为雌性白犀牛,后代A与后代B的性别不一定相同
11.青蒿素是黄花蒿的产物,可以有效降低疟疾患者的死亡率。已知FPS酶在青蒿素合成过程中起决定性作用,且四倍体黄花蒿体内的青蒿素含量比二倍体体内的高。下列哪种方法不能提高青蒿素的产量?( )
A.将高表达FPS酶基因导入黄花蒿基因组DNA上,获得青蒿素高产品种
B.将青蒿素相关基因导入微生物,利用微生物合成青蒿素
C.通过用秋水仙素直接处理成熟黄花蒿植株的表皮细胞使之成为四倍体来获取青蒿素
D.用植物细胞培养技术使黄花蒿细胞增殖为细胞团,以获取大量青蒿素
12.玉米第9号染色体上的基因C(有色)和基因WX(非糯性)连锁。基因型为CcWXwx的某个体减数分裂时部分细胞发生染色体互换,其中一个细胞减数分裂某时期的图像及减数分裂产物的图像分别如图Ⅰ、Ⅱ所示。下列说法正确的是( )
A.图中染色单体2和3、2和4之间发生了染色体互换
B.该细胞产生的4个细胞中重组型占1/2
C.该个体自交后代的性状分离比为9:3:3:1
D.图Ⅰ的下个时期会出现同源染色体排列于赤道板两侧的现象
13.拟南芥发育过程中,赤霉素能促进R蛋白的降解,最终引起细胞伸长及植株增高。科研人员用赤霉素处理野生型和蓝光受体缺失突变体拟南芥后,检测R蛋白的含量,结果如图甲所示。接着又用药物阻断了野生型拟南芥内源赤霉素的合成途径,并以之为材料进行了分组实验,实验后对各组细胞裂解液中与蓝光受体的抗体相结合的物质进行了抗原—抗体检测,结果如图乙所示。下列分析正确的是( )
A.赤霉素促进R蛋白的降解是直接通过与R蛋白结合实现的
B.据图甲分析,蓝光受体被蓝光激活后促进R蛋白的降解
C.图乙检测结果中赤霉素受体的出现受蓝光和外源赤霉素的影响
D.推测被蓝光激活后的蓝光受体与赤霉素竞争受体,从而减缓R蛋白的降解
14.科研人员以小鼠为实验对象,分别用普通饲料和高脂肪低糖类(KD)饲料对小鼠进行饲喂,以研究KD饮食的小鼠抵御甲型流感病毒(IAV)感染的效果。饲喂小鼠7天后再用一定浓度的IAV感染小鼠,统计小鼠的生存率,以及细胞毒性T细胞和γT细胞(一种新型T细胞)的相对数量,结果如图所示。下列说法错误的是( )
A.用普通饲料饲喂的小鼠对IAV的抵抗体现了免疫系统具有防御功能
B.感染约3天后的结果说明KD饮食可以增强小鼠抵御IAV感染的能力
C.两组细胞毒性T细胞的数量差异不显著,说明其在针对IAV的免疫中没有发挥作用
D.γT细胞在KD饮食增强小鼠抵御IAV感染的能力方面发挥主要作用
15.矿藏的开采会对山体、土壤和植被,乃至整个地区的生态基质(组成生态系统的物质及结构)造成严重的破坏。因此矿区的修复在应对全球气候变化、缓解土地紧缺等方面都有积极意义。矿区生态系统退化、恢复与重建机理的逻辑框架如图所示。通过该逻辑框架图不能得出的结论是( )
A.①②的发生说明生态系统的自我调节能力是有一定限度的
B.人工重建生态系统的实现需要建立在一定的生态基质的基础之上
C.通过⑥分析可知,人工干预改变了群落演替的方向,但未改变其速度
D.对人类利用强度较大的生态系统,应给予相应的物质和能量投入
16.普通棉花中β-甘露糖苷酶(GhMnaA2)基因表达出的GhMnaA2能催化半纤维素降解,使棉纤维长度变短。为了培育长绒棉,科研人员构建了反义GhMnaA2基因表达载体(将正义GhMnaA2基因与载体反向连接),获得了转基因长绒棉新品种,具体过程如图所示,SmaⅠ,NtⅠ,HindⅢ和BamHⅠ为酶切位点。用SmaⅠ和NtⅠ切割某正义表达载体可获得3kb、18kb、28kb、59kb4种长度的DNA片段。下列叙述正确的是( )
A.正义GhMnaA2基因的转录方向是B→A
B.①过程所得到的表达载体均为反义表达载体
C.反义GhMnaA2基因可能通过抑制GhMnaA2基因的翻译来保证棉纤维长度
D.用NtⅠ切割反义表达载体获得的DNA片段的长度为21kb和87kb
二、非选择题:本题共5小题,共52分。
17.(11分)皂荚是一种多功能生态经济树种,开发前景较高。氮素是植物生长发育过程中最重要的营养元素之一,合理施氮能明显促进植物的生长,但过量施氮可能会对细胞结构产生不利影响。为探究氮素的最佳施用量,研究人员以2年生皂荚嫁接苗为实验材料,设置1个未施氮肥的对照组(CK)与5个施氮处理的实验组,施氮量分别为30g/株(N1)、60g/株(N2)、90g/株(N3)、120g/株(N4)和150g/株(N5),每组处理6株,重复3次。相关实验结果和数据(平均值)如图、表所示。回答下列问题:
(1)在该实验的变量中,光照强度属于______。若保持各组实验的光照强度一致,是否就能保证其对实验结果不产生影响?______(填“是”或“否”),原因是________________________。
(2)本实验中,随着施氮量的增加,皂荚叶片叶绿素含量的变化趋势是______,结合题意,这说明________________________。
(3)据图、表分析,与N4处理组相比,N5处理组的胞间CO2浓度降低,主要是由______(填“叶绿素含量”或“气孔导度”)变化引起的,理由是________________________。
18.(10分)不健康的饮食习惯(如暴饮、暴食等)易引发2型糖尿病。胰岛素作为体内唯一能降血糖的激素,其分泌及作用机理分别如图1、2所示。统计发现,部分2型糖尿病患者会出现“黎明现象”(黎明时血糖异常升高的现象),这成为糖尿病治疗的难点。回答下列问题:
图1 图2
(1)图1所示细胞为______细胞。图2中的“?”处应为______。
(2)请由图1分析得出胰岛素的分泌机理:葡萄糖进入细胞后,在转化成丙酮酸的过程中产生了ATP,______。
(3)部分2型糖尿病患者即使按时注射胰岛素,其血糖水平也偏高,推测其原因最可能是________________________。研究发现,“黎明现象”的发生与多种激素的昼夜节律有关,为探究其具体发生机制,研究人员将2型糖尿病患者分为有“黎明现象”(DP+)组和无“黎明现象”(DP-)组,测定体内3种相关激素的含量变化情况,结果如图3所示。由图3判断,“黎明现象”最可能与______(填图中激素名称)节律性分泌异常有关。人体昼夜节律由下丘脑SCN区细胞中的REV-ERB基因控制,为证明“黎明现象”与人昼夜节律紊乱相关,研究人员通过测定、比较______的量来收集证据。
图3
19.(10分)某湖泊为城市景观湖,根据其地理分布可将其分为东湖和西湖,湖中的浮游生物,尤其是浮游甲壳动物种类丰富。浮游甲壳动物摄食藻类,而藻类和浮游甲壳动物又是鲢鱼、鳙鱼等鱼类的重要食物。东湖区处于该市的经济开发区,湖周围工业和居民区密集分布,大量工业废水和生活污水会排入湖中。回答下列问题:
(1)由藻类、浮游甲壳动物和鲢鱼等鱼类构成的食物网中,鲢鱼占据第______营养级。流经该东湖区生态系统的总能量是______。
(2)东湖区和西湖区湖水中的N、P含量(TN、Tp)及浮游甲壳动物密度的调查结果如表所示,东湖区的浮游甲壳动物的种类比西湖区的多的原因最可能是______。
(3)工业废水和生活污水的排入导致东湖区湖水富营养化逐渐严重,最终导致藻类大爆发,但浮游甲壳动物的数量并没有随之增长,反而有大量浮游甲壳动物死亡,原因最可能是________________________。
(4)针对藻类过度繁殖的治理,请提出2条可行性措施:________________________。
20.(11分)腓骨肌萎缩症(由基因A、a控制)是一种常见的遗传性周围神经疾病,苯丙酮尿症是由PH基因异常引起的一种遗传病。腓骨肌萎缩症和苯丙酮尿症的遗传系谱图分别如图.甲、图乙所示。图丙表示人群中染色体上PH基因两侧限制酶MspI酶切位点分布的两种形式,图丁是乙家庭部分成员某细胞中PH基因两侧经限制酶MspI酶切之后的电泳图。回答下列问题(不考虑突变、互换、致死以及X和Y染色体的同源区段):
(1)苯丙酮尿症的遗传方式是______,判断依据是________________________。
(2)Ⅰ-4个体19kb的DNA片段上含有的苯丙酮尿症的相关基因是______(填“正常”或“异常”)的,原因是______。图乙家庭的Ⅱ-6患苯丙酮尿症的概率是______。
(3)根据图甲______(填“能”或“不能”)判定题中涉及两病的相关基因的遗传遵循自由组合定律。若Ⅱ-2和Ⅱ-3再生一个孩子,其为正常女孩的概率为______。
21.(10分)赤霉素(GA)与其受体GID结合形成GA-GID复合体,然后该复合体再与DELLA蛋白结合,使DELLA蛋白降解,从而起到促进植物生长的作用。GAI蛋白是DELLA蛋白中的一种。为探究GAI蛋白可以与GID发生相互作用的部位是氨基端还是羧基端,研究者分别构建了含GAI基因不同片段和GID基因的表达载体,具体情况如图所示。回答下列问题:
(1)根据GA对植物生长发育的作用推测,GAI蛋白的积累会______(填“促进”或“抑制”)植物的生长。
(2)若通过PCR技术使表达出的GID的氨基端带有一段标签短肽GST,则可采取____________的措施,将所得产物连入载体,由此获得质粒1。为使融合基因能与载体相连接,还需要在引物上添加相应的酶切位点序列,该序列应该位于短肽GST编码序列的______(填“5′”或“3′”)端。
(3)选用不同引物对GAI基因进行扩增,并利用(2)的方法使其可表达标签短肽His,最终获得质粒2(编码只含有GAI蛋白氨基端的肽链)和质粒3(编码只含有GAI蛋白羧基端的肽链)。将空质粒、质粒1、质粒2和质粒3进行不同组合后分别导入细胞,裂解细胞后收集到多种蛋白,将各组蛋白依次通过带有His抗体的介质,未含有短肽His的蛋白将被洗脱丢弃,然后利用抗原—抗体杂交(可出现杂交带)的方法进行分析,结果如表所示。鉴定时应使用______(填“GST”或“His”)抗体进行抗原—抗体杂交。据表分析,GAI蛋白的______(填“氨基”或“羧基”)端可以与GID发生相互作用。C泳道未出现条带的原因是______。
注:“+”代表加入,“-”代表未加入。
高三生物学考试参考答案
1.B【解析】本题主要考查原核生物,考查学生的理解能力。肺炎支原体的DNA上可结合DNA聚合酶或RNA聚合酶进行复制或转录,A项正确。支原体可在自身细胞内的核糖体中合成蛋白质,B项符合题意。肺炎支原体无细胞壁结构,病毒无核糖体,C、D项正确。
2.C【解析】本题主要考查物质的跨膜运输,考查学生的理解能力。乳糖的转运需要消耗H+梯度储存的能量,属于主动运输,A项错误。乳糖进入大肠杆菌时伴随着H+的进入,可能会使细胞内的pH降低,B项错误。肾细胞的无氧呼吸也会产生ATP,产生的ATP可用于肾细胞的生命活动,D项错误。
3.D【解析】本题主要考查酶,考查学生的实验探究能力。氨基酸的种类、数量、排列顺序和肽链形成的蛋白质的空间结构不同均可能是α-淀粉酶和β-淀粉酶在理化性质上存在差异的原因,A项错误。β-淀粉酶在pH=3.3时仍有部分活性,其活性随pH升高先增强后减弱,B项错误。比较可知,30mml⋅L-1Ca2++2%淀粉的处理方式更有利于较长时间维持β-淀粉酶的活性,C项错误。
4.B【解析】本题主要考查生物进化,考查学生的理解能力。有的生物(如细菌)不会发生染色体变异,A项错误。种群是生物进化的基本单位,只有基因库中基因频率发生定向改变才标志着进化的发生,C项错误。基因重组会出现新的性状组合,而不会出现新性状,D项错误。
5.A【解析】本题主要考查孟德尔遗传定律,考查学生的实验探究能力。若控制松鼠体色的基因的遗传遵循自由组合定律,则实验一的结果为褐色∶黄色∶黑色∶白色=1∶1∶1∶1,这与实际结果不符,A项符合题意。
6.D【解析】本题主要考查DNA的复制及甲基化,考查学生的理解能力。在双链均甲基化的DNA复制时加入CFd,复制两次后会出现完全去甲基化的DNA分子,D项符合题意。
7.B【解析】本题主要考查体液调节,考查学生的解决问题能力。TH不能对B细胞产生负反馈调节,但毒性弥漫性甲状腺肿患者体内存在TH对下丘脑和垂体的负反馈调节,B项符合题意。
8.B【解析】本题主要考查种群特征,考查学生的解决问题能力。利用PCR技术分析粪便依赖于DNA的特异性,因此不需要去除或彻底去除粪便中微生物的DNA,A项错误。物种数量的增长受空间、资源、气候、天敌等多种因素的影响,改善大熊猫的栖息环境也不能使其种群数量增长曲线呈“J”形,C项错误。放归野外可改善物种的遗传多样性,D项错误。
9.B【解析】本题主要考查微生物的培养与鉴别,考查学生的解决问题能力。平板A为固体培养基,配制时还需要加入琼脂作为凝固剂,B项符合题意。
10.D【解析】本题主要考查胚胎工程,考查学生的创新能力。收集的卵母细胞须培养到MⅡ期才能与获能的精子进行体外受精,A项错误。③表示胚胎的早期发育,重构胚需要经激活处理才能完成细胞分裂和发育进程,B项错误。两种后代细胞中的核DNA与细胞质DNA均可能不完全相同,C项错误。
11.C【解析】本题主要考查植物细胞工程,考查学生的创新能力。应用秋水仙素处理黄花蒿的种子或幼苗使之成为四倍体,C项符合题意。
12.D【解析】本题主要考查染色体互换,考查学生的理解能力。染色单体2和3、3和4之间发生了染色体互换,A项错误。该细胞产生的4个细胞中重组型占3/4,B项错误。部分细胞发生染色体互换,但是其所占比例未知,故该个体自交后代的性状分离比不一定是9∶3∶3∶1,C项错误。
13.D【解析】本题主要考查植物激素调节,考查学生的实验探究能力。植物激素的调节功能是通过与特异性受体结合实现的,A项错误。由图甲可知,蓝光受体被蓝光激活后减缓了R蛋白的降解,B项错误。各组细胞裂解液中赤霉素受体的含量受蓝光的影响,但不受外源赤霉素的影响,C项错误。
14.C【解析】本题主要考查免疫调节,考查学生的实验探究能力。两组细胞毒性T细胞的数量差异不显著,说明KD饮食对细胞毒性T细胞的影响不大,但其在针对IAV的免疫中发挥作用,C项符合题意。
15.C【解析】本题主要考查生态工程,考查学生的解决问题能力。图中①②为原脆弱生态系统退化为极度退化生态系统,并再度退化为不可逆转生态系统的过程,这说明采矿业对生态系统的破坏力超过了生态系统的抵抗外力干扰的能力,即生态系统的自我调节能力是有一定限度的,A项不符合题意。由图可知,不可逆转生态系统不可能通过人工重建形成重建生态系统,而极度退化生态系统通过人工重建能形成重建生态系统,说明生态系统的人工重建依赖一定的生态基质,B项不符合题意。通过⑥分析可知,人工干预改变了群落演替的方向,但未能判断是否改变其速度,C项符合题意。由于人类高强度的利用,矿区生态系统变得十分脆弱,由图可知,矿区生态系统无法自然恢复,需要人工重建,因此,对人类利用强度较大的生态系统,应给予相应的物质和能量投入,这样才能保证生态系统内部结构与功能的协调,D项不符合题意。
16.C【解析】本题主要考查基因工程,考查学生的创新能力。由图可知,NtⅠ的酶切位点靠近GhMnaA2基因转录的起始端,其转录方向是A→B,A项错误。①过程得到的表达载体可能为反义表达载体,也可能为正义表达载体,B项错误。反义GhMnaA2基因转录出来的RNA与正常转录的mRNA互补,从而阻止其与核糖体结合,C项正确。用SmaⅠ和NtI切割正义表达载体可获得3kb、18kb、28kb、59kb4种长度的DNA片段,故用NtⅠ切割反义表达载体获得的DNA片段的长度应分别为18kb+28kb=46kb和3kb+59kb=62kb,D项错误。
17.(1)无关变量(1分)否(1分)无关变量在遵循等量原则的同时,还要遵循适宜原则(或在实验中,无关变量需要相同且适宜)(合理即可,2分)
(2)先升高后降低(1分)氮素的合理施用有利于皂荚叶片叶绿素的积累,而当氮浓度过高时,叶片类囊体薄膜(或叶绿体)可能遭到破坏,导致叶绿素降解(2分)
(3)气孔导度(1分)相比于N4处理组,N5处理组的叶绿素含量降低,消耗CO2的速率降低,这可使胞间CO2积累,因此实验结果中N5处理组的胞间CO2浓度降低主要是N5处理组气孔导度降低所致(3分)
【解析】本题主要考查光合作用,考查学生的实验探究能力和解决问题能力。(1)在该实验的变量中,光照强度属于无关变量。无关变量要遵循等量、适宜的原则。(2)由题图分析可知,随着施氮量的增加,皂荚叶片叶绿素含量的变化趋势是先升高后降低,说明氮素的合理施用有利于皂荚叶片叶绿素的积累,而当氮浓度过高时,叶片叶绿体可能遭到破坏,导致叶绿素降解。(3)叶绿素含量降低,消耗CO2的速率降低,可使胞间CO2积累,因此N5处理组的胞间CO2浓度降低主要是N5处理组的气孔导度降低所致。
18.(1)胰岛B(1分) 转化为非糖物质(或转化为甘油三酯、某些氨基酸等)(1分)
(2)造成ATP—敏感K+通道关闭,膜电位发生改变,进一步打开电压—敏感Ca2+通道,使Ca2+进入细胞内,促进胰岛素的分泌(3分)
(3)糖尿病患者的胰岛素与受体的结合出现异常,导致机体对胰岛素的敏感性下降(2分)生长激素(1分) DP+组和DP-组下丘脑SCN区细胞中REV-ERB基因的表达产物(2分)
【解析】本题主要考查体液调节,考查学生的理解能力和实验探究能力。(1)图1所示细胞分泌胰岛素,因此图1所示细胞为胰岛B细胞。葡萄糖进入组织细胞后可被氧化分解、转化为非糖物质或合成肝糖原及肌糖原等。(2)据图1分析可知,葡萄糖分子进入胰岛B细胞后,经过呼吸作用产生ATP,ATP含量升高导致ATP—敏感K+通道关闭,最终引发Ca2+内流,促进胰岛B细胞分泌胰岛素。(3)注射胰岛素后血糖水平仍偏高,推测其原因很可能是胰岛素与受体的结合出现异常,导致机体对胰岛素的敏感性下降。由图3中结果分析可知,DP+组和DP-组的胰岛素和褪黑素含量的变化情况几乎一样,而生长激素含量的变化情况存在差异。人体昼夜节律由下丘脑SCN区细胞中的REV-ERB基因控制,为证明“黎明现象”与人昼夜节律紊乱相关,可通过测定、比较DP+组和DP-组下丘脑SCN区细胞中的REV-ERB基因表达的产物的量来进行证据的收集。
19.(1)二、三(1分) 该生态系统生产者固定的太阳能及工业废水和生活污水中有机物中的能量(2分)
(2)藻类是浮游甲壳动物的食物,东湖区湖水中的N、P含量高于西湖区湖水中的,更有利于藻类的生长和繁殖(2分)
(3)藻类大量繁殖的过程中消耗了大量的氧气,藻类死亡后其遗体残骸被需氧微生物分解也需要消耗大量的氧气,同时产生一些有害物质,导致水中的溶氧量减少,水质被破坏(合理即可,3分)
(4)禁止工业废水和生活污水的排放;栽种适量挺水植物;在合适时间适量引入浮游甲壳动物和一些喜食藻类的鱼类,加大其对藻类的摄食量(合理即可,答出1点得1分,2分)
【解析】本题主要考查生态系统,考查学生的理解能力和解决问题能力。(1)由题意可知,鲢鱼、鳙鱼以藻类和浮游甲壳动物为食,因此在由藻类、浮游甲壳动物和鲢鱼等鱼类构成的食物网中,鲢鱼占据了第二、三营养级。流经该东湖区生态系统的总能量是该生态系统生产者固定的太阳能及工业废水和生活污水中有机物中的能量。(2)东湖区湖水中的N、P含量高于西湖区湖水中的,更有利于藻类的生长和繁殖,使浮游甲壳动物的食物更多。(3)藻类大量繁殖的过程中通过有氧呼吸消耗了大量的氧气,同时藻类死亡后其遗体残骸被需氧微生物分解也需要消耗大量的氧气,同时产生一些有害物质,导致水中的溶氧量减少,水质被破坏,因此浮游甲壳动物大量死亡。(4)抑制富营养化,治理藻类过度繁殖的措施有禁止工业废水和生活污水的排放;栽种挺水植物;利用种间竞争抑制藻类过度繁殖;在合适时间适量引入浮游甲壳动物和鱼类,加大其对藻类的摄食量等。
20.(1)常染色体隐性遗传(1分) Ⅱ-2和Ⅱ-3(“Ⅰ-1和Ⅰ-2”或“Ⅰ-3和Ⅰ-4”)不患苯丙酮尿症,其后代患苯丙酮尿症,说明苯丙酮尿症为隐性遗传病,Ⅱ-5个体的细胞中有两条PH基因的电泳带,说明该基因位于常染色体上(合理即可,3分)
(2)异常(1分) Ⅱ-5患苯丙酮尿症,其19kb的DNA片段来自Ⅰ-4(2分) 1/2(1分)
(3)能(1分) 9/32(2分)
【解析】本题主要考查伴性遗传,考查学生的解决问题能力。(1)Ⅱ-2和Ⅱ-3(“Ⅰ-1和Ⅰ-2”或“Ⅰ-3和Ⅰ-4”)不患苯丙酮尿症,其后代患苯丙酮尿症,说明苯丙酮尿症为隐性遗传病,Ⅱ-5个体的细胞中PH基因有两条电泳带,说明Ⅱ-5个体的细胞中含有两个苯丙酮尿症的相关基因,因此该基因位于常染色体上。(2)根据题意和图丁电泳DNA条带分布情况可知,Ⅱ-5患苯丙酮尿症,含两个异常PH基因,且其19kb的DNA片段来自Ⅰ-4,因此Ⅰ-4个体19kb的DNA片段上含有的该病相关基因为异常PH基因。Ⅱ-6个体19kb的DNA片段一定来自Ⅰ-4,且为异常PH基因,则其23kb的DNA片段来自Ⅰ-3个体,而Ⅰ-3个体的两条23kb的DNA片段中,一条含有正常PH基因,一条含有异常隐性PH基因,故Ⅱ-6个体患苯丙酮尿症的概率是1/2。(3)两种疾病均由隐性基因控制,且由图甲Ⅱ-1和Ⅱ-4分别患一种病且Ⅱ-2和Ⅱ-3所生孩子两病皆患可知,两对基因位于两对同源染色体上,遵循自由组合定律。假设PH基因代表异常PH基因,由题意可知,Ⅱ-2和Ⅱ-3的基因型均为AaPHPH,且遵循自由组合定律,故若Ⅱ-2和Ⅱ-3再生一个孩子,其为正常女孩的概率为(9/16)×(1/2)=9/32。
21.(1)抑制(1分)
(2)在引物F1的5′端加入短肽GST编码序列(2分) 5′(1分)
(3)GST(2分) 氨基(1分) 质粒3表达的His-GAI蛋白的羧基端未与质粒1表达的GST-GID复合体结合,在用His抗体检测时,GST-GID复合体被洗脱(3分)
【解析】本题主要考查基因工程,考查学生的理解能力和创新能力。(1)由题意可知,赤霉素可以使DELLA蛋白降解从而促进植物的生长,GAI蛋白是DELLA蛋白中的一种,故GAI蛋白的积累会抑制植物的生长。(2)为使表达出的GID的氨基端带有一段标签短肽GST,应在引物F1的5′端(左侧)添加编码GST的核苷酸序列。为使融合基因能与载体相连接,酶切位点序列应该位于短肽GST编码序列的5′端。(3)将不同实验组裂解细胞得到的蛋白依次通过带有His抗体的介质,使得His-GAI融合蛋白停留,未结合蛋白将被洗脱丢弃。为探究GAI蛋白相关部分是否与GID蛋白相互结合,应用GID蛋白的标签蛋白GST的抗体进行抗原—抗体杂交。表中只有B泳道有条带,说明只有质粒2表达的His-GAI融合蛋白氨基端与GST-GID复合体发生相互作用,一起被His抗体结合,进而可被GST抗体结合,出现杂交带,质粒3表达的His-GAI蛋白的羧基端未与GST-GID复合体结合,在用His抗体检测时,GST-GID复合体被洗脱。
处理
净光合速率/
(μml·m-2·s-1)
气孔导度/
(mml·m-2·s-1)
蒸腾速率/
(ml·m-2·s-1)
胞间CO2浓度/
(μml·ml-1)
CK
10.21
0.13
2.43
306.27
N1
14.55
0.16
2.50
262.65
N2
17.14
0.23
3.42
246.92
N3
16.82
0.20
3.05
253.21
N4
13.68
0.20
2.96
287.43
N5
9.94
0.11
2.34
252.64
区域
TN/(mg·L-1)
TP/(mg·L-1)
浮游甲壳动物密度/(md·L-1)
东湖区
2.8
0.9
78
西湖区
2.2
0.4
44
组别
A
B
C
空质粒
+
-
-
质粒1
+
+
+
质粒2
-
+
-
质粒3
-
-
+
有无杂交带
无
有
无
甘肃省靖远县2024届高三全真模拟生物试题: 这是一份甘肃省靖远县2024届高三全真模拟生物试题,文件包含生物试题1pdf、B000459075_6生物学517C甘肃答案pdf等2份试卷配套教学资源,其中试卷共13页, 欢迎下载使用。
2024届甘肃省白银市靖远县高三下学期全真模拟生物试题: 这是一份2024届甘肃省白银市靖远县高三下学期全真模拟生物试题,共8页。
2023届甘肃省靖远县一中、靖远县二中、靖远县四中高三下学期联考二模理综生物试题(含答案): 这是一份2023届甘肃省靖远县一中、靖远县二中、靖远县四中高三下学期联考二模理综生物试题(含答案),共11页。试卷主要包含了单选题,实验探究题,读图填空题,填空题等内容,欢迎下载使用。

