专题17简答题、材料阅读题(讲练)- 中考物理二轮复习讲与练(全国通用)
展开
这是一份专题17简答题、材料阅读题(讲练)- 中考物理二轮复习讲与练(全国通用),文件包含专题17简答题材料阅读题讲练教师卷-中考物理二轮复习精讲练全国通用docx、专题17简答题材料阅读题讲练学生卷-中考物理二轮复习精讲练全国通用docx等2份试卷配套教学资源,其中试卷共82页, 欢迎下载使用。
考点一 简答题3
【真题研析·规律探寻】 3
\l "_Tc24181" 【核心提炼·考向探究】 6
\l "_Tc4643" 【题型特训·命题预测】 7
考点二 材料阅读题16
【真题研析·规律探寻】 16
\l "_Tc24181" 【核心提炼·考向探究】 19
\l "_Tc4643" 【题型特训·命题预测】 20
考点一 简答题
1. (2022·上海·中考真题)同学发现冬天水管会“爆裂”,他通过查阅资料获得以下信息:
(1)物体膨胀时如果遇到障碍,会产生很大的力;
(2)金属会热胀冷缩;
(3)水和冰在不同温度下的密度如表所示:
①根据表格中温度和密度的数据,得出结论:在1个标准大气压下,当温度在0 ~ 4 ℃时,
;
② 请你指出水管“爆裂”的原因,并写出分析过程 。
2.(2022·山东济宁·中考真题)在校园科技节活动中,小明观看了“隔着玻璃吹蜡烛”的魔术。表演者介绍如图中的道具后旋转平台,使玻璃板一侧正对观众,分两步完成了表演:①用两个打火机同时“点燃”两支蜡烛;②在玻璃板正对观众的一侧吹A蜡烛。观众看到两支蜡烛同时被“吹灭”。小明利用道具,和同学们一起探究其中的奥秘:
(1)用两个打火机同时点燃两支蜡烛,然后模仿表演者吹A蜡烛,结果只吹灭了A蜡烛。和同学讨论后,一致认为:表演者在表演中只点燃了A蜡烛,B蜡烛并未被点燃。随后,小明通过实验验证了他们的猜想,最终明白了其中的道理:B蜡烛并未被点燃,观众看到的是A蜡烛烛焰通过玻璃板所成的 ;
(2)小明经过进一步探究,发现了确保表演成功的两个关键点:
①两支蜡烛的大小应符合的要求是: ;
②玻璃板两侧的蜡烛,在放置的位置上应满足的条件是: 。
3. (2023·辽宁鞍山·中考真题)从古至今中华民族一直对天空充满憧憬,从“嫦娥奔月”的想象,到今天国产大飞机C919首次商业飞行圆满成功,我们从未停止对天空的探索。同样对天空充满向往的同学们在老师的指导下,用一个稍大的薄塑料袋,袋口用细铜丝框成一个圆口,开口朝下,下方系上了一块酒精棉加热袋内空气,放手后,塑料袋便冉冉上升,制成了一个简易的“孔明灯”。结合所学,回答下列问题:
(1)几十吨的飞机为什么能够飞上天空?
(2)“孔明灯”为什么能飞上天空?
4. (2021·辽宁鞍山·中考真题)小明家新买了一台豆浆机,请你用物理知识回答下列问题:
(1)豆浆机中电动机的工作原理是什么?
(2)在煮豆浆的过程中,随着加热时间的增加,小明闻到豆香味越来越浓,为什么?
5.(2022·辽宁本溪·中考真题)2022年4月16日,神舟十三号载人飞船返回舱进入大气层后下落(如图所示)。接近地面时反推发动机点火,最终返回舱在东风着陆场预定区内实现软着陆。
(1)返回舱刚进入大气层下落时,机械能大小如何变化,为什么?
(2)反推发动机属于喷气式发动机,反推发动机是否属于热机?
6.(2022·山东烟台·中考真题)阅读短文,回答问题。
冰壶赛场的奥秘
冰壶比赛是一项集技巧与智慧于一体的体育运动,被誉为冰上的“国际象棋”。
与速度滑冰、花样滑冰不同,冰壶赛道冰面非常奇特,并不是平整光滑的表面,而是还有一层薄薄的冰粒,如同细小的“鹅卵石”或“小疙瘩”。原来制冰师每次在制冰时,会在光滑如镜的冰面上喷洒水珠,这些水珠遇冷迅速凝固成冰粒,此过程被称之为“打点”。这些冰粒的作用是使冰壶在运行的时候底座不会与冰面完全接触,如果冰面做成光滑的平面,整个冰壶会如同吸盘一样“吸”在冰面上。所以“打点”是为了减小摩擦,使冰壶运动得更顺畅。
冰壶比赛中的擦地,实际叫做“刷冰”,是冰壶比赛的重要技术之一。刷冰的主目的在于,通过冰刷的摩擦,使冰面温度升高,造成冰面熔化,在冰表面形成一层水膜,减小冰壶受到的摩擦力,这样可以改变冰壶前进的方向、迷度和距离。刷冰的强弱程度决定冰壶停留在什么位置。
(1)运动员将冰壶掷出后,冰壶会继续沿着水平赛道向前滑行的原因是什么?
(2)制冰师在制冰时“打点”的目的是什么?
(3)冰壶比赛中刷冰是通过什么方式改变冰面的内能,使冰面温度升高?
7.(2023·内蒙古包头·中考真题)微波炉是生活中常用的用电器,电功率大、热效率高、清洁卫生、使用方便。商场中,一位顾客和售货员在微波炉的使用上出现了不同意见。售货员说,微波炉很省电,用它加热食品花不了多少电费;顾客说,微波炉很费电,他家的微波炉常常“烧保险”。请你从物理学角度分析并加以说明。
(1)顾客所说“烧保险”的原因。
(2)售货员所说“花不了多少电费”的理由。
(3)如何更安全地使用微波炉,请谈谈你的看法。
8.(2022·内蒙古呼和浩特·中考真题)为了探究沙漠中与大海边昼夜温差的变化问题。小于同学取了两个完全相同的、比较大的玻璃器皿。分别装入质量、初温都相同的沙子和水。在阳光充足,温暖的地方进行暴晒。经过相同时间,发现两个玻璃器皿中的沙子和水,温度都发生了明显变化。你认为,沙子和水,谁的温度变化大?请用学过的物理知识说明原因。并回答开始探究的问题。
1.(2023·湖南常德·中考真题)为加强消防安全,在学校楼道内必须配备消防设备,其中常见的有干冰灭火器。当发生火灾险情时,我们可打开灭火器阀门对准火源根部灭火。请利用所学物理知识解释干冰能快速灭火的原理(字数不超过100字)。
第1题图 第2题图
2.(2022·吉林·中考真题)医护人员为每个人进行核酸检测之前,都需要用以酒精为主要成分的消毒液进行手部消毒。工作一段时间后,医护人员会感觉手很凉。请解释产生这种现象的原因。
3. 把正在熔化的冰拿到温度为0℃的房间里,冰能不能继续熔化,为什么?
4.小明同学与小亮同学讨论:光学中有关放大镜的问题,小明同学说:“通过放大镜用眼睛观察物体,总是比实际物体大,所以叫放大镜”;小亮同学说:“物理学是条件学,如果条件合适,通过放大镜用眼睛观察物体,还可以看到比实际物体小,或等大的物体”用光学知识,做出正确的解释。
5. 如图所示的水壶,壶盖上有个小孔,壶内装一些水。盖紧壶盖,用手堵住小孔,将壶里的水向外倒,水流出小孔一点后就不再流出。已知“温度不变的密闭气体,体积越大,压强越小”。请结合该信息分析说明水不再流出的原因。
6. 如图所示是医用笔形手电筒的小灯泡,它的玻璃泡前部中央厚,边缘薄,请你解释这样做的物理道理: 。
7. 行车安全无大小交通法规记心间。请指出,图中存在的安全隐患并所学的物理知识进行解释,写出两条即可。
8. 匀速行驶的洒水车,向路面洒水的过程中动能不断减小。请从能量的角度说明原因。
9. 2023年5月28日12时31分,由C919大型客机执飞的东方航空MU9191航班,从上海虹桥机场飞抵北京首都国际机场。请描述飞机如何获得升力?(图乙是机翼横切面图)
10. 如图,小华利用家中物品做实验,他将玻璃杯放在桌布上,然后猛地将桌布从桌面抽出时,玻璃杯几乎不随桌布运动,请用物理知识说明玻璃杯不随桌布运动的理由。
11. (2023·贵州·中考真题)半潜船是专门从事运输舰船、石油钻井平台等大型设备的海运船舶。如图所示是我国最大的半潜船“新光华”号,装载货物前,海水进入船内的压载水舱,甲板逐渐下潜至海面以下,但船楼建筑仍露出海面;把货物拖拽至甲板上方时,从压载水舱向外排出海水,半潜船逐渐上浮并托起货物直至甲板浮出海面一定高度,这样就完成了货物装载。请回答以下问题:
(1)半潜船装载货物时处于哪种浮沉情况?
(2)若装载质量更大的货物,在保持甲板浮出海面高度相同的情况下,需要从压载水舱排出更多海水,请用浮力知识解释从压载水舱多排海水的原因。
12. 小明计划制作一个简易弹簧测力计,要求:
①测量范围为0~30N;②分度值为1N;③用木板M做刻度板;④相邻两刻度线之间的距离相等且适当大一些。
为了满足上述要求,小明对已有的四根弹簧做了如下测试:
如图1,把弹簧挂在竖直木板M上,测出弹簧原长l0,如图2,把30N的重物挂在弹簧下端,测出弹簧总长l。测试结果如下表。请你帮小明选择一根最合适的弹簧,并说明不选其他三根的理由。
13.“选种”是提高农作物产量的重要措施之一。在实际生产中有一种利用浮力选择谷种的方法:将备选的谷种浸在浓度适宜的盐水中,一些谷种会漂浮在盐水表面,一些谷种会沉在盐水底部,从而可选出好谷种。请判断盐水中哪些谷种是好谷种,并说明理由。
14.2022年2月14日,鞍山籍自由式滑雪运动员徐梦桃在北京冬奥会上获得冠军。如图所示是她比赛中的部分运动轨迹。
(1)徐梦桃比赛时穿的滑雪板为什么设计得又宽又大?
(2)她能从B点继续向上运动到C点的原因是什么? 此运动过程中能量是怎样转化的?(不计空气阻力)
15. 为了纪念在湘鄂川黔革命根据地创立和建设时期牺牲的红二、六军团战士,1981年11月在湘西永顺县塔卧镇修建了革命烈士纪念碑,如图所示。如果纪念碑的碑身很重,则塔基一般要修得较宽,这是为什么?
16.(2022·辽宁锦州·中考真题)同学们在电视上观看了神舟十三号载人飞船返回舱的着陆过程。返回舱以极大的速度进入大气层时,温度急剧升高,此时它表面的高分子固体材料发生物态变化使其降温;返回舱在距离地表10km时,打开降落伞减速,最后安全着陆。请你回答:
(1)电视机屏幕的彩色画面是由哪三种色光混合成的?
(2)高分子固体材料发生了什么物态变化?(写出一种即可)
(3)返回舱打开降落伞后,机械能如何变化?
17.(2022·辽宁营口·中考真题)北京冬奥会中国代表团获得9枚金牌,创造冬奥征战史最佳战绩。跳台滑雪运动员由高处急速滑下,到达赛道底部顺势跃向空中,向前滑翔,最终稳稳地落在地面。请用所学的物理知识回答下列问题:
(1)冲出跳台的运动员为什么能在空中继续飞行?
(2)运动员在下降过程中动能和重力势能是怎样转化的?
(3)滑雪板为什么又宽又长?
18.(2022·广西·中考真题)勤洗手是良好的卫生习惯。在七步洗手法“内、外、夹、弓、大、立、腕”字诀中,“夹”是指洗掌侧指缝时,掌心相对,双手交叉沿指缝相互揉搓,如图所示。当手指稍用力“夹”时,清洗效果会更好;洗手后为了让手快点干,文明的做法是双手靠拢并朝着洗手池用力甩。请用所学的物理知识分析说明上述两种做法的理由。
19.(2022·福建·中考真题)尊老爱幼是中华民族的传统美德。为了方便老年人剪指甲,在指甲剪的上方加装了一个小凸透镜,如图。请用物理知识说明:
(1)指甲剪上加装凸透镜的作用;
(2)磨指甲的金属磨甲片表面粗糙条纹的作用。
20.某同学准备在暑期到北京去旅游,他从网上查询得到了下列信息:飞机从上海到北京的航程约为1200km,用时大约2h5min,飞机每人每百千米消耗能量约1.05×108J;高铁从上海到北京的路程约为1300km,用时大约4h48min,它的能量消耗为0.04(kW⋅h)/(km/座位)。如果他征求你的意见,你会给他怎样的合理建议?说说你的理由。
21.(2022·江苏扬州·中考真题)阅读短文,回答问题。
2022年5月15日凌晨1点26分,中国自主研发的“极目一号”Ⅲ型浮空艇从海拔4270m的科考营地顺利升空,4点40分达到9032m,超过珠峰8848.86m的高度,创造浮空艇大气科学观测世界纪录。
“极目一号”Ⅲ型浮空艇体积约为,总质量约为2.6t,内部上层充满氦气,中间隔开,下层是空气随着高度升高,通过排出下面部分的空气,调节整个浮空艇的压差在安全范围内。通过与地面锚泊设备连接的系揽进行升空和驻空,通过系揽里的两根电线给整个载荷供电。通过搭载的各种探测仪器展开垂直观测,助力揭示青藏高原环境变化机理,对推动高原可持续发展、推进国家生态文明建设、促进全球生态环境保护产生深远影响。
(1)“极目一号”上升的平均速度 人正常行走的速度;
(2)浮空艇最外的白色层通过反射太阳光中的 (选填“红外线”或“紫外线”),避免艇内气体温度剧烈变化;
(3)艇体材料除应具有高强度特性外还应具有怎样的特性?(写出一种即可) ;
(4)浮空艇在营地升空时所受空气浮力大小为 N;(海拔4270m处空气密度为0.80kg/m3,g取10N/kg)
(5)浮空艇内的氦气密度 艇外空气密度,在升空过程中,浮空艇所受浮力逐渐 ;
(6)要使浮空艇下降到地面,可采取的最佳办法是 。
22.(2021·辽宁营口·中考真题)为了有效阻断新冠病毒的传播,全国人民积极响应政府号召,主动接种新冠疫苗。关于注射疫苗时的一些现象,请你用所学的物理知识加以解释:
(1)为什么注射器的针头很尖?
(2)为什么向外拉活塞瓶内的药液就会被“抽”进针管?
23.(2021·辽宁大连·中考真题)制药时,用加热沸腾的方法除去抗生素溶液中的水分,抗生素的温度不能超过80℃。加热过程中制药装置的排气系统要持续从装有抗生素溶液的容器内抽气,降低气压。请分析说明持续抽气降低气压的原因。
24.(2021·河南·中考真题)如图小明对静止在水平地面上的箱子施加推力,箱子运动起来;撤去推力,箱子停了下来。请你从上述情景中提出一个物理问题,要求运用运动和力的关系进行解释,不要与示例重复。
【示例】问题:箱子为什么静止在水平地面上?
解释:箱子受到重力与支持力,二力平衡,箱子保持静止状态。
问题: ?
解释: 。
25.(2021·浙江宁波·中考真题)反思是种良好的学习品。
(1)一根轻质硬棒AB,在力的作用下能绕固定点O转动。现在硬棒AB上施加两个力F1和F2,O点到F1和F2的作用线的距离分别为d1和d2。小宁认为,只要满足F1×d1=F2×d2,则硬棒AB一定保持静止状态或匀速转动。你认为小宁的想法正确吗?请说出你的理由;
(2)在“动滑轮”实验中,小宁通过如图所示装置进行实验,得到结论:使用动滑轮匀速提升物体,竖直向上的拉力F小于物重G。小宁思考后认为,即使不计摩擦和绳重,上述结论要成立,物重G和动滑轮重G动之间也必须满足一定条件。请你说出这一条件,并予以证明。
26.(2021·甘肃武威·中考真题)机器人送餐以往只能在科幻电影中看到的场面,现在已成为现实。如图所示,一个机器人用手托着盘子,在水平地面上匀速行走,并使盘子一直保持同一高度不变。甲同学说机器人对盘子做了功,而乙同学却说它对盘子没有做功。请问你支持谁的观点?为什么?
27.(2023·贵州·中考真题)温室效应加剧,全球气候变暖,北极冰层面积缩小、厚度变薄。如图所示,聪明的北极熊害怕踩破冰面,做出“借腹滑行”的无奈之举。
(1)请用物理知识解释“借腹”为什么不易破坏冰面?
(2)面对全球气候变暖的现状,请写出一条缓解温室效应的措施。
28.(2023·山西·中考真题)如图是某地消防部门公布的2022年各场所火灾数据统计图,其中住宅火灾占比达43%,不正确的家庭用电是形成住宅火灾的主要原因。在“安全用电”主题班会上,小梦和小兰针对家庭电路火灾原因发表了不同见解。请你任选一个同学的观点,用所学物理知识解释家庭电路引发电线火灾的原因:
(一)选择小梦的观点。
(二)选择小兰的观点。
29.(2022·贵州安顺·中考真题)如图所示,将形状相同的铜管和塑料管并排竖直固定,把甲、乙两块完全相同的磁体,从同一高度由静止同时释放,甲磁体从铜管内下落,乙磁体从塑料管内下落。若忽略空气阻力及甲、乙两磁体间的相互作用,请判断哪块磁体先离开管道,并说明理由。(提示:可从能量角度进行解释)
30.(2022·内蒙呼和浩特·中考真题)为了探究沙漠中与大海边昼夜温差的变化问题。小于同学取了两个完全相同的、比较大的玻璃器皿。分别装入质量、初温都相同的沙子和水。在阳光充足,温暖的地方进行暴晒。经过相同时间,发现两个玻璃器皿中的沙子和水,温度都发生了明显变化。你认为,沙子和水,谁的温度变化大?请用学过的物理知识说明原因。并回答开始探究的问题。
31.(2022·贵州六盘水·中考真题)我国在新能源汽车开发与利用方面步入世界前列,运用高科技为绿色环保理念的实施保驾护航。有调查数据表明,部分燃油汽车油耗成本大约为1元/km,部分新能源汽车能耗成本低至0.1元/km,为促进新能源汽车更广泛投入使用,请你站在能源可持续发展的角度提两点合理建议。
32.(2022·黑龙江牡丹江·中考真题)【动手动脑,实践体验】如图所示,小冰在课前展示了一盏自制的“铅笔芯电灯”。他将8节1号电池串联起来做电源,用两条铝箔纸条做导线,拿一根2B自动铅笔芯穿过铝箔纸条,架在烧杯口处。戴上绝缘隔热手套,将铝箔纸条的两端连接在电源的正负极上,稍等一会儿,小小的铅笔芯竟然热得发光,而与它相连的铝箔纸条却不怎么热。请分析解释上述现象。
33.(2022·北京·中考真题)为研究热敏电阻R2的阻值与温度的关系,小京按图所示的电路进行实验,其中电源两端电压U不变,R1为定值电阻。实验中,他将已做防水处理的热敏电阻R2先后浸没在温度t1、t2和t3的水中,闭合开关,分别读出对应电流表A的示数I1、I2和I3,发现I1<I2<I3。已知t1<t2<t3,请分析并说明热敏电阻R2的阻值与温度的关系。
34.(2022·广东广州·中考真题)小明用红外成像测温仪拍摄桌面,拍得画面显示桌面上A、B、C位置的温度如图1所示,接着他用手快速摩擦其中一个位置,在另一个位置喷上温度为25.5℃的酒精,再用红外成像测温仪拍摄桌面,拍得画面如图2所示。
(1)小明在A、B、C哪个位置用手快速摩擦桌面?
(2)喷在桌面上的酒精发生了哪种物态变化?该物态变化过程要吸热还是放热?
(3)图2中A、B位置发出的红外线在真空中的传播速度大小是否相等?
35.(2022·黑龙江齐齐哈尔·中考真题)“珍爱生命,注意用电安全”是同学们日常生活中必须具有的安全意识。小鑫的爸爸想给放在室外的电动自行车充电,由于家中插线板(如图)的导线长度不够,小鑫的爸爸又找来一段足够长的导线,打算把两段导线连接起来,从而增加插线板导线的长度。当爸爸刚连接好导线,小鑫看到后告诉爸爸,导线连接处往往比别处更容易发热,加速老化,甚至引起火灾,存在安全隐患。请你也来解释一下这是为什么?
36.核能的合理开发和利用缓解了能源危机,但核废料处理不当会对环境造成极大污染。某国政府不顾民众反对,决定向海洋排放核废水,请你写出此行为将对海洋生态环境造成哪些危害。(写出两条即可)
37.如图所示为5月23日在青岛下线的时速为600km的高速磁悬浮试验车,它是目前为止陆地上最快的一种交通工具.请结合你所学的物理知识,回答下列问题:
(1)该试验车使用的电能属于一次能源还是二次能源?
(2)为避免巨大的电流产生热量烧坏电磁铁线圈,该试验车线圈应采用超导材料还是半导体材料制成?
(3)该试验车进站时关闭动力系统后为什么还能继续前进?
38.如图所示是某研究小组精心设计的一种机械,高处的水通过左侧的管道向下流动,水流冲击叶片,叶片的转动带动砂轮转动,就可以打磨需要的工件,同时带动右侧的抽水器将水从低处抽到高处,继续向下流动,从而永不停歇.你认为这种机械是否能够一直工作下去,请说明原因.
考点二 材料阅读题
1.(2023·湖北恩施·中考真题)阅读短文,回答问题。
科学研究的“太空实验室”
中国空间站缩写CSS,又称天宫空间站,是中华人民共和国建造的国家级太空实验室。1992年9月21日,中国载人航天工程正式立项实施;2022年12月31日,国家主席习近平在新年贺词中郑重宣布,“中国空间站全面建成”。经过遴选,空间站上搭载安装有包括生物学、材料科学、基础物理、流体等类别相关的科学研究实验设施。空间站需要大规模的供电能力,需安装几对数十米长的太阳帆板,来维持长期运行。在空间站任务中,航天员必须完成大量的空间科学实验、技术试验等工作。在中国空间站历次“天宫课堂”中,航天员在微重力环境下,曾做了浮力消失的实验、水球光学实验、太空抛物实验、液桥演示实验等许多项目。
请回答下列问题:
(1)如图所示,在太空授课中航天员用小棒将乒乓球缓慢推入水中,撤回小棒后,由于球处于
环境中,所受浮力“消失”,观察到球相对于水的运动状态是 的;
(2)王亚平老师在天宫实验室里,用两片塑科板让水建成了“液桥”,如图所示。水能成桥是因为 ;
A.分子引力 B.分子斥力 C. 磁场力 D.浮力
(3)中国空间站使用的电能,主要来自于 ;
(4)如果在未来,允许中学生去天宫做物理实验。小强采用电热丝加热质量相等、初温相同的煤油,验证影响电功大小的因素,用温度计测量煤油的温度,可通过煤油 来比较电流做功的大小。实验中采用了控制变量法和 (选填“理想实验法”“转换法”或“类比法”)。
2.(2022·四川成都·中考真题)在一次实践活动中,小军对家中常用的电热水壶(如图甲)进行了探究。这种水壶使用方便,能较快将水烧开。
(1)使用电热水壶,安全至关重要。小军首先认真阅读了使用说明书,并对一些重要的注意事项作出了如下分析,你认为他的分析不合理的是 。
A.电热水壶不能放在燃气灶旁,是为了防止损坏绝缘材料
B.电热水壶的插头必须接三孔插座,是为了防止短路
C.水量不超过最大限位,可以防止水烧开后溢出
D.必须保持插头和电源线干燥,是为了防止漏电造成事故
(2)小军观察电热水壶铭牌(如图乙)后,开始实际操作。他测出,电热水壶正常工作烧开2L水,用时8min。若电费单价为0.5元/kW·h,则烧开这壶水所花的电费为 元;
(3)利用铭牌参数和小军测得的数据,若要测出电热水壶的加热效率,除了要知道水的密度、水的末温外,还需知道的两个物理量是 ;
(4)小军继续对电热水壶的设计和使用说明进行探究,他提出了下列猜想,你认为不合理的是
。
A.观察到加热元件安装在壶身底部而不是其他位置,可能是为了增强加热效果
B.原理图中指示灯与加热元件是并联而不是串联,可能是因为两者的额定电流相差很大
C.要求长时间使用后要清除水垢,可能是因为水垢增多,导致加热电阻变大,功率变小
3.(2023·黑龙江齐齐哈尔·中考真题)阅读短文,回答问题。
化石能源目前仍是世界上许多国家的主要能源,但化石能源的大量开采利用使化石能源接近枯竭,也给人类生存环境带来极大的隐患。石油危机、环境污染,在全球范围内引起了人类对能源问题的思考,我国对此问题尤为重视。为了解决环境污染、能源枯竭问题,中国率先在75届联合国大会上提出“碳达峰”、“碳中和”两个奋斗目标,同时大力发展风能、太阳能、核能等新能源。我国风力资源丰富,在东南沿海、西北沙漠优势突出。风能用之不竭、清洁环保,所以我国加大风能的开发和利用。如图甲是我国某风力发电基地,风力发电机组主要由风机叶片和发电机组组成。
(1)风力发电是把风能转化为电能,风能是 (选填“可再生”或“不可再生”)能源;
(2)某段风机叶片的形状像飞机的机翼,若叶片位置和风向如图乙所示,由于叶片两面形状不同导致叶片两面空气流速不同,从而产生 差,可以使风机叶片转动;
(3)风机叶片具有质量轻、强度高等性能,通常用密度 (选填“大”或“小”)、硬度大的复合材料制成;
(4)某风力发电机输出功率与风速的关系如图丙所示。由图像可知,当风速在v1到v2之间时,风速越大,风力发电机输出功率 (选填“越大”、“不变”、“越小”);当风速大于v2时,风速增大, (选填“能”或“不能”)提高风力发电机输出功率。
4.(2023·山西·中考真题)阅读短文,回答问题。
戈壁滩上的“向日葵”
在甘肃省敦煌市西南方向约15千米的戈壁滩上有一处充满科幻感的设施(如图甲所示),这是目前全球装机容量第二的熔盐塔式产热电站。光热电站的镜场面积约140多万平方米,1万多面巨大的定日镜在计算机的精确控制下,能如同向日葵一样随着太阳位置变化而变化,使太阳光时刻都能聚集到260米高的吸热塔的吸热器上。
在北半球的正午,太阳光由南往北倾斜照射,位于吸热塔北面的定日镜,阳光的入射角极小,定日镜的面积可以全部作为有效面积反射阳光。而位于吸热塔南面的定日镜,阳光的入射角很大,反射阳光的有效面积大大缩小了。
在塔式太阳能热发电系统中,吸热器是最关键的核心部位,吸热器内部有多个平行排列的吸热管组成的管屏,它将定日镜所捕捉到的太阳光直接转化为可以高效利用的内能,将能量存储在液态熔盐中,为汽轮发电机组提供所需的热源。
(1)太阳能光热电站利用平面镜 太阳光,聚集到吸热塔上进行加热。在镜阵最外层的大圈,定日镜呈现明显的分布不对称,吸热塔南边的定日镜比北边少,原因是 。
(2)请结合图乙完成太阳能光热发电的能量转化流程图 。
(3)熔盐储热是利用高温熔化状态下的无机盐把能量储存起来,当熔盐温度 时,便可把储存的内能释放出来,可以实现24小时均有高温熔盐推动汽轮机工作,实现持续发电。
1. 阅读材料,回答问题。
超声与亚声
超声波是一种频率高于20000Hz的声波,它的方向性好,穿透能力强,能够穿透玻璃、铝、不锈钢、蓝宝石或塑料等。超声波可用于测距、测速、清洗、焊接、碎石、杀菌消毒等。在医学、军事、工业、农业上有很多的应用。
频率小于20Hz的声波叫做亚声也就是人们口中的次声波。次声波不容易衰减,不易被水和空气吸收,次声波还具有很强的穿透能力。次声波频率低但波长却很长,传播距离也很远。它比一般的声波、光波和无线电波都要传得远。例如,频率低于1Hz的次声波,可以传到几千以至上万千米以外的地方。某些频率的次声波由于和人体器官的振动频率相近,容易和人体器官产生共振,对人体有很强的伤害性,可致人死亡。
(1)超声波是指频率高于 Hz的声波, (选填“能”或“不能”)在月球上使用;
(2)超声波能够穿透玻璃、铝、不锈钢、蓝宝石或塑料,这些材料中属于导体的是 ;
(3)超声波和亚声除了可以传递能量外,还可以传递 ;
(4)在海洋中,次声波比超声波能够传播的更 (填“远”或“近”);
(5)下列不同频率的声波能与亚声产生共振的是 ;
A.8Hz B.800Hz C.8000Hz D.80000Hz
2.阅读短文,回答下列问题。
水循环与水资源
如图所示,是大自然中水循环现象的示意图。当地表、海洋的水吸收太阳的热变成水蒸气升入高空时,水蒸气的温度降低凝成小水滴或小冰品,这就是云,在一定条件下,云中的小水滴和小冰品越来越大,就会下落,在下落过程中,小冰晶又变成小水滴,与原来的水滴一起落到地面,这就形成了雨。
水是重要的自然资源,水资源不足,将严重影响人类的生存。
(1)自然界中的水循环是通过水的物态变化实现的,大海、湖泊、河流、土壤和植物中的水 (填物态变化名称)后,在高空遇到冷空气 (填“吸收”或“放出”)热量,液化成小水滴或 (填物态变化名称)成小冰晶,大量的小水滴和小冰晶集中悬浮在高空,就形成了云;
(2)云中的小冰晶在下落过程中 成小水滴,与原来的水滴一起落到地面,这就形成了雨;
(3)我国人均水量约为2300m3·a-1,居世界第八十几位,水资源紧缺程度为 ;
(4)我国是缺水的国家,节约用水应从我做起。请你写出日常生活中的一项节水措施 。
3. 科普阅读题
智能汽车
汽车是我们生活中的代步工具,随着科学技术的发展,汽车也越来越智能化。冬天,前挡风玻璃上出现白雾时,汽车能自动启动除雾功能。汽车抬头显示系统(如图甲),简称HUD。HUD利用平面镜成像原理(如图乙),将显示器上的重要行车数据投射在挡风玻璃正前方,驾驶员,能够在看到前方道路的同时,不必低头就可以看到如车速、油耗、导航等车辆行驶信息,确保驾驶舒适安全。阅读后回答:
(1)冬天行车时,汽车挡风玻璃的 (选填“内”或“外”)侧容易出现一层白雾,这是 (填写物态变化的名称)现象;
(2)已知某车辆HUD显示器水平放置在中控台上,通过挡风玻璃成垂直于水平面的像,则挡风玻璃与水平面夹角为 度;某驾驶员发现挡风玻璃所成的像过高,不便于观察,这时就需要将显示器沿水平方向 (选填“远离”或“靠近”)挡风玻璃。
挡风玻璃
4. 阅读以下材料,回答问题。
眼睛
人的眼睛很像一架照相机。我们看物体时,是通过睫状体的伸缩来调节晶状体的弯曲程度,改变晶状体的焦距,使不同远近的物体都能在像距相同的视网膜上生成清晰的倒立实像。当睫状体放松时,晶状体比较薄对光的偏折能力变小,远处物体射来的光刚好会聚在视网膜上;当睫状体收缩时,晶状体变厚,对光的偏折能力变大,近处物体射来的光会聚在视网膜上。若沉溺于上网或长时间近距离看书写字、看电视,容易使眼球的前后径过长,致使远处物体折射所形成的物像落到前方,形成近视。
透镜焦距f的长短标志着折光本领的大小,焦距越短,折光本领越大。通常把透镜焦距的倒数叫做透镜的焦度,用φ表示,即φ= EQ \F(1, f) ,如果某透镜的焦距是0.5m,它的焦度就φ= EQ \F(1, 0.5) m=2m-1,而平时说的眼镜片的度数就是镜片的透镜焦度乘100的值,例如,400度远视镜片的透镜焦度是,4m⁻1,它的焦距是0.25m。通常远视镜片的度数是正数,而近视镜片的度数是负数。
眼睛瞳孔的作用能改变大小以控制进入眼睛的光线量。在弱光条件下开大,允许更多的光线进入,以便视物清楚。在强光条件下缩小,防止强光损伤视网膜,起到保护视网膜作用。
(1)眼睛很像一架照相机,眼球内的晶状体和角膜相当于一个 ,视网膜相当于 。
(2)与照相机不同的是人眼是一个真正的变焦系统,当人眼看近处物体时,焦距较 (大/小)。
(3)图2是小明的眼睛看物体时的成像情况,则小明的眼睛需要佩戴图3中的 (填字母)透镜。
(4)刚走进电影院时几乎什么也看不见,片刻后才可看见周围的人,这种变化是由于眼球中的瞳孔 (变大/不变/变小)。
5.阅读短文,回答下列问题:
空气的动力
空气动力是指空气与物体做相对运动时作用在物体上的力,简称气动力。当我们快速地松开鼓起来的气球时,气球会“嗖”的一下飞出去了,这时气球获得了气动力。
经过长时间探索,人们已经成功制造出多种使用压缩空气为动力,推动叶片或者活塞运动的发动机,即叶片式、活塞式空气发动机。如图是某新型的以空气发动机为动力的汽车。它共有4个压缩空气缸,总容量为90L,可储存标准大气压下90m³的空气,其设计最高速度可达154km/h,平均每加一次气能行驶200km或10h。
由于空气发动机不直接使用燃料,因而具有体积小、结构简单、维修成本低、操控方便、“零排放”的优点。即使因为技术不成熟导致某些缺点,在科学界引起不小的争议,但这项技术仍然具有广阔的发展空间。
根据上述材料,回答下列问题:
(1)压缩空气动力汽车最理想的加气工具应是 (选填“内燃机”“电动机”或“蒸汽机”);
(2)空气发动机是利用 能做功的,空气发动机获得动力时与四冲程汽油机的 冲程工作过程相似;
(3)分析上文,下面说法正确的有 ;
A.松开鼓起来的气球时,气球飞出去,这是因为物体受到惯性的作用
B.空气动力汽车工作时将内能转化为机械能
C.以空气发动机为动力的汽车,靠汽缸内空气燃烧产生能量
D.空气动力汽车工作时不会有能量的损失
(4)资料表明,空气发动机排出的尾气温度低于周围空气的温度,对于产生此现象的原因,请你提出一条合理的解释: 。
6. 阅读短文,回答问题
2023年5月30日9时31分,搭载神舟十六号载人飞船的长征二号F遥十六运载火箭在酒泉卫星发射中心成功发射,景海鹏、朱杨柱、桂海潮三名航天员顺利进入太空(如图)。在轨期间,3名航天员在与地面科技人员密切配合下,稳步推进空间应用项目,共开展了70项空间实(试)验和8项人因工程技术研究,获取了大量的实验数据。
神十六乘组还为广大青少年带来一场精彩的太空科普课,新晋“太空教师”景海鹏、朱杨柱、桂海潮开讲的“天宫课堂”第四课,是中国航天员首次在梦天实验舱内进行授课。约48分钟的授课中,“太空教师”介绍并展示了空间站梦天实验舱工作生活场景,演示了球形火焰实验、奇妙“乒乓球”实验、动量守恒实验以及又见陀螺实验,并生动讲解了实验背后的科学原理。
2023年10月31日7时21分,神舟十六号载人飞船轨道舱与返回舱成功分离,在中国空间站出差5个月的航天员景海鹏、朱杨柱、桂海潮,辞别浩瀚星河,路上回家之路。
(1)长征二号F遥十六运载火箭使用偏二甲肼作燃料,是因为偏二甲肼具有较大的 (选填“比热容”、“热值”或“密度”);
(2)如果把动量守恒实验用到的钢球放进高温材料科学实验柜里加热,钢球的内能 (选填“增加”、“不变”或“减少”),这是通过 的方式来改变钢球的内能;
(3)球形火焰实验中蜡烛燃烧时将 能转化为内能和光能。
7. 阅读《半导体》并回答题。
半导体
导体导电性能好,绝缘体导电性能比较差。有一些材料,例如锗、硅,导电性能介于导体和绝缘体之间,常常称做半导体。温度、光照、杂质等外界因素对半导体的导电性能有很大影响。利用半导体材料可以制作二极管、三极管。如果把很多二极管、三极管和电阻、电容等元件直接做在硅单晶片上(俗称芯片),就成了集成电路,如图所示。集成电路是20世纪最重要的发明之一,现代的收音机、电视机、电话机、计算机,以及打电话用的IC卡、算账用的计算器,里面都有集成电路。没有半导体就没有我们今天的现代化生活。
硅片也称硅晶圆(如图所示),是最主要的半导体材料,硅晶圆的直径越大,在每个硅片上经过一次工艺循环可制作的集成电路芯片数就越多,每个芯片的成本也就越低,但硅片尺寸越大,对微电子工艺设备、材料和技术的要求也越高。
我国的半导体事业起步较晚,集成电路的设计、封装、测试和晶圆制备等领域还有很大的发展空间,我国一大批优秀的科技工作者们正在夜以继日地努力工作,不断打破在集成电路领域的技术壁垒。
(1)温度、 和杂质等外界因素对半导体导电性会产生很大影响;
(2)大尺寸硅晶圆对芯片制作的意义是 ;
(3)如图所示为二极管在电路中的符号,把它接入电路中测量通过它的电流和它两端电压的关系时,规定二极管的正极与电源的正极相连时二极管两端的电压为正向电压,二极管的正极与电源的负极相连时二极管两端的电压为负向电压。实验中测得某晶体二极管中的电流随它两端电压变化的规律如图所示。
①请你根据图所示的曲线,描述通过二极管的电流与二极管两端电压的关系具有怎样的特点 ;
②请你根据二极管的特点说说它在电路中可能有哪些作用 。
8. 请阅读《极光》并回答题。
极光
2023年12月,我国黑龙江、内蒙古、北京等北方地区出现了罕见的极光现象。如图甲所示,极光是一种瞬息万变,绚丽多彩的大气光学现象,它因经常出现在地球两极地区的上空而得名。在高纬度地区看到极光的机会比较多,但在中低纬度地区偶尔也能看到,不过亮度要弱得多。早在两千多年前,我国就有关于极光的观测记载,是研究历史上太阳活动和地磁变化情况的宝贵史料。
现代科学家一般认为极光的形成与太阳的活动、地球磁场以及高空大气等诸多因素有关系。太阳的内部一直在发生复杂的核聚变反应,在核反应过程中,除了会产生大量的光和热,还会产生高能带电粒子流。当其中的一部分射向地球时,这些高能带电粒子会在地球磁场中受到力的作用发生偏转,运动到地球的高纬度地区,并高速进入大气层,如图乙所示。当这些高能带电粒子与地球大气中的气体分子或原子碰撞时,气体原子的核外电子从中获取能量,跃迁至能量更高的能级(能量状态)。因为这种状态是极不稳定的,所以电子很容易跃迁回较低的能级,并将此前获得的能量以光的形式重新释放出来,从而形成极光。
极光的颜色是由高空气体成分和高能粒子的能量等因素决定的。氧原子碰撞后通常发出频率约为538 THz的绿光和频率约为476 THz的红光,氮分子通常发出频率约为767THz的紫光和频率约638THz的蓝光。大气中气体成分复杂,不同成分的气体元素在高能带电粒子的碰撞下,发光的颜色也各不相同,因而极光显得绚丽多彩,变化无穷。
请根据上述材料,回答下列问题:
(1)太阳内部发生的核反应是 (选填“核聚变”或“核裂变”)反应;
(2)极光多发生在高纬度地区是因为高能带电粒子 ;
(3)当核外电子从 (选填“高能级向低能级”或“低能级向高能级”)跃迁时会释放能量产生极光;
(4)可见光是一定频率范围的电磁波,其波速与波的频率、波长的关系是:波速=波长×频率。由此可知,在波速相同时,红色光的波长 (选填“大于”或“小于”)紫色光的波长。
9.阅读材料,回答问题。
感应灯
声控灯主要是由声控开关和光控开关以及外围控制电路组成它是通过咪头(麦克风的麦俗称咪头)收集声音信号,然后经过后端电路处理,实现夜晚有声音时灯才亮起,人体感应灯主要是通过一个热释电传感器加菲尼尔透镜以及外围控制电路组成。其工作原理为热释电传感器可以感应人体温释放的热幅射,菲尼尔透镜则可以收集和聚焦人体释放红外线。当有人出现在感应范围内时,人体热量释放出来的红外线辐射聚焦到热释电传感器上,再由热释电传感器输出一个信号来控制电路,实现灯的亮灭控制。雷达感应灯通过微波感应器监测物体的移动来触发灯具,当只要有物体移动时灯才亮起,其灵敏度比红外灯具高,监测范围也大,通常我们还会在以上电路基础上加一个延时电路,以实现灯持续点亮一小段时间后才自动关闭。
(1)根据以上材料,最适合安装雷达感应灯的地方是 ;
A.卫生间 B.楼道间 C.道路旁 D.地下车库
(2)人体感应灯主要是利用人体释放出来的红外线,将光信号转化为 信号,请说出红外线在生活中的另一个应用 ;
(3)为了节约用电,居民楼的楼道灯通常由一智能开关控制,智能开关实质由一“光控开关”和一“声控开关”连接而成,只有当周围光线较暗(光控开关闭合)且有声音时(声控开关闭合)灯才会亮,请在图甲中连成上述效果的电路;
(4)小明受楼道灯电路的启发,在自己的卧室里也设计了这样一个“聪明”的电路,不过遇到晚上有雷雨,雷声使灯不断被点亮,影响休息。另外,小明睡觉前需要这盏灯一直被点亮。为了解决烦恼,小明在原电路中再添加了两个开关S1、S2,完成对这个“聪明”电路的改装,如图乙所示,以便能方便地实施自动功能的启用和取消。①若晚上睡觉时恰逢打雷,要求灯一直不发光,只要将开关 断开即可取消电路的自动功能;②若小明睡觉前需要灯一直发光时,开关S1、S2的断开、闭合情况是 。
10. 阅读短文,回答问题。
在学校科技创新大赛中,同学们根据所学的物理知识设计了一种“闯红灯违规证据模拟记录器”如图甲所示,它可以通过拍摄照片来记录机动车辆闯红灯时的情境。它的工作原理是:当光控开关接收到某种颜色光时,开关自动闭合,且当压敏电阻受到车压力,它的阻值变化引起电流变化到一定值时,电磁继电器衔铁就被吸下,工作电路中电控照相机工作,拍摄违规车辆。光控开关未受到该种光照射自动断开,衔铁没有被吸引,工作电路中的指示灯发光。
(1)根据工作原理,将电路连接完整;
(2)由图乙可知,控制电路中的电流随压敏电阻受到压力的增大而 ;
(3)假设控制电路电压为6V,继电器线圈电阻为10Ω,当控制电路中电流≥0.06A时,衔铁被吸引。结合图乙计算可知,只有质量达到 kg的车辆违规时才会被拍照记录,g=10N/kg;
(4)若某车的质量为3t,静止时轮胎与路面接触的总面积为0.2m2,则静止时该车对路面的压强为 Pa;当该车违规闯红灯时压敏电阻的功率为 W;
(5)要使质量较小的车闯红灯也能被拍下,你有什么好办法: 。
11.阅读短文回答问题
风力发电
风能是一种清洁的可再生能源,利用风力发电将助力我国实现碳中和目标。风力发电机组主要由叶片、齿轮箱、发电机等组成,其简化结构如图甲所示。叶片横截面的设计原理如图乙所示,一面较平,另一面较弯曲。叶片在风的作用下旋转,经过齿轮箱增速后,发电机转子高速旋转发电。某风力发电机组利用齿轮箱可实现叶片转1圈,发电机转子转20圈。风力发电机组输出功率P与风速v的关系如图丙所示。
(1)如图丁所示,完成下列风力发电的主要能量转化流程图:① ,② ;风能是 (选填“可再生”或“不可再生”)能源;
(2)风机叶片形状像飞机的机翼,若叶片位置和风向如图乙所示,由于叶片两面形状不同导致叶片两面空气流速不同,从而产生 差,可使风机叶片转动;
(3)如图丙所示,当风速为12m/s时,风力发电机组工作1h输出的电能为 J,相当于 kg的煤完全燃烧放出的热量。(q煤=3.0×107J/kg)
12.阅读短文,回答问题;
压敏电阻
压敏电阻是用半导体材料制成的电阻,其阻值随压力的变化而变化;阻值随压力增大而变小的,称为负压力系数压敏电阻;阻值随压力增大而变大的,称为正压力系数压敏电阻;
小明同学利用压敏电阻设计了一套测量体重的装置,其工作原理如图甲所示,电源电压恒为12V,定值电阻R0的阻值为10Ω;装置中用到的压敏电阻R的阻值随所受压力F变化的关系如图乙所示;
(1)压敏电阻R是 (选填“正”或“负”)压力系数电阻;当压敏电阻所受的压力为零时,压敏电阻的阻值为 Ω;当压敏电阻所受的压力变大时,电流表的示数将 (选填“变大”、“变小”或“不变”);
(2)当体重为500n的人站在该装置压敏电阻上时,电流表的示数为 A,此时定值电阻R0消耗的电功率为 W;
(3)若电源使用一段时间后电压下降,如果对装置不做任何调整,利用电流表测量出的压力值将 (选填“偏大”、“偏小”或“不变”)。
13.阅读短文,回答问题。
光纤的奥秘
光纤电缆是本世纪最重要的发明之一。发明光纤电缆的是被誉为“光纤之父”的华人科学家、诺贝尔奖获得者——高锟。光纤电缆利用玻璃清澈、透明的性质,使用光来传送信号。
光可以从弯曲的玻璃光纤的一端传到另一端,而不会“溜”出玻璃光纤,这是为什么呢?
原来,光从玻璃射入空气时,折射角大于入射角(如图甲)。当入射角增大时,折射角也增大(如图乙),到某一角度,折射角达到90°,入射角再增大时,折射光完全消失,只剩下反射光(如图丙),这样光就在玻璃中传播,而不会“溜”出玻璃光纤(图丁),这种现象叫做全反射,它只有在上述情况下才可能发生,上述情况下的入射角称为临界角。图戊是光从玻璃射入空气时,折射角随入射角的变化而变化的图像。
所以,一般弯曲的光学纤维(简称光纤),只要它的玻璃芯的透明度高、均匀,并且芯与外皮层之间的分界面光滑,就是一根好的光导管。一根头发般细小的光纤,其传输的信息量相当于一条饭桌般粗大的铜“线”,为目前的信息高速公路奠定了基础,数以万计的光学纤维构成的光学纤维束(如图己)不仅能传导光能,也能将图像从一端传到另一端。传光能的纤维束称传光束,同时能传图像的纤维束称传像束。
(1)光从空气射向玻璃时, (选填“会”或“不会”)发生光的全反射现象。
(2)光发生全反射时,入射角 (选填“大于”或“小于”)临界角;若光从玻璃进入空气时发生全发射,则入射角必须满足的条件是: 。
(3)请你写出光纤的一个具体应用: (合理即可)。
14.阅读短文,并回答问题
第四代电光源——LED光源
下图中,甲图展示了时下流行的LED手电筒和LED吸项灯,它们的核心部分是高亮度白色发光二极管。这种发光二极管由硅、砷等半导体材料制成,具备光效高、寿命长、易控制、免维护、安全环保等优点。二极管具有单向导电性,使用时必须将它的正极与电源正极相连,二极管才能处于导通状态,否则处于截止状态。乙图则展示了LED的元件实物及其符号:
LED灯能够直接将电能转换为光能,被认为是继白炽灯、卤素灯和节能荧光灯之后的第四代电光源,有着巨大的发展潜力。相比之下,传统的白炽灯是一种热辐射光源,只有2%~4%的电能转换为眼睛能够感受到的光,我们称之为光电转换率只有2%~4%。
(1)LED灯主要由 (选填“导体”、“半导体”或“超导体”)材料制成;它的光电转换率要比白炽灯 (选“高”或“低”),所以我们又称它为节能灯;
(2)小明同学设计了如图丙所示电路来研究发光二极管的工作特性,已知发光二极管的额定电压为3V,电源电压恒为4.5V;闭合开关S,发现发光二极管 (选填“发光”、“不发光”),并观察到电压表示数为 V;这是二极管的 性引起的;
(3)小明改正了错误之后,重新进行测量,得出通过发光二极管的电流和两端电压的关系如丁图所示,根据图像可知该发光二极管的额定功率为 。
15.如图是四冲程汽油机剖面图,已知汽油热值为 4.6×107J/kg。
(1)在 冲程中,活塞对汽缸内汽油和空气的混合物做功,使之内能增大;在 冲程中,汽缸内气体对活塞做功,汽油机对外输出机械能;
(2)2kg 的汽油完全燃烧,能放出 J的热量;
(3)如图2为某汽油机工作时的能量流向图,该汽油机的效率是 (用图2中物理量的字母表示);
(4)行驶中的汽车急刹车时,刹车片会发烫,这是通过 的方式增加它的内能。
16.(2023·江苏南通·中考真题)阅读短文,口答问题。
综合实践活动——研究制作风速仪
【提出问题】风速是气象观测中的重要参数,常用风速仪测量。风速仪工作原理是什么?怎样设计制作简易风速仪呢?
【实地学习】同学们来到气象馆,了解了杯式风速仪的工作原理。如图甲所示,质量较小的风杯可在360°任意方向的风力带动下绕轴转动,转动时传感器将风速转换成输出电流信号,再经系统处理后显示出风速值。在测量范围内电流随风速增大而均匀增大。
【设计制作】受到杯式风速仪工作原理的启发,同学们设计并制作了简易风速仪,其原理如图乙所示。
电源为恒流源,能始终提供大小恒定的电流,电流表量程为0~0.6A,R0为10Ω的定值电阻, R1为压力传感器,无风时R1受到的压力为零,有风时迎风板受到的压力能大小不变地传递给R1,R1的阻值随压力F大小变化的关系如图丙所示。读出电表示数,即可知此时的风速。
同学们通过查阅资料,知道了风压是指单位面积上垂直于气流方向的平面上所受风的压力,风压与风速的关系如下表。
【进行实验】迎风板是一块面积为0.15m2的轻质薄板,测量时风始终垂直吹在迎风板上,记录电表示数,发现风速增大,电流表示数随着增大。
【交流评价】同学们从实验制作、实验效果等方面进行交流评价。
(1)关于文中杯式风速仪,下列说法不正确的是 ;
A.风吹动风杯说明风具有能量 B.转轴中使用轴承可减小摩擦
C.风杯用密度小的材料制成 D.能在60m/s风速下正常工作
(2)杯式风速仪正常工作20min,最多消耗 J的电能;某次杯式风速仪显示风速为31.4m/s,则输出的电流信号为 mA;
(3)实验中,读出简易风速仪中电流表示数为0.4A,电压表示数为8V;
①R1= Ω,所测的风速v= m/s;
②恒流源提供 A的恒定电流;
③若用此简易风速仪测量16m/s的风速,则迎风板的面积至少需要 (选填“增大”或“减小”) m2。
(4)对比文中杯式风速仪,简易风速仪存在的不足之处有: (写出一点即可)。
17.(2023·广东·中考真题)阅读材料,回答问题
风力发电
风能是一种清洁的可再生能源,利用风力发电将助力我国实现碳中和目标,风力发电机组主要由叶片、齿轮箱、发电机等组成,其简化结构如题图甲所示。叶片横截面的设计原理如图乙所示,一面较平,另一面较弯曲。叶片在风的作用下旋转,经过齿轮箱增速后,发电机转子高速旋转发电。某风力发电机组利用齿轮箱可实现叶片转1圈,发电机转子转20圈。风力发电机组输出功率P与风速v的关系如图丙所示。在的范围内5m/s≤v≤10m/s,P与v的三次方成正比。风力发电机组所在风场某段时间内的风速v与时间t的关系如图丁所示。(为方便计算,图丙和图丁数据已作简化处理。)
(1)完成下列风力发电的主要能量转化流程图:① ,② ;
(2)当风正面垂直吹向静止叶片时,如图乙所示,从正面看,叶片A会 (选填“顺时针”或“逆时针”)转动;
(3)当风速为12m/s时,风力发电机组工作1h输出的电能相当于 kg的煤完全燃烧放出的热量;(q煤=3.0×107J/kg)
(4)当风速为13m/s时,发电机转子1min转400圈,若发电机输出电能1kWh,叶片需要转动
圈;
(5)若14∶00~15∶00和15∶00~16∶00两段时间内输出电能之比为1∶3,则14∶00~20∶00的时间段内风力发电机组的输出电能为 kW·h。
18. 某校为改善学生生活条件,给学生宿舍安装了80台速热式电热水器。该电热水器铭牌标明:加热功率4400W,保温功率100W,水箱容积25L,内部结构如甲图所示。R1、R₂是水箱中加热盘内的电热丝,S2为温控开关,当水温升高到40℃时,温控开关S₂自动切换到保温状态。同学们为界清楚该电热水器性能,做了以下探究,请你帮助完成:
(1)当水温升高到40℃时,温控开关S2自动切换到 (选填“a”或“b”)处,电路进入保温状态;
(2)若每台每天平均保温20h,这80台电热水器在额定电压下每天因保温消耗的电能为多少kW·h ?
(3)求电阻R1的阻值 ;
(4)善于观察的张林发现,当他们寝室只有热水器工作时,将一箱冷水加热1min,热水器显示屏显示水温由:20℃上升到22℃,同时本寝室的电能表(如图乙)指示灯闪烁了80次,则水吸收的热量为 J,该电热水器的效率为 。已知水的密度为 1.0×103kg/m3,比热容为4.2×103J/kg•℃,不考虑电阻随温度变化。
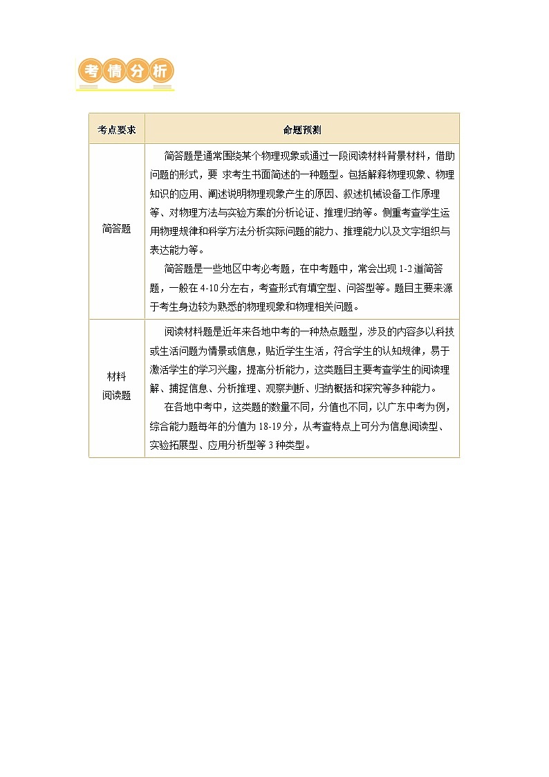
考点要求
命题预测
简答题
简答题是通常围绕某个物理现象或通过一段阅读材料背景材料,借助问题的形式,要 求考生书面简述的一种题型。包括解释物理现象、物理知识的应用、阐述说明物理现象产生的原因、叙述机械设备工作原理等、对物理方法与实验方案的分析论证、推理归纳等。侧重考查学生运用物理规律和科学方法分析实际问题的能力、推理能力以及文字组织与表达能力等。
简答题是一些地区中考必考题,在中考题中,常会出现1-2道简答题,一般在4-10分左右,考查形式有填空型、问答型等。题目主要来源于考生身边较为熟悉的物理现象和物理相关问题。
材料
阅读题
阅读材料题是近年来各地中考的一种热点题型,涉及的内容多以科技或生活问题为情景或信息,贴近学生生活,符合学生的认知规律,易于激活学生的学习兴趣,提高分析能力,这类题目主要考查学生的阅读理解、捕捉信息、分析推理、观察判断、归纳概括和探究等多种能力。
在各地中考中,这类题的数量不同,分值也不同,以广东中考为例,综合能力题每年的分值为18-19分,从考查特点上可分为信息阅读型、实验拓展型、应用分析型等3种类型。
形态
水
冰
温度(℃)
4
3
2
1
0
0
密度(千克/米3)
0.9998
0.9996
0.9994
0.9991
0.9990
0.9101
项目
核心提炼
常见题目
类型
(1)知识应用型
这类考题要求学生能将学过的物理知识运用于生活、生产、科技中,并要运用这些知识解决实际生活中的一些简单问题。重在考查学生运用知识解决实际问题的能力。
(2)科学探究型
这类题目重在将物理规律蕴藏于学生常见的生活现象中,要求学生透过这些生活现象挖掘其规律,揭示出现象背后的物理实质,主要考查学生分析、归纳问题的能力和语言表述能力。
(3)实验操作型
这类简答题主要考查学生的动手实验和实际操作能力,要求学生能设计一定的实验方案,解决题目中的实际问题。也就是要求学生在试卷上完成实验中的一些主要步骤,得到一定的实验结论,对学生实验能力要求较高。
(4)学科渗透型
学科渗透已经是中考的一大趋势。它要求学生将学习的物理知识应用于实际生活和科技中,经常联系一些社会热点问题,具有应用性强、时代性强、开放性强的特点。
解题技巧
解答简答题一定记住三点
(1)理解题目情景。首先要明确题目所涉及的物理现象和过程,弄清题目中提供的条件和要求得到的结论。
(2)找出物理原理与规律。要寻找到题目中的关键词及与之相关的物理原理和规律,然后组识好语言把这些词镶嵌到答案中。
(3)结论明确。语言一定要规范、准确、尽量用物理的书面语言。必要时可以采用实验、数学、图表等方法描述结论。
弹簧代号
甲
乙
丙
丁
l0/cm
2.00
4.00
4.00
8.00
l/cm
20.00
22.00
6.10
35.00
取走重物后弹簧能否恢复原状
不能
能
能
能
项目
核心提炼
常见题目
类型
(1)信息阅读型
题目主要是物理知识在技术前沿的一些应用,其中新材料的应用是重点。
(2)实验拓展型
对课本上的实验进行拓展延伸,侧重考查实验方法(如控制变量法、转换法等)在非常规实验中的应用。
(3)应用分析型
对物理知识在生产、生活中特别是实用新型物件的具体应用进行分析,侧重知识综合性的考查。
解题技巧
(1)解答信息阅读类综合能力的题目,除了要具备必备的物理知识、掌握知识之间的关联以及常规的解题方法外,还需要一些与解答其他类型题目不太一样的能力。如审题能力、阅读能力、挖掘隐含条件的能力、排除干扰信息的能力等。在做此类题目时,首先要仔细阅读短文,带着问题看信息,理解短文意思,理解文中所述产品的功能、构造、原理及其他信息。能迅速找到关键信息,甚至有些问题的答案可以直接从信息中获取。
(2)将文中所述的产品包含的知识与课本物理知识相结合,判断出模块是属于力学、热学、光学还是电磁学。
(3)结合题目的要求再细读短文或短文的相关部分,提炼题目关键信息,运用题中设问信息、文中关键信息结合相关物理知识与方法对问题作出正确解答。
(4)合理利用物理术语组织语言,表达要简练,言简意赅。
水资源紧缺程度
轻度缺水
中度缺水
重度缺水
极度缺水
人均水量M/m3·a-1(a为年的符号)
1700~3000
1000~1700
500~1000
相关试卷
这是一份专题09 电路、电流、电压和电阻(讲练)- 中考物理二轮复习讲与练(全国通用),文件包含专题09电路电流电压和电阻讲练教师卷-中考物理二轮复习精讲练全国通用docx、专题09电路电流电压和电阻讲练学生卷-中考物理二轮复习精讲练全国通用docx等2份试卷配套教学资源,其中试卷共70页, 欢迎下载使用。
这是一份专题07 浮力(测试)- 中考物理二轮复习讲与练(全国通用),文件包含专题07浮力测试教师卷-中考物理二轮复习精讲练全国通用docx、专题07浮力测试学生卷-中考物理二轮复习精讲练全国通用docx等2份试卷配套教学资源,其中试卷共29页, 欢迎下载使用。
这是一份专题06 密度 压强(讲练)- 中考物理二轮复习讲与练(全国通用),文件包含专题06密度压强讲练教师卷-中考物理二轮复习精讲练全国通用docx、专题06密度压强讲练学生卷-中考物理二轮复习精讲练全国通用docx等2份试卷配套教学资源,其中试卷共60页, 欢迎下载使用。

