安徽省安庆市潜山市十校联考2023-2024学年七年级下学期期中地理试题
展开
这是一份安徽省安庆市潜山市十校联考2023-2024学年七年级下学期期中地理试题,共19页。试卷主要包含了试卷包括“试题卷”两部分,6级地震, 灌溉工程发挥最大作用的时间是, 两国的共同点是等内容,欢迎下载使用。
1.地理试卷共两大题24小题,满分100分,考试时间60分钟。
2.试卷包括“试题卷”(6页)和“答题卷”(2页)两部分。请务必在“答题卷”上答题,在“试题卷”上答题是无效的。
3.考试结束后,请将“试题卷”和“答题卷”一并交回。
一、选择题(每题2分,共20题,共40分)。
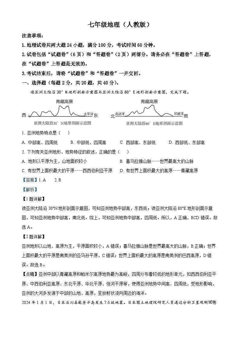
读亚洲大陆沿30°N地形剖面示意图与亚洲大陆沿80°E地形剖面示意图,完成下题。
1. 亚洲地势特点是( )
A. 中部高、四周低B. 中部低、四周高C. 西部高、东部低D. 西部低、东部高
2. 下列有关亚洲地形、地势特征的叙述,正确的是( )
A. 地形以平原为主,山地面积较小B. 喜马拉雅山脉——世界最高大的山脉
C. 有世界上面积最大的平原——西西伯利亚平原D. 有世界上面积最大的高原——青藏高原
【答案】1. A 2. B
【解析】
【1题详解】
读亚洲大陆沿30°N地形剖面示意图,可知亚洲地势中部高,东西低;读亚洲大陆沿80°E地形剖面示意图,可知亚洲地势中部高,南北低。综上,可知亚洲地势中部高,四周低。所以,A正确,BCD错误。故选A。
【2题详解】
亚洲地形以山地、高原为主,平原面积较小,A错误;喜马拉雅山脉是世界最高大的山脉,B正确;世界上面积最大的平原是南美洲的亚马孙平原,C错误;世界上面积最大的高原是南美洲的巴西高原,D错误。故选B。
【点睛】亚洲中部以青藏高原和帕米尔高原地势最为高峻,四周分布着较低的地形单元,如西西伯利亚平原、中西伯利亚高原、东北平原、华北平原、恒河平原等,使得亚洲地势中间高、四周低,受地形影响,亚洲的大河多发源于中部的山地、高原,呈放射状流向周边的海洋。
2024年1月1日,日本石川县能登半岛发生7.6级地震。日本国土地理院研究人员通过分析卫星观测试卷来这里 全站资源一元不到!源自 每日更新,汇集全国各地小初高最新试卷。数据发现:地震后能登半岛沿海部分海底抬升变成陆地。读“日本示意图”(如图),完成下面小题。
3. 日本是多火山、地震的国家,因为其( )
A. 位于亚欧板块与太平洋板块交界处B. 位于亚欧板块与印度洋板块交界处
C. 位于印度洋板块与太平洋板块交界处D. 位于太平洋板块与美洲板块交界处
4. 下列关于能登半岛附近部分海域变成陆地的说法,正确的是( )
A. 本次海域变成陆地能够为“大陆漂移说”提供新的证据
B. 人类活动是能登半岛附近部分海域变成陆地的主要原因
C. 能登半岛附近部分海域变成陆地经过了漫长的演变过程
D. 本次海域变成陆地能够为“板块构造学说”提供新的证据
【答案】3. A 4. D
【解析】【3题详解】
日本是多火山、地震的国家,因为其位于亚欧板块与太平洋板块交界处,地壳运动十分活跃,多火山地震,故选A。
【4题详解】
地球表面形态是在不断变化的,此次地震是在短时间内将能登半岛部分海域变成了陆地,D正确,C错误;大陆漂移假说是指大陆在地壳运动中移动,不是指海域变陆地,A错误;人类活动不是能登半岛附近部分海域变成陆地的主要原因,B错误。故选D。
【点睛】地质学家经过长期研究,提出了板块构造学说,板块构造学说认为,地球岩石圈是由板块拼合而成的,全球主要有六大板块,其中太平洋板块几乎全部是海洋,其余板块既包括大陆,又包括海洋,海洋与陆地的相对位置是不断变化的。
高脚屋是东南亚原住居民的房屋(如图所示),一般墙体单薄、窗户大、屋顶坡面长且陡,建筑材料多为竹木,上层住人,下层多堆放杂物,这与当地的自然环境有很大关系。据此,完成下面小题。
5. 高脚屋墙体单薄、窗户大、屋顶坡面长且陡,适应的自然环境是( )
A. 高温多雨B. 炎热少雨C. 温暖潮湿D. 寒冷干燥
6. 高脚屋的建筑材料多为竹木,原因是( )
A. 便于拆卸,方便运输B. 就地取材,价廉物美
C. 利于采光,宽敞明亮D. 赏心悦目,美轮美奂
【答案】5. A 6. B
【解析】
【5题详解】东南亚主要是热带季风和热带雨林气候,特别是夏季高温多雨,气候湿热,而东南亚传统特色民居高脚屋,一般墙体单薄、窗户大、屋顶坡度大,就是为了适应当地高温多雨的自然环境,A正确;东南亚主要是热带季风和热带雨林气候,寒冷干燥、炎热干燥和温暖潮湿都不是当地的自然环境特点,BCD错误。故选A。
【6题详解】
高脚屋的建筑材料多为竹子、木头等,主要原因是当地森林茂密,竹子、木材丰富,可以就地取材,价廉物美,经济实惠,B正确;高脚屋是固定建筑,不需要经常拆卸、搬运,A错误;屋内采光与门窗大小,建筑结构有关,与建筑材料没有直接关系,C错误;竹子、木材构建的房屋结构简单,色彩单调,视觉效果并不很赏心悦目,美轮美奂,D错误。故选B。
【点睛】东南亚地处热带,中南半岛大部分地区为热带季风气候,马来群岛的大部分地区属热带雨林气候。东南亚具有茂密的原始丛林、美丽的热带海滨、众多的名胜古迹、独特的风土人情,它们以特有的魅力吸引着世界各地的旅游者,旅游业已成为新加坡、泰国、马来西亚等国的重要产业。
东南亚最大的淡水湖泊——洞里萨湖水量季节变化很大。洞里萨湖北部,在地面上四面筑起土墙,形成高于地面的水库,是著名的灌溉工程。读地上水库示意图和洞里萨湖气候资料图,完成下面小题。
7. 洞里萨湖地区主要种植的农作物是( )
A. 玉米B. 小麦C. 水稻D. 大豆
8. 枯水期,洞里萨湖地区种植农作物的直接灌溉水源来自( )
A. 大气降水B. 湖泊水C. 地上水库D. 河流水
9. 灌溉工程发挥最大作用的时间是( )
A. 2月至8月B. 5月至9月C. 8月至12月D. 11月至次年4月
【答案】7. C 8. C 9. D
【解析】
【7题详解】
结合所学知识,洞里萨湖地区地处东南亚,属于热带季风气候,全年高温、分旱雨两季,雨热同期,因此适宜种植的粮食作物为水稻。ABD错误,C正确。故选C。
【8题详解】由图可知,根据地上水库示意图可以判断出,洞里萨湖地区枯水期时,地上水库的水通过灌溉渠道直接对农作物进行灌溉。ABD错误,C正确。故选C。
【9题详解】
由上题可知,洞里萨湖地区地处东南亚,属于热带季风气候,全年高温、分旱雨两季,5月—10月为雨季、11月至次年4月为旱季,因此灌溉工程发挥最大作用的时间是11月至次年4月。ABC错误,D正确。故选D。
【点睛】东南亚位于亚洲东南部,包括中南半岛和马来群岛两大部分。中南半岛因位于中国以南而得名,南部的细长部分叫马来半岛。马来群岛散布在太平洋和印度洋之间的广阔海域,是世界最大的群岛。
日本和印度都是亚洲的重要国家。下图为印度和日本简图及孟买与东京气候统计图。读图,完成下面小题。
10. 两国的共同点是( )
A. 位于东亚B. 位于北半球
C. 山地众多D. 经济发达
11. 造成孟买和东京气候差异的主要因素是( )
A. 纬度因素B. 海陆位置
C. 地形地势D. 人口差异
12. 两国气候均适宜发展种植业,但日本种植业比重较小,原因是( )
A. 劳动力不足B. 纬度较高
C. 平原狭小D. 技术落后
【答案】10. B 11. A 12. C
【解析】
【10题详解】
印度位于南亚,A错误;日本和印度都位于北半球,B正确;印度以高原和平原为主,山地面积小,C错误;印度属于发展中国家,经济落后,D错误;故选B。
【11题详解】读图分析,孟买属于热带季风气候为主,东京属于亚热带季风气候,造成孟买和东京气候差异的主要因素是纬度因素,与海陆位置、地形地势、人口差异无关,A正确,BCD错误;故选A。
【12题详解】
日本以山地、丘陵为主,平原面积狭小,种植业比重较小,C正确;日本劳动力丰富,A错误;日本位于中纬度,B错误;日本技术先进,D错误;故选C。
【点睛】日本的气候主要是:南部主要是亚热带季风气候,北部主要是温带季风气候,因为日本为岛国,所以受到海洋的影响较大,日本的季风气候具有海洋性的特征,主要特征是冬季较温和,夏季较凉爽,全年降水在1000毫米以上。
南亚地区农业发达,自然灾害频发,图2的照片是图1中的①区域的受灾照片。读图,完成下面小题。
13. 水稻适宜种植在平坦的地形上。图1中最合适种植水稻的地区是( )
A. A地B. B地C. C地D. D地
14. 关于图2照片信息分析正确的是( )
A. 此时正盛行西南季风B. 照片拍摄于10月~次年5月之间,农业歉收
C. 该灾害是来自太平洋的季风造成的D. 地势陡峭,河道通畅
15. 下列措施可以有效缓解此地区旱涝灾害给农业带来的不利影响的是( )
A. 提高机械化水平B. 完善水利灌溉系统
C. 减少在季风区种植农作物D. 大量使用化肥、农药
【答案】13. B 14. A 15. B
【解析】
【13题详解】南亚以热带季风气候为主,主要的粮食作物是水稻和小麦,其中水稻主要分布在南亚东北部和沿海地区,图中B位于南亚东北部,是最合适种植水稻的地区,气候湿热,地形平坦,位于河流下游,灌溉水源充沛,B符合题意;图中A为山地,地形崎岖;CD为德干高原附近,不适宜种植水稻,CD错误。故选B。
【14题详解】
照片为发生水灾的照片,南亚每年6月到10月为雨季,西南季风带来大量雨水,从3月到5月为热季,西南季风尚未来临,高温少雨,B错误;南亚的降水主要是来自印度洋的西南季风,此时正盛行西南季风,A正确,C错误;位于河流下游,地势平坦,加上海水顶托,水流不畅,D错误。故选A。
【15题详解】
可以有效缓解此地区旱涝灾害给农业带来的不利影响的是完善水利灌溉系统,B符合题意;机械化水平高是提高收割效率的、种植作物的多少不能缓解旱涝灾害,大量使用化肥、农药不利于环境的保护,ACD错误。故选B。
【点睛】南亚大部分地区属热带季风气候,一年分热季(3-5月)、雨季(6-10月)和凉季(11月至次年2月),全年高温,各地降水量相差很大。西南季风迎风坡降水极其丰富,是世界降水最多的地区之一(如印度的乞拉朋齐)
西伯利亚地区是俄罗斯的一个重要开发区,这里针叶林广布……图为西伯利亚地区人口和矿产资源分布图。读图,完成下面小题。
16. 该地区人口和城市( )
A. 分布均匀B. 南部比北部稀疏
C. 南部比北部稠密D. 东部比西部稠密
17. 造成该地区南部城市分布特点的原因是( )
①纬度较低,气温适宜②距海近,交通便利③开发历史悠久④经济相对发达A. ①②③B. ①②④C. ①③④D. ②③④
18. 该地区民居墙体厚实,屋内建有火炕,窗户较小,是为了( )
A 防寒保暖B. 通风散热
C. 防潮湿D. 防风沙
【答案】16. C 17. C 18. A
【解析】
【16题详解】
图中为西伯利亚地区,该地区人口集中分布在南部地区,这里纬度位置较低,气温高,气候适宜,矿产资源丰富,人口集中,所以图示地区人口分布不均匀,南部地区比北部地区稠密。ABD错误,C正确。故选C。
【17题详解】
城市集中分布在西伯利亚地区南部是因为纬度低,气温适宜;这里开发历史较长;经济相对发达,①③④正确;南部地区距海较远,②错误。故选C。
【18题详解】
西伯利亚地区纬度位置较高,冬季寒冷而漫长,气候恶劣,因而民居墙体厚实,屋内建有火炕,窗户较小,是为了防寒保暖。A正确,BCD错误。故选A。
【点睛】根据俄罗斯大部分地区属于温带大陆性气候,冬季漫长而严寒,夏季短促而凉爽。但由于俄罗斯领土辽阔,各地区气候有很大的差异。
俄罗斯油气资源储量非常丰富,是全球第一大天然气出口国和第三大原油出口国,欧盟国家高度依赖俄罗斯能源,约45%的天然气和约30%的原油供应来自俄罗斯。俄罗斯与乌克兰发生军事冲突以来,欧洲能源价格飙升,能源供应面临严峻挑战。据此,完成下面小题。
19. 俄乌冲突背景下,美国液化天然气对欧洲的出口量创纪录,但相较于俄罗斯天然气,美国天然气对欧洲供应存在“价格高”的先天劣势。与美国相比,俄罗斯供应欧洲的天然气价格便宜,主要原因是俄罗斯( )
A. 开采天然气的技术水平高B. 天然气产量大
C. 靠近消费市场,运输成本低D. 开采的油气杂质多、质量差
20. 欧洲容易产生能源危机的根本原因有( )
①高耗能产业过多 ②经济发达,人口稠密,对油气资源需求量大
③大多数国家油气资源贫乏 ④油气资源开采技术严重滞后
A. ①②B. ②③C. ③④D. ①④【答案】19. C 20. B
【解析】
【19题详解】
与美国相比,俄罗斯供应欧洲天然气价格便宜,主要原因是俄罗斯离欧洲其他国家近,靠近消费市场,运输成本低,故C正确;俄罗斯与美国相比,开采天然气的技术水平、产量、质量不是价格便宜的主要因素,故ABD错误。故选C。
【20题详解】
欧洲容易产生能源危机的根本原因有②经济发达,人口稠密,对油气资源需求量大③大多数国家油气资源贫乏,故B正确;欧洲的支柱产业是服务业,高耗能产业没有过多,③错误;油气资源开采技术并不滞后,且开采不是危机产生的根本原因,④错误。故ACD错误。故选B。
【点睛】俄罗斯的能源、钢铁、机械、化学等重工业发达,许多产品产量居世界前列。其中,核工业和航空航天工业在世界上占有重要地位。与人们生活密切相关的消费品制造业,发展相对滞后,许多生活消费品需进口。
二、非选择题(共4题,每空2分,共60分)。
21. 下图为东南亚地区略图。读图,完成下列问题。
【区域认知明定位】
(1)东南亚包括_______半岛和A所在的_______群岛的大部分。
(2)甲、乙两幅气候资料图代表的是东南亚地区的两种主要气候类型,中南半岛的气候类型为_______(甲/乙)。
【因地制宜促发展】
自然环境会影响区域的产业结构和经济发展。
(3)填写中南半岛地形与河流特征结构框图,说明因地制宜发展的重要性。
①_______,②______________,③_______,④_______,⑤_______
【答案】(1) ①. 中南 ②. 马来
(2)乙 (3) ①. 北高南低 ②. 自北向南 ③. 大 ④. 山河相间、纵列分布 ⑤. 水能
【解析】
【分析】本大题以东南亚地区略图为材料设置试题,涉及东南亚地区位置范围、气候类型、地形河流等相关内容,考查学生掌握相关知识的能力,培养学生对地理知识运用的素养。
【小问1详解】
读图可知,东南亚包括中南半岛和马来群岛两部分,图中的A是马来群岛。
【小问2详解】
读图可知,甲全年高温多雨,为热带雨林气候,分布在马来群岛。中南半岛以热带季风气候为主,全年高温,分旱雨两季,与气候类型示意图乙对应。
【小问3详解】
结合所学可知,河流由高处流向低处,地势①北高南低,河流②自北向南流,中南半岛上的山脉与大河由北向南延伸,其山河大势具有④山河相间、纵列分布的特点;以热带季风气候为主,降水丰富,北部山地除了有丰富的森林资源外,河流地势落差③大,流量大,⑤水能资源丰富,可发展水电业和林业;中南部以平原为主,雨热同期的气候,适宜发展种植业。
22. 构建高水平人类命运共同体。2023年3月20日至22日,国家主席习近平应俄罗斯总统普京邀请,对俄罗斯进行国事访问,此次访问是一次世界瞩目的友谊、合作,和平之旅。读俄罗斯略图,完成下列问题。
【大国外交,维护世界和平】
(1)国家主席习近平乘专机抵达俄罗斯首都_______时,受到了热情迎接。
(2)国家主席习近平说:“中俄两国是山水相连的友好邻邦。”俄罗斯与我国隔江相望,其纬度较高,以_______气候为主。
(3)俄罗斯交通发达,部门齐全,铁路集中分布在_______洲部分,形成以首都为中心的放射状铁路网。俄罗斯南部气候相对温暖,人口、城市较多,有横贯东西的_______铁路。
【经济合作,互利共赢】
(4)在中俄元首的推动下,两国经贸合作发展势头良好。中俄两国经贸合作中,我国主要从俄罗斯进口_______;俄罗斯主要从中国进口_______。(填“新鲜农产品”/“油气资源”)
【答案】(1)莫斯科 (2)温带大陆性
(3) ①. 欧 ②. 西伯利亚
(4) ①. 油气资源 ②. 新鲜农产品
【解析】
【分析】本题以俄罗斯略图为材料,设置4道小题,涉及俄罗斯的首都、气候、铁路、工业发展等知识点,旨在考查信息获取能力和识记能力。
【小问1详解】
结合所学知识,俄罗斯的首都为莫斯科,是全国的政治、经济、文化、交通中心。
【小问2详解】
结合所学知识,俄罗斯与我国黑龙江省隔黑龙江相望,其纬度较高,以温带大陆性气候为主,冬季寒冷而漫长,夏季温暖而短暂。
【小问3详解】结合所学知识,俄罗斯交通发达,部门齐全,铁路集中分布在欧洲部分;俄罗斯南部有西伯利亚铁路贯穿,被称为“亚欧大陆桥”。
【小问4详解】
结合所学知识,俄罗斯自然资源的储量丰富、种类齐全,被称为“世界加油站”,我国主要进口其石油、天然气等能源产品。俄罗斯轻工业落后,主要从中国进口纺织品、新鲜农产品等。
23. 读“日本地形示意图和工业区分布图”,回答下列问题。
(1)日本最大的平原是_______平原;日本季风气候显著,夏季盛行_______(风向)气候温暖湿润。与亚洲同纬度地区相比,日本冬季气温较_______(填“高”或“低”)。
(2)日本位于_______火山、地震带。其中著名的活火山C为_______也是日本最高的山峰。
(3)日本的经济主要以_______(填“加工贸易”或“出口初级产品”)为主。该国的工业主要集中在_______沿岸和_______沿岸。
【答案】(1) ①. 关东 ②. 东南风 ③. 高
(2) ①. 环太平洋 ②. 富士山
(3) ①. 加工贸易 ②. 太平洋 ③. 濑户内海
【解析】
【分析】本题以日本地形示意图和工业区分布图为材料,涉及日本的地形、气候、火山、地震的分布、工业及工业基地的分布等知识点,考查学生读图能力和分析问题、解决问题的能力。
【小问1详解】
日本山地、丘陵广布,沿海平原狭小,关东平原是日本最大的平原。读图分析,日本季风气候显著,夏季盛行东南风,来自太平洋,气流温暖湿润。日本气候具有海洋性的特点,与亚洲同纬度地区相比,日本冬季气温较高。
【小问2详解】
读图可知,著名的活火山C为富士山。日本是个多火山地震的国家,其原因是位于亚欧板块与太平洋板块的交界处,位于环太平洋火山、地震带上,地壳活跃。【小问3详解】
日本面积狭小,矿产资源匮乏,经济主要以加工贸易为主,日本工业高度发达,是国民经济的支柱产业。一方面,日本自然资源贫乏,工业生产中的石油、煤炭、铁矿石等多种能源和矿产都需要从其他国家进口;另一方面,日本的工业品除满足本国消费外,大量销往国外,在许多国家和地区都能看到日本生产的工业品。因此,日本的工业主要集中在太平洋沿岸和濑户内海沿岸。
24. 阅读图文材料,回答下列问题。
材料棉花是一种喜高温的农作物,适合生长的温度在25~30℃之间,喜欢充足的阳光。
(1)孟买属于_______气候,东京降水量比同纬度降水量_______,具有明显的海洋性特点。
(2)“和食”即日本料理,原料以海藻类植物和鱼虾为主,原因是_______;印度_______(粮食作物)种植面积广,手抓饭深受印度人民喜爱。
(3)印度是世界重要的棉花生产国和出口国之一,而日本所需棉花百分之百依赖进口。日本不适合种植棉花的原因是_______。印度由于_______季风不稳定,_______灾害频繁,影响农业生产。
(4)近年来,日本企业加速在印度投资。试分析印度吸引日本企业投资的主要优势条件_______。(答出一点即可)
【答案】(1) ①. 热带季风 ②. 多
(2) ①. 日本是四面环海的岛国,海洋渔业资源丰富 ②. 水稻
(3) ①. 日本的气候具有海洋性特征,光照不足,适宜棉花生长温度的天数较少 ②. 西南 ③. 水旱(或旱涝)
(4)劳动力资源丰富且价格低廉,消费人群庞大,消费市场广阔。
【解析】
【分析】本题以印度和日本及城市气候示意图及相关资料为材料,设置四道小题,涉及日本和印度的气候、工农业的发展等知识点,考查学生对相关知识的掌握程度和读图分析能力。
【小问1详解】
读图,孟买各月气温高于20℃,全年高温,6-9月多雨、10-次年5月少雨,降水分雨旱两季,应为热带季风气候;东京降水量比同纬度降水量多,临近海洋,具有明显的海洋性特点,属于亚热带季风气候。
【小问2详解】
读图可知,日本四面环海,沿海大陆架面积宽广,鱼类资源丰富,丰富的海产品为加工制作生鱼片等美味佳肴提供了优质原料。印度位于热带季风气候区,雨热同期,有利于水稻生长,水稻种植面积广,手抓饭深受印度人民的喜爱。
【小问3详解】
由题目可知,日本100﹪的棉花需要进口,是因为日本气候受海洋影响较大,温和湿润,适宜棉花生长温度的天数较少,棉花生长需要充足的光照和热量,所以日本不适合棉花种植。印度主要是热带季风气候,夏季风向为西南季风,该季风盛行时,来自印度洋的湿润气流深入大陆,印度进入雨季。但夏季风不稳定时,水旱频繁发生,影响印度农业生产。
小问4详解】
近年来,日本企业加速在印度投资,印度吸引日本企业投资的主要优势:印度是发展中国家,经济落后,劳动力成本低;印度的人口居世界前列,人口众多,经济发展速度快,消费市场广阔。
相关试卷
这是一份安徽省安庆市潜山市十校联考2023-2024学年八年级下学期期中地理试题(原卷版+解析版),文件包含安徽省安庆市潜山市十校联考2023-2024学年八年级下学期期中地理试题原卷版docx、安徽省安庆市潜山市十校联考2023-2024学年八年级下学期期中地理试题解析版docx等2份试卷配套教学资源,其中试卷共22页, 欢迎下载使用。
这是一份安徽省安庆市潜山市2023-2024学年七年级上学期期末地理试题,共6页。试卷主要包含了单项选择题,非选择题等内容,欢迎下载使用。
这是一份安徽省安庆市20校联考2023-2024学年八年级上学期期末地理试题,共8页。试卷主要包含了选择题,综合题等内容,欢迎下载使用。

