新教材2024高考地理二轮复习一8类识图技法专项训练技法5关联示意图判读含答案
展开1.找关联:①分析题目所给的条件和框图,确定图中表达了哪些地理要素的关联;②根据图中箭头指向、线段、方框的纵横联系提取信息;③弄清事物的形成或变化过程,判断各地理要素之间的因果关系;④分析图中已知信息与未显示信息之间的隐性关联。
2.巧突破:根据关联示意图中的逻辑关系,找到突破口,从最有把握的方框入手,弄清事物间相互关系,进一步判断其他内容。依据所弄清的关联顺序,尝试代入所选内容,验证所选内容的合理性。
一、选择题(在每小题给出的四个选项中,只有一项是符合题目要求的)
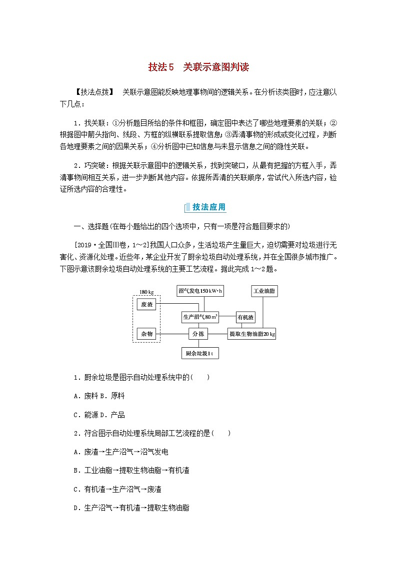
[2019·全国Ⅲ卷,1~2]我国人口众多,生活垃圾产生量巨大,迫切需要对垃圾进行无害化、资源化处理。近些年,某企业开发了厨余垃圾自动处理系统,并在全国很多城市推广。下图示意该厨余垃圾自动处理系统的主要工艺流程。据此完成1~2题。
1.厨余垃圾是图示自动处理系统中的( )
A.废料B.原料
C.能源D.产品
2.符合图示自动处理系统局部工艺流程的是( )
A.废渣→生产沼气→沼气发电
B.工业油脂→提取生物油脂→有机渣
C.有机渣→生产沼气→废渣
D.生产沼气→有机渣→提取生物油脂
初步勘探表明,广西、安徽、辽宁、江西、湖北、江苏、内蒙古硅矿等资源丰富。通常把与太阳能发电系统构成链条关系的产业称为光伏产业。结合下图完成3~4题。
3.内蒙古呼和浩特市大力发展光伏产业链上游和下游产业,主要优势有( )
①硅矿储量丰富,生产原料充足
②科技水平高,人才优势显著
③土地面积广,地价便宜
④硅晶体冶炼所需的水电充足
⑤太阳能丰富
A.①②③B.③④⑤
C.②④⑤D.①③⑤
4.江苏光伏产业发展居全国领先水平,江苏欲将光伏产业链的中游生产转移,下列省区承接该产业区位优势最佳的是( )
A.广西B.辽宁
C.安徽D.湖北
[2023·浙江丽水二模]产业集群是在某一领域相互关联的企业及其支撑体系在一定区域内集聚发展,并形成具有持续竞争优势的经济群落,是区域发展的有效战略。近几年来,绍兴市上虞区积极推行“四季仙果”产业发展的扶持政策,下图为上虞区章镇舜阳猕猴桃产业集群结构示意图。据此回答5~6题。
5.一般来说,适宜发展图示农业产业集群生产组织模式的区域( )
A.农产品商品率低
B.生产规模较大
C.距消费市场较远
D.科技发达和信息通畅
6.该类农业生产组织模式发展过程中( )
A.当地土地流转率将会下降
B.中小产业生产合作社规模将萎缩
C.农业生产专业化水平提高
D.龙头企业逐渐向高新产业转型
读某农业生态园生态链循环模式图,完成7~8题。
7.该农业生态园的主要生态效益有( )
①延长产业链,提高产品附加值 ②废弃物资源化,减少环境污染 ③使用有机肥料,发展绿色生产 ④果草套种,提高土地利用率 ⑤促进餐饮、休闲旅游等第三产业的发展
A.①②⑤B.②③④
C.③④⑤D.①②③④⑤
8.随着农村生活水平的提高,有不少农民将沼液、沼渣直接在田间填埋,带来的影响主要是( )
A.不利于农村能源结构调整
B.造成资源浪费
C.减少了污染物的排放
D.增加牧草产量
二、非选择题
9.[2023·南昌一模]阅读图文材料,完成下列要求。(12分)
20世纪80年代初,我国在上海创建了宝山钢铁公司。21世纪初,宝山钢铁公司将旗下的炼铁厂转移到广东,炼钢厂仍保留在上海。如图是布局调整后宝山钢铁公司产业链部分环节联系图。
(1)简述宝山钢铁公司将炼钢厂保留在上海的原因。(4分)
(2)分析在炼铁厂附近布局建材厂的积极意义。(4分)
(3)说明炼铁厂转移给转入地带来的社会经济效益。(4分)
10.阅读图文资料,完成下列要求。(14分)
山西省大同市是中国大型煤炭能源基地之一,素有“煤都”之称。近年来,大同市多措并举,实现了从“煤都黑”到“大同蓝”的转型。在此过程中,大同市大力发展新能源,把太阳能、风能、煤炭资源富集优势转化为绿色产业优势,打造“新能源产业之都”,并积极融入京津冀协同发展。自2017年以来,大同市相继建设能源改革科技创新产业园和新能源产业城,培育和发展氢能与燃料电池先导、储能蓄能、新能源汽车装备制造、光伏全产业链和煤炭清洁高效利用五大产业集群。下图示意大同市新能源产业链。
(1)指出与太阳能和风能相比,氢能的优点。(4分)
(2)分析发展新能源产业对大同市产业结构优化的作用。(6分)
(3)简述大同市打造“新能源产业之都”对京津冀地区的生态意义。(4分)
技法5 关联示意图判读
1~2.解析:第1题,由图可知,厨余垃圾首先经过分拣,然后可以提取出生物油脂和生产出沼气,是作为自动处理系统的生产原料,废料是处理之后的部分剩余垃圾,产品是经过该系统处理后生产的产品,如工业油脂,A、D项错误,B项正确;能源是厨余垃圾经过处理后的产品,如沼气及其产生的电能,C项错误。第2题,由图示和材料可知,废渣是有机渣作为原料生产沼气之后剩余的产物,不能作为生产沼气的原料,A项错误,C项正确;提取生物油脂后才能形成工业油脂,B项错误;有机渣是生产沼气的原料,剩余的废弃物是废渣,并不能继续提取生物油脂,D项错误。
答案:1.B 2.C
3~4.解析:第3题,由材料可知,内蒙古硅矿等资源丰富,生产原料充足;该地位于我国西北地区,人口较少,土地面积广,地价便宜;当地属于温带大陆性气候区,降水较少,太阳能丰富;内蒙古经济落后、科技水平低,故D正确。第4题,由图可知,中游产业是光伏电池制造、光伏电池组件制作,附加值低,需要大量廉价劳动力。安徽与江苏相邻,距离近,经济较为落后,劳动力丰富且廉价,区位条件优越;而广西、辽宁、湖北距江苏较远,运输成本高,故C符合题意。
答案:3.D 4.C
5~6.解析:第5题,从图中看出,农业产业集群生产组织模式地区,农产品商品率高,农村的中小企业不一定要科技发达和信息通畅,主要距离原料地近,生产总规模大,B项正确,A、D两项错误;距消费市场远近从图中读不出来,C项错误。故选B。第6题,从图中可看出,该农业产业生产组织模式发展过程中,农户生产投入技术增加;农村中小企业发展为龙头企业,规模扩大;龙头企业集科研、生产、加工、销售为一体,不会向高新产业转型;农业生产专业化水平提高。故选C。
答案:5.B 6.C
7~8.解析:第7题,注意题干的要求是生态效益,①延长产业链,提高产品附加值;⑤促进餐饮、休闲旅游等第三产业的发展属于经济效益而不属于生态效益。②③④正确,B正确。第8题,沼液、沼渣处理方式对农村能源结构调整没有关系,A错;合理利用沼气可以改善农村燃料问题,农民将沼液、沼渣直接在田间填埋,会造成资源浪费,B对;将沼液、沼渣直接在田间填埋还会造成土壤、水等环境污染,C错;不是为了增加牧草产量而在田间填埋沼液、沼渣,D错。
答案:7.B 8.B
9.解析:第(1)题,对于本题中的炼钢厂保留在上海,而未一并迁移出上海,我们需要从上海的优势条件进行分析。与广东相比,上海基础设施更为齐全,炼钢条件更好。同时上海的资金、技术条件也更具优势,利于生产优质钢铁。另外炼钢产生的环境污染相对较少。第(2)题,本题考查产业集聚相关内容。炼钢厂和建材厂集中布局,能够延长产业链,提高产品附加值,增加经济效益。并且能够利用炼铁的废弃物作为建材厂的原料,既降低了炼铁厂的固体废弃物排放、治理成本,同时也减少了建材厂的原料成本。除此之外,能够加强协作交流,共用基础设施,降低成本,利于形成规模效益,提升整体竞争力。第(3)题,本题考查产业转移对转入地的社会经济效益。可以从促进经济发展、促进当地企业转型、扩大当地就业几个方面来分析。首先炼铁厂转让能够带动当地炼铁产业发展,注入经济活力,带动经济发展,同时能够加速当地企业转型和升级;产业转入还带来了大量就业岗位,可以扩大就业。
答案:(1)靠近市场;工业基础好;炼钢厂污染较小。
(2)利用废弃物作原料,减少废弃物排放,减少原料投入成本;靠近炼铁厂可降低原料运输成本费用。
(3)扩大产业规模(促进城市经济发展);带动相关产业发展(增加财政收入);促进就业。
10.解析:第(1)题,从图中信息可知,氢能原料有水、煤、化工尾气等,来源很丰富,且与太阳能和风能相比,受气象等自然环境影响较小;由图示可知,氢能的用途有燃料、供热、电力,而太阳能和风能只有电力,说明氢能的用途多样,更广泛。第(2)题,氢能来源多样且利用广泛,氢能属于清洁能源,使用氢能可减少化石燃料使用,减少了汽车尾气的排放,有利于资源综合利用,改善能源结构,构建多元化的能源产业体系,建设新型能源基地;材料中“大同市大力发展新能源,把太阳能、风能、煤炭资源富集优势转化为绿色产业优势”,说明大同发展新能源产业促进绿色生产,改善环境质量,同时也改善了投资环境,带动相关产业发展和第三产业的发展,优化产业结构;材料中“大同市相继建设能源改革科技创新产业园和新能源产业城,培育和发展氢能与燃料电池先导、储能蓄能、新能源汽车装备制造、光伏全产业链和煤炭清洁高效利用五大产业集群”,说明大同发展新能源产业可以促进科技创新和新兴工业发展,推动产业结构多元化、合理化。第(3)题,京津冀地区是大同主要的能源消费地,所以有利于京津冀地区改善能源消费结构,提高环境质量;减少雾霾的产生,减少环境污染,改善生态环境,为京津冀环境质量的提高提供稳定的保障。
答案:(1)氢能的生产受时空限制小;利用方式灵活多样。
(2)改变以煤为主的产业结构,构建以新能源为基础的产业体系,促进产业结构多元化;有利于提高研发能力,带动产业创新,促进高新技术产业发展(促进产业结构升级);提高清洁能源使用比例,促使产业向低碳、绿色、可循环方向发展。
(3)为京津冀地区提供清洁能源,助力其生态环境的改善;巩固“大同蓝”,持续改善大同市环境质量,为京津冀地区的生态安全提供保障。
新教材2024高考地理二轮复习一8类识图技法专项训练技法8区域分布图判读含答案: 这是一份新教材2024高考地理二轮复习一8类识图技法专项训练技法8区域分布图判读含答案,共10页。
新教材2024高考地理二轮复习一8类识图技法专项训练技法7统计图判读含答案: 这是一份新教材2024高考地理二轮复习一8类识图技法专项训练技法7统计图判读含答案,共9页。
新教材2024高考地理二轮复习一8类识图技法专项训练技法6景观示意图判读含答案: 这是一份新教材2024高考地理二轮复习一8类识图技法专项训练技法6景观示意图判读含答案,共11页。

