四川省绵阳市三台县2023-2024学年高一下学期期中考试生物试卷(含答案)
展开一、单选题
1.下列给出的概念与其对应的实例关系中,不正确的是( )
A.相对性状——果蝇的红眼与白眼B.纯合子——基因型为AA和aa的个体
C.等位基因——基因D和dD.杂合子——基因型为aaBB的个体
2.下列关于表型和基因型的叙述正确的是( )
A.表型都能通过眼睛观察出来,如高茎和矮茎
B.摩尔根提出了表型和基因型的概念,表型是指生物个体表现出的性状
C.在相同环境下,表型相同,基因型一定相同
D.基因型相同,表型不一定相同
3.已知果蝇中,灰身与黑身为一对相对性状。下列四组杂交实验中,能判断出显性和隐性关系的是( )
①灰身×灰身→灰身
②黑身×灰身→301灰身+101黑身
③灰身×黑身→灰身
④黑身×灰身→198黑身+202灰身
A.①②B.③④C.②③D.①③
4.下列关于各种交配方式的应用,叙述错误的是( )
A.杂交:可用来判断一对相对性状中的显性性状和隐性性状
B.测交:可检测某待测个体的产生配子的种类,但不能检测该个体产生配子的比例
C.自交:可判断某植株是否为稳定遗传的纯合子
D.正反交:可判断控制某性状的基因位于常染色体上或X染色体上
5.水稻中非糯性(W)对糯性(w)为显性,非糯性品系所含淀粉遇碘呈蓝黑色,糯性品系所含淀粉遇碘呈红褐色。下面是对纯种的非糯性与糯性水稻的杂交后代的观察结果,其中能直接证明孟德尔基因分离定律的是( )
A.杂交后亲本植株上结出的种子(F1)遇碘全部呈蓝黑色
B.F1自交后结出的种子(F2)遇碘后,3/4呈蓝黑色,1/4呈红褐色
C.F1产生的花粉遇碘后,一半呈蓝黑色,一半呈红褐色
D.F1测交所结出的种子遇碘后,一半呈蓝黑色,一半呈红褐色
6.A/a、B/b、D/d为三对独立遗传的等位基因,某对亲本的杂交组合为AaBbDd×AaBbDD。下列有关F1的叙述,正确的是( )
A.F1共有9种基因型
B.F1中杂合子所占的比例为7/8
C.该对杂交组合的配子间随机结合的方式共有16种
D.F1中基因型为 AaBbDd的个体所占的比例为1/16
7.甲、乙两位同学分别用小球做遗传定律模拟实验。甲同学每次分别从Ⅰ、Ⅱ小桶中随机抓取一个小球并记录字母组合;乙同学每次分别从Ⅲ、Ⅳ小桶中随机抓取一个小球并记录字母组合。将抓取的小球分别放回原来小桶后再多次重复。分析下列叙述,正确的是( )
A.甲同学的实验模拟的是遗传因子的分离和配子自由组合的过程
B.乙同学的实验可模拟成对的遗传因子彼此分离,不同对遗传因子的自由组合的过程
C.实验中每只小桶内两种小球必须相等,且Ⅰ、Ⅱ桶小球总数也必须相等
D.甲、乙重复100次实验后,统计的Dd、AB组合的概率均约为50%
8.下列对高等动物通过减数分裂形成生殖细胞以及受精作用的描述中,错误的是( )
A.受精过程需要卵细胞与精子通过细胞膜进行信息交流
B.新一代继承了父母双方提供的等量的遗传物质
C.人的1个次级精母细胞中有0或1或2条X染色体
D.减数分裂和受精作用维持了生物前后代体细胞中染色体数目的恒定
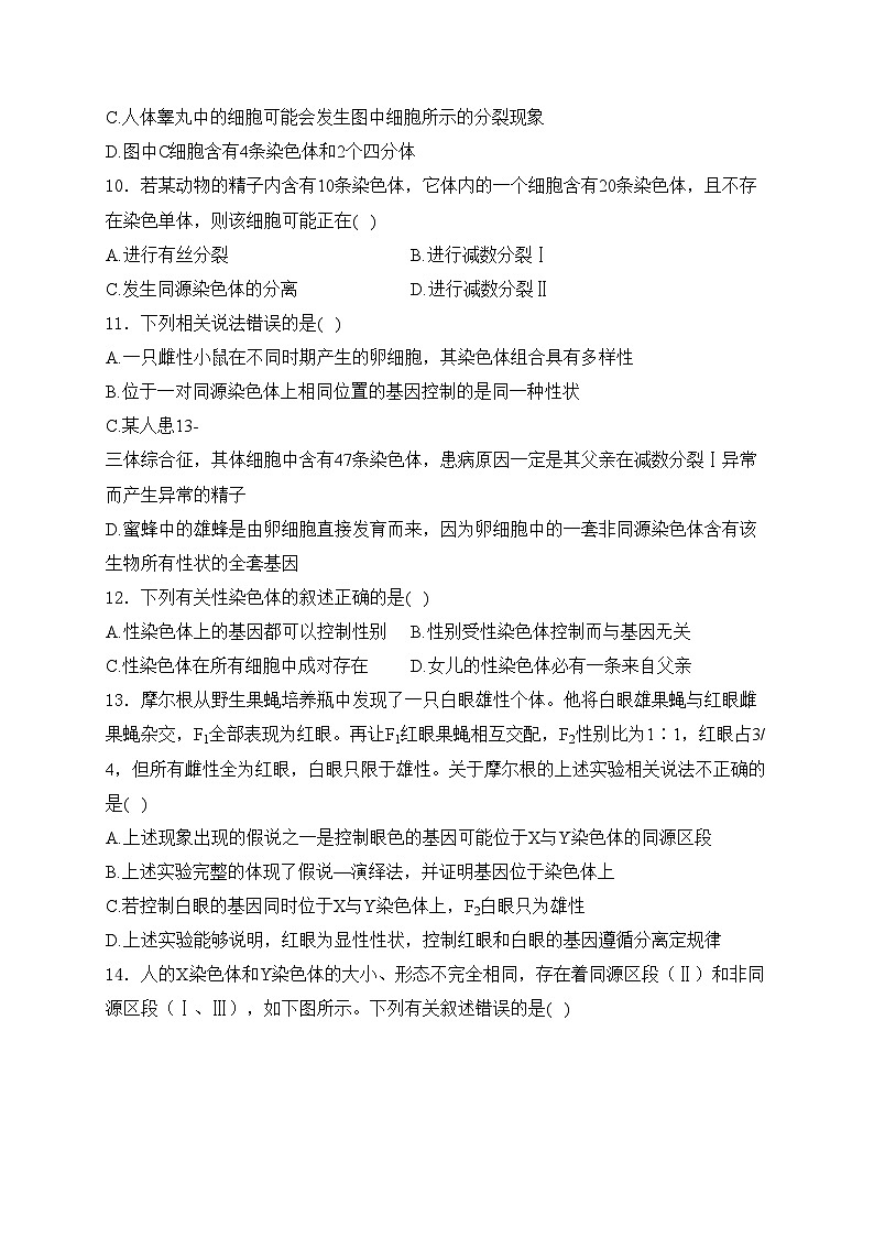
9.下图是某一生物不同细胞的分裂示意图,请据图判断下列说法错误的是( )
A.图中A细胞为次级精母细胞,B细胞处于减数分裂Ⅱ中期
B.同源染色体的分离发生于图中的D细胞所处的时期
C.人体睾丸中的细胞可能会发生图中细胞所示的分裂现象
D.图中C细胞含有4条染色体和2个四分体
10.若某动物的精子内含有10条染色体,它体内的一个细胞含有20条染色体,且不存在染色单体,则该细胞可能正在( )
A.进行有丝分裂B.进行减数分裂Ⅰ
C.发生同源染色体的分离D.进行减数分裂Ⅱ
11.下列相关说法错误的是( )
A.一只雌性小鼠在不同时期产生的卵细胞,其染色体组合具有多样性
B.位于一对同源染色体上相同位置的基因控制的是同一种性状
C.某人患13-三体综合征,其体细胞中含有47条染色体,患病原因一定是其父亲在减数分裂Ⅰ异常而产生异常的精子
D.蜜蜂中的雄蜂是由卵细胞直接发育而来,因为卵细胞中的一套非同源染色体含有该生物所有性状的全套基因
12.下列有关性染色体的叙述正确的是( )
A.性染色体上的基因都可以控制性别B.性别受性染色体控制而与基因无关
C.性染色体在所有细胞中成对存在D.女儿的性染色体必有一条来自父亲
13.摩尔根从野生果蝇培养瓶中发现了一只白眼雄性个体。他将白眼雄果蝇与红眼雌果蝇杂交,F1全部表现为红眼。再让F1红眼果蝇相互交配,F2性别比为1∶1,红眼占3/4,但所有雌性全为红眼,白眼只限于雄性。关于摩尔根的上述实验相关说法不正确的是( )
A.上述现象出现的假说之一是控制眼色的基因可能位于X与Y染色体的同源区段
B.上述实验完整的体现了假说—演绎法,并证明基因位于染色体上
C.若控制白眼的基因同时位于X与Y染色体上,F2白眼只为雄性
D.上述实验能够说明,红眼为显性性状,控制红眼和白眼的基因遵循分离定规律
14.人的X染色体和Y染色体的大小、形态不完全相同,存在着同源区段(Ⅱ)和非同源区段(Ⅰ、Ⅲ),如下图所示。下列有关叙述错误的是( )
A.若某病是由位于非同源区段(Ⅲ)上的致病基因控制的,则该病无显隐性之分
B.在减数分裂Ⅰ的前期,能发生互换的是同源区段(Ⅱ)
C.若某病是由位于非同源区段(Ⅰ)上的显性基因控制,则女性患者的女儿一定患病
D.若A、a是位于同源区段(Ⅱ)上的等位基因,则在群体中相应的基因型有7种
15.XY型性别决定的生物,群体中的性别比例为1:1,原因之一是( )
A.雌配子:雄配子=1:1
B.含X染色体的配子:含Y染色体的配子=1:1
C.含X染色体的精子:含Y染色体的精子=1:1
D.含X染色体的卵细胞:含Y染色体的卵细胞=1:1
16.如图为某家庭肾源性尿崩症遗传系谱图,经鉴定II-3的致病基因只来自于I-1,相关分析错误的是( )
A. 该病为伴X染色体隐性遗传病
B. I-1、II-2均为杂合子的概率为1
C. II-1和II-2再生一男孩患此病的概率是1/4
D. 若III-1与正常男性婚配,建议生女孩
17.家蚕的性别决定为ZW型(雄性的性染色体组成为ZZ,雌性的性染色体组成为ZW)。正常家蚕幼虫的皮肤不透明,由显性基因A控制,“油蚕”幼虫的皮肤透明,由隐性基因a控制,A/a位于Z染色体上。以下杂交组合中,能根据皮肤特征区分其后代幼虫性别的是( )
A.ZAZA×ZAWB.ZAZA×ZaWC.ZAZa×ZAWD. ZaZa×ZAW
18.生物学观点是基于生物学事实和证据提出的。下表有关生物学观点与对应实验证据的选项,错误的是( )
A.AB.BC.CD.D
19.某校生物研究性学习小组模拟赫尔希和蔡斯的噬菌体侵染细菌实验,过程如下图所示,下列有关分析正确的是( )
A.实验1中b含少量放射性与①过程中培养时间的长短有关
B.实验2中检测子代噬菌体,结果是绝大多数都具有放射性
C.理论上,a、d中有大量的放射性,b、c中有少量的放射性
D.该实验证明DNA是大肠杆菌的遗传物质
20.下列有关DNA的叙述,不正确的是( )
A.细胞核中DNA较多,所以DNA是主要的遗传物质
B.所有生物的DNA都是由4种相同的碱基组成,可说明生物是由共同的祖先进化而来
C.所有细胞生物的遗传物质都是DNA
D.所有DNA形成的双螺旋结构的直径都是相等的
21.某生物兴趣学习小组在“制作DNA双螺旋结构模型”活动前,准备了如表所示材料及相关连接物若干,最后成功的搭建出了一个完整的DNA分子模型。下列关于他们构建的DNA模型的叙述,不正确的是( )
A.该模型最多含有460个脱氧核苷酸
B.该模型理论上能搭建出的4230种DNA分子模型
C.该模型中嘌呤总数和嘧啶总数的比是1︰1
D.该模型中需要代表碱基对之间的氢键的连接物580个
22.假说—演绎法进行DNA复制的研究时,用14N标记的大肠杆菌放在含有15N的培养基中培养,使其分裂2次,下列叙述错误( )
A.如果是全保留复制,子一代1/2分布在轻带,1/2分布在重带
B.如果是全保留复制,子二代1/4分布在轻带,3/4分布在重带
C.如果是半保留复制,子一代1/2分布在中带,1/2分布在重带
D.如果是半保留复制,子二代1/2分布在中带,1/2分布在重带
23.DNA分子杂交技术可以用来比较不同种生物DNA分子的差异。如图是DNA分子杂交过程示意图,下列叙述错误的是( )
A.DNA分子杂交技术利用了碱基互补配对原则
B.游离区形成的原因是a、b链所含的碱基种类不同
C.A-T碱基对比例越少,杂合双链区中的双链结合越稳定
D.杂合双链区部位越多,则两种生物DNA分子的差异越小
24.已知控制某种生物的四对不同性状的相关基因及其在染色体上的位置关系如图所示。下列有关分析错误的是( )
A.基因型为AaDd的个体减数分裂可能产生4种配子
B.基因型为BBDd的个体测交,可验证基因D/d的遗传遵循分离定律
C.基因型为AaDd的个体自交,可验证基因A/a与基因D/d的遗传遵循自由组合定律
D.基因型为AaEe的个体测交,可验证基因A/a与基因E/e的遗传遵循自由组合定律
25.果蝇的体色有黄身(A)、灰身(a)之分,翅形有长翅(B)、残翅(b)之分。现用两种纯合果蝇杂交,因某种精子没有受精能力,导致F2的4种表现型比例为5:3:3:1。下列叙述错误的是( )
A.果蝇体色、翅形的遗传都遵循基因的分离定律
B.亲本雄果蝇的基因型不可能为AABB
C.基因型为AaBb的雄果蝇进行测交,其子代有3种表现型
D.F2黄身长翅果蝇中双杂合子个体占2/5
二、读图填空题
26.下图是某家族的遗传系谱图,白化病基因由d控制,分析回答以下问题:
(1)基因D与d互称为___________;正常情况下它们的分离发生在____________(填:减数分裂Ⅰ或减数分裂Ⅱ)。D与d是不同的基因,两者的根本区别是__________________。
(2)由该遗传系谱图分析可判断白化病为常染色体隐性遗传病,作出该判断的依据是 ______________________________________________________________________________。
而人类红绿色盲属于伴X染色体隐性遗传病,该病的遗传特点是____________________。(至少答1点)
(3)Ⅰ1和Ⅰ3的基因型分别为_____、_____。
(4)Ⅱ7和Ⅱ8再生一个患白化病女儿的概率是_____。
27.下图①表示某哺乳动物(2n=4)体内细胞正常分裂过程中不同时期(I、Ⅱ、Ⅲ、Ⅳ)染色体、染色单体和核DNA数量的关系;图②表示该生物的细胞分裂图像;图③表示每条染色体上DNA含量。请回答下列问题:
(1)图①中c柱表示的是_________(填“染色体”、“DNA”或“染色单体”)数目,图①中Ⅲ的数量关系对应于图②中的________(填“甲”、“乙”或“丙”)。图②中甲细胞中含有_____对同源染色体,该细胞对应图③中的_____段。
(2)图②中丙细胞的主要特点是____________________________________________;丙细胞存在于该动物的________(填相应器官)中;若对该器官进行切片后用显微镜观察,不同细胞中染色体数目可能为_________条。图②中丙细胞产生的子细胞的名称为__________。
(3)识别图②中各个细胞的分裂方式及所处时期,依据的是细胞中染色体的________。(填下面选项)
A.形态B.位置C.数目
28.下图甲是DNA复制的示意图,将甲图中某一片段放大后如乙图所示,结合所学知识回答下列问题:
(1)从甲图可看出DNA复制的方式是__________,其原因是新合成的每个DNA分子中都保留了原来DNA分子中的一条链。A和B均是DNA分子复制过程中所需要的酶,其中B是__________。
(2)DNA分子两条链上的碱基通过原子间的静电吸引连接成碱基对,并且遵循__________原则;某双链DNA分子的一条链中,嘧啶数与嘌呤数的数量关系是_________。(填:相等或不相等或不一定相等)
(3)图乙中7是________________。DNA分子具有一定的热稳定性,加热能破坏该图中______(填序号)而变成单链,现有两条等长的DNA分子M和N。经测定发现M的DNA分子热稳定性较高,你认为可能的原因是______________________________________。
(4)DNA分子是由两条单链按照____________方式盘旋而成双螺旋结构,一条单链上两个相邻的碱基间通过______________________相连接。DNA分子具有多样性,其原因______________。DNA分子中分布着许多个基因。
三、实验探究题
29.某种植物的花色由两对等位基因A、a和B、b控制,基因A控制红色素合成(AA和Aa的效应相同),基因B为修饰基因,BB使红色素完全消失,Bb使红色素颜色淡化。现用两组纯合亲本进行杂交实验,结果如下: 实验1:白花1×红花1, F1为粉红花,F1自交得F2,F2中白花:粉红花:红花=1:2:1;
实验2:白花1×白花2, F1为粉红花,F1自交得F2,F2中白花:粉红花:红花=7:6:3。
回答下列问题:
(1)基因A、a和B、b的遗传遵循___________ 定律。
(2)实验1中,白花亲本和红花亲本的基因型分别是______、______ ;实验 2中,F2开白花植株的基因型有______ 种。
(3)若让实验1中F2的所有个体随机交配,F3中红花:粉红花:白花的比例为______ ,其中能稳定遗传的个体比例为______ 。
(4)现有多株表现型为白花的纯合植株,欲通过一代杂交实验判断其基因型:①若让待测植株与白花2杂交,有时不能依据杂交结果判断其基因型,说明理由_______________________。②若让待测植株与______ (填“红花1”“白花1”或“实验2中的F1”)杂交,则能依据杂交结果判断其基因型。
参考答案
1.答案:D
解析:基因型为aaBB的个体中两对基因都纯合,所以是纯合子,D错误。
2.答案:D
解析:A、表现型有的能通过眼睛观察出来,如高茎和矮茎;有的不能通过眼睛观察出来,如血型,A错误;B、1909年,丹麦生物学家约翰逊给孟德尔的“遗传因子”一词起了一个新名字,叫作基因,并且提出了表型和基因型的概念B错误;C、在相同环境条件下,表型相同,基因型不一定相同,如高茎的基因型可能是DD或Dd,C错误;D、表型是基因型与环境条件共同作用的结果,因此,基因型相同,表型不一定相同,D正确。故选D。
3.答案:C
解析:①中亲子代的表现型都是灰身,无法判断显隐性,①错误;②中亲代的表现型都是灰身,后代出现了性状分离,由此可判断出亲代没有表现出来的性状(黑身)是隐性性状,亲代表现出来的性状(灰身)是显性性状,②正确;③中具有相对性状的两个亲本杂交,后代只有一种表现型,可判断出后代表现出来的那个亲本的表现类型是显性性状,后代没有表现出来的那个亲本的表现类型是隐性性状,③正确;④中亲、子代都有灰身和黑身两种表现型,无法判断显隐性,④错误。
4.答案:B
解析:A、若选择一对具有相对性状的纯合子进行杂交,F1出现的性状为显性性状。因此,杂交实验可用来判断一对相对性状中的显性性状和隐性性状,A正确;
B、测交实验的子代性状及比例体现待测个体产生配子的种类及比例。因此,测交实验可检测某待测个体的产生配子的种类及比例,B错误;
C、纯合子自交子代性状稳定遗传,杂合子自交子代发生性状分离,可用自交判断某植株是否为稳定遗传的纯合子,C正确;
D、若基因在常染色体上,无论正交还是反交,所得子代表型及比例相同:若基因位于X染色体上,所得子代表型及比例与性别相关联。因此,可通过正反交实验判断控制某性状的基因位于常染色体上或X染色体上,D正确。
故选B。
5.答案:C
解析:A、杂交后亲本植株上结出的种子(F1)遇碘全部呈蓝黑色,后代表现型只有一种,无法证明分离定律,A错误;B、F1自交后结出的种子(F2)遇碘后,3/4呈蓝黑色,1/4呈红褐色,说明F1自交后代出现性状分离,可间接说明F1产生两种配子,但不能直接证明孟德尔的基因分离定律,B错误;C、F1产生的花粉遇碘后,一半呈蓝黑色,一半呈红褐色,说明F1产生两种配子,比例为1∶1,所以能直接证明孟德尔的基因分离定律,C正确;D、F1测交所结出的种子遇碘后,一半呈蓝黑色,一半呈红褐色,可间接说明F1产生两种配子,故不能直接证明孟德尔的基因分离定律,D错误。故选C。
6.答案:B
解析:A、由亲本基因型可知,子一代共有3×3×2=18种基因型,A错误;
B、由亲本基因型可知,子代中纯合子所占的比例为12×1/2×1/2=1/8,故杂合子的比例为1-1/8=7/8,B正确;
C、由亲本的基因型可知,亲本产生的配子种类分别为8种和4种,因此亲代配子间的结合方式共有32种,C错误;
D、由亲本的基因型可知,子代中基因型为AaBbDd个体所占的比例为1/2×1/2×1/2=1/8,D错误。
故选B。
7.答案:B
解析:A、甲同学每次分别从Ⅰ、Ⅱ小桶中随机抓取一个小球并记录字母组合,甲同学的实验模拟的是遗传因子的分离和配子随机结合的过程, A错误;B、乙同学每次分别从Ⅲ、Ⅳ小桶中随机抓取一个小球并记录字母组合,乙同学的实验可模拟成对的遗传因子彼此分离,不同对遗传因子的自由组合的过程,B正确; C、实验中每只小桶内两种小球必须相等,但Ⅰ、Ⅱ桶小球总数可以不相等,C错误; D、甲重复100次实验后,统计的Dd组合的概率约为50%,乙重复100次实验后,统计的AB组合的概率约为25%,D错误。
故选:B。
8.答案:B
解析:A、受精作用是精子和卵细胞相互识别、融合成为受精卵的过程,需要卵细胞与精子通过细胞膜进行信息交流,A正确;
B、受精卵的细胞核DNA一半来自精子,一半来自卵细胞,而细胞质DNA几乎都来自卵细胞,B错误;
C、减数第一次分裂后期,同源染色体分离,因此人的次级精母细胞中含有0条(含有Y染色体的次级精母细胞)或1条(处于减数第二次分裂的前期和中期的次级精母细胞)或2条(处于减数第二次分裂后期的次级精母细胞)X染色体,C正确;
D、减数分裂和受精作用维持了生物前后代体细胞中染色体数目的恒定,D正确。
故选B。
9.答案:D
解析:A、图中细胞A没有同源染色体,着丝粒分裂,为减数第二次分裂后期,且根据图D细胞质均等分裂判断为雄性生物,故图中A细胞为次级精母细胞,图中细胞B没有同源染色体,染色体的着丝粒排列在赤道面上,为减数分裂Ⅱ中期,A正确; B、图中细胞D为减数第一次分裂后期,发生同源染色体分离,B正确;C、图中细胞D有同源染色体,正在进行同源染色体分离,为减数第一次分裂后期,细胞质均等分裂,该生物是雄性,人体睾丸中的细胞可能会发生图中细胞所示的分裂现象,C正确;D、图中细胞C有同源染色体,但没有联会,为有丝分裂中期,有条染色体,没有四分体,D错误。故选D。
10.答案:D
解析:A、该动物体细胞含有20条染色体,可能处于有丝分裂前期和中期,但这两个时期都存在染色单体,A错误; B、减数第一次分裂过程中,细胞中都存在染色单体,B错误; C、同源染色体的分离发生在减数第一次分裂后期,此时细胞中存在染色单体,C错误; D、减数第二次分裂后期,着丝点分裂,染色体数目与体细胞相同,且不存在染色单体,与题意相符,D正确。
故选:D。
11.答案:C
解析:A、卵细胞产生过程中经过减数分裂完成,而在减数分过程中会发生同源染色体分离和非同源染色体自由组合的过程,因此,一只雌性小鼠在不同时期产生的卵细胞,其染色体组合具有多样性,A正确;
B、位于一对同源染色体上相同位置的基因控制的是同一种性状,其上的基因可以是等位基因,也可以是相同的基因,B正确;
C、某人患13-三体综合征,其体细胞中含有47条染色体,患病原因可能是其父亲在减数分裂I异常而产生异常的精子,也可能是减数第二次分裂异常产生了含有两条13号染色体的精子参与受精导致的,也可能是母亲在减数第一次或第二次分裂后期表现异常产生了异常的卵细胞引起的,C错误;
D、蜜蜂中的雄蜂是由卵细胞直接发育而来,因为卵细胞中含有的一套非同源染色体含有该生物所有性状的全套基因,因而可以发育成一个完整个体,D正确。
故选C。
12.答案:D
解析:A.决定性别的基因位于性染色体上,但性染色体上的基因不都决定性别,如色盲基因,A错误;B.性别受性染色体上的基因控制,B错误; C.性染色体在体细胞中可能成对存在,但在生殖细胞中一般不成对存在,C错误; D.女性的性染色体组成为XX,一条来自母亲,另一条来自父亲,D正确。故选:D。
13.答案:B
解析:
14.答案:C
解析:A、由于男性中的Y染色体只有一条,故位于非同源区段(Ⅲ)上的基因没有等位基因,即位于该区段的基因没有显隐性之分,A正确;
B、在减数分裂Ⅰ的前期,只有同源区段才能联会,能发生互换的一定是同源区段,B正确;
C、若某病是由位于非同源区段(Ⅰ)上的显性基因控制,用B表示,则女性患者的基因型可能为XBXB或者XBXb,若为后者其女儿可能患病也可能正常,C错误;
D、若A、a是位于同源区段(Ⅱ)上的等位基因,则在群体中相应的基因型有XAXA、XAXa、XaXa、XAYA、XAYa、XaYA、XaYa共7种,D正确。
故选C。
15.答案:C
解析:雄性个体产生含X染色体和含Y染色体的两种雄配子(或精子)的比例为1:1,雌性个体只产生一种含X染色体的雌配子,两种雄配子与雌配子结合的机会均等,产生的两种受精卵数量相同,分别发育成数量相同的雌雄个体。
16.答案:C
解析:A、由分析可知,该病为伴X染色体隐性遗传病,A正确;
B、Ⅱ-3的致病基因来自于Ⅰ-1,且Ⅰ-1不患病,则Ⅰ-1为杂合子,Ⅲ-1为患病女性,其致病基因来自双亲,因此不患病的Ⅱ-2也为杂合子,B正确;
C、Ⅱ-1和Ⅱ-2的基因型分别为XaY、XAXa,则再生一男孩患此病的概率是1/2,C错误;
D、Ⅲ-1的基因型为XaXa,与正常男性(XAY)婚配,生女孩患病的概率为零,生男孩则一定患病,D正确。
故选C。
17.答案:D
解析:ZAZA×ZAW及ZAZA×ZaW的杂交子代,幼虫无论是雌性(ZAW)还是雄性(ZAZ-),皮肤都是不透明的,无法据此区分性别,A、B不符合题意;ZAZa×ZAW的杂交子代,雌性幼虫的皮肤一半是透明的(ZaW),一半是不透明的(ZAW),雄性幼虫的皮肤都是不透明的(ZAZ-),无法据此区分性别,C不符合题意;ZaZa×ZAW的杂交子代,雄性幼虫皮肤均为不透明(ZAZa),雌性幼虫皮肤均为透明(ZaW),在幼虫时期能根据皮肤特征区分性别,D符合题意。
18.答案:C
解析:A、萨顿根据基因和染色体行为存在着明显的平行关系,提出基因位于染色体上的假说,A正确;B、格里菲思以小鼠为实验材料,通过对照实验(①将S型菌注入小鼠:②将型菌注入小鼠;③将加热杀死的S型菌注入小鼠;④将加热杀死的S型菌与R型菌混合后注入小鼠)来研究肺炎链球菌的致病情况,发现①④组小鼠死亡,于是提出加热致死的S型肺炎链球菌中存在转化因子,B正确:C、赫尔希和蔡斯采用放射性同位素标记技术进行T2噬菌体侵染细菌的实验,证明了DNA是遗传物质,不能证明DNA是主要的遗传物质,C错误;D、沃森和克里克根据富兰克林与威尔金斯拍摄的DNA衍射图谱以及查哥夫发现的DNA中嘌呤量等于嘧啶量,构建了DNA双螺旋结构,D正确。故选C。
19.答案:C
解析:A、实验1是用35S标记蛋白质外壳的T2噬菌体进行的实验,沉淀物加含少量放射性,是由于搅拌不充分,有少量含35S的噬菌体吸附在细菌表面,随细菌离心到沉淀物中,A错误;
B、实验2是用32P标记DNA的T2噬菌体进行的实验,由于侵染大肠杆菌时,T2噬菌体将其DNA注入到未被标记的大肠杆菌细胞中并利用大肠杆菌细胞中的物质来合成T2噬菌体的组成成分,所以检测子代噬菌体,结果是少数具有放射性,B错误;
C、用35S标记的是T2噬菌体的蛋白质外壳,用32P标记的是T2噬菌体的DNA,T2噬菌体侵染大肠杆菌时,DNA进入到大肠杆菌细胞中,蛋白质外壳留在外面,因为菌体较轻,搅拌离心后,大肠杆菌主要集中在沉淀物中,噬菌体及其蛋白质外壳主要存在于上清液中,所以理论上,a、d中有大量的放射性,b、c中有少量的放射性,C正确;
D、该实验证明DNA是T2噬菌体的遗传物质,D错误。
故选C。
20.答案:A
解析:A、绝大多数生物的遗传物质是DNA,所以DNA是主要的遗传物质,A错误;
B、所有生物的DNA都是由4种相同的碱基组成,这在分子水平上为生物进化提供了证据,可说明生物是由共同的祖先进化而来,B正确;
C、所有细胞生物的体内均含有两种核酸:DNA和RNA,遗传物质都是DNA,C正确;
D、A一T碱基对与G一C碱基对具有相同的形状和直径,这样组成的DNA双螺旋结构的直径都是相等的,D正确。
故选A。
21.答案:B
解析:A、一个脱氧核苷酸由1个碱基、1个脱氧核糖、1个磷酸基团组成,根据分析可知,该模型共需要460个碱基、460个脱氧核糖460个磷酸基团,因此最多含有460个脱氧核苷酸,A正确;
B、该模型中有230个碱基对,其中110个A-T碱基对,120个C-G碱基对,所以能搭建出的DNA分子模型种类少于4230种,B错误;
C、该DNA双螺旋结构模型中A+G-C+T,则嘌呤总数和嘧啶总数的比是1:1,C正确;
D、由于A-T碱基对之间有2个氢键,C-G碱基对之间有3个氢键,所以该模型中需要代表碱基对之间的氢键的连接物110×2+120×3=580个,D正确。
故选B。
22.答案:C
解析:
23.答案:B
解析:本题考查DNA结构和碱基互补配对。在DNA分子杂交过程中,当两种生物的DNA单链具有互补的碱基序列时,互补的碱基序列就会结合在一起,形成杂合双链区,在没有互补碱基序列的部位,仍是两条游离的单链,该技术利用了碱基互补配对原则,A正确;游离区形成的原因不是a、b链所含的碱基不同,而是该区域的碱基序列不能互补,B错误;A与T之间有2个氢键,G与C之间有3个氢键,G—C碱基对越多,杂合双链区中的双链结构越稳定,C正确;DNA分子杂交时,形成杂合双链区的部位越多,说明这两种生物DNA分子的差异越小,D正确。
24.答案:C
解析:A、基因型为AaDd的个体自交,可出现3:1的性状分离比,因而可验证基因A/a的遗传遵循分离定律,A正确;B、基因型为BBDd的个体测交,由于D和d为等位基因,因而可验证基因D/d的遗传遵循分离定律,B正确;C、非同源染色体上的非等位基因自由组合,A、a和D、d为同源染色体上的非等位基因,因而它们的遗传不遵循基因自由组合定律,C错误;D、基因型为AaEe的个体测交,后代会出现四种表型,且比例均等,因而可验证基因A/a与基因E/e的遗传遵循自由组合定律,D正确。
25.答案:D
解析:A、由于F2出现4种类型且比例为5:3:3:1,所以果蝇体色与翅型的遗传遵循基因的自由组合定律,也就遵循基因的分离定律,A正确;B、由分析可知,说明基因组成为AB的精子没有受精能力,亲本雄果蝇的基因型不可能为AABB,B正确;C、基因型为AaBb的雄果蝇进行测交,测交父本产生的精子中能受精的只有Ab、aB、ab三种,所以其子代基因型有Aabb、AaBb、Aabb,表现型有3种,C正确;D、F2黄身长翅果蝇的基因型是AaBB、AABb、AaBb,比例为1:1:3,所以双杂合子个体占3/5,D错误。故选D。
26.答案:(1)等位基因;减数分裂Ⅰ; 碱基对(或脱氧核苷酸)的排列顺序不同
(2)Ⅰ1和Ⅰ2表型正常生下Ⅱ6患病,说明该病为隐性遗传病,Ⅱ6患病但其父亲Ⅰ1没有患病,说明不可能为X染色体隐性遗传病,所以该病为常染色体隐性遗传病;患者中男性远多于女性;女性患者的父亲和儿子必患病; 男性患者的基因只能从母亲那里传来,以后只能传给女儿
(3)Dd;dd
(4)1/12
解析:(1)等位基因是指位于一对同源染色体的相同位置上、控制相对性状的基因。基因D与d分别控制皮肤正常与白化,二者互称为等位基因。正常情况下,等位基因D与d位于一对同源染色体的相同位置上,它们在减数分裂I后期,会随着同源染色体的分离而分离,两者的根本区别是碱基对(或脱氧核苷酸)的排列顺序不同。
(2)该遗传系谱图显示:Ⅰ1和Ⅰ2表型正常,生下的女儿Ⅱ6患病,说明该病为隐性遗传病;Ⅱ6患病但其父亲Ⅰ1没有患病,说明该病不可能为伴X染色体隐性遗传病,所以该病为常染色体隐性遗传病。人类红绿色盲属于伴X染色体隐性遗传病,致病基因位于X染色体上,Y染色体上不含有其等位基因:儿子的X染色体来自母亲,Y染色体来自父亲;女儿的两条X染色体,其中之一来自母亲,另一来自父亲。因此伴X染色体隐性遗传病的遗传特点是:患者中男性远多于女性;女性患者的父亲和儿子必患病;男性患者的基因只能从母亲那里传来,以后只能传给女儿。
(3)白化病为常染色体隐性遗传病,白化病患者Ⅰ3、Ⅱ6和Ⅱ9的基因型均为dd;Ⅱ6的一个基因d遗传自Ⅰ1所以Ⅰ1的基因型为Dd。
(4)结合对(3)的分析可推知:Ⅱ7的甚因型为13DD、2/3D,Ⅱ8的甚因型为Dd,二者再生一个患白化病女儿的概率是2/3×1/4×1/2=1/12。
27.答案:(1)DNA;乙;2;BC
(2)同源染色体分离,(非同源染色体自由组合)分别向细胞的两极移动;卵巢;2、4、8;次级卵母细胞和极体
(3)ABC
解析:(1)在图①的Ⅰ到Ⅱ的过程中,的数量不变,形成了b,c的数目增倍,说明柱表示染色体数目,b柱表示染色单体数目,c柱表示核DNA数目。
在图②中,甲细胞处于有丝分裂中期,乙细胞处于减数第二次分裂中期,丙细胞处于减数第一次分裂后期。图①中Ⅲ的染色体数目减半,且有染色单体,处于减数第二次分裂的前期或冲期,其数量关系可对应于图②中的乙。图②中甲细胞中含有2对同源染色体,且每条染色体含有2个核DNA分子,对应图③中的BC段。
(2)由题意可知:某哺乳动物体细胞中含有条染色体。在图②中,丙细胞呈现的特点是:同源染色体分离,分别向细胞的两极移动,处于减数第一次分裂后期,又因其细胞进行不均等分裂,说明丙细胞存在于该动物的卵巢中。卵巢中的卵原细胞既能通过有丝分裂的方式进行增殖,又能通过减数分裂的方式产生卵细胞。可见,若对卵巢进行切片后用显微镜观察,不同细胞中染色体数目可能为2、4、8条。图②中的丙细胞的名称是初级卵母细胞,其产生的子细胞的名称为次级卵母细胞和极体。
(3)依据细胞中染色体的形态、位置、数目,可识别图②中各个细胞的分裂方式及所处时期,故选ABC。
28.答案:(1)半保留复制;DNA聚合酶
(2)碱基互补配对;不一定相等
(3)胸腺嘧啶脱氧核苷酸;9;M分子中C-G碱基对比例高,氢键数量更多更稳定
(4)反向平行;脱氧核糖-磷酸-脱氧核糖;碱基排列顺序千变万化
解析:(1)由图可以看出形成的新DNA分子中都含有一条模板链和一条子链,因此DNA分子的复制是半保留复制。A的作用是使DNA分子的双螺旋结构解开,形成弹链DNA,为DNA解旋酶,B的作用是将单个的脱氧核苷酸连接成脱氧核苷酸链,为DNA聚合酶。
(2)DNA分子两条链上的碱基通过原子间的静电吸引连接成碱基对,并且遵循碱基互补配对原则。双链DNA中的碱基含量遵循卡加夫法测,即A=T,G=C,但某双链DNA分子的一条链中,嘧啶数不一定等于嘌呤数。
(3)根据碱基互补配对原则可知,乙图中,7是胸腺嘧啶脱氧核苷酸。加热可破坏DNA中的氢键,由于G-C碱基对之间为三个氢键,而A-T碱基对之间为两个氢键,经测定发现M的DNA分子热稳定性较高,说明M中G-C碱基对比例相对较高,氢键相对较多。
(4)DNA分子是由两条单链按照反向平行方式盘旋而成双螺旋结构,一条单链上两个相邻的碱基间通过脱氧核糖磷酸-脱氧核糖相连接。DNA分子具有多样性,其原因碱基排列顺序干变万化。
29.答案:(1)基因的自由组合
(2)AABB;AAbb;5
(3)1:2:1;1/2
(4)①若杂交子代表现型都为白花,则该纯合白花植株的基因型可能为aaBB或aabb,无法判断
②实验2中的F1
选项
生物学观点
实验证据或依据
A
基因位于染色体上
基因和染色体的行为存在着明显的平行关系
B
加热致死的S型肺炎链球菌中存在“转化因子”
格里菲思以小鼠为实验材料,通过对照实验来研究肺炎链球菌的致病情况
C
DNA是主要的遗传物质
赫尔希和蔡斯采用放射性同位素标记技术进行T2噬菌体侵染肺炎链球菌的实验
D
DNA双螺旋结构
威尔金斯等拍摄的DNA衍射图谱和查哥夫发现DNA中的嘌呤量等于嘧啶量
600个
520个
110个
130个
120个
150个
110个
四川省绵阳市三台县2022-2023学年高二下学期期中考试生物试卷(含答案): 这是一份四川省绵阳市三台县2022-2023学年高二下学期期中考试生物试卷(含答案),共25页。试卷主要包含了单选题,多选题,填空题,读图填空题,实验探究题等内容,欢迎下载使用。
四川省绵阳市三台县三台中学校2023-2024学年高三下学期三模考试生物试题(原卷版+解析版): 这是一份四川省绵阳市三台县三台中学校2023-2024学年高三下学期三模考试生物试题(原卷版+解析版),文件包含四川省绵阳市三台县三台中学校2023-2024学年高三下学期三模考试生物试题原卷版docx、四川省绵阳市三台县三台中学校2023-2024学年高三下学期三模考试生物试题解析版docx等2份试卷配套教学资源,其中试卷共18页, 欢迎下载使用。
四川省绵阳市三台县三台中学校2023-2024学年高三下学期三模考试生物试题(无答案): 这是一份四川省绵阳市三台县三台中学校2023-2024学年高三下学期三模考试生物试题(无答案),共5页。试卷主要包含了果蝇的刚毛等内容,欢迎下载使用。

