终身会员
搜索
    上传资料 赚现金
    英语朗读宝
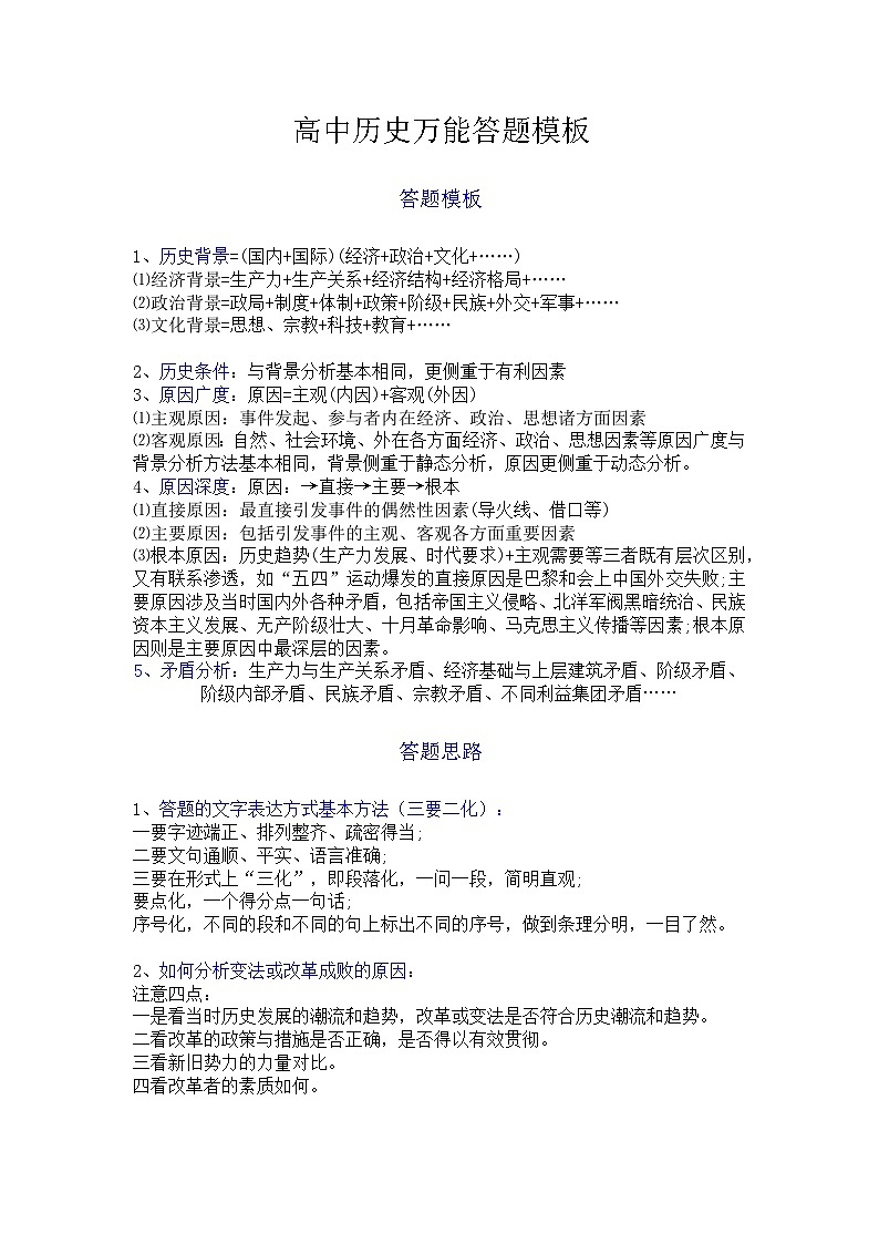
    高中历史万能答题模板第1页
    高中历史万能答题模板第2页
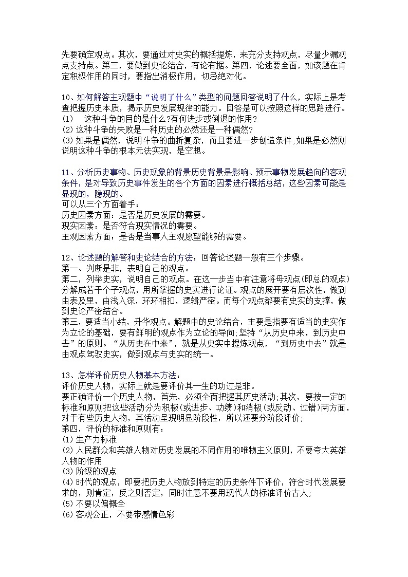
    高中历史万能答题模板第3页
    还剩5页未读, 继续阅读
    下载需要10学贝 1学贝=0.1元
    使用下载券免费下载
    加入资料篮
    立即下载

    高中历史万能答题模板

    展开

    相关试卷

    高考历史复习半小时速记答题模板及常用术语:

    这是一份高考历史复习半小时速记答题模板及常用术语,共13页。

    高考历史万能答题攻略最全汇总:

    这是一份高考历史万能答题攻略最全汇总,共25页。试卷主要包含了历史背景,特点与特征,经过与内容,效果,其他常用术语等内容,欢迎下载使用。

    高中历史万能答题模板:

    这是一份高中历史万能答题模板,共6页。试卷主要包含了经济,政治,思想等内容,欢迎下载使用。

    欢迎来到教习网
    • 900万优选资源,让备课更轻松
    • 600万优选试题,支持自由组卷
    • 高质量可编辑,日均更新2000+
    • 百万教师选择,专业更值得信赖
    微信扫码注册
    qrcode
    二维码已过期
    刷新

    微信扫码,快速注册

    手机号注册
    手机号码

    手机号格式错误

    手机验证码 获取验证码

    手机验证码已经成功发送,5分钟内有效

    设置密码

    6-20个字符,数字、字母或符号

    注册即视为同意教习网「注册协议」「隐私条款」
    QQ注册
    手机号注册
    微信注册

    注册成功

    返回
    顶部
    Baidu
    map