河南省三门峡市2023-2024学年高二下学期5月期中生物试题
展开高二生物
注意事项:
1.答题前,考生务必将本人的姓名、准考证号等考生信息填写在答题卡上,并将条形码准确粘贴在条形码区域内。
2.选择题答案使用2B铅笔填涂,如需改动,用橡皮擦干净后,再选涂其他答案标号;非选择题答案使用0.5毫米的黑色墨水签字笔书写,字体工整、笔迹清楚。
3.请按照题号在各题的答题区域(黑色线框)内作答,超出答题区域书写的答案无效。
4.保持卡面清洁,不折叠,不破损。
5.考试结束,将答题卡交回。
第I卷 选择题(共40分)
一、选择题:本题共20小题,每小题2分,共40分。在每小题给出的四个选项中,只有一项符合题目要求。
1.发酵食品是指人们利用有益微生物加工制造的一类食品,具有独特的风味。结合所学发酵知识和生活经验,指出下列不属于发酵食品的是
A.面包和酸奶B.豆腐和糖醋蒜
C.奶酒和干酪D.味精和酱油
2.传统发酵技术通常是指利用自然界中的微生物进行食品发酵加工的技术。这种技术已经有数千年,如酿酒、酸奶、泡菜等。下列有关传统发酵技术的叙述,正确的是
A.在敞开的变酸的果酒表面形成的“菌膜”是酵母菌大量繁殖形成的
B.泡菜、果酒、果醋制作过程中菌种产生CO2的场所都是细胞质基质
C.传统发酵技术所用的菌种一般是接种的纯净的菌种
D.传统发酵技术实质上是微生物将大分子有机物分解为小分子物质
3.纤维素分解菌是一种新型饲料添加剂,能够提高粗纤维饲料的转化率,为养殖业提供更多的饲料来源。研究人员从动物粪便中分离筛选纤维素分解菌,步骤如下:
关于上述实验的分析正确的是
A.丙中透明圈直径与菌落直径比值越小说明细菌分解纤维素能力越强
B.培养基B中应加入纤维素作为唯一氮源
C.可采用干热灭菌法对培养基A、B进行灭菌
D.宜选用牛羊等反刍动物的粪便作为实验材料
4.某研究人员为获得甘蓝和萝卜体细胞杂交植株,设计了下图所示技术路线。下列说法正确的是
A.可用无菌水洗涤去除图中所用的酶来纯化原生质体
B.诱导愈伤组织出芽通常使用两类植物激素,其中生长素起主要作用
C.可以用离心或聚乙二醇融合等方法将原生质体A和原生质体B人工(删除)诱导融合
D.取材选用植株生长点附近细胞进行培养将增大再生植株品质退化的概率
5.PD-L1是一种免疫抑制因子,可以防止T细胞过度活化导致的炎症反应,肿瘤细胞通过高效表达PD-L1来逃避免疫攻击。抗PD-L1单克隆抗体能与肿瘤细胞膜表面的PD-L1特异性结合,因而具有治疗某些癌症的作用。如图表示制备PD-L1单克隆抗体的流程。下列叙述不正确的是
A.从脾脏分离B淋巴细胞前,需要对小鼠注射PD-L₁
B.用特定的选择培养基筛选得到的杂交瘤细胞不一定能产生抗体
C.图中细胞群a~d既能大量增殖又能产生同一抗体
D.图中细胞群a可用于克隆化培养产生所需抗体
6.模型构建是科学研究和学习的一种重要方法。对下图所示生物学概念模型的理解或分析正确的是
A.若图为动物细胞融合过程,所获得杂种细胞的主要应用是培育杂种动物个体
B.若图为植物体细胞杂交过程,则形成的④具有两个亲本的
C.若图为核移植过程,则从卵巢中获取的②卵母细胞可直接作为受体细胞和①供体细胞融合
D.若图为试管动物的培育过程,需培育到桑葚胚或囊胚,才能进行胚胎分割与胚胎移植
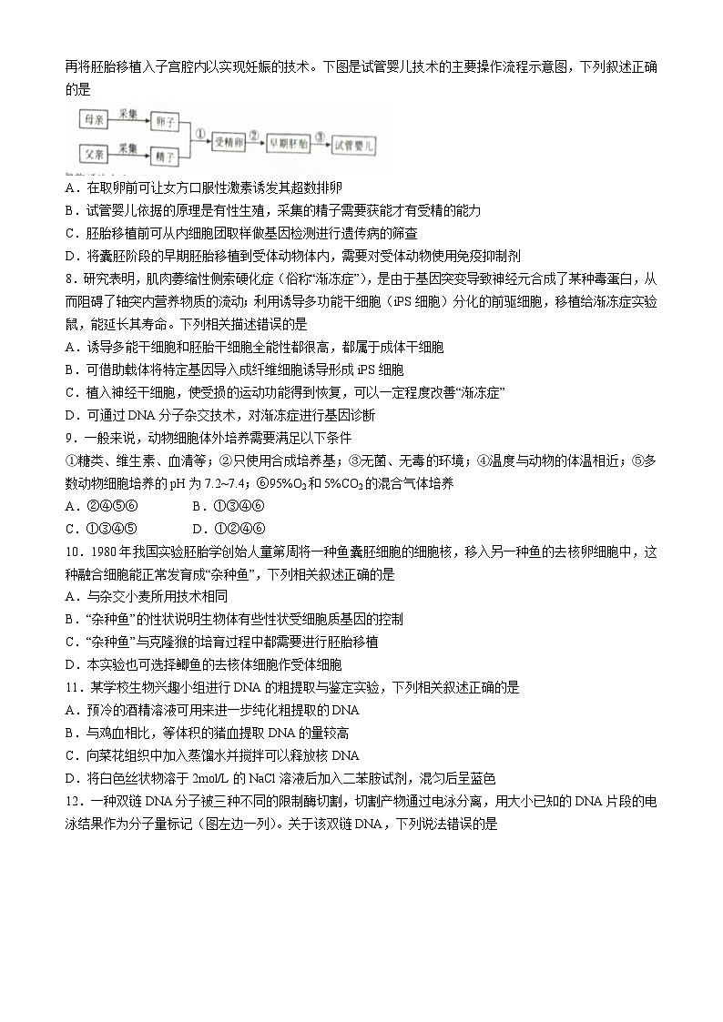
7.试管婴儿是“体外受精-胚胎移植”的俗称,是将夫妇的卵子与精子取出,在体外完成受精并发育成胚胎,再将胚胎移植入子宫腔内以实现妊娠的技术。下图是试管婴儿技术的主要操作流程示意图,下列叙述正确的是
A.在取卵前可让女方口服性激素诱发其超数排卵
B.试管婴儿依据的原理是有性生殖,采集的精子需要获能才有受精的能力
C.胚胎移植前可从内细胞团取样做基因检测进行遗传病的筛查
D.将囊胚阶段的早期胚胎移植到受体动物体内,需要对受体动物使用免疫抑制剂
8.研究表明,肌肉萎缩性侧索硬化症(俗称“渐冻症”),是由于基因突变导致神经元合成了某种毒蛋白,从而阻碍了轴突内营养物质的流动;利用诱导多功能干细胞(iPS细胞)分化的前驱细胞,移植给渐冻症实验鼠,能延长其寿命。下列相关描述错误的是
A.诱导多能干细胞和胚胎干细胞全能性都很高,都属于成体干细胞
B.可借助载体将特定基因导入成纤维细胞诱导形成iPS细胞
C.植入神经干细胞,使受损的运动功能得到恢复,可以一定程度改善“渐冻症”
D.可通过DNA分子杂交技术,对渐冻症进行基因诊断
9.一般来说,动物细胞体外培养需要满足以下条件
①糖类、维生素、血清等;②只使用合成培养基;③无菌、无毒的环境;④温度与动物的体温相近;⑤多数动物细胞培养的pH为7.2~7.4;⑥95%O2和5%CO2的混合气体培养
A.②④⑤⑥B.①③④⑥
C.①③④⑤D.①②④⑥
10.1980年我国实验胚胎学创始人童第周将一种鱼囊胚细胞的细胞核,移入另一种鱼的去核卵细胞中,这种融合细胞能正常发育成“杂种鱼”,下列相关叙述正确的是
A.与杂交小麦所用技术相同
B.“杂种鱼”的性状说明生物体有些性状受细胞质基因的控制
C.“杂种鱼”与克隆猴的培育过程中都需要进行胚胎移植
D.本实验也可选择鲫鱼的去核体细胞作受体细胞
11.某学校生物兴趣小组进行DNA的粗提取与鉴定实验,下列相关叙述正确的是
A.预冷的酒精溶液可用来进一步纯化粗提取的DNA
B.与鸡血相比,等体积的猪血提取DNA的量较高
C.向菜花组织中加入蒸馏水并搅拌可以释放核DNA
D.将白色丝状物溶于2ml/L的NaCl溶液后加入二苯胺试剂,混匀后呈蓝色
12.一种双链DNA分子被三种不同的限制酶切割,切割产物通过电泳分离,用大小已知的DNA片段的电泳结果作为分子量标记(图左边一列)。关于该双链DNA,下列说法错误的是
A.呈环状结构
B.其NtI切点与EcRI切点的最大距离为2kb
C.有一个NtI和两个EcRI切点
D.分子质量大小为10kb
13.下列选项中所比较的两个项目的原理不相似的是
A.植物原生质体融合与动物体细胞杂交
B.利用乳腺生物反应器生产产品和利用膀胱生物反应器生产产品
C.利用小分子化合物诱导成纤维细胞生成iPS细胞与利用激素诱导胡萝卜韧皮部细胞生成愈伤组织
D.琼脂糖凝胶电泳分离DNA与纸层析法分离色素滤液中的光合色素
14.如图为形成cDNA过程和PCR扩增过程示意图。据图分析,下列说法不正确的是
A.③④⑤过程分别为变性、复性和延伸阶段
B.催化②⑤过程的酶都是DNA聚合酶,⑤中DNA聚合酶能耐高温
C.①过程需要的是RNA聚合酶
D.④过程需要冷却至50℃左右
15.干扰素是动物体内的一种蛋白质,可以用于治疗病毒感染性疾病和癌症,但在体外保存相当困难。如图是利用蛋白质工程设计生产干扰素的流程图。据图分析,下列叙述不正确的是
A.图中构建新的干扰素模型的主要依据是预期的蛋白质功能
B.图中各项技术并没有涉及基因工程技术
C.图中改造干扰素结构的实质是改造干扰素基因的结构
D.图中新的干扰素基因必须加上启动子和终止子才能表达
16.为了对重金属污染的土壤进行生物修复,研究者将从杨树中克隆的重金属转运蛋白(HMA3)基因与外源高效启动子连接,导入杨树基因组中(如图)。为检测获得的转基因杨树苗中是否含有导入的HMA3基因,同时避免内源HMA3基因的干扰,在进行PCR扩增时,应选择的引物组合是
A.①+③B.③+④C.③+②D.①+④
17.CRISPR/Cas9是一种生物学工具,能够通过“剪切和粘贴”脱氧核糖核酸(DNA)序列的机制来编辑基因组。这套系统源自细菌的防御机制,是一种对任何生物基因组均有效的基因编辑工具。CRISPR-Cas9基因组编辑系统由向导RNA(也叫sgRNA)和Cas9蛋白组成向导RNA识别并结合靶基因DNA,Cas9蛋白切断双链DNA形成两个末端。这两个末端通过“断裂修复”重新连接时通常会有个别碱基对的插入或缺失,从而实现基因敲除,如图所示。CRISPR-Cas9基因组编辑技术有时存在编辑出错而造成脱靶。下列叙述错误的是
A.对不同目标DNA进行编辑时,使用Cas9蛋白和“不同”的sgRNA进行基因编辑
B.Cas9蛋白相当于限制酶,能作用于脱氧核糖和碱基之间的化学键
C.CRISPR-Cas9基因组编辑系统使细菌获得抵抗噬菌体的能力
D.可能其他DNA序列含有与sgRNA互补配对的序列,造成sgRNA错误结合而脱靶
18.乳酸菌无氧呼吸过程产生的丙酮酸会在LDH酶的催化下产生乳酸,如图所示。由于工业需求,需要利用苯丙酮酸生产①处基团体积更大的苯乳酸。因此科研人员拟改造LDH的结构,使其成为能生产苯乳酸的mLDH。改造思路是改变LDH编码基因的序列,使其编码的蛋白质第52位的酪氨酸替换为亮氨酸,使得活性中心增大,以容纳更大的基团
下列说法错误的是
A.上述改造过程属于蛋白质工程技术,mLDH编码基因原本不存在于自然界中
B.应测定改造所得mLDH生产苯乳酸的能力
C.根据mRNA反推的mLDH编码基因只有一种碱基序列
D.蛋白质工程的操作对象是基因,是在基因水平上进行核苷酸的增减、替换等
19.抗体—药物偶联物(ADC)通过将细胞毒素与单克隆抗体结合,实现了对肿瘤细胞的选择性杀伤。ADC组成及作用机制如图,下列叙述错误的是
A.药物没有特异性,抗体的特异性是ADC能选择性作用于肿瘤细胞的关键。
B.ADC进入肿瘤细胞的运输方式为胞吞
C.接头的主要作用是保证药物不会脱落
D.ADC中药物的作用是通过诱发肿瘤细胞坏死而杀死肿瘤细胞
20.如图是将人的生长激素基因导入细菌B制造“工程菌”的示意图。已知细菌B细胞内不含质粒A,也不含质粒A上的基因。判断下列说法错误的是
A.将重组质粒导入细菌B常用的方法是Ca+处理法
B.将完成导入过程后的细菌涂布在含有四环素的培养基上,能生长的只是导入了质粒A的细菌
C.将完成导入过程后的细菌涂布在含有氨苄青霉素的培养基上,能生长的既有导入普通质粒A的细菌又有导入重组质粒的细菌
D.目的基因成功表达的标志是受体细胞能在含氨苄青霉素的培养基上生长
第Ⅱ卷 非选择题(共60分)
二、非选择题:本部分包括4题,共计60分。
21.(15分)果酒、果醋、味精都是利用发酵技术生产的。味精(也叫谷氨酸钠),工业生产中常用微生物发酵法制取。下图表示谷氨酸棒状杆菌合成谷氨酸的部分代谢途径。
请回答以下问题:
(1)制作果酒和果醋时,利用到的主要微生物分别是________和__________,与前者相比,后者在结构上的显著特点是_________。
(2)谷氨酸发酵的培养基成分有豆饼水解液、玉米浆、尿素、硫酸镁、生物素等,从物理性质看,该培养基属于________培养基;从营养成分分析,尿素主要为谷氨酸棒状杆菌的代谢提供__________。要测定谷氨酸棒状杆菌的数量,可采用的计数方法有显微镜直接计数法和_________,前者计数的结果比后者计数的结果值更__________(填“大”或“小”)。
(3)研究发现:在无氧条件下,谷氨酸棒状杆菌代谢产物是乳酸或琥珀酸,谷氨酸棒状杆菌在发酵过程中要不断地通入无菌空气,并不断搅拌。当培养基中碳氮比为4:1时,菌体大量繁殖而产生的谷氨酸少;当碳氮比为3:1时,菌体繁殖受抑制,但谷氨酸的合成量大增。发酵过程中,搅拌的作用是_________,由此推出谷氨酸发酵应控制的发酵条件是_________。
(4)由图可知,谷氨酸棒状杆菌体内若积累了较多的谷氨酸,则会抑制谷氨酸脱氢酶的活性使谷氨酸产量下降。如何进一步提高谷氨酸的产量,请提出相关的解决思路________。
22.(共14分)2018年1月25日,我国研究人员在世界上率先利用去甲基化酶(Kd4d)的mRNA,经体细胞核移植技术培育出第一批灵长类动物-食蟹猴,流程如图1所示,①~⑥表示过程,该动物可作为研究癌症等人类疾病的动物模型。请分析回答:
(1)采集雌性食蟹猴卵母细胞,在体外培养至_______,通常使用_______方法去除卵母细胞的细胞核,将成纤维细胞注入去核卵母细胞,用电融合法使两细胞融合形成重构胚胎,用________激活重构胚,使其完成细胞分裂和发育进程。
(2)重构胚具有发育成完整个体的能力,重构胚的细胞核与细胞质中的遗传物质分别来源于________、________,图1过程②中去掉卵母细胞核的目的是________。
(3)研究人员在确定去甲基化酶(Kd4d)的mRNA的作用时,做了两组实验,其中A组用正常培养液培养融合细胞,B组用正常培养液培养注入了Kd4d的mRNA的融合细胞,实验结果如图2所示。分析实验数据可知,Kd4d的mRNA的作用是________。
(4)体细胞核移植技术与诱导多功能干细胞(iPS细胞)都可以生成干细胞,iPS细胞主要通过向受体细胞内导入特定基因或蛋白质,诱导受体细胞转化为类似胚胎干细胞的状态,体细胞核移植技术与iPS细胞生成干细胞的过程有什么不同________,克隆猴与传统的动物模型(如小鼠)相比,在开发治疗人类疾病新药物上的优势是________。
23.(16分)科学家将鱼抗冻蛋白基因转入番茄,使番茄的耐寒能力大大提高,可以在相对寒冷的环境中生长。质粒上有PstI、SmaI、HindⅢ、Alul四种限制性内切核酸酶切割位点,下图是转基因抗冻番茄培育过程的示意图(amp'为抗氨苄青霉素基因),其中①~④是转基因抗冻番茄培育过程中的相关步骤,甲、乙表示相关结构或细胞。请据图作答:
(1)基因工程中常用质粒作为载体,将基因送入受体细胞中。作为运载体的质粒除了必须有复制原点、标记基因之外,通常还需要有_________,图中的标记基因是_________,其主要作用是_________。
(2)基因工程中核心步骤是_________,在此过程中,为使目的基因定向插入运载体中,本实验中应该选用限制酶_________对鱼抗冻蛋白基因和质粒进行切割。
(3)培育出的番茄植株是否具有抗冻性状,可采用鉴定方法是_________。
(4)PCR技术是获取目的基因的主要手段。PCR扩增目的基因时设计引物序列的主要依据是_________,若一个该DNA分子在PCR仪经过4次循环,产物中共有_________个等长的目的基因片段,PCR产物通常采用_________法来鉴定。
(5)研究人员采用了如下图巢式PCR技术获取抗冻蛋白基因,巢式PCR是一种变异的聚合酶链反应(PCR),使用两对PCR引物扩增完整的片段。第一对PCR引物(也称外引物)扩增片段和普通PCR相似。第二对引物称为巢式引物(因为他们在第一次PCR扩增片段的内部,也称内引物)结合在第一次PCR产物内部,使得第二次PCR扩增片段短于第一次扩增。
相比于常规PCR,巢式PCR获得错误目标产物概率__________,分析其原因是___________。
24.(15分)白叶枯病是水稻最严重的病害之一,疣粒野生稻对该病具有高度抗性,但疣粒野生稻与栽培稻有性杂交得到的后代高度不育。“不对称体细胞杂交”可以将一个亲本的部分染色体或染色体上某些片段转移到另一个亲本体细胞内,获得不对称杂种植株。研究人员为了将疣粒野生稻的抗病性转移到栽培水稻中,进行了相关实验,过程如图所示。
(1)用变异的原生质体与栽培稻的原生质体融合,形成杂种细胞,诱导原生质体融合的方法有____________(写出两种即可),若仅考虑原生质体的两两融合,在理论上通过c过程可获得__________种细胞。
(2)图中能表示脱分化过程的有____________(填字母),由杂种细胞培育杂种植株的原理是____________。
(3)大剂量的X射线能使染色体随机发生断裂、易位等,这种变异属于___________,变异通常会导致细胞不再持续分裂;已知碘乙酰胺(10A)可使细胞质中某些酶失活,抑制细胞分裂。通常d过程中只有异源融合的杂种细胞才可持续分裂,形成愈伤组织,其原因是____________。
(4)若抗病实验检测发现,部分杂种植株没有抗病性,你认为可能的原因是____________。
2023—2024学年度下学期期末质量检测
高二生物参考答案
一、单项选择题:本题共20小题,每小题2分,共40分。在每小题给出的四个选项中,只有一项是符合题目要求的。
1—5BDDCC 6—10DBACB 11—15ABDCB 16—20DBCDD
二、非选择题:本部分包括4题,共计60分。
21.(除标记外,每空1分,共15分)
(1)酵母菌 醋酸菌 无核膜为界限的细胞核
(2)液体 氮源 稀释涂布平板法 大
(3)加速氧的溶解,使发酵液与菌体充分混合,提高发酵速率(2分) 不断向发酵液中通入无菌空气并不断搅拌(2分);首先在碳氮比为4:1的发酵液中培养一段时间,使菌种大
量繁殖,然后将培养液的碳氮比改为3:1(2分)。
(4)改变细胞膜的通透性,使谷氨酸迅速排放到细胞外(2分)
22.(除标记外,每空1分,共14分)
(1)减数分裂II中期(MII) 显微操作去核法 电刺激、Ca2+载体、乙醇、蛋白酶抑制剂等
(2)成纤维细胞成纤维细胞和去核的卵母细胞 使克隆出的动物个体的细胞核内的遗传物质几乎全部来自供体细胞
(3)注入mRNA通过翻译产生的去甲基化酶,促进了相关基因的表达(2分);进而表现出既能提高融合细胞发育成囊胚的成功率,也能提高囊胚中内细胞团的形成率(2分)。
(4)体细胞核移植技术利用去核的卵母细胞内的物质诱导供体核相关基因的表达生成干细胞
(2分)猴子与人类在基因上具有更高的相似性,可以提高药物研发的效率和成功率(2分)
23.(除标记外,每空1分,共16分)
(1)启动子、终止子、限制酶切割位点 抗氨苄青霉素基因 便于筛选含重组DNA分子的受体细胞
(2)构建基因表达载体pstI和smaI(2分)
(3)抗冻基因两端的部分核苷酸序列 8(2分) 琼脂糖凝胶电泳
(4)将转基因抗冻番茄幼苗植株栽培在寒冷环境中,观察植株的生长发育情况(2分)
(5)低(2分) 由于第二套引物位于第一轮PCR产物内部,而非目的基因中同时包含两套引物结合位点的可能性极低,巢式PCR大大降低了引物配对特异性不强造成的非特异性扩增(2分)
24.(除标记外,每空1分,共15分)
(1)电融合法、离心法、聚乙二醇(PEG)融合法及高Ca+-高PH融合法(2分) 3
(2)a和d(2分) 植物细胞的全能性
(3)染色体结构变异 一方面是疣粒野生稻未融合的单个细胞及自身原生质体融合的细胞的染色体结构被破坏,不能持续分裂;另一方面是因为经IOA处理的栽培稻未融合细胞或发生自身原生质体融合细胞中某些酶失活,细胞分裂会受抑制(3分)。而杂种细胞则补充了栽培稻细胞细胞质中失活的酶(生理互补),使杂种细胞能正常分裂。(2分)
(4)经X射线处理后,疣粒野生稻中含有抗病基因的染色体片段被破坏或消除,导致杂种植株失去了抗病性(或者经X射线处理后,疣粒野生稻中含有抗病基因突变,导致杂种植株失去了抗病性)。(3分)
河南省郑州市基石中学2023-2024学年高二下学期5月期中生物试题: 这是一份河南省郑州市基石中学2023-2024学年高二下学期5月期中生物试题,文件包含高二期中生物试卷docx、高二生物期中考试答案docx等2份试卷配套教学资源,其中试卷共5页, 欢迎下载使用。
河南省三门峡市渑池县第二高级中学2023-2024学年高一下学期4月期中生物试题: 这是一份河南省三门峡市渑池县第二高级中学2023-2024学年高一下学期4月期中生物试题,文件包含河南省三门峡市渑池县第二高级中学2023-2024学年高一下学期4月期中生物试题docx、参考答案docx等2份试卷配套教学资源,其中试卷共7页, 欢迎下载使用。
河南省示范性高中2023-2024学年高二下学期4月期中生物试题: 这是一份河南省示范性高中2023-2024学年高二下学期4月期中生物试题,共4页。

