05,2024年江苏省苏州市中考物理押题密卷01
展开一、单选题
1.2021年12月3日,“月掩火星”天象在北京东南方低空上演。“月掩火星”即地球、月亮和火星三者在一条直线上而出现的视觉现象。下列成语中描述的光现象与“月掩火星”成因相同的是( )
A. 立竿见影B. 杯弓蛇影
C. 鱼翔浅底D. 长虹饮涧
【答案】A
【详解】“月掩火星”是由于光沿直线传播形成的。
A.立竿见影,是由光的直线传播形成的,故A符合题意;
B.杯弓蛇影,属于平面镜成像,是由光的反射形成的,故B不符合题意;
C.鱼翔浅底,是由光的折射形成的,故C不符合题意;
D.长虹饮涧,属于光的色散现象,是由光的折射形成的,故C不符合题意。
故选A。
2.物理来源于生活,生活中蕴含着物理,关于生活中的物理下列说法中正确的是( )
A.智能电视用WiFi上网,是利用了电磁波传递信息
B.数码相机的图像处理芯片是由超导材料制成的
C.家庭中用来鉴别人民币真伪的验钞机使用的是红外线
D.家里用的太阳能,天然气等清洁能源都是可再生能源
【答案】A
【详解】A.电磁波可以在真空中传播,WiFi是利用了电磁波传递信息的,故A正确;试卷源自 每日更新,汇集全国各地小初高最新试卷。B.半导体材料具有单向导电性,数码相机的图像处理芯片由半导体材料制成,故B错误;
C.紫外线能使荧光物质发光,红外线具有热效应,用来鉴别人民币真伪的验钞机使用的是紫外线,故C错误;
D.太阳能是可再生能源、清洁能源,天然气是化石能源,属于不可再生能源,故D错误。
故选A。
3.为了让同学们养成关注生活的良好习惯,物理老师倡导同学们对身边一些常见的物理量进行估测,以下是他们交流的一些估测数据,其中符合实际的是( )
A.洗澡水的温度大约B.32寸彩电的功率约2.5W
C.正常人的步行速度约4km/hD.一间教室里的空气质量约为1kg
【答案】C
【详解】A.人体正常体温在左右,洗澡水的温度应该略高于体温,在左右,不可能达到,故A不符合题意;
B.洗衣机的电功率在150W左右,32寸彩电的功率与此差不多,在140W左右,故B不符合题意;
C.中学生正常步行的速度在
左右,故C符合题意;
D.空气的密度在左右,教室的长、宽、高分别在9m、8m、3.5m左右,教室中空气的质量在
左右,故D不符合题意。
故选C。
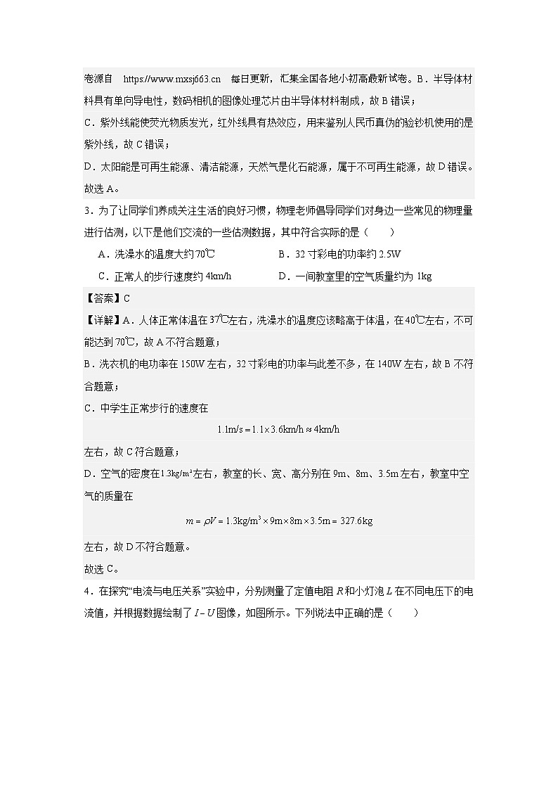
4.在探究“电流与电压关系”实验中,分别测量了定值电阻R和小灯泡L在不同电压下的电流值,并根据数据绘制了图像,如图所示。下列说法中正确的是( )
A.①是小灯泡的图像
B.当定值电阻R和小灯泡L并联在电压为4V电路中,R和L的总功率为W
C.把定值电阻R和小灯泡L串联后接在电源电压恒为9V的电路中,电路中的电流是A
D.当通过定值电阻R的电流为A时,R消耗的电功率为W
【答案】B
【详解】A.R为定值电阻,电流与电压成正比,电流随电压的变化关系为过原点的直线;而灯的电阻随温度的变化而变化,故电流随电压的变化关系为曲线,①是定值电阻的I-U图像,②是小灯泡的I-U图像,故A错误;
B.并联电路中各用电器两端的电压相等,由图可知,当通过定值电阻R的电流为0.4A,对应的电压大小为4V,它消耗的电功率为
P=UI=4V×0.4A=1.6W
由图可知,当通过灯泡L的电流为0.5A,对应的电压大小为4V,它消耗的电功率为
R和L的总功率为
故B正确;
C.两电阻串联,电路各处的电流相等,由图可知,当电路的电流为0.5A时,灯的电压为4V,R的电压为5V,由串联电路电压的规律,电路的电压为
4V+5V=9V
故把定值电阻R和小灯泡L串联后接在电源电压恒为9V的电路中,电路中的电流是0.5A,故C错误;
D.由图可知,当通过定值电阻R的电流为A时,定值电阻两端的电压为2V,R消耗的电功率为
P’=U’I’=2V×0.2A=0.4W
故D错误。
故选B。
5.如图所示,家庭电路连接正确,各元件均可以正常工作,有关说法正确的是( )
A.洗衣机接入三孔插座后电灯与洗衣机是串联的
B.有金属外壳的洗衣机可以接入三孔插座也可接两孔插座
C.闭合开关时,人接触点或点都可能引起触电
D.断开开关时,试电笔接触、两点氖管都不发光
【答案】D
【详解】A.洗衣机接入三孔插座后电灯与洗衣机是并联的,洗衣机和电灯都能正常工作,并且互不影响,故A错误;
B.洗衣机接入三孔插座能使洗衣机金属外壳接地,防止金属外壳的用电器漏电发生触电事故,不能用两孔插座,故B错误;
C.闭合开关时人接触B点,人体加在火线和大地之间,会发生触电事故;闭合开关时人接触点,人体和间的导线并联在电路中,人体的电阻很大,人体被短路,几乎没有电流从人体通过,不会发生触电事故,故C错误;
D.断开开关时,测电笔接触时,测电笔接触火线,氖管发光;接触B、C两点时,由于断开开关,切断火线,不会使测电笔氖管发光,故D正确。
故选D。
6.LED灯带在装饰材料中被广泛应用,芳芳同学在研究其内部结构时发现,灯带中的LED灯串联后经电流适配器接入照明电路,如图所示,她取下一只LED灯接在电池两端,灯不亮,对调电池正负极后灯亮了,但用手触摸几乎不发热,以下推断符合上述事实的是( )
A.LED灯是用超导材料作成的
B.灯带中一只LED灯断路后其它灯还亮
C.LED灯工作时主要是将电能转化为内能
D.LED灯具有单向导电性
【答案】D
【详解】A.制作LED灯的核心材料是发光二极管,是半导体,故A不符合题意;
B.由于灯带中的LED灯是串联的,所以灯带中一只LED灯断路后其它灯不能工作,故B不符合题意;
C.由于用手试摸,点亮的灯几乎不发热,说明电能几乎没有转化成内能,绝大部分都转化成了光能,故C不符合题意;
D. 取下一只LED灯接在电池两端,灯不亮,对调电池正负极后灯亮了,说明LED灯具有单向导电性,故D符合题意。
7.一个自重为190kg的热气球,在空中受到1750N的升力时正在匀速下降,为了改变这种下降的情况,应该抛出多少牛的重物才能让热气球匀速上升(g取10N/kg,假设抛出重物前后热气球受到的升力和阻力的大小均不变)( )
A.400B.300C.200D.100
【答案】B
【详解】热气球受到的重力
匀速运动的物体所受合力为0,热气球匀速竖直下降,受到浮力、重力和空气阻力,浮力向上,重力向下,阻力向上,则
则阻力大小
载重气球匀速竖直上升时,受到的浮力向上,重力向下,阻力向下,且该过程中浮力不变,则
此时重力大小
故需要扔掉的重物的重力是
故ACD不符合题意,B符合题意。
故选B。
8.关于内能,有以下四个观点,你认为正确的是( )
A.汽油机在做功冲程中将机械能转化为内能
B.物体温度越低,内能越小,所以0℃的物体没有内能
C.沿海地区昼夜温差较小,主要原因是水的比热容较大
D.两物体相互接触时,热量总是从内能大的物体转移到内能小的物体
【答案】C
【详解】A.汽油机在做功冲程中将内能转化为机械能,故A错误;
B.一切物体都有内能,所以0℃的物体也有内能,故B错误;
C.由于水的比热容较大,即吸收相同的热量水变化温度较小,所以沿海地区昼夜温差较小,故C正确;
D.两物体相互接触时,热量总是从温度高的物体传递到温度低的物体上,故D错误。
故选C。
9.如图所示,2020 年 5 月 27 日 11 时,“2020 珠峰高程测量”登山队 8 名队员登顶珠穆朗玛峰,在峰顶架起测量觇(chān)标。应用我国自主研发的重力测量仪测量珠峰峰顶的重力、用 GNSS 接收机通过北斗卫星进行高精度定位测量、用雪深雷达探测仪探测峰顶雪深,开创了我国应用科技测量珠峰的新高度。关于本次测量,下面说法正确的是( )
A.绕地球做匀速圆周运动的北斗卫星受平衡力作用
B.队员刘海在峰顶和在成都平原上受到的重力不会发生变化
C.攀登过程中雪地上有脚印是因为人的重力改变了雪的形状
D.攀登成功后刘海举起了手中的国旗,手和旗杆之间是静摩擦力
【答案】D
【详解】A.绕地球做匀速圆周运动的北斗卫星做曲线运动,运动状态改变,受力不平衡,故A错误;
B.重力大小与高度有关,队员刘海在峰顶和在成都平原上受到的重力会发生变化,故B错误;
C.攀登过程中雪地上有脚印是因为人对雪的压力改变了雪的形状,压力和重力是不同性质的两种力,故C错误;
D.攀登成功后刘海举起了手中的国旗,此时国旗静止,受力平衡,受到的重力与摩擦力平衡,而手和旗杆之间没有滑动,保持相对静止,因而是静摩擦力,故D正确。
故选D。
10.中华诗词蕴藏着丰富的物理知识,下列对古诗词中涉及的物态变化解释正确的是( )
A.蜡烛有心还惜别,替人垂泪到天明——“泪”的形成是熔化现象,需要吸热
B.可怜九月初三夜,露似真珠月似弓——露的形成是汽化现象,需要吸热
C.欲渡黄河冰塞川,将登太行雪满山——冰的形成是凝固现象,需要吸热
D.不知明镜里,何处得秋霜——霜的形成是升华现象,需要放热
【答案】A
【详解】A.蜡烛的“泪”是固态的蜡变成液态的蜡,是熔化现象,熔化需要吸热,故A正确;
B.露的形成是水蒸气变成小水滴,是液化现象,液化需要放热,故B错误;
C.冰的形成是液态的水变成固态的冰,是凝固现象,凝固需要放热,故C错误;
D.霜的形成是水蒸气直接变成小冰晶,是凝华现象,凝华需要放热,故D错误。
故选A。
11.如图所示,体积相同的两物体A、B用不可伸长的细线系住,放入水中后,A有四分之一的体积露出水面,细线被拉直。已知A的重力为4N,A、B的密度之比为2:5,B受到的浮力为8N。则下列说法正确的是( )
A.两物体A、B的重力之比为5:2
B.两物体A、B的所受的浮力之比为1:2
C.细线对A的拉力大小为2N
D.物体B对容器底部的压力为1N
【答案】C
【详解】A.由题知,A、B密度之比,体积之比 ,由
G=mg=Vg
可得A、B所受的重力之比
故A错误;
B.已知A、B的体积相同,设均为V,A有四分之一体积露出水面,则A排开水的体积,B排开水的体积VB=V,则A、B所受的浮力之比
故B错误;
C.由题知,B受到的浮力FB=8N,因
则A受到的浮力为
FA=6N
A受到向上的浮力、向下的重力和拉力,由力的平衡条件可得细线对A的拉力
F拉=FA-GA=6N-4N=2N
故C正确;
D.A、B重力之比, ,B的重力
物体B对容器底部的压力为
故D错误。
故选C。
12.图1连通器中的水静止,此时a处的气压为pa0,d处水产生的压强为pd0,在管上方持续水平吹气,水面稳定后如图2,此时a、b处气压为pa、pb,c、d处水产生的压强为pc、pd,若大气压保持不变,则( )
A.pa0
【答案】D
【详解】AB.吹气前,该装置为连通器,连通器的水静止不流动时,水面是相平的,水面上方的压强是相同的,由图2可知,吹气时,左边空气流速慢,右边空气流速快,由流速越大的位置压强越小,流速越小的位置压强越大可知
pa0>pa,pa>pb
故AB不符合题意;
CD.由图示知,吹气前d的液体深度比吹气后的d处的深度小,图2中,d处的深度比c处的大,由液体压强的规律可知,在密度相同时,液体的深度越大,压强越大,所以
pc
故C不符合题意,D符合题意。
故选D。
二、填空题
13.打开水龙头,使自来水流过图的玻璃管,从图可知A、B两处 处流速大, 处压强大.
【答案】 B A
【分析】水是流体,流体的压强跟流速有关,流速越大,压强越小.在相等的时间内通过粗管和细管的流量相同,流速不同,通过比较流速来比较压强.
【详解】在相等的时间内通过粗管和细管的流量相同,通过粗管A的流速小,压强大;通过细管B的流速大,压强小.
14.英国物理学家法拉第发现了 现象,生产生活中的 (选填“电磁起重机”、“发电机”或“电风扇”)主要是利用该原理工作的。
【答案】 电磁感应 发电机
【详解】[1][2]由物理学史可知,英国物理学家法拉第发现了电磁感应现象,进一步提示了电和磁的联系,导致了发电机的发明。
15.功率是表示物体做功 的物理量.某机器的功率是500瓦,其物理意义是 .这台机器工作5分钟可完成 焦的功.
【答案】 快慢 1秒钟做功500J 1.5×105
【详解】功率是表示物体做功快慢的物理量,某机器的功率是500瓦,其物理意义是机器每秒做功500J;这样一台机器5min内可完成的功:W=Pt=500W×5×60s=1.5×105J.
16.如图所示,用小锤敲击音叉,然后将正在发声的音叉紧靠悬线下的轻质小球,发现小球被多次弹开。这说明音叉在 。用轻质小球来说明音叉的情况,这属于物理研究方法中的 (控制变量法/转换法)。如果在月球上重复上述实验, (能/不能)听到音叉发出的声音, (能/不能)看见轻质小球被弹开。
【答案】 振动 转换法 不能 能
【详解】[1][2]将正在发声的音叉紧靠悬线下的轻质小球,小球受力被多次弹开,说明声音是由物体的振动产生的,这样做是为了放大音叉的振动,使观察更清楚,这属于物理研究方法中的转换法。
[3][4]因为月球上没有空气,在月球上重复上述实验,不能听到音叉发出的声音,但是音叉还在振动,所以能看见轻质小球被弹开。
17.运用知识解决问题:
轮船从海中驶入江中,会上浮一些还是下沉一些?
答:轮船从海中驶入江中,船处于漂浮状态,所受浮力 重力。船自身重力不变,所以所受浮力不变,再根据阿基米德原理,由于江水密度小于海水密度,因此船排开江水的体积 排开海水体积,故船身会 一些。
【答案】 等于 大于 下沉
【详解】[1]轮船无论是在长江还是在海中都漂浮,浮力等于轮船重,船自身重力不变,受到的浮力不变。
[2][3]因海水的密度大于河水的密度,所以,由阿基米德原理可知,轮船从海中驶入江中时,排开江水的体积大于排开海水体积,即排开水的体积变大,船身会下沉一些。
18.一辆重为1.5t的小汽车有四条轮胎,当它在水平路面上匀速行驶时受到的牵引力为2000N,那么汽车受到的重力为 N,阻力为 N;它受到水平路面的支持力为 N,它的每条轮胎与地面的接触面积约为15cm2,汽车对地面的压强为 Pa。
【答案】 1.5×104 2000 1.5×104 2.5×106
【详解】[1]汽车受到的重力
[2]因为小汽车做匀速直线运动,所以受到平衡力的作用,则水平方向上的牵引力和阻力是一对平衡力,故阻力
[3]由于汽车竖直方向上的重力和地面对它的支持力是一对平衡力,所以支持力
[4]由于压力等于重力,所以汽车对地面的压强
19.物理学中常见的镜子有两类∶一类是面镜,如平面镜、凹面镜;其成像原理是光的 ,一类透镜,如凸透镜、凹透镜,下列现象与应用与透镜成像原理相同的是 (填序号)。①立竿见影;②水中倒影;③空中出现彩虹;④平面镜成像;⑤小孔成像;⑥海市蜃楼;⑦用放大镜看书;⑧日食、月食。
【答案】 反射 ③⑥⑦
【详解】[1]面镜对光有反射作用,如平面镜、凹面镜;其成像原理是光的反射。
[2]透镜对光有偏折作用,如凸透镜、凹透镜,凸透镜对光有会聚作用,凹透镜对光有发散作用。
①立竿见影是光的直线传播现象;
②水中倒影是光的反射现象;
③空中出现彩虹是光的折射现象;
④平面镜成像是光的反射现象;
⑤小孔成像是光的直线传播现象;
⑥海市蜃楼是光的折射现象;
⑦用放大镜看书是光的折射现象;
⑧日食、月食是光的直线传播现象。
故与应用与透镜成像原理相同的是③⑥⑦。
20.小伟在乘飞机时了解到,经济舱乘客的免费托运行李限重20kg,而商务舱的乘客允许携带更重的免费托运行李。如图是小伟设计的模拟飞机行李超重的报警装置,杠杆OP始终处于水平位置,电源电压恒为15V,R0是阻值为6Ω的定值电阻,Rx是压敏电阻,它的阻值随压力变化的关系如下表;当电压表的示数U0大于或等于3V时,电路外的检测装置会自动报警。(g=10N/kg)小伟把检测装置恰好报警时电学物理量标在图中,请帮他计算此时Rx电阻为 Ω;如图杠杆上有两个行李托盘,A、B是杠杆上的两个承重点,已知AP=0.3m,OB=0.5m。小伟闭合开关,将20kg的模拟行李放在某一个托盘上时,检测装置恰好报警,当他将模拟商务舱乘客的行李放在另一个托盘上时,检测装置也恰好报警。模拟商务舱乘客的行李限重为 kg。(杠杆、支架及托盘的重力均忽略不计)
【答案】 24 36
【详解】(1)[1]由图可知,R0、Rx串联,电压表测量R0两端的电压,电流表测量电路中的电流;检测装置恰好报警时电学物理量如图所示,由串联电路的电流特点和欧姆定律可知,报警时通过Rx的电流为
由串联电路的电压特点可知,此时Rx两端的电压为
则报警时Rx的阻值为
(2)[2]已知经济舱乘客的免费托运行李限重20kg,则经济舱乘客行李的最大重力为
图中杠杆的支点为O点,行李对水平托盘的压力等于行李的重力大小,由杠杆平衡条件可得
在压力FP、压力的力臂lP一定时,G行越大,l行就要越小,由装置图示可知,A托盘离支点远,则行李的重力应较小,所以为经济舱乘客的行李托盘,而B托盘离支点近,为商务舱乘客的行李托盘;由表中数据可知,报警时
P处杠杆对Rx的压力为150N,由力作用的相互性可知,P处受到的支持力
当两次杠杆水平平衡时
,
即
﹣﹣﹣﹣﹣﹣①
﹣﹣﹣﹣﹣﹣﹣②
由①②两式可得
,
由得,商务舱乘客行李的最大质量为
21.在图所示的电路中,电源电压为U0,电阻R1、R2的阻值均为R0。现电路中存在一处故障,且故障只发生在电阻R1、R2上。
①开关S断开时,电压表V的示数可能为 。
②开关S闭合后,若电压表示数为U0,请写出电流表A的示数及相对应的故障。
【答案】 零或U0 电流表A的示数为零,电阻R1断路;电流表A的示数为,电阻R2短路
【详解】[1]开关S断开时,R1无电流通过,有无故障都对电路不造成影响,只需分析R2。若R1无故障,R2有故障,则当R2故障是短路时,电压表直接测量电源电压为U0,当R2故障是断路时,电路不通,电压表示数为0;若R1有故障,R2无故障,电压表串联在电路中,因电压表电阻过大,示数几乎等于电源电压。
[2] 开关S闭合后,若电压表示数为U0,则可能是R1发生断路,电压表直接串联到电路中,示数显示为电源电压,此时电路中电流极小,电流表示数为0;也可能是R2发生短路,此时电压表测的是R1两端的电压同时也是电源电压,电流表示数为。
三、作图题
22.斜面上一个质量为3kg的物体A,沿斜面匀速下滑时(如下图所示),画出物A所受力的示意图.
( )
【答案】
【详解】木箱的重力:G=mg=3kg×9.8N/kg=29.4N;
过木箱的重心分别沿竖直向下、沿斜面向上以及垂直于斜面向上画一条带箭头的线段,分别用G、f和F表示,重力大小为29.4N.如图所示:
23.如图所示,通电螺线管附近的小磁针处于静止状态,标出小磁针的N磁极和电源的正极。
【答案】
【详解】由图可知,通电螺线管左侧为N极,则右侧为S极,根据异名磁极相互吸引,则小磁针左侧为N极。根据安培定则可知,螺线管中电流方向自下而上,故电源左侧为正极,如图所示
24.如图,画出点光源S发出的光线经平面镜MN反射后过P点的光路。
【答案】
【详解】过镜面作出点S的对称点S´,即为光源S在平面镜中的像,连接S´P与镜面交于O点,即入射点,连接SO就得到入射光线,OP就是反射光线,所图所示
25.如图所示,小明正在借用一个平台做俯卧撑,此时可将他视为一个以脚尖为支点O的杠杆,他的重心在A点,请在图中画出支撑力F的力臂L。
【答案】
【详解】从手与平台的接触点沿竖直向上画一条带箭头的线段,在线段末尾标上字母F,即为小明所受支撑力示意图,从支点作支撑力作用线的垂线段即为支撑力F的力臂L,如图所示:
四、实验题
26.(1)如图1所示是“探究不同物质吸热升温的现象”实验装置。取质量和初温相同的甲、乙两种液体,分别倒入相同的烧杯中,用相同的装置加热。其实验数据记录如表所示:
①分析实验数据可知:当它们升高相同的温度时, (选填“甲”或“乙”,下同)液体需要吸收的热量更多;当它们吸收相同热量时, 液体升温更高;
②若在这两种液体中选择一种作为汽车发动机的冷却剂, 液体冷却效果更好;
(2)如图2所示,在“探究动能的影响因素”的实验中:(A为钢球,B为木块)
①通过观察比较 来比较钢球A动能的大小,这种研究方法叫做 法;
②图2实验要探究的是物体动能的大小与物体 的关系。
【答案】 甲 乙 甲 木块B被推动距离的远近 转换 速度
【详解】(1)[1]①由表中实验数据可知,甲、乙升高相同的温度,甲需要的加热时间长,甲吸收的热量多,甲的吸热能力强。
[2]当它们加热相同的时间,则它们吸收相同热量,因为甲的吸热能力更强,所以温度变化量小,故乙温度升高的多。
[3]②根据可知,吸收相同的热量,吸热能力强的,温度升高的就小,就更适合做冷却液,所以甲液体的冷却效果好。
(2)[4][5]钢球A的动能大小不易观察,实验中通过观察木块被撞击后移动的距离来判断钢球A动能大小,这是转换法的应用。
[6]②在实验中,小车的质量相同,从不同高度静止释放,到达水平面时的速度不同,所以探究的是动能大小与速度的关系。
27.如图是测量“小灯泡额定功率”的实验(小灯泡上标有“2.5V”的字样),已知电源是两节新的干电池。
(1)请用笔画线代替导线补画甲图实物电路 ;(原有导线不许改动,导线不许交叉)
(2)正确连接电路,闭合开关后,小灯泡不亮,电流表几乎无示数、电压表有示数(等于3V),原因是 ;
(3)排除故障后,实验时发现电压表示数为2V,为了测额定功率应将滑动变阻器滑片P向 (选填“C”或“D”)端移动;
(4)当小灯泡正常发光时,电流表的示数如乙图所示,则小灯泡的额定功率是 W;
(5)完成上述实验后,小明想用原电路测量一段电阻丝Rx的阻值(约10Ω),他用电阻丝替换了灯泡,闭合开关,发现电压表已损坏,将其拆除,不改变其它电路元件连接方式,小明也完成了实验,请你简述实验步骤并写出计算Rx的最后表达式。(已知滑动变阻器的最大阻值为R0)
实验步骤: ;
表达式:Rx= 。
【答案】 灯泡断路 C 0.8 闭合开关,使滑动变阻器连入电路的阻值最小(为零),记下电流表的示数I1;将滑动变阻器连入电路的阻值最大,记下电流表示数I2。
【详解】(1)[1]测量“小灯泡额定功率”的实验中,电流表、滑动变阻器、灯泡应串联,电压表与灯泡并联,测量灯泡两端电压,由此补画出实物连接如图所示:
(2)[2]发现小灯泡不亮,电流表几乎无示数,可能是电路出现了断路,电压表指针偏转示数为电源电压,说明电压表到电源间是通路,所以故障可能是灯泡断路造成的。
(3)[3]要使灯泡两端的电压从2V增加到2.5V,应将滑动变阻器滑片P向C端移动,以减小电路中的电阻,增大电流,从而提高灯泡两端电压,使其为2.5V,保证灯泡正常发光。
(4)[4]由图乙可知,电流表选择的量程为0~0.6A,分度值为0.02A,则电流表的示数为0.32A。由可知,灯泡的额定功率
(5)[5][6]被测电阻RX与滑动变阻器串联在电路中,电流表串联在电路中。滑动变阻器的电阻为零时,只有被测电阻RX接入电路,测得电流为I1,电源电压为I1RX;滑动变阻器的电阻最大为R0时,R0与RX串联,测得电路电流为I2,电源电压为I2(R0+RX),由于电源电压不变,所以
计算得
28.小明根据生活经验,对物体受到浮力的大小与哪些因素有关提出猜想并进行研究。
(1)根据鸡蛋在水中沉底、在盐水中漂浮的现象,他猜想浮力的大小可能与液体的 有关。根据把木块压入水中的感觉,他们猜想浮力的大小可能与物体浸入液体的深度,以及物体浸入液体的 有关。他把金属块挂在弹簧测力计上,将它分别浸入水和酒精中的不同位置,如图所示;
(2)上述四种情况, 图中金属块所受到的浮力最小,浮力大小为 N;
(3)通过②③两图可知,浮力的大小与 有关;
(4)分析图中 两次实验可知,浮力大小与液体密度有关。
【答案】 密度 体积 ② 0.6 物体排开液体的体积 ④⑤
【详解】(1)[1]根据鸡蛋在水中沉底、在盐水中漂浮的现象,由于水和盐水的密度不同,所以,他猜想浮力的大小可能跟液体密度有关。
[2]把木块压入水中时,物体浸入液体的深度不同,则需要的压力不同,由此会猜想浮力的大小可能与物体浸入液体的深度,以及物体浸入液体的体积有关。
(2)[3]金属块在液体中受到重力、浮力和弹簧测力计拉力的作用,在数值上
重力=浮力+拉力
所以受到的浮力最小,弹簧测力计的示数最大,应该是②图。
[4]由图①知道,物体的重力大小是5N,结合图②知道,最小浮力的大小为
(3)[5]比较②③两图知道,液体的密度相同,物体排开液体的体积不同,弹簧测力计的示数不同,根据称重法知物体受到的浮力不同,说明浮力的大小与物体排开液体的体积有关。
(4)[6]要探究浮力与液体密度的关系,需要控制物体排开液体的体积相同,改变液体的密度,④⑤两图符合题意。
29.某学习小组利用图甲装置进行“二力平衡条件”的探究:
(1)该探究装置中的研究对象是 ;
(2)王明向左盘和右盘同时加入一个质量相等的砝码时,小车两边所受的拉力 (选填“相等”或“不相等”),小车处于静止状态;
(3)某次实验中,当左盘放入稍大一点的砝码时,小车仍处于静止状态,此时小车受到的 (选填“是” 或“不是”)平衡力,产生这一现象的原因可能是小车受到 的影响;
(4)为尽量减少以上影响,小敏提出将甲装置中的小车换成小卡片,如图乙,实际操作中还发现乙装置具有更适合探究 的优点(填字母)。
A.不在同一条直线上的两个力能否平衡 B.不在同一物体上的两个力能否平衡
【答案】 小车 相等 是 摩擦力 B
【详解】(1)[1]如图,实验中通过观察小车能否静止,确定其是否处于平衡状态,故该探究装置中的研究对象是小车。
(2)[2]如图,王明向左盘和右盘同时加入一个质量相等的砝码时,两个砝码的重力相等,则小车两边的绳子对小车的拉力相等,则小车处于静止状态。
(3)[3][4]实验中,当左盘放入稍大一点的砝码时,小车仍处于静止状态,说明小车受到平衡力的作用,原因可能是小车受到了桌面的摩擦力。
(4)[5]如图乙所示,使用小卡片代替小车可以降低摩擦力对实验的影响,同时,利用卡片做实验时,可将一个物体分成两个物体,而小卡片比小车更容易被分成两个物体,因此乙装置更适合探究不在同一物体上的两个力能否平衡。
故选B。
30.实验室常用蜡烛完成以下光学实验。
(1)利用如图甲装置探究“平面镜成像的特点”:在水平桌面上铺一张白纸,再将玻璃板竖立在白纸上,把一支点燃的蜡烛A放在玻璃板前面,再拿一支外形完全相同但不点燃的蜡烛B竖立在玻璃板后面移动,直到看上去它跟蜡烛A的像完全重合。把光屏放在玻璃板后,无论如何移动,都不能承接到蜡烛A的像,说明平面镜所成的像是 像。将蜡烛靠近玻璃板,像的大小将 (选填“变大”、“变小”或“不变”)
(2)蜡烛还可以用于做“探究凸透镜成像规律”实验,图乙中一束平行光射向凸透镜,光屏上得到一个最小、最亮的光斑(未画出)。
①该凸透镜的焦距为 cm。图丙中烛焰在光屏上恰好成一清晰的像(未画出),则该像是倒立、 的实像(填“放大”或“缩小”或“等大”)。
②若在图丙中用塑料吸管对准A点沿垂直于纸面方向持续用力吹气,发现光屏上“烛焰尖部”变模糊,则将光屏向 移动,“烛焰尖部”呈现的像又会变清晰(选填“左”或“右”)
③当光屏上出现蜡烛清晰的像时,如果用遮光板尽可能靠近烛焰,并挡住烛焰的上半部分,我们观察光屏时,将会在光屏上看到 。
A.蜡烛像的下半部分
B.蜡烛像的上半部分
C.蜡烛完整的像,像的亮度变暗
D.蜡烛完整的像,像的亮度不变
【答案】 虚 不变 10.0 放大 左 A
【详解】(1)[1][2]根据平面镜成像特点可知,平面镜成正立、等大的虚像,虚像是不能在光屏上承接的,移动距离的远近不影响像的大小。
(2)①[3]平行光射向凸透镜,光屏上得到一个最小、最亮的光斑,则光斑到凸透镜的距离就是焦距,由图乙可知,焦距为10.0cm。
[4]由图丙可知,物距为15.0cm,在一倍焦距到二倍焦距之间,根据凸透镜成像规律可知,此时光屏上成倒立放大实像。
②[5]在图丙中用塑料吸管对准A点沿垂直于纸面方向持续用力吹气,则A点气体流速大、压强小,烛焰向左移动,物距增大,像距应变小,所以将光屏向左移动。
③[6]用遮光板挡住烛焰的上半部分,则光源的下半部分的光任意一点射向凸透镜,经过凸透镜折射后,仍能会聚成像,但是只能成光源下半部分的像,故A符合题意,BCD不符合题意。
故选A。
五、计算题
31.小刚用图所示的滑轮组进行实验,他用4N的拉力在2s内匀速将绳端拉下0.4m,已知所提重物的重量为6N。求:
(1)所做的有用功;
(2)所做的总功;
(3)此滑轮组的机械效率;
(4)拉力的功率。
【答案】(1)1.2J;(2)1.6J;(3)75%;(4)0.8W
【详解】解:(1)由图可知,承担物重的绳子股数n=2,由s=nh可知,物体上升的高度
有用功
(2)所做的总功
(3)滑轮组的机械效率
(4)拉力的功率
答:(1)所做的有用功为1.2J;
(2)所做的总功为1.6J;
(3)此滑轮组的机械效率为75%;
(4)拉力的功率为0.8W。
32.习近平总书记指出:“既要绿水青山,又要金山银山”,为了还广大人民群众以“绿水青山”,响应国家“煤改气”政策,某单位将供应热水的燃煤锅炉改造为用天然气。改造前,加热质量为500kg,温度从20℃升高80℃的水,需要用煤20kg。(q煤=3×107J/kg,q天然气=3.6×107J/m3)求:
(1)水吸收的热量;
(2)锅炉的效率;
(3)改造后,烧开同样的水需要用多少m3天然气。
【答案】(1)1.26×108;(2)21%;(3)16.7m3
【详解】(1)水吸收的热量
Q吸=c水m水(t-t0)=4.2×103J/(kg·℃)×500kg×(80℃-20℃)=1.26×108J
(2)20kg煤完全燃烧放出的热量
Q放=m煤q煤=20kg×3×107J/kg=6×108J
则锅炉的效率
=21%
(3)由于锅炉的热效率不变,水吸收的热量不变,所以燃料燃烧放出的热量不变,则天然气完全燃烧放出的热量
Q放′=Q放=6×108J
烧开同样的水需要天然气的体积
答:(1)水吸收的热量是1.26×108;
(2)锅炉的效率是21%;
(3)改造后,烧开同样的水需要用16.7m3天然气。
六、科普阅读题
33.阅读短文,回答下列问题
江海晚报报道:2013年3月9日,陆地方舟新车见面会在江苏如皋产业基地隆重举行,全国第一款面向大众市场销售的纯电动SUV汽车“陆地方舟V5”面世,该车应用“高频变频电驱动技术”,百公里耗电量仅9度,让您轻松赏阅一路风景.已知该车部分性能参数如下表.
(1)电动机工作时,其工作原理是( )
A.磁场对电流的作用 B.电流的磁效应 C. 电磁感应 D.电磁铁原理
(2)该车三相交流变频电机采用交流调速方式,在效率一定时,其耗电功率与转速的立方成正比,而行驶速度与电机转速成正比,下列关于汽车匀速直线行驶时,所受阻力F与车速v的关系图线,正确的是( )
(3)汽车驾驶室座位上的安全带,做得比较宽,当发生紧急情况需要刹车时,由于受力面积较大,从而使人受到的 较小,减轻对司机的伤害程度.
(4)下表是陆地方舟v5《驾驶守则》中的部分安全距离表格.
其中反应距离指驾驶员从发现情况到开始刹车过程中汽车匀速行驶的距离,刹车距离指从刹车到停下过程中汽车减速行驶的距离.停车距离x为反应距离与刹车距离之和.刹车距离是衡量汽车安全性能的重要参数之一.
①当汽车以最高时速70km/h匀速行驶时,其反应距离为 m.
②汽车保持恒定功率5.0kW在平直路面上行驶时,其所受阻力大小为360N,则汽车匀速行驶的速度v= km/h,这一速度所对应的停车距离为 m.
(5)对“v5百公里(100km)耗电量仅9度”的报道,请你根据该车的性能参数,通过必要的推理演算,论证其是否真实.
【答案】 A D 压强 17.5 50 27.5 根据该车的性能参数,求得汽车以额定功率,最大时速前进100km耗电,W=Pt=7.5kW×100/70h=10.7kW•h>9kW•h,因此“V5百里耗电量仅9度”的报道是不真实
【详解】(1)根据磁场对通电导体的作用制作了电动机,故选A;(2)设电机的转速为n,船的行驶速度为v,根据题意得:P电 =k1n3 ①(k为比例系数,下同)游船匀速行驶时,获得的机械能P机械 =F牵v =fv ②,设效率为η,所以P机械 =P电η,即fv =k1n3η ③而行驶速度与电机转速成正比,所以v =k2n ④则转速n = ⑤把⑤代入③整理得f = =kv2(是一个定值,设为新的比例函数)由此说明阻力f与船速v的平方成正比,其关系为二次函数,图象为开口向上的抛物线.故选D;(3)安全带做的宽度比较大,是在压力一定时,通过增大受力面积减小压强,让司机系上时觉得舒服;(4)①根据表中数据,当车速为40km/h,反应距离为10m,当车速为50km/h,反应距离为12.5m,当车速为60km/h,反应距离为15m,由此可知,当车速为70km/h,反应距离为17.5m,②由P = =Fv,可得汽车匀速行驶的速度v =
=50km/h,由表中数据可知,这一速度所对应的停车距离为 27.5m.(5)根据该车的性能参数,求得汽车以额定功率,最大时速前进100km耗电,W =Pt =7.5kW×h =10.7kW•h>9kW•h,因此“V5百里耗电量仅9度”的报道是不真实.压力F/N
50
100
150
200
250
300
阻值Rx/Ω
50
30
24
20
17
16
温度/℃
20
30
40
50
加热
时间/s
甲
0
40
82
126
乙
0
18
40
64
2023年江苏省宜兴市实验中学中考物理押题密卷(含答案): 这是一份2023年江苏省宜兴市实验中学中考物理押题密卷(含答案),共27页。试卷主要包含了选择题,填空题,解答题等内容,欢迎下载使用。
2023年江苏徐州中考物理考前押题密卷: 这是一份2023年江苏徐州中考物理考前押题密卷,共17页。试卷主要包含了单选题,填空题,解答题等内容,欢迎下载使用。
中考物理押题密卷03: 这是一份中考物理押题密卷03,共17页。试卷主要包含了单选题,多选题,填空题,实验题,计算题等内容,欢迎下载使用。

