湖南省益阳市大通湖区2024年中考一模物理试题
展开第Ⅰ卷的注释
一、选择题(本大题共15小题,每小题3分,共45分。每小题只有1个选项符合题意。请将符合题意的选项用 2B 铅笔填涂在答题卡相应位置)(共15题)
---------------------------------------------------------------------
1. 对物理量的估测,是一种良好的学习习惯,也是学好物理的基本功之一.下列估测数据中最 接近实际情况的是
A . 课桌质量约为 50kg B . 课桌的高度约为 80cm C . 人步行的速度约为 10m/s D . 人的眼睛迅速一眨的时间约为 1s
---------------------------------------------------------------------
2. 不能用光的直线传播解释的物理现象是( )
A . 日食和月食 B . 影子的形成 C . 栽小树时用眼睛检查可以栽成一条直线 D . 在岸边看到水中的月亮
---------------------------------------------------------------------
3. 关于力,下列说法正确的是( )
A . 自行车刹车时要用力捏闸,这是通过增加压力的方法来增大摩擦力的 B . 吃饭时,筷子与食物之间的摩擦是有害的 C . 对物体施加的力大小相同,力的作用效果一定相同 D . 固体对物体的压力一定等于它的重力
---------------------------------------------------------------------
4. (2019·百色) 下列做法中符合安全用电原则的是( )
A . 家庭电路中控制用电器的开关一定要接在火线上 B . 把用电器的三脚插头改成两脚插头使用 C . 用电器的金属外壳不用接地线 D . 用湿抹布擦拭带电的插座面板
---------------------------------------------------------------------
5. (2021·邛崃模拟) 关于原子、能源和能量,下列说法正确的是( )
A . 摩擦起电的实质是原子核发生了转移 B . “可燃冰”属于可再生能源 C . 原子弹和氢弹都利用了核聚变释放能量 D . 目前核电厂的核能是通过核裂变释放的
---------------------------------------------------------------------
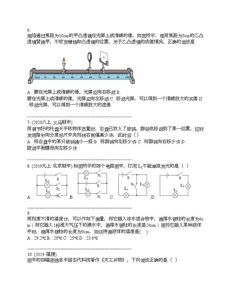
6. 烛焰通过焦距为10cm的甲凸透镜在光屏上成清晰的像,如图所示.现用焦距为5cm的乙凸透镜替换甲,不改变蜡烛和凸透镜的位置,关于乙凸透镜的成像情况,正确的说法是
A . 要在光屏上成清晰的像,光屏应向右移动 B . 要在光屏上成清晰的像,光屏应向左移动 C . 移动光屏,可以得到一个清晰放大的实像 D . 移动光屏,可以得到一个清晰放大的虚像
---------------------------------------------------------------------
7. (2020八上·义马期中) 用调节好的托盘天平称物体质量时,右盘已放入了砝码,游码也移动到了某一位置,这时发现指针向分度标尺中央刻线右侧偏离少许,此时应( )
A . 将右盘中的某只砝码换小一些 B . 将游码向左移少许 C . 将游码向右移少许 D . 旋动平衡螺母向左移少许
---------------------------------------------------------------------
8. (2019九上·北京期中) 如图所示的四个电路图中,灯泡 L1不能单独发光的是( )
A . B . C . D .
---------------------------------------------------------------------
9. 用刻度不清的温度计,可以作如下测量,将它插入冰水混合物中,测得水银柱的长度为4cm;将它插入1标准大气压下的沸水中,测得水银柱的长度是24cm;现将它插入某种液体中时,测得水银柱的长度为9cm,则该待测液体的温度是( )
A . 29.2℃ B . 20℃ C . 25℃ D . 23.6℃
---------------------------------------------------------------------
10. (2019·福建) 图中的四幅图选自中国古代科技著作《天工开物》,下列说法正确的是( )
A . “试弓定力”中弓的重力与秤砣的重力是一对平衡力 B . "赶稻及菽"中牛拉犁的力大于犁拉牛的力 C . “透火焙干”中把湿纸贴在热墙上可加快纸中水分升华 D . “炒蒸油料”中在同一灶台上同时炒和蒸可提高能源利用率
---------------------------------------------------------------------
11. 两个完全相同的圆柱形容器甲、乙,装有同样多的水,放置在水平桌面上,将体积相等的不同物体A、B分别放入甲、乙中,A漂浮,B悬浮,水都没有溢出。下列判断正确的是( )
A . A、B的密度ρA>ρB B . A、B受到的浮力FA<FB C . 甲、乙中水对容器底的压强p甲=p乙 D . 甲、乙对桌面的压强p甲'<p乙'
---------------------------------------------------------------------
12. 足球是同学们喜爱的运动。如图1所示是卡塔尔世界杯赛中,某球员传球后足球在空中飞行的一段运动轨迹,图2是该足球落地后弹跳的过程。关于以上两过程下列说法正确的是( )
A . 图1中足球从A点移动至B点的过程中,球员对球做了功 B . 图1中足球在A点的重力势能小于B点的重力势能 C . 图2中A、B两点为同一高度,该足球在这两点机械能相等 D . 图2中足球在从最高点D点移动至最低点C点过程中,足球的动能转化为重力势能
---------------------------------------------------------------------
13. 如图所示,粗糙程度相同的水平桌面上放有一本物理课本,课本的右端与桌子边缘相齐,在水平拉力F的作用下,课本向右匀速运动但未从桌子上掉落,在此过程中,下列说法正确的是( )
A . 课本对桌面的压力不变,压强不变 B . 课本对桌面的压力不变,压强变小 C . 课本对桌面的压强变大,课本所受摩擦力不变 D . 课本对桌面的压强变大,课本所受摩擦力变小
---------------------------------------------------------------------
14. 图甲是小灯泡L和电阻R的电流、电压变化的图像,将它们按图乙所示接入电路中,已知该电路中电源的电压是2V,闭合开关S1 , 则下列结论正确的是( )
A . 只闭合开关S时,电路的功率是0.8W B . 当再闭合S1后,电流表示数减少了0.2A C . 当再闭合S1后,电路的总功率为1.2W D . 当再闭合S1后,电路的总功率增大了0.4W
---------------------------------------------------------------------
15. 水平桌面上放着两个相同的足够高的柱形水槽,水中的两个木块也相同。将铁块a放在木块上面,木块刚好浸没在水中;将铁块b用细线系在木块下面,木块也刚好浸没在水中,且此时两水槽的水面相平。已知水的密度为ρ水 , 铁的密度为ρ铁 , 则( )
A . a、b两个铁块的重力之比为1:1 B . a、b两个铁块的质量之比为 C . 两种情况相比较,乙图中水槽对桌面的压强较大 D . 若将a取下投入水中,并剪断b的细线,静止时水对容器底压强变化量Δp甲>Δp乙
二、实验题(共32分)(共4题)
---------------------------------------------------------------------
16. 小红同学在做“测量平均速度”的实验时,她用弹簧测力计沿水平方向以恒定的拉力拉木块。如图是木块从A处沿直线运动到F处的频闪照片,频闪照相机每隔0.2s闪拍一次照片。
(1) 观察频闪照片分析:木块从A处到F处共经历了s的时间;木块从C处运动到E处的平均速度为cm/s;
(2) 小红继续用木块进行“探究影响滑动摩擦力大小因素”的实验:图甲、乙可用来探究滑动摩擦力的大小与的关系;
(3) 图甲所示实验,在测量摩擦力大小时,小红进行了两次正确的操作,两次木块运动的速度分别为va、vb , 所受的摩擦力分别为fa、fb。已知 , 则fafb。(选填“>”“ <”或“=”);
(4) 在探究滑动摩擦力大小与接触面粗糙程度的关系时,小红发现甲、丙两次实验弹簧测力计示数差距较小,下列改进措施可行的是____(填字母)。
A . 增大丙实验中弹簧测力计的拉力 B . 仅将丙实验中的木块换成质量更大的木块 C . 仅将丙实验中的棉布换成粗糙程度更大的毛巾 D . 在丙实验的木块上放一个与乙实验相同的砝码,并将弹簧测力计的示数与甲比较
---------------------------------------------------------------------
17. 如图甲所示是探究“水沸腾时温度变化的特点”实验装置;
(1) 图甲中A、B、C三种读温度计示数的方式正确的是;
(2) 某实验小组用相同的装置先后做了两次实验,绘出如图乙所示的a、b两条图线。由图可知:实验中水的沸点为℃;沸腾过程中水会继续(选填“吸热”或“放热”),温度保持;若两次实验所用水的质量分别为ma、mb , 则mamb(选填“>”“=”或“<”);
(3) 某实验小组观察到沸腾前和沸腾时水中气泡上升过程中的两种情况如图丙中的A、B所示,则图是水沸腾时的情况。
---------------------------------------------------------------------
18. 在探究“橡皮筋所受拉力F与橡皮筋伸长量的关系”实验中,某实验小组的同学对A、B两根粗细不同的橡皮筋进行研究.将橡皮筋的一端固定,另一端悬挂钩码(单个重力均为0.5N,如图甲所示),记录所挂钩码重力和橡皮筋的长度L,根据多组测量数据作出的图线如图乙所示,图线中PM、PN段为直线。
(1) 本实验还需要的测量器材是;
(2) 分析图乙信息可知:A、B两根橡皮筋的原长均为cm;当挂2个钩码时,A橡皮筋的伸长量为cm;实验中收集多组数据且用两根橡皮筋完成实验的目的是;分析数据可知,在一定范围内橡皮筋的与橡皮筋所受拉力F成正比;
(3) 若用这两根橡皮筋分别制成测力计,用橡皮筋制成的测力计测量的精确程度高;橡皮筋A制成的测力计的最大称量值为N。
---------------------------------------------------------------------
19. 某学习小组在“探究通电导体中电流与电阻的关系”的实验中,实验器材如下,学生电源(6V)、电流表(0~0.6A,0~3A)、电压表(0-3V,0~15V)、定值电阻(5Ω、10Ω、20Ω各一个)、开关、滑动变阻器和导线若干。
(1) 闭合开关前,滑动变阻器的滑片应移至最(选填“左”或“右”)端;
(2) 图乙是小组根据测得的实验数据绘制的电流I随电阻R变化的图象,由图象可知R两端的电压为V;当R的电阻由5Ω更换为10Ω时,闭合开关后,为使R两端的电压(选填“改变”或“不变”),滑动变阻器的滑片应向(选填“左”或“右”)端滑动;
(3) 由实验数据可知:导体两端电压一定时:;
(4) 为了完成整个实验,应该选取的滑动变阻器的规格是____。(填字母)
A . 50Ω,1.0A B . 30Ω,1.0A C . 20Ω,1.0A D . 10Ω,1.0A
三、计算题(共23分)(共3题)
---------------------------------------------------------------------
20. 清明节叫踏青节,在仲春与暮春之交,是中国传统节日之一,也是最重要的祭祀节日之一,是祭祖和扫墓的日子。今年清明节放假期间,小张一家人驾驶汽车回老家为先人扫墓。已知汽车(包括车上的人和物品)质量为4t,车轮与地面的总接触面积为2×10﹣2m2 , 假如汽车受到的阻力为重力的0.08倍(取),求:
(1) 求汽车匀速行驶时的牵引力;
(2) 汽车静止在水平地面上时,对地面的压强。
---------------------------------------------------------------------
21. (2023·南昌模拟) 如图所示,是某型号太阳能热水器。水的比热容为4.2×103 J/(kg·℃)。
(1) 若热水器装满100L、20℃的水,在阳光的照射下,水温升高到60℃,那么这些水吸收了多少热量?
(2) 若改用效率为60%的天然气灶给这些水加热,温度升高30℃时,则需要完全燃烧多少热值为4.2×107J/m3的天然气?
---------------------------------------------------------------------
22. 如图所示的电路中,电源电压恒定为 , 灯泡L上标有“2.5V,2.5W”字样(灯丝电阻不变),定值电阻阻值为 , 滑动变阻器的规格为;1A”,电流表量程为 , 电压表量程为 , 求:
(1) 小灯泡L的电阻;
(2) 闭合开关S、断开开关、 , 电流表示数为 , 此时滑动变阻器连入电路的阻值;
(3) 闭合开关S、、 , 滑动变阻器的滑片滑至最右端,通电定值电阻产生的热量。
难度系数:0.63
第Ⅰ卷 客观题
一、选择题(本大题共15小题,每小题3分,共45分。每小题只有1个选项符合题意。请将符合题意的选项用 2B 铅笔填涂在答题卡相应位置)
1 2 3 4 5 6 7 8 9 10 11 12 13 14 15
第Ⅱ卷 主观题
二、实验题(共32分)
16 17 18 19
三、计算题(共23分)
20 21 22
26,2024年湖南省益阳市沅江市中考一模物理试题: 这是一份26,2024年湖南省益阳市沅江市中考一模物理试题,共6页。
2024年湖南省益阳市沅江市中考一模物理试题: 这是一份2024年湖南省益阳市沅江市中考一模物理试题,共6页。
湖南省益阳市大通湖区北洲子镇中学等校联考2021-2022学年九年级上学期期中物理试题(原卷版+解析版): 这是一份湖南省益阳市大通湖区北洲子镇中学等校联考2021-2022学年九年级上学期期中物理试题(原卷版+解析版),文件包含精品解析湖南省益阳市大通湖区北洲子镇中学等校联考2021-2022学年九年级上学期期中物理试题原卷版docx、精品解析湖南省益阳市大通湖区北洲子镇中学等校联考2021-2022学年九年级上学期期中物理试题解析版docx等2份试卷配套教学资源,其中试卷共18页, 欢迎下载使用。

