





2024年陕西省咸阳市陕西科技大学附属中学初中学业水平模拟考试化学试卷(原卷版+解析版)
展开1.本试卷分为第一部分(选择题)和第二部分(非选择题)。全卷共6页,总分60分。考试时间60分钟。
2.领到试卷和答题卡后,请用0.5毫米黑色墨水签字笔,分别在试卷和答题卡上填写姓名和准考证号,同时用2B铅笔在答题卡上填涂对应的试卷类型信息点(A或B)。
3.请在答题卡上各题的指定区域内作答,否则作答无效。
4.考试结束,本试卷和答题卡一并交回。
可能用到的相对原子质量:H-1 C-12 O-16 Cu-64 Zn-65
第一部分 (选择题共18分)
一、选择题(共9小题,每小题2分,计18分。每小题只有一个选项是符合题意的
1. 分类是认识物质世界的一种重要方法。下列物质属于化合物的是
A. 红色的铜片B. 白色的碳酸钠
C. 灰黑色的石墨D. 洁净的空气
2. “绿水青山就是金山银山”是建设生态文明的重要理念。下列做法与这一理念相符的是
A. 推广一次性塑料袋的使用
B. 加快化石燃料的开采与使用
C. 大量开采地下水以满足工业生产需求
D. 推行自行车、公交车等出行方式,减少“碳”排放
3. 下列实验操作正确是
A. 检查装置气密性B. 滴加液体
C. 过滤D. 加入锌粒
4. 下列物质与其对应的用途不相符的是
A. 干冰用于人工降雨B. 氮气用作保护气
C. 氢氧化钠用于改良酸性土壤D. 稀有气体用于霓虹灯
5. “宏观辨识与微观探析”是化学学科的核心素养之一,下列对宏观事实的微观解释不正确的是
A. 变瘪的乒乓球在热水中重新鼓起——分子受热体积变大
B. 金刚石和石墨的物理性质差异大——碳原子的排列方式不同
C. 稀盐酸、稀硫酸均显酸性——溶液中都含有H+
D. 氢气燃烧生成水——分子分解成原子,原子重新组合成新的分子
6. 化学用语是学习化学的重要工具。对下列化学符号的叙述正确的是
①Cu ②Fe ③Fe2+ ④2N2 ⑤P2O5 ⑥SO
A. ③表示铁离子,⑥表示硫酸根离子
B. ①只能表示一个铜原子,④表示两个氮分子
C. ②③属于同种元素,它们的化学性质相同
D. ⑤中数字“2”表示一个五氧化二磷分子中含有2个磷原子
7. 下列实验设计不能达到实验目的的是
A. AB. BC. CD. D
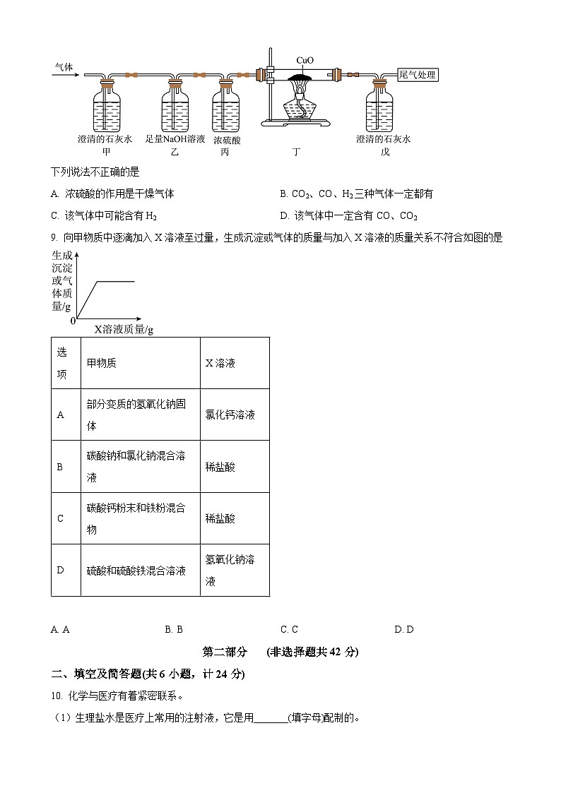
8. 某气体中可能含有CO、CO2、H2中的一种或几种。为进一步探究该气体的成分,同学们设计了如图装置并进行实验。观察到甲中澄清石灰水变浑浊;丁中黑色固体变成红色;戊中澄清石灰水变浑浊。
下列说法不正确的是
A. 浓硫酸的作用是干燥气体B. CO2、CO、H2三种气体一定都有
C. 该气体中可能含有H2D. 该气体中一定含有CO、CO2
9. 向甲物质中逐滴加入X溶液至过量,生成沉淀或气体的质量与加入X溶液的质量关系不符合如图的是
A. AB. BC. CD. D
第二部分 (非选择题共42分)
二、填空及简答题(共6小题,计24分)
10. 化学与医疗有着紧密联系。
(1)生理盐水是医疗上常用的注射液,它是用_______(填字母)配制的。
A. NaHCO3B. Na2CO3C. NaCl
(2)低血糖病人补充葡萄糖(化学式为C6H12O6)可缓解乏力、眩晕等症状。葡萄糖中碳、氧元素的质量比为_______(填最简整数比)。
(3)医用消毒碘酒溶液中的溶剂是_______。
11. 中国空间站已进入长期有人驻留模式。
(1)我国空间站的氧气来源于环境控制与生命保障系统中的电解制氧子系统,其原理是电解水。电解水产生氢气和氧气的体积比理论上为_______。
(2)铁酸镍(化学式为NiFe2O4)可将航天员呼出的废气转化为航天员需要的气体,NiFe2O4中Fe元素的化合价为+3,则Ni元素的化合价为_______。
(3)我国航天员乘组采摘了“太空菜园”种植出的新鲜蔬菜,这些蔬菜富含的有机营养素是_______。
12. 中国古代化学工艺历史悠久、成就卓越,是劳动人民生产、生活智慧的结晶。
(1)《天工开物》中有“煤饼烧石(碳酸钙)成灰”的记载。“石”转化为“灰”的反应属于_______(填基本反应类型)。
(2)宋朝的“架子烟火”或“盆景烟花”已具有相当规模。烟花会发出炫丽白光是因为加入了金属镁,请写出镁燃烧时的化学反应方程式_______。
(3)南宋宋慈的《洗冤集录》中记载:“中煤炭毒,土坑漏火气而臭秽者,人受熏蒸、不觉自毙。”此描述中引起中毒的物质是_______。
13. 如图1是硝酸钾的溶解度曲线。图2是在盛有100g水的烧杯中进行的一系列实验。(忽略实验过程中水的蒸发)
(1)①中溶液是_______(填“饱和”或“不饱和”)溶液。
(2)②中溶液的质量为_______g。
(3)已知④中是恰好饱和的溶液,则m=_______g。
(4)溶液中溶质的质量分数:③_______(填“>”、“<”或“=”)⑤。
14. 从古至今,金属及其化合物一直被人们广泛应用
(1)《周礼·考工记》中记载了铸造各类青铜器的配方,铜和青铜的相关性质如表:
注:硬度1表示很软,10表示很硬。
根据表中数据,推断铜冶炼过程中加入锡的作用是_______(写一点)。
(2)中国高铁领先世界,建造时需要大量钢铁。工业上用CO还原氧化铁来炼铁的化学反应方程式为_______。
(3)在CuSO4和MgSO4的混合溶液中漂浮一塑料小球(如图),向溶液中加入一定量的锌粉(不考虑溶液体积的变化),发现溶液变为无色。
塑料小球浸没在溶液中的体积将_______(填“变大”或“变小”),反应后过滤得到的固体中一定有_______。
15. 实验室里有一包固体混合物,可能含有CuO、BaCl2、Na2SO4、Na2CO3、BaCO3五种物质中的一种或多种。欲探究其组成,按如图所示进行实验:
根据上述实验信息,回答下列问题:
(1)沉淀C的化学式为_______。
(2)下列图像中,不能反映气体A在水中溶解度规律的是_______(填“甲”、“乙”或“丙”)。
(3)写出步骤②中生成蓝色沉淀E的化学反应方程式:_______。
(4)这包固体混合物的组成有_______种情况。
三、实验及探究题(共2小题,计13分)
16. 根据下列实验装置图回答问题。
(1)实验室制取O2和CO2均可选择_______(填字母)作为气体的发生装置,制取O2时发生反应的化学方程式为_______。
(2)用C装置收集O2时,验满的方法是_______。
(3)将反应生成的O2通入D中,使其接触底部的白磷后,白磷燃烧,说明可燃物燃烧需要的条件之一是_______。
(4)医疗急救时,吸氧设备中有医用氧气湿化器,其功能类似于“多功能瓶”(如图)。输氧时,氧气应从_______(填“a”或“b”)端进入。
17. 同学们为提升化学实验操作技能,在实验室进行如图实验:
【学习交流】
(1)试管B中发生反应的化学方程式为_______。
实验完毕后,小明误将试管A中的物质倒入试管B中,充分振荡后,观察到混合后溶液为无色。
【分析讨论】
(2)混合前试管B中_______(填“稀盐酸”或“Na2CO3”)有剩余。
【提出问题】混合后无色溶液的溶质除酚酞外还有什么?
【查阅资料】NaCl溶液、CaCl2溶液显中性。
【猜想假设】
(3)猜想一;NaCl、CaCl2
猜想二:NaCl、CaCl2、HCl
猜想三:NaCl、CaCl2、Ca(OH)2
小亮认为猜想三错误,理由是_______。
(4)【进行实验】
反思拓展】
(5)大家认为还可以选择其他方案来验证猜想。你认为下列方案可行是_______(填序号)。
①测混合后无色溶液的pH
②向混合后无色溶液中加入锌粒
③向混合后无色溶液中滴加AgNO3溶液
(6)若小明误倒后,观察到试管底部有白色沉淀,上层清液为红色,则上层清液中一定含有的阴离子是(填离子符号)_______。
四、计算与分析题(5分)
18. 有两种外观类似黄金的①Cu-Zn合金和②Cu-Ag合金制品,若实验室只提供一瓶稀硫酸和必要仪器。
(1)你认为能测出合金_______(填序号)中铜的质量分数。
(2)取上述(1)中的合金粉末30g放入烧杯中,加入100g稀硫酸,恰好完全反应,测得烧杯内剩余物的总质量为129.8g。计算该合金中铜的质量分数。(结果精确到0.1%)选项
A
B
C
D
实验设计
实验目的
鉴别氯化钾和氯化铵
验证盐酸与氢氧化钠能发生反应
验证质量守恒定律
验证二氧化碳的密度比空气大
选项
甲物质
X溶液
A
部分变质的氢氧化钠固体
氯化钙溶液
B
碳酸钠和氯化钠混合溶液
稀盐酸
C
碳酸钙粉末和铁粉混合物
稀盐酸
D
硫酸和硫酸铁混合溶液
氢氧化钠溶液
铜
青铜(含25%的锡)
熔点
1085℃
800℃
硬度
3.0
5~6.6
实验方案
实验现象
结论
取少量混合后的无色溶液于试管中,加入过量Na2CO3溶液
_______
猜想二成立
2024年陕西省延安市初中学业水平考试中考模拟检测化学试卷(原卷版+解析版): 这是一份2024年陕西省延安市初中学业水平考试中考模拟检测化学试卷(原卷版+解析版),文件包含2024年陕西省延安市初中学业水平考试中考模拟检测化学试卷原卷版docx、2024年陕西省延安市初中学业水平考试中考模拟检测化学试卷解析版docx等2份试卷配套教学资源,其中试卷共23页, 欢迎下载使用。
2024年陕西省汉中市初中学业水平考试化学全真模拟试卷(四)(原卷版+解析版): 这是一份2024年陕西省汉中市初中学业水平考试化学全真模拟试卷(四)(原卷版+解析版),文件包含2024年陕西省汉中市初中学业水平考试化学全真模拟试卷四原卷版docx、2024年陕西省汉中市初中学业水平考试化学全真模拟试卷四解析版docx等2份试卷配套教学资源,其中试卷共22页, 欢迎下载使用。
2024年陕西省咸阳市初中学业水平考试化学学科仿真卷(原卷版+解析版): 这是一份2024年陕西省咸阳市初中学业水平考试化学学科仿真卷(原卷版+解析版),文件包含精品解析2024年陕西省咸阳市初中学业水平考试化学学科仿真卷原卷版docx、精品解析2024年陕西省咸阳市初中学业水平考试化学学科仿真卷解析版docx等2份试卷配套教学资源,其中试卷共23页, 欢迎下载使用。