内蒙古自治区呼伦贝尔市根河市阿龙山中学2023-2024学年九年级下学期4月期中物理试题(解析版+原卷版)
展开1.本试卷分物理和化学两部分,共 10 页。满分 120 分,其中物理 70 分、化
学 50 分。两科考试时间共 120 分钟。
2.答卷前务必将自己的姓名、考号、座位号填写在答题卡上;选择题答案选
出后,请用 2B 铅笔把答题卡上对应题目的答案标号(ABCD)涂黑,如需改动,
请先用橡皮擦拭干净,再改涂其他答案;非选择题请用 0.5 毫米的黑色字迹签字笔
直接答在答题卡上。在试卷上作答无效。
3.请将姓名与考号填写在本试卷相应位置上
一、选择题(下列各题的四个选项中只有一个符合题意。本题 14 个小题,共 28 分)
1. 了解物理规律的发现过程,学会像科学家那样观察和思考,往往比掌握知识本身更重要。关于下列科学家与其贡献的描述,正确的是( )
A. 帕斯卡——最早测出了大气压的数值
B. 阿基米德——杠杆的平衡条件
C. 马德堡——证明大气压的存在
D. 伽利略——力是维持物体运动的原因
2. 根据你对生活中物理量的认识,你认为下列数据符合实际情况的是( )
A. 用手托起两个鸡蛋的力约为10N
B. 八年级下册物理课本的质量约为200g
C. 我们教室内大气压约为1.5×105Pa
D. 一名普通中学生站在水平地面上时对地面的压力约为50N
3. 中国的传统乐器多不胜数,用各种乐器演奏不同的音乐,总能让人陶醉其中。下列关于乐器的说法,正确的是( )
A. 琵琶属于弦乐器,弦越粗,拨动时发出声音的音调越高
B. 笛子属于管乐器,吹奏时空气柱越短,发出声音的响度越大
C. 敲击鼓面时,用力越大,鼓皮振动的频率越高
D. 优美的二胡声也可能是噪声
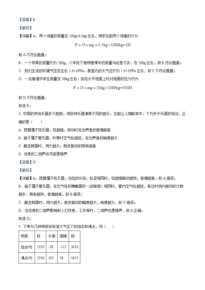
4. 下表为几种物质在标准大气压下的熔点和沸点,则( )
A. 铁在1535℃时一定处于固液共存状态
B. 标准大气压下可以用酒精温度计测量沸水的温度
C. 用金属钨制作白炽灯的灯丝,是因为钨的熔点高
D 黑龙江省北部地区最低气温可达-52.3℃,这时可用水银温度计测量当地气温
5. 如图所示,是位于郑东新区的“大玉米”楼,高达280米,每当暮色降临,整个楼流光溢彩,美不胜收。下列有关说法正确的是( )
A. 小美在如意湖观景时,发现有时水面上无法看到楼顶,是由于楼太高,在水面上不能成完整的像
B. 无论是从岸上看水中还是从水中看岸上的物体,看到的像都在物体实际位置的上方
C. 用照相机拍照时,镜头成的是正立,缩小的实像
D. “大玉米”楼下的小美的影子是光的直线传播所形成的实像
6. 关于温度、热量和内能说法中正确的是( )
A. 温度高的物体比温度低的物体热量多
B. 物体的内能增加,一定从外界吸收了热量
C. 一块的冰熔化成的水后,内能变大
D. 热传递过程中,热量总是从内能大的物体传向内能小的物体
7. 下列关于生活中的实际问题,解释错误的是( )
A. 钢笔吸取墨水的过程,是利用了大气压将墨水压入墨囊中
B. 拦水大坝做得“上窄下宽”是因为液体压强随高度增大而增大
C. 人在高山上会比在山脚下呼吸更困难,是因为海拔高的地方气压低
D. 人潜入较深的水中时,必须穿潜水服,是因为液体内部朝各个方向都有压强
8. 如图是神舟十三号载人飞船成功安全着陆的画面,当在返回舱进入大气层后,降落伞相继打开,其临近地面时,反推发动机启动,向下推动空气,迫使返回舱减速“刹车”,最终平稳落地,下列关于返回舱返回过程的说法正确的是( )
A. 着陆前地面相关工作人员相对于返回舱是静止的
B. 从反推发动机启动到安全着陆过程,返回舱动能增大
C. 从反推发动机启动到安全着陆过程,返回舱机械能减小
D. 返回舱静止在地面时,地面对返回舱的支持力与返回舱的重力是一对相互作用力
9. 电动平衡车是现代人用来作为代步工具、休闲娱乐的一种新型绿色环保产物,如图是元元同学操作平衡车运动时的情景,下列说法正确的是( )
A. 操作平衡车匀速转弯时,平衡车受力不平衡
B. 平衡车的脚踏板上刻有花纹是为了减小摩擦
C. 平衡车做匀速直线运动时,元元同学的运动状态一直在改变,说明力维持了物体的运动状态
D. 关闭电机,平衡车仍继续前进是因为平衡车受到惯性力的作用
10. 我国科学技术迅猛发展,在信息、能源和材料等领域取得了辉煌成就,下列说法正确的是( )
A. 光纤通信是利用光在内壁上多次折射来传递信息的
B. 电能可以由自然界中的各种能源转化而来,不需要节约
C. 制作手机芯片所需要的主要材料是半导体
D. 风能和核能都属于可再生能源
11. 在水平桌面上有甲、乙两个完全相同的烧杯,烧杯内盛有两种不同的液体。如图所示,将质量相等的A、B两个物体分别放入两种液体中(VA
B. 物体A受到的浮力大于物体B受到的浮力
C. 甲烧杯底受到液体的压力等于乙烧杯底受到液体的压力
D. 甲烧杯对桌面的压强大于乙烧杯对桌面的压强
12. 如图所示,这是某同学设计的登山携带的气压计的原理图。气压传感器的阻值随气压的增大而减小,电源电压保持不变,R0为定值电阻,气压越大时显示屏的示数越大。下列说法正确的是( )
A. 显示屏可以用电压表改装也可以用电流表改装
B. 上山过程中,电流表的示数变大
C. 下山过程中,电压表的示数变小,电路的总功率变大
D. 开关闭合时,若气压传感器发生断路,则电压表和电流表均无示数
13. 信用卡是商业银行向个人和单位发行的,凭以向特约单位购物、消费和向银行存取现金,具有消费信用的特制载体卡片,其形式是一张正面印有发卡银行名称、有效期、号码、持卡人姓名等内容,背面有磁条、签名条的卡片。信用卡刷卡时,其磁条经过刷卡机的缝隙,线圈中会产生感应电流。以下设备与信用卡刷卡时工作原理相同的是( )
A. 电磁起重机B. 司南
C. 话筒D. 扬声器
14. 如图所示的电路中,电阻R1的阻值为20Ω,电源电压不变。当S1、S2断开,S3闭合时,电流表的示数为0.45A;S1断开,S2、S3闭合时,电流表的示数为0.75A,则下列说法正确的是( )
A. 电源电压为6V
B. R2的阻值为12欧姆
C. S2、S3断开,S1闭合时,加在电阻R1两端的电压为3.6V
D. S1、S3断开,S2闭合时,电阻R2的功率为3.6W
二、填空题(本题 5 个小题,每小题 2 分,共 10 分)
15. 如图所示,把凸透镜看作眼睛的晶状体,光屏看作视网膜。给凸透镜“戴上”近视眼镜,使烛焰在光屏上成清晰的像。“取下”近视眼镜,光屏上的像变模糊,沿靠近凸透镜方向移动光屏,光屏上能重新呈现清晰的像。实验结果表明:近视眼镜的作用是使像相对于晶状体向___________(选填“前”或“后”)移,从而能在视网膜上成清晰的像,所以近视眼镜对光线有___________(选填“会聚”或“发散”)作用。
16. 用电水壶烧水时,如果将壶内20℃的水的温度升高60℃,水吸收的热量是5.04×105J,那么壶内水的质量是___________kg;这些热量如果用加热效率是90%的天然气炉提供,需要___________m3的天然气。(c水=4.2×103J/(kg•℃)天然气热值q气=4×107J/m3)
17. 如图所示,用竖直向上的力匀速拉动较重的杠杆,使重为36N的物体缓慢升高5cm,拉力大小F为16N,拉力移动的距离为12.5cm,在此过程中拉力F'的大小变化情况是___________(变大/变小/不变),杠杆的机械效率为___________。(摩擦力可忽略不计)
18. 如图所示,一边长为5cm 的正方体物块漂浮在水面上,有的体积露出水面,该物块所受浮力为______N,用手指对物块向下施加______N 的压力能使物块刚好浸没在水中(ρ水=1.0×103 kg/m3,g 取10 N/kg)。
19. 如图所示的电路中,若电表1、2、3均为电流表,表1的示数1A,表2的示数为2.4A,表3的示数为3A,则L2的电流为 _________A。若电表1、2为电压表,3为电流表,三只灯泡完全相同,电路无故障时表1的示数为1V,则当L2突然短路时表1示数变为 _________V。
三、作图与实验题(本题 4 个小题,共 16 分)
20. 现代家庭厨房中的排油烟机,主要由电动机和照明灯等构成,前面面板上的开关有快速、慢速和照明等,照明灯一般为220V 15W的两盏灯,由一个照明开关控制.请在下面的方框中连出排油烟机的内部电路.
21. 小明利用如图一所示的实验装置探究“比较不同物质吸热升温的现象”,其操作如下:
(1)在两个相同的烧杯中分别装入___________相等的甲、乙两种物质;
(2)用相同的酒精灯加热,并用玻璃棒不断搅拌,每隔相同的时间记录一次温度,根据实验数据绘制成温度时间的关系图像,如图二所示;完成该实验,除天平和温度计外,还需要一个测量工具是___________;
(3)为了比较甲、乙物质的吸热本领,小明提出两种比较方案:①让两者升高相同的温度,比较加热时间;②让两者加热相同时间,比较升高的温度。在两种液体都不沸腾的前提下,你认为可行的方案是___________(选填“①”、“②”或“①和②”);
(4)分析图二可知,两温度计示数都升高到40℃时,甲增加的内能___________(选填“>”、“=”或“<”)乙增加的内能;若使两者升高相同的温度,则吸收更多热量的是___________。
22. 在探究“二力平衡的条件”实验中,小聪同学采用的实验装置如图甲所示,小明同学采用的实验装置如图乙所示。
(1)老师指出图乙装置更科学,原因是 _____________;
(2)左右两盘放质量相等的砝码,小车保持静止,将左盘中再添加一个砝码,小车将运动,说明彼此平衡的两个力大小 _______;
(3)小车处于静止后,保持F1与F2的大小不变,把小车在水平桌面上扭转一个角度后释放,小车将转动,说明彼此平衡的两个力必须在 ___________。
23. “测量小灯泡的电功率”的实验电路图如图甲所示,电源电压恒为6V,小灯泡的额定电压为2.5V。
(1)请用笔画线代替导线将图乙中的实物连接完整;( )
(2)现有滑动变阻器R1(5Ω 3A)和R2(50Ω 1A),实验时应选用滑动变阻器___________;
(3)闭合开关S前,应将滑动变阻器的滑片P滑到最___________(选填“左”或“右”)端。闭合开关后,小明发现小灯泡不亮,但电流表和电压表均有示数,接下来他首先应该进行的操作是___________(填序号);
A.检查电路是否开路 B.检查电路是否短路 C.移动滑动变阻器的滑片,观察小灯泡是否发光
(4)实验过程中,移动滑动变阻器的滑片P的同时,眼睛应注视___________(填序号)。
A.电压表示数 B.电流表示数 C.滑动变阻器滑片
(5)调节滑片P至某位置时,小灯泡恰好正常发光,此时电流表示数如图丙所示,则小灯泡的额定功率为___________W。
四、计算题(本题 3 个小题,共 16 分)
24. 搬运工人站在水平高台上用如图所示的滑轮组匀速竖直向上提升重物,某次工人提升重物时,拉力F的大小为150N,将重为360N的货物20s匀速提升2m。若工人的重力为640N,与地面接触的总面积4.0×10﹣2m2,已知动滑轮重90N且不计绳重和摩擦,求:
(1)拉力的功率;
(2)滑轮组的机械效率;
(3)若仍用该滑轮组提升另一货物,当提升过程中该工人对水平高台的压强为2.0×104Pa,求所提升货物的重力。
25. 如图所示,这是一种简易温度计,在不同环境温度下小球浸没在液体中的位置和悬挂的金属链条长度会发生改变,指针指示温度值,已知温度计中小球重为1.2 N,体积为200cm3(小球体积变化可忽略),金属链条受到的浮力忽略不计,30℃时容器内液体密度为0.8×103kg/m3,g取10 N/kg。
(1)30 ℃时小球受到的浮力为多少?
(2)在某一温度时,拉起链条的质量为60g,此时液体的密度为多少?
(3)已知容器的底面积为200cm2,30℃时若链条在外力作用下与小球分离,小球静止后液体对容器底部的压强与未分离前相比变化了多少?
26. 如图所示电路中,电源电压恒定,小灯泡上标有“6V 3.6W”字样(不考虑灯泡电阻的变化),R1是阻值为10Ω的定值电阻。当只闭合S、S1时,小灯泡正常发光;当所有开关都闭合,滑动变阻器的滑片滑到最右端时,电流表A的示数是1.6A。通过计算回答:
(1)电源电压;
(2)滑动变阻器R2的最大阻值;
(3)小灯泡通电时消耗的最小电功率。
物质
铁
水银
酒精
钨
熔点/℃
1535
-39
-117
3410
沸点/℃
2750
357
78
5927
内蒙古自治区呼伦贝尔市根河市阿龙山中学2023-2024学年九年级下学期开学物理试题: 这是一份内蒙古自治区呼伦贝尔市根河市阿龙山中学2023-2024学年九年级下学期开学物理试题,共11页。试卷主要包含了单选题,填空题,实验题,计算题等内容,欢迎下载使用。
内蒙古自治区呼伦贝尔市根河市阿龙山中学2023-2024学年八年级上学期开学物理试题: 这是一份内蒙古自治区呼伦贝尔市根河市阿龙山中学2023-2024学年八年级上学期开学物理试题,共10页。试卷主要包含了关于误差,下列说法中正确的是,关于声现象,下列说法中正确的是等内容,欢迎下载使用。
内蒙古自治区呼伦贝尔市根河市阿龙山中学2023-2024学年九年级上学期10月期中物理试题: 这是一份内蒙古自治区呼伦贝尔市根河市阿龙山中学2023-2024学年九年级上学期10月期中物理试题,共19页。试卷主要包含了单选题,填空题,作图预实验探究题,计算题等内容,欢迎下载使用。

