广东省茂名市信宜市2023-2024学年高一下学期4月期中生物试题(原卷版+解析版)
展开
这是一份广东省茂名市信宜市2023-2024学年高一下学期4月期中生物试题(原卷版+解析版),文件包含广东省茂名市信宜市2023-2024学年高一下学期4月期中生物试题原卷版docx、广东省茂名市信宜市2023-2024学年高一下学期4月期中生物试题解析版docx等2份试卷配套教学资源,其中试卷共27页, 欢迎下载使用。
试卷共8页,卷面满分100分。考试用时75分钟。
注意事项
1.答卷前,考生务必用黑色字迹的钢笔或签字笔将自己的班级、姓名、试室号、座位号和考号填写在答题卡上,必须用2B铅笔把考号的对应数字方框涂满涂黑。
2.选择题每小题选出答案后,用2B铅笔把答题卡上对应题目的答案标号涂黑,如需改动,用橡皮擦干净后,再选涂其他答案标号。在试卷上作答无效。
3.非选择题必须用黑色迹钢笔或签字笔作答,答案必须写在答题卡各题目指定区域内的相应位置上;如需改动,先划掉原来的答案,然后再写上新的答案;不准使用铅笔和涂改液,不按以上要求作答的答案无效。
4.考生必须保持答题卡的整洁。考试结束后,请将答题卡交回。
一、选择题:本题共 16 小题,共 40 分,第 1-12 小题,每小题2分;第13-16 小题,每小题4分。在每小题给出的四个选项中,只有一项是最符合题目要求的。
1. 科学探究思维和方法是生物学研究和发展的重要保障。下列关于科学探究思维和方法的叙述,错误的是( )
A. 同位素标记法——碳元素在暗反应中的转移途径
B. 假说演绎法——发现分离定律和自由组合定律
C. 对比实验——探究酵母菌呼吸作用方式
D. 纸层析法——提取绿叶中的色素
【答案】D
【解析】
【分析】同位素标记法在生物学中具有广泛的应用:
1、用3H标记氨基酸,探明分泌蛋白的合成与分泌过程;
2、卡尔文用14C标记CO2,研究出碳原子在光合作用中的转移途径;
3、鲁宾和卡门用18O标记水,证明光合作用所释放的氧气全部来自于水。
【详解】A、同位素标记法——碳元素在暗反应中的转移途径,如用14C标记CO2,A正确;
B、假说演绎法——发现基因分离定律和自由组合定律,B正确;
C、设置两个或两个以上的实验组,通过对结果的比较分析,来探究某种因素对实验现象的影响,这样的实验叫做对比实验,通过设置对比实验,探究酵母菌的有氧和无氧呼吸作用方式,C正确;
D、纸层析法是分离绿叶中色素的方法,D错误。
故选D。
2. 党的二十大报告作出全方位夯实粮食安全根基的战略安排,确保中国人的饭碗牢牢端在自己手中。依据生物学原理,下列措施叙述错误的是( )
A. 合理密植和增施有机肥均有利于提高农作物的光合效率
B. 稻田定期排水可防止根系无氧呼吸产生酒精造成毒害
C. 给豆角搭架,使其往高处生长,可延长光合作用时间
D. 温室种植农作物时白天可适时通风,以保证CO2的供应
【答案】C
【解析】
【分析】影响植物光合作用强度的环境因素有:空气中的CO2浓度、土壤中水分和无机盐的含量、光照的时长与强弱、光的成分以及温度等。
【详解】A、合理密植能充分利用单位土地面积上的光照,土壤中的微生物可以将有机肥中的有机物转化成二氧化碳等无机物,因此合理密植和增施有机肥均有利于提高农作物的光合效率,A正确;
B、稻田定期排水可抑制根系进行无氧呼吸产生酒精,防止根系因酒精造成的毒害而烂根死亡,B正确;
C、给豆角搭架,使其往高处生长,可增加叶片受光面积,提高光能利用率,C错误;
D、温室种植农作物,白天农作物的光合作用强度大于呼吸作用强度,会导致温室中的CO2浓度降低,因此适时通风,可以保证CO2的供应,D正确。
故选C。
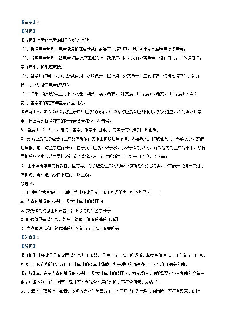
3. 红掌是华南地区深受欢迎的观赏性植物。其叶片有绿叶和红叶之分,将其绿叶中色素提取液在滤纸上进行点样,先后置于层析液和蒸馏水中进行层析和分离,过程及结果如图所示。已知1、2、3、4、5代表不同类型的色素。下列分析错误的是( )
A. 研磨红掌叶片时加入CaCO3过量会破坏叶绿素
B. 色素1、2、3、4难溶于蒸馏水,易溶于有机溶剂
C. 色素5可能存在于植物的液泡中
D. 在敞开的烧杯中进行层析时,需通风操作
【答案】A
【解析】
【分析】叶绿体色素的提取和分离实验:
(1)提取色素原理:色素能溶解在酒精或丙酮等有机溶剂中,所以可用无水酒精等提取色素;
(2)分离色素原理:各色素随层析液在滤纸上扩散速度不同,从而分离色素.溶解度大,扩散速度快;溶解度小,扩散速度慢;
(3)各物质作用:无水乙醇或丙酮:提取色素;层析液:分离色素;二氧化硅:使研磨得充分;碳酸钙:防止研磨中色素被破坏;
(4)结果:滤纸条从上到下依次是:胡萝卜素(最窄)、叶黄素、叶绿素a(最宽)、叶绿素b(第2宽),色素带的宽窄与色素含量相关。
【详解】A、加入CaCO3防止研磨中色素被破坏,CaCO3对色素有吸附作用,加入过量,不会破坏叶绿素,但会导致提取液中的叶绿素含量减少,A错误;
B、色素1、2、3、4,是光合色素,难溶于蒸馏水,易溶于有机溶剂,B正确;
C、分离色素的原理是各色素随层析液在滤纸上扩散速度不同,溶解度大,扩散速度快;溶解度小,扩散速度慢,进而对色素进行分离,由于光合色素不溶于水,易溶于有机溶剂,而液泡内的色素溶于水,故将层析后的色素条带由层析液转移至蒸馏水后,产生的新条带可能来自液泡,C正确;
D、由于层析液具有挥发性,且有毒,为了避免过多吸入层析液中的挥发性物质,故在敞开的烧杯中进行层析时,需在通风条件下进行,D正确。
故选A。
4. 下列事实或依据中,不能支持叶绿体是光合作用的场所这一结论的是( )
A. 类囊体堆叠形成基粒,增大叶绿体的膜面积
B. 类囊体的薄膜上分布着许多吸收光能的色素分子
C. 叶绿体具有膜结构,能把叶绿体与细胞质基质分隔开
D. 类囊体薄膜和叶绿体基质中含有与光合作用有关的酶
【答案】C
【解析】
【分析】叶绿体是具有双层膜结构的细胞器,是进行光合作用的场所,其类囊体薄膜上分布有光合色素,可吸收、传递和转化光能,且叶绿体的类囊体薄膜上和基质中分布有多种与光合作用有关的酶。
【详解】A、许多类囊体堆叠形成基粒,增大叶绿体的膜面积,为光反应过程所需要的色素和酶的附着提供了广阔的膜面积,因而叶绿体可作为光合作用的场所,不符合题意,A错误;
B、类囊体的薄膜上分布着许多吸收光能的色素分子,因而可以作为光反应的场所,不符合题意,B错误;
C、叶绿体有双层膜结构,能把叶绿体与细胞质基质分隔开,这不支持叶绿体是光合作用的场所,符合题意,C正确;
D、类囊体薄膜和叶绿体基质中含有与光合作用有关的酶,因此叶绿体可以作为光合作用的场所,不符合题意,D错误。
故选C。
5. 如图表示在实验室条件下,花生和田七两种植物在不同光照强度下O2释放量的变化情况。据图分析,下列说法正确的是( )
A. 光照强度为a时,田七叶肉细胞内产生ATP的场所是线粒体、细胞质基质
B. 适当增大环境中CO2浓度,b、d均会右移
C. 光照强度为c时,花生与田七的真正光合速率相等
D. 通过比较两条曲线可知,花生比田七更适合生长在弱光照环境中
【答案】B
【解析】
【分析】题图分析:光照强度为0时,植物只进行呼吸作用,据图可知,花生的呼吸作用强度大于田七的呼吸强度;在一定范围内,随着光照强度的增加,两种植物的光合速率均有所增加,但达到一定程度后,不再随光照强度的增加而增加。
【详解】A、光照强度为a时,是田七的光补偿点,此时该植物的光合速率=呼吸速率,此时田七叶肉细胞内产生ATP的场所是线粒体、细胞质基质和叶绿体,A错误;
B、b点为田七的光饱和点,d点为花生的光饱和点,若增大环境中的二氧化碳浓度,田七和花生的光合速率会增大,光饱和点都会右移,B正确;
C、光照强度为c时,两种植物的净光合速率相同,但据图可知,花生的呼吸作用强度>田七的呼吸强度,故花生的真正光合速率大于田七的真正光合速率,C错误;
D、通过比较两条曲线可知,花生的光补偿点和光饱和点都更大,故其比田七更适合生长在强光照环境中,D错误。
故选B。
6. 经研究发现在局部缺血的情况下,大鼠肝细胞转化为细胞质团,并且发现死亡细胞内的溶酶体没有被破坏,死亡细胞被吞噬消化,不发生炎症,下列叙述正确的是( )
A. 上述过程属于细胞坏死
B. 上述过程没有蛋白质的合成
C. 以上过程的发生是受基因控制的
D. 胎儿手的发育过程与上述过程不相同
【答案】C
【解析】
【分析】1、细胞凋亡是由基因决定的细胞编程序死亡的过程。细胞凋亡是生物体正常发育的基础、能维持组织细胞数目的相对稳定、是机体的一种自我保护机制。在成熟的生物体内,细胞的自然更新、被病原体感染的细胞的清除,是通过细胞凋亡完成的。
2、细胞坏死是由外界不利因素引起的细胞非正常性死亡。坏死细胞的膜通透性增大,细胞器变形或肿大,最后细胞破裂释放出内含物,常引起炎症反应。
【详解】A、依据题干描述“死亡细胞内的溶酶体没有被破坏,死亡细胞被吞噬消化,不发生炎症反应”,说明肝细胞中的死亡细胞的出现并非细胞坏死造成的,A错误;
BC、依据题干信息,死亡细胞被吞噬消化,不发生炎症反应,对个体有利,属于细胞凋亡,细胞凋亡是细胞正常的生理过程,是受基因控制的程序性死亡 ,所以也存在有与细胞凋亡相关的蛋白质的合成,B错误,C正确;
D、胎儿手的发育过程属于细胞凋亡,与题述细胞死亡方式相同,D错误。
故选C。
7. 2021年11月中国科学院动物研究所刘光慧团队找到了“保持细胞年轻态”的分子开关——人类基因中诱导细胞衰老的基因KAT7,该基因失活能使小鼠的寿命与对照组相比得到了明显延长。下列有关细胞衰老的叙述正确的是( )
A. 经常熬夜可能会刺激细胞产生自由基,促进细胞衰老
B. 细胞的色素积累妨碍物质交流和传递,使人头发变白
C. 细胞衰老不利于机体更好地实现自我更新
D. 衰老细胞中存在较多基因KAT7,年轻细胞中不含该基因
【答案】A
【解析】
【分析】细胞衰老的过程是细胞的生理状态和化学反应发生复杂变化的过程,最终表现为细胞的形态、结构和功能发生变化。衰老的细胞主要具有以下特征:细胞内的水分减少,细胞萎缩,体积变小;细胞核的体积增大,核膜内折,染色质收缩,染色加深;细胞膜通透性功能改变,物质运输功能降低;细胞内的色素逐渐累积,妨碍细胞内物质的交流和传递;细胞内多种酶的活性降低,呼吸速率减慢,新陈代谢速率减慢。
【详解】A、经常熬夜可能会刺激细胞产生自由基,促进细胞衰老,A正确;
B、头发变白的原因是由于细胞内的酪氨酸酶活性降低所导致的,B错误;
C、多细胞生物个体衰老的过程,也是组成个体的细胞普遍衰老的过程,细胞衰老是正常的人体现象,对于机体是有利的,正常的细胞衰老有利于机体更好地实现自我更新,C错误;
D、基因KAT7是诱导细胞衰老的基因,故基因KAT7的表达产物的多少,可以作为细胞衰老程度的判断依据之一,衰老细胞和年轻细胞中都有KAT7 基因,D错误。
故选A。
8. 甲图表示高等植物细胞处于不同分裂时期的细胞图像,乙图表示细胞分裂的不同时期每条染色体中DNA含量变化的关系。下列说法不正确的是( )
A. 图乙中cd段的形成是由于着丝粒分裂,姐妹染色单体分开
B. 图甲中B、C细胞处于图乙中的bc段,A细胞处于de段
C. 甲图的A中,染色体数、核DNA数、染色单体数分别8、8、8
D. 与图甲D中细胞板形成有关的细胞器主要是高尔基体
【答案】C
【解析】
【分析】有丝分裂是一个连续的过程,人们根据染色体的行为,把它分为前期、中期、后期和末期。
【详解】A、图乙中cd段上每条染色体上DNA含量由21,表示着丝点分裂,姐妹染色单体分开,A正确;
B、图甲中B表示有丝分裂前期,出现染色体和纺锤体,核膜、核仁消失,每条染色体上含有2条姐妹染色单体,C细胞中着丝粒整齐地排列在细胞中央的赤道板上,每条染色体上也含有2条姐妹染色单体,即B、C细胞均处于图乙中的bc段,A细胞中发生了着丝粒的一分为二,每条染色体上的DNA含有为1,即处于de段,B正确;
C、A细胞中发生了着丝粒的一分为二,染色单体消失,染色体数、核DNA数、染色单体数分别8、8、0,C错误;
D、高尔基体与植物细胞细胞壁的形成有关,细胞分裂末期细胞板会形成新的细胞壁,所以与图甲D中细胞板形成有关的细胞器主要是高尔基体,D正确。
故选C。
9. 水稻的非糯性(D)和糯性(d)由一对等位基因控制,非糯性水稻的胚乳和花粉(雄配子)含直链淀粉,遇碘变蓝黑色,糯性水稻的胚乳和花粉(雄配子)含支链淀粉,遇碘变橙红色。表述正确的是( )
A. 理论上丙图可产生数量相等的D、d两种配子
B. 能正确表示分离定律实质的图示是甲和乙
C. 甲图中的D与D,乙图中的d与d,丙图中的D与d都是等位基因
D. 甲乙杂交得到F1后,用碘液鉴定F1的花粉,蓝黑色∶橙红色=3∶1
【答案】A
【解析】
【分析】分离定律的实质是:在杂合体的细胞中,位于一对同源染色体上的等位基因,具有一定的独立性;在减数分裂形成配子的过程中,等位基因会随同源染色体的分开而分离,分别进入两个配子中,独立地随配子遗传给后代。
【详解】A、丙图为基因型为Dd的个体产生配子的过程,理论上,丙图可产生数量相等的D、d两种配子,A正确;
B、图甲和乙均为纯合子产生配子的过程,不涉及等位基因的分离,图丙为杂合子产生配子的过程,涉及等位基因的分离,因此能正确表示分离定律实质的图示是丙,B错误;
C、甲图中的D与D、乙图中的d与d都是相同的基因,丙图中的D与d是等位基因,C错误;
D、甲乙杂交得到的F1的基因型为Dd,F1产生的花粉种类及其比例为D∶d=1∶1,因此用碘液鉴定F1的花粉,蓝黑色∶橙红色=1∶1,D错误。
故选A。
10. 《齐民要术》中描述“凡谷,成熟有早晚,苗秆有高下,收实有多少,质性有强弱,米味有美恶,粒实有息耗。”这段话所描述的是该植物的( )
A. 等位基因B. 相对性状C. 细胞分化D. 生存斗争
【答案】B
【解析】
【分析】性状是指可遗传的生物体形态结构、生理和行为等特征的总和;相对性状是指同种生物的相同性状的不同表现类型。
【详解】相对性状是指同种生物的相同性状的不同表现类型,成熟的“早”与“晚”是一对相对性状,苗秆的“高”和“下”是一对相对性状,收实的“多”和“少”是一对相对性状,质性的“强”和“弱”是一对相对性状,故段话所描述的是该植物的相对性状,B正确,ACD错误。
故选B。
11. 下列有关生物学实验中“分离”的叙述,正确的是( )
A. 分离绿叶中的色素时可用丙酮替代层析液
B. 处于质壁分离过程中细胞的细胞液浓度小于外界溶液浓度
C. 植物根尖细胞有丝分裂实验中,可观察到姐妹染色单体彼此分离的过程
D. 后代同时出现显性性状和隐性性状的现象叫性状分离
【答案】B
【解析】
【分析】①分离色素的原理是绿叶中的四种色素在层析液中的溶解度不同,溶解度大的色素分子随层析液在滤纸上扩散得快,反之则慢。提取色素的原理是绿叶中的色素能够溶解在有机溶剂中。②具有中央液泡的成熟植物细胞,当外界溶液浓度大于细胞液浓度时,细胞失水,由于原生质层的伸缩性大于细胞壁伸缩性,进而引起细胞壁与原生质层逐渐分离,即发生质壁分离。③观察植物细胞有丝分裂时,制作临时装片的流程为:解离→漂洗→染色→制片。在解离时,盐酸和酒精会导致细胞死亡。
【详解】A、绿叶中的色素能够溶解在有机溶剂中,可以用丙酮替代无水乙醇提取绿叶中的色素,但分离绿叶中的色素时不能用丙酮替代层析液,A错误;
B、当细胞液的浓度小于外界溶液浓度时,细胞失水,由于细胞壁的伸缩性小于原生质层的伸缩性,因而细胞会发生质壁分离,B 正确;
C、植物根尖细胞有丝分裂实验中,解离时细胞已死亡,不可观察到姐妹染色单体彼此分离的过程,C错误;
D、人们将杂种后代中同时出现显性性状和隐性性状的现象,叫作性状分离,D错误。
故选B。
12. 两株豌豆进行杂交,得到如图所示的结果,其中黄色(Y)对绿色(y)为显性,圆粒(R)对皱粒(r)为显性,控制两对性状的基因独立遗传。则亲本的基因型是( )
A. B. C. D.
【答案】D
【解析】
【分析】基因的自由组合定律的实质是:位于非同源染色体上的非等位基因的分离或组合是互不干扰的;在减数分裂过程中,同源染色体上的等位基因彼此分离的同时非同源染色体上的非等位基因自由组合。
【详解】A、B、C、D、根据子代中,圆粒:皱粒 =3:1 ,可知,亲本对应的基因型组合为 Rr 和Rr,子代中黄色:绿色=1:1,亲本中黄色和圆粒的基因型为 Yy和yy;因此亲本为YyRr和yyRr。A、B、C错误,D正确。
故选D。
13. 恩格尔曼利用极细的光束照射水绵,结果发现好氧细菌只向叶绿体被光束照射到的部位集中。下列对该实验的分析错误的是( )
A. 该实验可用小球藻作为实验材料
B. 在用光束照射之前,应将临时装片放在无空气的黑暗环境中
C. 该实验证明了叶绿体是光合作用场所
D. 若好氧细菌没有趋向水绵照光部位,说明该细菌可能已死亡
【答案】A
【解析】
【分析】本实验的实验组为极细光束照射的叶绿体,对照组为黑暗处的叶绿体和完全曝光的叶绿体。本实验为自身对照,自变量为光照,因变量为好氧细菌分布。
【详解】A、该实验选用水绵作为实验材料。水绵不仅具备细而长的带状叶绿体,而且叶绿体螺旋状地分布在细胞中,便于观察和分析研究,A错误;
B、为了排除氧气对好氧细菌分布的影响,在用光束照射之前,应将临时装片放在黑暗无空气的环境中,B正确;
C、该实验证明了O2是由叶绿体释放出来的,叶绿体是绿色植物进行光合作用的场所,C正确;
D、好氧细菌必须生活在有氧的环境中,若好氧细菌没有趋向水绵照光部位,说明该细菌可能已死亡,D正确。
故选A。
14. 如图表示高等植物体内某些生理过程。据图分析,下列说法错误的是( )
A. Ⅰ阶段生成ATP和NADPH可以用于CO2的固定
B. 过程④⑤产生的能量可为植物细胞吸收K+提供动力
C. 突然停止光照,短时间内Ⅱ阶段中的C5含量将减少
D. ④⑤过程可发生在同一个体不同部位的组织细胞中
【答案】A
【解析】
【分析】光合作用分为两个阶段进行,在这两个阶段中,第一阶段是需要光,称为光反应,第二阶段有光、无光均可进行,是二氧化碳转变为糖的过程,称为暗反应。光合作用在叶绿体中进行,光反应的场所位于类囊体薄膜,暗反应的场所在叶绿体基质。
【详解】A、Ⅰ阶段表示光反应,生成ATP和NADPH可以用于C3的还原,A错误;
B、过程④表示无氧呼吸,过程⑤表示有氧呼吸,其产生的能量为细胞的各项生命活动提供动力,如植物细胞吸收K+,B正确;
C、突然停止光照,则Ⅰ阶段生成的ATP和NADPH减少,C3的还原速率减慢,C5的生成速率减慢,而CO2的固定速率不变,所以短时间内Ⅱ阶段中的C5含量将减少,C正确;
D、④(无氧呼吸)、⑤(有氧呼吸)过程可发生在同一个体不同部位的组织细胞中,如植物某些细胞可以进行有氧呼吸,某些细胞可以进行无氧呼吸,D正确。
故选A。
15. 如图为某植株自交产生后代的过程示意图,下列描述中正确的是( )
A. A、a与B、b的自由组合发生在③过程
B. 子代中不同于亲本表现型所占比例为7/16
C. M、N、P分别代表16、9、3
D. 该植株测交后代性状分离比为1:1:1:1
【答案】C
【解析】
【分析】基因自由组合定律的实质:位于非同源染色体上的非等位基因的分离或组合是互不干扰的;在减数分裂形成配子的过程中,同源染色体上的等位基因彼此分离的同时,非同源染色体上的非等位基因自由组合。
【详解】A、A、a与B、b的自由组合发生于形成配子的过程中,即过程①,A错误;
B、由表现型为12:3:1可知,亲本的类型是双显性(基因型为AaBb),子代中的重组型即为不同于亲本的表现型,占4/16,即1/4,B错误;
C、①过程形成4种配子,则雌、雄配子的随机组合的方式M是4×4=16种,基因型N=3×3=9种,表现型比例是12:3:1,所以表现型P是3种,C正确;
D、由表现型为12:3:1可知,只要含有A基因或者只要含有B基因即可表现为一种性状,测交后代的基因型及比例是AaBb:Aabb:aaBb:aabb=1:1:1:1,所以该植株测交后代性状分离比为2:1:1,D错误。
故选C。
16. 如图表示一个细胞周期,下列叙述正确的是( )
A. 在a时期内发生中心体倍增的一定是动物细胞
B. 哺乳动物成熟的红细胞没有细胞周期
C. 植物细胞的b时期细胞两极中心粒发出的星射线形成纺锤体
D. 一个完整的细胞周期可表示为乙→甲→乙
【答案】B
【解析】
【分析】分析题图:根据箭头的方向可知,包含a细胞在内的甲→乙表示细胞分裂间期;乙→甲表示分裂期,其中b、c、d、e时期的细胞分别处于有丝分裂的前期、中期、后期、末期。
【详解】A、在a分裂间期发生中心体倍增的是动物细胞或低等植物细胞,A错误;
B、哺乳动物成熟的红细胞已经高度分化,失去分裂能力,因此没有细胞周期,B正确;
C、高等植物细胞没有中心体。b时期为有丝分裂前期,此时期的低等植物细胞或动物细胞在间期倍增的两组中心粒分别移向细胞两极,这两组中心粒周围发出星射线,两组中心粒之间的星射线形成纺锤体,C错误;
D、连续分裂的细胞,从一次分裂完成时开始到下一次分裂完成时为止,为一个细胞周期,因此一个完整的细胞周期可表示为甲→乙→甲,D错误。
故选B。
二、非选择题:共60分,考生根据要求作答。
17. 在观察洋葱根尖细胞有丝分裂的实验中,某同学制作的装片观察效果比较好,他将其中的某个视野放大拍照(图表示部分视野),同时发给5位同学观察细胞并计数,结果如表(单位:个)。回答下列问题:
(1)图中按照细胞周期正确的排列顺序是________________(填序号)。
(2)图中的细胞取自洋葱根尖的_____区,显微镜下观察可见该区的细胞大多数处于分裂间期,其原因是_______________。
(3)核仁逐渐解体,核膜逐渐消失发生在图的_____(填序号),五位同学记录的中期细胞数一致,原因是_____________________________。
(4)持续观察②所示的细胞,_____(填“能”或“不能”)观察到该细胞进入下一个分裂期,其原因是____________________________________。
(5)乙同学制作的装片在显微镜下观察效果没有该同学的好,他装片上的细胞分散,但染色体着色很浅不清楚,请分析乙同学在操作中漏做了_______步骤。
【答案】(1)⑤④②①③
(2) ①. 分生区 ②. 间期进行物质准备,所经历时间较长
(3) ①. ④ ②. 中期细胞中染色体排列在细胞中央,易于观察、区分
(4) ①. 不能 ②. 细胞经解离后已死亡,不能再分裂
(5)漂洗
【解析】
【分析】洋葱根尖分生区细胞进行的细胞分裂方式是有丝分裂。由题图可知,①染色体正移向细胞两极,处于有丝分裂后期;②染色体排列在细胞中央的赤道板上,处于有丝分裂中期;③染色体逐渐变成染色体质,出现新核膜,处于有丝分裂末期;④染色体散乱分布,处于有丝分裂前期;⑤处于细胞分裂间期。
【小问1详解】
①处于有丝分裂后期,②处于有丝分裂中期,③处于有丝分裂末期,④处于有丝分裂前期,⑤处于细胞分裂间期。可见,图中按照细胞周期正确的排列顺序是⑤④②①③。
【小问2详解】
根尖的分生组织细胞能够进行有丝分裂,因此图中的细胞取自洋葱根尖的分生区。由于细胞分裂间期为分裂期进行活跃的物质准备,所经历的时间较长,所以显微镜下观察可见该区的细胞大多数处于分裂间期。
【小问3详解】
图中的④处于有丝分裂前期,此时期细胞中的染色质丝螺旋缠绕缩短变粗成为染色体,纺锤体形成,核膜逐渐消失,核仁逐渐解体,染色体散乱分布在纺锤体中央。在处于有丝分裂中期的细胞中,染色体排列在细胞中央的赤道板上,易于观察、区分,所以五位同学记录的中期细胞数一致。
【小问4详解】
因细胞经解离后已死亡,不能再分裂,所以持续观察②所示的细胞,不能观察到该细胞进入下一个分裂期。
【小问5详解】
制作临时装片的流程为:解离→漂洗→染色→制片。乙同学制作的装片上的细胞分散,但染色体着色很浅不清楚,说明乙同学在操作中漏做了漂洗步骤。
18. 人体红细胞的部分生命历程如图所示。BMI1基因能促进造血干细胞分裂和分化为成熟红细胞,体外培养实验表明,随着造血干细胞分化为成熟红细胞,BMI1基因表达量迅速下降。回答下列问题:
(1)造血干细胞与幼红细胞的基因表达情况______(填“相同”或“不同”)。从结构与功能相适应的角度分析,成熟红细胞排出细胞核和丧失细胞器的意义是_________。
(2)研究发现,BMI1基因均存在于造血干细胞和心肌细胞中,但只能在造血干细胞中表达,导致这差异的根本原因是___________
(3)慢性粒细胞白血病(简称“慢粒”),是一种由骨髓造血干细胞恶性增殖引起的疾病。利用射线治疗“慢粒”时,也会导致正常细胞死亡,这些细胞的死亡属于_________。我国已将治疗该病的某种特效药列入医保。该种特效药能抑制DNA的复制,在细胞周期的________期发挥作用。
(4)阿霉素对治疗白血病有显著的疗效,为探究药物阿霉素对心肌细胞凋亡是否有影响,研究者设计了如下实验:甲组加入培养液+心肌细胞+生理盐水;乙组加入_________(每组设置若干个重复样品,各组样品在相同且适宜的条件下培养),一段时间后统计并计算心肌细胞的存活率。若实验结果是____________,则说明使用阿霉素会导致心肌细胞凋亡。
【答案】(1) ①. 不同 ②. 成熟红细胞的功能是运输氧气,其排出细胞核和丧失细胞器可以为运输氧气的血红蛋白腾出空间
(2)基因选择性表达的结果
(3) ①. 细胞坏死 ②. 分裂间期
(4) ①. 等量的培养液+等量心肌细胞+等量药物阿霉素 ②. 甲组细胞存活率(明显)高于乙组细胞
【解析】
【分析】细胞的分化是个体发育过程中,由一个或者一种细胞增殖产生的后代,在形态、结构、生理功能上发生稳定性差异的过程。其实质是基因的选择性表达,故不同的细胞中均含有本物种全套的遗传物质,但细胞内的RNA、蛋白质的种类不完全相同。
【小问1详解】
造血干细胞主要存在有骨髓中,造血干细胞通过细胞分化形成不同的血细胞,造血干细胞与幼红细胞的基因表达情况不同,即幼红细胞是造血干细胞通过分裂、分化形成的。从结构与功能相适应的角度分析,成熟红细胞排出细胞核和丧失细胞器的意义是其运输氧气的需要,其排出细胞核和丧失细胞器可以为运输氧气的血红蛋白腾出空间,且此时的相对表面积增大,有利于其功能的发挥。
【小问2详解】
BMI1基因均存在于造血干细胞和心肌细胞中,但只能在造血干细胞中表达,其根本原因是基因的选择性表达。
【小问3详解】
慢性粒细胞白血病是一种由骨髓造血干细胞恶性增殖引起的疾病。利用射线治疗“慢粒”时,也会导致正常细胞死亡,这些细胞的死亡属于细胞坏死,因为这些正常细胞的死亡对机体是不利的。该种特效药能抑制DNA的复制,在细胞周期的分裂间期发挥作用,因为在间期细胞中发生的DNA复制和相关蛋白质的合成。
【小问4详解】
实验的目的是探究药物阿霉素对心肌细胞凋亡是否有影响,所以实验设计时药物阿霉素是自变量,当甲组给予加入培养液+心肌细胞+生理盐水,乙组应给予等量的培养液+等量心肌细胞+等量药物阿霉素,一段时间后统计并计算心肌细胞的存活率(因变量),若甲组细胞存活率明显高于乙组实验组,则说明使用阿霉素会导致心肌细胞凋亡。
19. 广东是荔枝的主要产地。荔枝品种丰富,目前主栽品种有糯米糍、妃子笑等。为提高荔枝的产量和品质提供指导依据,研究人员测定了两品种荔枝在盛花期白天的净光合速率,结果如图所示。
回答下列问题。
(1)8:30~10:30随着光照强度增加,分布在叶绿体_________上的光合色素所吸收的______光增多,从而产生更多的______,推动整个光合作用过程更快进行,两种荔枝净光合速率均快速上升。
(2)两个品种的荔枝在11:30时净光合速率都明显下降,原因是____。
(3)据图分析,与妃子笑相比,能否判断糯米糍一整天(24小时)有机物的积累量更多?____(填“能”或“否”),理由是_________________________________。
(4)为进一步探究影响糯米糍和妃子笑产量的因素,研究者通过相关实验研究发现在13:30-16:30间,叶肉细胞间的CO2浓度增加,但光合速率反而下降,此时引起光合速率下降的原因可能是________________(答出其中1点)。
【答案】(1) ①. 类囊体薄膜 ②. 红光和蓝紫光 ③. ATP、NADPH
(2)中午光照过强,温度高,会导致荔枝叶片的气孔部分关闭,导致CO2供应减少,从而导致荔枝的光合速率下降
(3) ①. 否 ②. 题中没有两个品种夜晚的呼吸速率信息,仅靠8:30到16:30的净光合速率,不能判断判断糯米糍一整天有机物的积累量更多
(4)光照强度降低或温度降低或与光合作用有关酶的活性降低
【解析】
【分析】1、光合作用过程分为光反应和暗反应,光反应是水光解产生O2和NADPH,同时将光能转变成化学能储存在ATP中,暗反应包括CO2固定和三碳化合物还原,CO2固定是CO2与五碳化合物结合形成三碳化合物,三碳化合物还原是三碳化合物被NADPH和ATP还原形成有机物和五碳化合物。
2、分析题图中净光合速率日变化曲线,随着时间的变化,净光合速率逐渐升高,到正午由于出现午休现象,光合速率下降,然后上升,直到下午,光照减弱,净光合速率又逐渐下降。
【小问1详解】
吸收光能的光合色素分布在叶绿体的类囊体薄膜上,光合色素分为叶绿素和类胡萝卜素,叶绿素主要吸收红光和蓝紫光,类胡萝卜素主要吸收蓝紫光,因此随着光照强度增加,光合色素吸收红光和蓝紫光增加,使光反应产生的ATP和NADPH增加,进而促进暗反应过程。
小问2详解】
11:30时温度过高,为降低蒸腾作用,植物叶片上部分气孔关闭,CO2供应减少而导致光合速率降低。
【小问3详解】
一整天有机物的积累量需要考虑24小时的光合作用与呼吸作用,题中没有两个品种夜晚的呼吸速率信息,仅靠8:30到16:30的净光合速率,不能判断判断糯米糍一整天有机物的积累量更多,因此据图分析,与妃子笑相比,不能判断糯米糍一整天(24小时)有机物的积累量更多。
【小问4详解】
在13:30-16:30间,叶肉细胞间的CO2浓度增加,但光合速率反而下降,此时需要考虑其他影响光合作用的因素,例如光照强度降低、温度降低、与光合作用有关酶的活性降低,导致光合作用减弱。
20. 观赏植物藏报春是一种多年生草本植物,两性花、异花传粉。在温度为20℃~25℃的条件下,红色(A)对白色(a)为显性,AA和Aa为红花,aa为白花。若将基因型为AA或Aa的藏报春移栽到30℃ 的环境中,藏报春开白花。回答下列问题:
(1)温度对藏报春花的颜色的影响最可能是由于温度影响了_______________。
(2)现有一株开白花的藏报春,某研究小组想通过实验来判断它的基因组成。实验过程如下:
①在人工控制的20℃~25℃温度下种植藏报春,选取开白花的植株作亲本A。
②在花蕾期,去除待鉴定的白花藏报春(亲本B)的雄蕊,并套纸袋。
③待亲本B的雌蕊成熟后,______________________,并套纸袋。
④收取亲本B所结的种子,并在 __________温度下种植,观察花的颜色。
⑤结果预期:
若杂交后代____________,则待鉴定藏报春的基因型为aa;
若杂交后代____________,则待鉴定藏报春的基因型为AA;
若杂交后代____________,则待鉴定藏报春的基因型为Aa。
【答案】(1)酶的活性
(2) ①. 取亲本A的花粉授给亲本B ②. 20℃~25℃ ③. 都(只)开白花 ④. 都(只)开红花 ⑤. 既有红花,又有白花
【解析】
【分析】基因与基因之间、基因与基因表达产物之间、基因与环境之间存在着复杂的相互作用,这种相互作用形成了一个错综复杂的网络,精细地调控着生物的性状。基因型决定表现型,同时还会受到环境因素的影响。
【小问1详解】
温度对藏报春花的颜色的影响可能是由于温度影响了酶的活性进而实现了对性状的控制。
【小问2详解】
现有一株开白花的藏报春,结合题意可知,该白花的基因组成可能为AA、Aa或aa。为了确定其基因型,可在自然条件下设计测交实验进行检测:
①在人工控制的20℃~25℃温度下种植藏报春,选取开白花的植株作亲本A,其基因型为aa。
②为了避免自花传粉,在花蕾期期,去除待鉴定的白花藏报春(亲本B)的雄蕊,并套纸袋(防止外来花粉的干扰)。
③待亲本B的雌蕊成熟后,取亲本A的花粉授给亲本B(人工授粉),并套纸袋(防止外来花粉干扰)。
④收取亲本B所结的种子,即F1,并在 20℃~25℃温度下种植,然后观察花的颜色。
⑤结果预期:
若杂交后代都开白花,则待鉴定藏报春的基因型为aa;
若杂交后代都开红花,即子代的基因型均为Aa,则待鉴定藏报春的基因型为AA;
若杂交后代既有红花,又有白花,且二者比例为1∶1,即子代的基因型为Aa和aa,则待鉴定藏报春的基因型为Aa。
21. 研究人员选择果皮黄绿色、果肉白色、果皮有覆纹的纯合甜瓜植株(甲)与果皮黄色、果肉橘红色、果皮无覆纹的纯合甜瓜植株(乙)杂交,F1表现为果皮黄绿色、果肉橘红色、果皮有覆纹。F1自交得F2,分别统计F2各对性状的表现及株数,结果如表所示。回答下列问题:
(1)甜瓜果皮颜色的显性性状是____________。让F2中果肉橘红色植株随机交配,则F3中果肉白色植株占______
(2)据表中数据____________(填“能”或“不能”)判断出A和a、B和b这两对基因的遗传遵循基因的自由组合定律,理由是____________________。
(3)完善下列实验方案,验证果皮覆纹性状由两对等位基因(E、e和F、f)控制,且两对等位基因自由组合。
实验方案:让F1与植株________________(填“甲”或“乙”)杂交,统计子代的表现型及比例。预期结果:子代的表现型及比例为___________________。
(4)若果皮颜色、果肉颜色,覆纹三对性状的遗传遵循基因自由组合定律,则F1的基因型为 ______。
【答案】(1) ①. 黄绿色 ②. 1/9
(2) ①. 不能 ②. 缺乏对F2中两对性状(果皮与果肉颜色)组合类型的统计数据
(3) ①. 乙 ②. 有覆纹∶无覆纹=1∶3
(4)AaBbEeFf
【解析】
【分析】基因自由组合定律的实质:位于非同源染色体上的非等位基因的分离或组合是互不干扰的;在减数分裂形成配子的过程中,同源染色体上的等位基因彼此分离的同时,非同源染色体上的非等位基因自由组合。
【小问1详解】
根据F1果皮为黄绿色的个体自交后代中果皮黄绿色︰黄色≈3︰1,可知果皮黄绿色为显性性状。F1果肉为橘红色的个体自交后代中果肉橘红色︰白色≈3︰1,可知果肉橘红色为显性性状,说明F1橘红色的基因型为Bb,则F2中橘红色的基因型为1/3BB、2/3Bb,随机交配,用配子法,依据基因型可求知,F2中产生的配子为2/3B、1/3b,所以F3中果肉白色植株占的比例为。
【小问2详解】
由于F2的每对相对性状是单独统计的,没有对两对性状组合类型的数据进行统计,所以不能判断,A和a、B和b这两对基因的遗传遵循基因的自由组合定律。
【小问3详解】
从表格中的数据分析,F2中有覆纹︰无覆纹≈9︰7,是9:3:3:1的变式,说明有螺纹的基因型为E-F-,依据表格信息可推知,亲本中植株甲的基因型为EEFF、乙的基因型为eeff,F1的基因型为EeFf,若要证明果皮覆纹性状由两对等位基因控制,且两对等位基因自由组合,可进行测交实验,即让F1与隐性纯合子(乙)杂交,后代中出现果皮有覆纹︰无覆纹=1︰3的结果即可证明。
【小问4详解】
依据表格信息,F2中黄绿色:黄色≈3︰1,果肉橘红色︰白色≈3︰1,有覆纹︰无覆纹≈9︰7,可推知,F1的基因型为AaBbEeFf。学生
分裂间期
分裂期
总计
前期
中期
后期
末期
甲
5
4
2
2
5
18
乙
5
4
2
3
5
19
丙
5
3
2
2
6
20
丁
6
3
2
2
5
18
戊
6
5
2
2
5
20
甜瓜性状
果皮颜色(A,a)
果肉颜色(B,b)
果皮覆纹
F2性状表现及株数
黄绿色482
黄色158
橘红色478
白色162
有覆纹361
无覆纹279
相关试卷
这是一份广东省高州市2023-2024学年高一下学期期中考试生物试题(原卷版+解析版),文件包含广东省高州市2023-2024学年高一下学期期中考试生物试题原卷版docx、广东省高州市2023-2024学年高一下学期期中考试生物试题解析版docx等2份试卷配套教学资源,其中试卷共27页, 欢迎下载使用。
这是一份广东省茂名市电白区2023-2024学年高一下学期4月期中生物试题(原卷版+解析版),文件包含广东省茂名市电白区2023-2024学年高一下学期4月期中生物试题原卷版docx、广东省茂名市电白区2023-2024学年高一下学期4月期中生物试题解析版docx等2份试卷配套教学资源,其中试卷共25页, 欢迎下载使用。
这是一份广东省珠海市六校联考2023-2024学年高一下学期4月期中生物试题(原卷版+解析版),文件包含广东省珠海市六校联考2023-2024学年高一下学期4月期中生物试题原卷版docx、广东省珠海市六校联考2023-2024学年高一下学期4月期中生物试题解析版docx等2份试卷配套教学资源,其中试卷共26页, 欢迎下载使用。

