2024年甘肃省武威市第十四中学教研联片中考二模化学试题(原卷版+解析版)
展开一、选择题(共24分)
1. 2023年9月23日,举世瞩目的第19届杭州亚运会开幕式隆重举行。下列活动中涉及化学变化的是
A. 点燃亚运圣火B. 安装座椅C. 升五星红旗D. 霓虹灯闪烁
【答案】A
【解析】
【详解】A、点燃圣火的过程中,有新物质生成,属于化学变化,该选项符合题意;
B、安装座椅的过程中,没有新物质生成,属于物理变化,该选项不符合题意;
C、升五星红旗的过程中,没有新物质生成,属于物理变化,该选项不符合题意;
D、霓虹灯闪烁的过程中,没有新物质生成,属于物理变化,该选项不符合题意。
故选A。
2. 在中国制造2025计划中,芯片产业是非常重要的环节。氮化镓是制造芯片的材料之一,如图是镓元素(Ga)的原子结构示意图及元素周期表的一部分。下列说法错误的是
A. 镓属于金属元素,m=3
B. 镓元素的位置在Z处
C. 镓形成的阳离子为Ga3+
D. 镓与铝电子层数相同
【答案】D
【解析】
【详解】A、根据镓元素的元素名称可知,镓属于金属元素,原子中的质子数为31,与核外电子数相等,故可计算m的值,2+8+18+m=31,m=3,不符合题意;
B、根据原子结构示意图可知,镓原子的质子数为31,与原子序数相等,故镓元素的位置在Z处,不符合题意;
C、镓原子的最外层电子数是3,容易失去3个电子,则镓形成的阳离子为Ga3+,不符合题意;
D、镓元素与铝元素在同一族,原子最外层的电子数相等,镓与铝电子层数分别为:4;3,电子层数不相同,符合题意。
故选D。
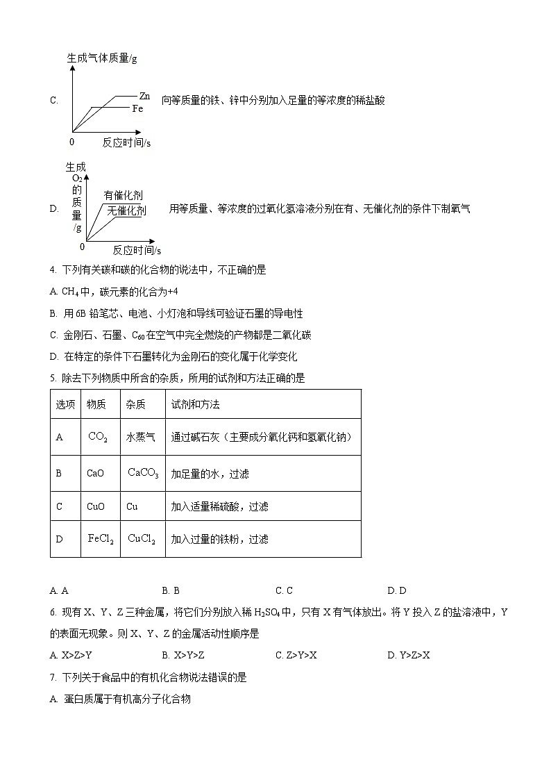
3. 下列图像能正确反映其对应变化关系是
A. 通电电解水
B. 加热一定质量的高锰酸钾
C. 向等质量的铁、锌中分别加入足量的等浓度的稀盐酸
D. 用等质量、等浓度的过氧化氢溶液分别在有、无催化剂的条件下制氧气
【答案】B
【解析】
【详解】A、电解水实验中“正氧负氢,氢二氧一”,产生氢气与氧气的体积比为2:1,氢气和氧气的质量比为1:8,故选项图像不正确;
B、高锰酸钾受热分解生成锰酸钾、二氧化锰和氧气,根据质量守恒定律,反应前后锰元素质量不变,故选项图像正确;
C、锌的活动性比铁强,完全反应所需的时间短,根据铁、锌与稀盐酸反应的质量关系,可知,向等质量的铁、锌中分别加入足量的等浓度的稀盐酸,铁产生的氢气质量比锌多,故选项图像不正确;
D、催化剂只能改变化学反应速率,但不能增加生成物的质量,所以有催化剂的反应快,但二者最终生成气体的质量相同,故选项图像不正确。
故选B。
【点睛】本题是一道图像坐标与化学知识相结合的综合题,解题的关键是结合所涉及的化学知识,正确分析各变化的过程,注意分析坐标轴表示的意义、曲线的起点、折点及变化趋势,进而确定正确的图像。
4. 下列有关碳和碳的化合物的说法中,不正确的是
A. CH4中,碳元素的化合为+4
B. 用6B铅笔芯、电池、小灯泡和导线可验证石墨的导电性
C. 金刚石、石墨、C60在空气中完全燃烧的产物都是二氧化碳
D. 在特定的条件下石墨转化为金刚石的变化属于化学变化
【答案】A
【解析】
【详解】A、CH4中,氢元素为+1价,碳元素的化合为-4价;故选项错误,但符合题意;
B、用6B铅笔芯(主要成分是石墨)、电池、小灯泡和导线可验证石墨的导电性;故选项正确,但不符合题意;
C、金刚石、石墨、C60都是只含有碳元素的单质,在空气中完全燃烧的产物都是二氧化碳;故选项正确,但不符合题意;
D、在特定的条件下石墨转化为金刚石物质结构发生改变,有新物质产生,属于化学变化;故选项正确,但不符合题意;
故选:A。
5. 除去下列物质中所含的杂质,所用的试剂和方法正确的是
A. AB. BC. CD. D
【答案】D
【解析】
【分析】根据原物质和杂质的性质选择适当的除杂剂和分离方法,所谓除杂(提纯),是指除去杂质,同时被提纯物质不得改变,除杂质题至少要满足两个条件:①加入的试剂只能与杂质反应,不能与原物质反应;②反应后不能引入新的杂质。
【详解】A.碱石灰具有吸水性,但也能与二氧化碳反应,不但能把杂质除去,也能把原物质除去,不符合除杂原则,故不符合题意;
B.CaO能与水反应,CaCO3不溶于水,加足量水得到氢氧化钙溶液原物质改变,不符合除杂原则,故不符合题意;
C.CuO能与稀硫酸反应生成硫酸铜和水,Cu不与稀硫酸反应,反而会把原物质除去,不符合除杂原则,故不符合题意;
D.FeCl2和CuCl2只有CuCl2能与过量铁粉反应,生成氯化亚铁和铜,能把杂质除去,同时,也不引入新杂质,符合除杂原则,故符合题意,故选D。
6. 现有X、Y、Z三种金属,将它们分别放入稀H2SO4中,只有X有气体放出。将Y投入Z的盐溶液中,Y的表面无现象。则X、Y、Z的金属活动性顺序是
A. X>Z>YB. X>Y>ZC. Z>Y>XD. Y>Z>X
【答案】A
【解析】
【详解】现有X、Y、Z三种金属,将它们分别放入稀H2SO4中,只有X有气体放出,说明Y、Z的金属活动性比氢弱,X的金属活动性比氢强,即X>H>Y、Z;将Y投入Z的盐溶液中,Y的表面没有发生变化,说明Y的金属活动性比Z弱,即Z>Y;则X、Y和Z的金属活动性顺序为:X>Z>Y。
故选A。
7. 下列关于食品中的有机化合物说法错误的是
A. 蛋白质属于有机高分子化合物
B. 出现“低血糖”症状时,应该立即补充葡萄糖
C. 油脂能在人体内氧化分解,释放出热量
D. 大多数维生素能在体内合成,不需要从食物中获取
【答案】D
【解析】
【详解】A、蛋白质属于有机物,且相对分子质量比较大,属于有机高分子化合物,故正确;
B、人体葡萄含量过低时会导致低血糖,出现低血糖症状时及时补充葡萄糖可以缓解症状,故正确;
C、油脂是人体需要的营养物质,油脂在体内氧化分解可以释放出热量,故正确;
D、人体只能合成少量维生素,大部分维生素需要从食物中获取,故错误;
故选D。
8. 如图是甲、乙、丙三种固体物质的溶解度曲线,下列说法正确的是( )
A. t1℃时,丙的饱和溶液中溶质的质量分数为40%
B. t2℃时,甲、乙两饱和溶液的溶质质量相等
C. 欲从含有少量乙的甲溶液中提纯甲,可采用降温结晶法
D. 分别将t3℃时甲、乙、丙的饱和溶液降温至t1℃,则所得三种溶液中溶质的质量分数大小关系是乙>丙>甲
【答案】C
【解析】
【详解】A、t1℃时,丙的溶解度为40g,故丙的饱和溶液中溶质的质量分数为40%,故选项错误;
B、t2℃时,甲和乙的溶解度相等,故甲、乙两饱和溶液的溶质质量分数相等,但因为溶液的质量不确定,故溶质质量不一定相等,故选项错误;
C、甲的溶解度随温度的升高变化明显,故欲从含有少量乙的甲溶液中提纯甲,可采用降温结晶法,故选项正确;
D、分别将t3℃时甲、乙、丙的饱和溶液降温至t1℃,甲和乙的溶解度减小,且甲变化明显,故甲、乙均有晶体析出,而丙的溶解度增大,溶液的组成不变,故则所得三种溶液中溶质的质量分数大小关系是乙>甲>丙,故选项错误。故选C。
9. 农业上常用溶质质量分数为16%的NaCl溶液选种。实验室配制100g该溶液的过程如下图所示。下列说法错误的是
A. 实验操作顺序为④②①⑤③B. 选用100mL量筒量取所需水的体积
C. 需称量NaCl的质量为16.0gD. ②中游码在6g处,则食盐实际质量为16g
【答案】D
【解析】
【详解】A、实验室配制溶液的顺序为计算、称量、量取、溶解,即④②①⑤③,A正确;
B、配制该溶液需要水的质量为100g-100g×16%=84g,需要水的体积为84mL,可选用100mL量筒量取所需水的体积,B正确;
C、需称量NaCl的质量为100g×16%=16.0g,C正确;
D、②中游码在6g处,由于砝码和药品放反,故盐实际质量为10g-6g=4g,D错误。
故选D。
10. 规范操作是实验成功的保障,下列实验操作正确的是
A. 测溶液的PHB. 量取液体体积
C. 检查装置气密性D. 稀释浓硫酸
【答案】C
【解析】
【详解】A、测溶液的pH时,应使用玻璃棒将待测溶液滴到pH试纸上,不能将pH试纸浸入待测溶液中,会污染待测溶液,选项错误;
B、量取一定体积的液体时,视线应与量筒内凹液面的最低处保持水平,选项错误;
C、检查装置的气密性时,将导管的出气端浸入水中,手握试管外壁,导管口产生气泡,表明装置不漏气,选项正确;
D、稀释浓硫酸时,应将水慢慢注入水中,不能将水注入浓硫酸中,选项错误;
故选C。
11. 利用海水提取镁的工业流程如图所示。下列说法错误的是
A. 沉淀槽中总的化学方程式为:MgCl2+CaO+H2O=Mg(OH)2↓+CaCl2
B. 在上述流程中,元素的化合价均没有发生变化
C. 反应器中发生的化学反应为中和反应
D. 由贝壳制取生石灰的反应条件是高温
【答案】B
【解析】
【详解】A、由图可知,沉淀槽中的反应是海水中的氯化镁、水和贝壳反应生成的氧化钙反应生成氢氧化镁沉淀和氯化钙,反应的化学方程式为:MgCl2+CaO+H2O=Mg(OH)2↓+CaCl2,选项正确;
B、最终的反应是氯化镁反应生成镁和氯气,氯化镁中镁元素的化合价为+2价,氯元素的化合价为-1价,生成的镁中镁元素的化合价为0,生成的氯气在氯元素的化合价也为0,即在上述流程中,有些元素的化合价发生变化,选项错误;
C、由图可知,反应器中发生的化学反应是氢氧化镁与盐酸反应生成氯化镁和水,为中和反应,选项正确;
D、由贝壳制取生石灰是贝壳中碳酸钙在高温的条件下反应生成氧化钙和二氧化碳,即反应条件是高温,选项正确;
故选B。
12. 取一定量的碳酸钙和稀盐酸反应后的溶液,逐滴滴入Na2CO3溶液,并用pH数字探测仪监测,结果如图。下列说法不正确的是
已知:NaCl和CaCl2溶液呈中性,Na2CO3溶液呈碱性
A. 所取溶液中的溶质为CaCl2和HCl
B. 实验过程中可观察到先有气泡后变浑浊现象
C. 加入25mLNa2CO3溶液时,溶液中溶质为Na2CO3
D. pH=7的过程中,碳酸钠与氯化钙溶液发生反应
【答案】C
【解析】
【分析】碳酸钙和稀盐酸反应,生成氯化钙、水和二氧化碳,滴加碳酸钠溶液后,如果稀盐酸过量,碳酸钠会先和稀盐酸反应生成氯化钠、二氧化碳和水,后和氯化钙反应生成碳酸钙沉淀和氯化钠。
【详解】A、根据图像,在碳酸钠溶液开始加入时,溶液的pH小于7,说明开始溶液呈酸性,所以溶质中含有氯化钙和氯化氢,该选项说法正确;
B、根据分析,碳酸钠优先与稀盐酸反应,碳酸钠和稀盐酸反应会有气泡生成,氯化钙和碳酸钠反应会有沉淀生成,实验过程中可观察到先有气泡后变浑浊现象,该选项说法正确;
C、加入25mL Na2CO3溶液时,溶液pH值大于7,故溶液呈碱性,溶液中溶质除了Na2CO3还有生成的氯化钠,NaCl和CaCl2溶液呈中性,Na2CO3溶液呈碱性,故此时碳酸钠过量,故溶液中溶质除了过量碳酸钠,还有碳酸钠与稀盐酸反应 、与氯化钙反应生成的氯化钠,该选项说法不正确;
D、根据分析,碳酸钠优先与稀盐酸反应,NaCl和CaCl2溶液呈中性,稀盐酸未反应完时溶液呈酸性,反应完后溶液呈中性,接着碳酸钠与氯化钙反应,由于是不断滴加,滴加的碳酸钠与溶液中氯化钙反应生成中性的氯化钠,水,碳酸钙沉淀,该过程溶液仍呈中性,pH=7,该选项说法正确;
故选C。
二、填空题(共15分)
13. 化学用语是学习化学的工具。写出符合要求的化学符号或符号的意义。
(1)铝离子_______。
(2)2个硫酸根离子_______。
(3)氖气_______。
(4)5HgO_______。
(5)二氧化硫中氧元素的化合价_______。
【答案】(1)Al3+
(2)
(3)Ne (4)5个氧化汞分子
(5)
【解析】
【小问1详解】
铝离子带有3个单位的正电荷,书写在铝元素符号的右上角,故表示为:Al3+;
【小问2详解】
由离子的表示方法,在表示该离子的元素符号右上角,标出该离子所带的正负电荷数,数字在前,正负符号在后,带1个电荷时,1要省略。若表示多个该离子,就在其离子符号前加上相应的数字,故2个硫酸根离子可表示为:;
【小问3详解】
氖是稀有气体元素,由稀有气体元素组成的单质是单原子分子,所以氖气的化学式就是表示氦氖元素的元素符号,即:Ne;
【小问4详解】
5HgO表示5个氧化汞分子;
【小问5详解】
元素化合价的表示方法:确定出化合物中所要标出的元素的化合价,然后在其化学式该元素的上方用正负号和数字表示,正负号在前,数字在后,所以标出二氧化硫中氧元素的化合价,故可表示为:。
14. 根据图中甲、乙、丙三种固体物质的溶解度曲线,回答下列问题:
(1)P点的含义:______。
(2)t2℃时,甲、乙、丙三种物质的溶解度由大到小的顺序是______。
(3)在t2℃时、向盛有15g甲物质的烧杯中加入50g水,充分溶解后,所得溶液为______(选填“饱和”或“不饱和”)溶液,所得溶液的质量为______g。
(4)若甲物质中混有少量乙物质,最好采用______(选填“降温结晶”或“蒸发结晶”)的方法提纯甲。
(5)t1℃时,将甲、乙、丙三种物质的饱和溶液同时升温至t2℃,所得溶液中溶质质量分数由大到小的顺序为______。
【答案】(1)t1℃时,甲、丙两物质的溶解度相等
(2)甲>乙>丙 (3) ①. 饱和 ②. 62.5
(4)降温结晶 (5)乙>甲>丙
【解析】
【分析】根据固体的溶解度曲线可以:查出某物质在一定温度下的溶解度,从而确定物质的溶解性;比较不同物质在同一温度下的溶解度大小,从而判断饱和溶液中溶质的质量分数的大小;判断物质的溶解度随温度变化的变化情况,从而判断通过降温结晶还是蒸发结晶的方法达到提纯物质的目的。
小问1详解】
通过分析溶解度曲线可知,P点的含义是:t1℃时,甲、丙两物质的溶解度相等,故第一个空填:t1℃时,甲、丙两物质的溶解度相等;
【小问2详解】
通过分析溶解度曲线可知,t2℃时,时,甲、乙、丙三种物质的溶解度由大到小的顺序是甲>乙>丙,故第二个空填:甲>乙>丙;
【小问3详解】
t2℃时,甲物质的溶解度是25g,50g水中最多能溶解12.5g甲,所以将15克甲物质放入50g水中形成的是饱和溶液,充分溶解得到溶液的质量为62.5g;故第三个空填:饱和;第四个空填:62.5g;
【小问4详解】
甲、乙两物质的溶解度随温度的升高而增大,并且甲受热后溶解度变化比较大,乙受热后溶解度变化比较小,随着水分蒸发,乙会先析出来,故若甲物质中混有少量乙物质,最好采用降温结晶的方法提纯甲,故第五个空填:降温结晶;
【小问5详解】
t1℃时,乙物质的溶解度最大,甲、丙物质的溶解度相等,升高温度,甲、乙物质的溶解度增大,甲、乙应该按照t1℃时的溶解度计算,丙物质的溶解度减小,丙应该按照t2℃时的溶解度计算,所以将t2℃时,甲、乙、丙三种物质的饱和溶液降温至t1℃,所得溶液中溶质的质量分数由大到小的顺序是乙>甲>丙,故第六空填:乙>甲>丙。
【点睛】本题难度不是很大,主要考查了固体的溶解度曲线所表示的意义,及根据固体的溶解度曲线来解决相关的问题,从而培养分析问题、解决问题的能力。
15. 用适当的化学用语表示:
(1)钾元素_____。
(2)保持氢气化学性质的最小粒子是________。
(3)说出符号中数字“2”的意义:2Mg2+前“2”__________;后“2”_______。
【答案】 ①. K ②. H2 ③. 2个镁离子 ④. 每个镁离子带两个单位的正电荷
【解析】
【详解】(1)若元素符号只有一个字母,则将其大写,故填:K。
(2)分子是保持物质化学性质的最小粒子,故填:H2。
(3)离子符号前的数字代表离子的个数,离子符号右上角的数字代表每个离子所带的电荷数,故填:2个镁离子;每个镁离子带两个单位的正电荷。
三、推断题(共5分)
16. A~H是初中化学常见的八种物质,它们的转化关系如图所示。其中A和C常温下是液体,A和C、E和G的元素组成相同,D和F都是一种黑色的固体物质,H是一种红色的金属(图中“→”表示一种物质在一定条件下转化为另一种物质,反应条件已略去)。请回答:
(1)A的化学式是______,D的化学式是______。
(2)写出物质B的一种用途是______。
(3)反应③的化学方程式为______,该反应中作还原剂的是______。
【答案】(1) ①. H2O2 ②. C
(2)用作医疗(合理即可)
(3) ①. ②. CO##一氧化碳
【解析】
【分析】根据“A和C常温下是液体”, A和C的元素组成相同,且A能转化成C,过氧化氢在二氧化锰催化作用下分解生成水和氧气,可知A是过氧化氢,C是水,B是氧气;根据“H是一种红色的金属”可知H是铜;E和G的元素组成相同,D和F都是一种黑色的固体物质,E是D和氧气反应得到的,再根据E、F反应生成G、H(铜),则D可能是碳,E是一氧化碳, G是二氧化碳, F是氧化铜,带入框图验证,推断合理。
【小问1详解】
A是过氧化氢,化学式是H2O2;D是碳,化学式为C;
【小问2详解】
物质B是氧气,可用作医疗等;
【小问3详解】
反应③是氧化铜与一氧化碳在加热条件下生成铜和二氧化碳,反应的化学方程式为,该反应中CO得到氧元素,发生了氧化反应,作还原剂。
四、实验探究题(共17分)
17. 请结合下列实验常用装置,回答有关问题。
(1)写出图中标有字母的仪器名称:a___________。
(2)若用高锰酸钾制取氧气,应选用的发生装置是___________(填“A”、“B”或“C”),在加入药品前,应首先___________,反应的化学方程式是___________。
(3)若要制取二氧化碳,在B装置中装有石灰石,那么a中应加入___________。若要获得干燥的二氧化碳,除发生装置外,还应选用D装置,并在该装置中盛放___________(填写试剂名称)。如果用E装置收集该气体,则气体从___________端进入(填“b”或“c”)。
(4)实验室如用块状固体和液体无需加热制取气体,可将B装置改进为C装置(多孔隔板用来放块状固体),其优点是___________。
【答案】(1)长颈漏斗
(2) ①. A ②. 检查气密性 ③. 2KMnO4K2MnO4+MnO2+O2↑
(3) ①. 稀盐酸 ②. 浓硫酸 ③. b
(4)可以随时控制反应的发生和停止
【解析】
【小问1详解】
由图可知,仪器a为长颈漏斗,故填:长颈漏斗;
【小问2详解】
高锰酸钾制取氧气需要加热,故发生装置选A,装入药品前要检查装置气密性,高锰酸钾在加热条件下生成二氧化锰、锰酸钾、氧气,化学反应方程式为:,故填:A、检查气密性、;
【小问3详解】
制取二氧化碳用的药品时石灰石和稀盐酸,在B装置中装有石灰石,那么长颈漏斗中应加入稀盐酸,要获得干燥的二氧化碳,要增加一个干燥装置,浓硫酸是液体干燥剂,可放在D装置中,且可以干燥二氧化碳,故D装置中应盛放浓硫酸,二氧化碳密度比空气大,在下方聚集,故用E装置收集应从b端进入,故填:稀盐酸、浓硫酸、b;
【小问4详解】
C装置多孔隔板可以放固体,长颈漏斗可以放液体流下,止水夹夹住胶皮管时,产生的气体使试管内的压强增大,液体被压回长颈漏斗中,与固体反应物脱离,反应便会停止,所以C装置的优点是可以控制反应的发生和停止,故填:可以随时控制反应的发生和停止。
18. 化学课上,老师做了一个“滴水生火”实验,将一种叫过氧化钠(Na2O2)的淡黄粉末包在棉花里,滴几滴水,棉花立即发生自燃,同学们很感兴趣。下课后,化学兴趣小组同学在实验室找到了一瓶久置的过氧化钠,发现已变为白色粉末,经老师确认已经变质。
(提出问题)白色粉末含有哪些成分?
(查阅资料)
①过氧化钠能与水发生剧烈反应,生成氢氧化钠和氧气。
②过氧化钠能与二氧化碳反应,生成碳酸钠和氧气。
(猜想假设)猜想一:白色粉末含有Na2O2和NaOH
猜想二:白色粉末只含有NaOH
猜想三:白色粉末只含有Na2CO3
猜想四:白色粉末含有_______
(分析讨论)
晓阳认为从物理性质角度可以将猜想一排除,理由是___;但晓佳认为仅靠视觉判断物质组成不可靠,要通过实验来确认有无Na2O2.晓佳设计实验如下:取样品少许置于试管中,滴加适量的水,___(填现象),确认无Na2O2。
(实验探究)他们为证明其他猜想,设计了如下实验方案,请完善:
(实验结论)由上述实验可知猜想四成立,该粉末已全部变质。实验过程中滴加足量氯化钡溶液的目的是___;他们发现不能用氢氧化钡代替氯化钡,原因是_______。
(反思)过氧化钠保存时应该_______。
【答案】 ①. Na2CO3和NaOH ②. Na2O2是淡黄粉末 ③. 无明显现象 ④. BaCl2+Na2CO3=BaCO3↓+2NaCl ⑤. 酚酞溶液 ⑥. 溶液变红 ⑦. 检验碳酸钠并使碳酸钠完全反应 ⑧. 碳酸钠和氢氧化钡反应生成碳酸钡沉淀和氢氧化钠,影响对原混合物中氢氧化钠的检验 ⑨. 密封
【解析】
【详解】(猜想假设)Na2O2是淡黄粉末,而Na2CO3和NaOH都是白色粉末,结合猜想二:白色粉末只含有NaOH,猜想三:白色粉末只含有Na2CO3,所以猜想四是:Na2CO3和NaOH;
(分析讨论)Na2O2是淡黄粉末,而样品是白色粉末,所以晓阳认为从物理性质角度可以将猜想一排除;过氧化钠能与水发生剧烈反应,生成氢氧化钠和氧气,所以取样品少许置于试管中,滴加适量的水,无明显现象,确认无Na2O2;
(实验探究)(1)取少量样品置于试管中溶解,滴入足量的氯化钡溶液,产生白色沉淀,说明溶液中含有碳酸钠,碳酸钠和氯化钡反应生成碳酸钡沉淀和氯化钠,反应的化学方程式为:BaCl2+Na2CO3═BaCO3↓+2NaCl;
(2)取反应后的上层清液,滴入酚酞试液,酚酞试液变红色,说明溶液中含有氢氧化钠;
(实验结论)由上述实验可知猜想四成立,该粉末已全部变质。实验过程中滴加足量氯化钡溶液的目的是使碳酸钠完全反应;他们发现不能用氢氧化钡代替氯化钡,原因是碳酸钠和氢氧化钡反应生成碳酸钡沉淀和氢氧化钠,影响对氢氧化钠的检验;
(反思)过氧化钠和空气接触时容易变质,因此应该密封保存。
五、计算题(共9分)
19. 孔雀石由于颜色酷似孔雀羽毛上斑点的绿色而获得如此美丽的名字。碱式碳酸铜是孔雀石的主要成分,俗称铜绿,化学式为Cu2(OH)2CO3,工业上可通过冶炼铜绿得到铜。请计算:
(1)碱式碳酸铜的相对分子质量______。
(2)碱式碳酸铜中氢原子和氧原子个数比为______。
【答案】(1)222 (2)2∶5
【解析】
【小问1详解】
碱式碳酸铜的化学式为Cu2(OH)2CO3,相对分子质量为64×2+(16+1)×2+12+16×3=222;
【小问2详解】
由化学式可知,碱式碳酸铜中氢原子和氧原子个数比为2:5。
20. 化学兴趣小组为测定某大理石样品中CaCO3含量,进行如下实验:取18.0g样品置于烧杯中,向其中加入质量分数为5%的稀盐酸(样品中杂质不与盐酸反应),测得生成气体的质量与加入盐酸的质量关系如图所示,请回答下列问题。
(1)实验室现有质量分数为30%的盐酸50.0g,最多可配制质量分数为5%的盐酸______g。
(2)图中“A”点的溶质是___________(填化学式)。
(3)计算该样品中CaCO3的质量分数。(写出计算过程,结果精确到0.1%)
【答案】(1)300 (2)CaCl2、HCl
(3)解:设该样品中CaCO3的质量为x。
x=15.0g
该样品中CaCO3的质量分数为
答:该样品中CaCO3的质量分数为83.3%。
【解析】
小问1详解】
最多可配制质量分数为5%的盐酸质量为:,故填:300;
【小问2详解】
由图示可知,“A”点时,所加稀盐酸过量,根据,则图中“A”点的溶质含有生成的CaCl2和过量的HCl,故填:CaCl2、HCl;
【小问3详解】
见答案。选项
物质
杂质
试剂和方法
A
水蒸气
通过碱石灰(主要成分氧化钙和氢氧化钠)
B
CaO
加足量的水,过滤
C
CuO
Cu
加入适量稀硫酸,过滤
D
加入过量的铁粉,过滤
实验方案
实验现象
结论或化学方程式
(1)取少量样品置于试管中溶解,滴入足量的氯化钡溶液
有白色沉淀生成
反应的化学方程式为_______
(2)取反应后的上层清液,滴入___
_______
白色粉末含有NaOH
2024年甘肃省武威市民勤县昌宁中学教研联片中考三模化学试题(原卷版+解析版): 这是一份2024年甘肃省武威市民勤县昌宁中学教研联片中考三模化学试题(原卷版+解析版),文件包含2024年甘肃省武威市民勤县昌宁中学教研联片中考三模化学试题原卷版docx、2024年甘肃省武威市民勤县昌宁中学教研联片中考三模化学试题解析版docx等2份试卷配套教学资源,其中试卷共17页, 欢迎下载使用。
2024年甘肃省武威市四中教研联片中考三模化学试题(原卷版+解析版): 这是一份2024年甘肃省武威市四中教研联片中考三模化学试题(原卷版+解析版),文件包含2024年甘肃省武威市四中教研联片中考三模化学试题原卷版docx、2024年甘肃省武威市四中教研联片中考三模化学试题解析版docx等2份试卷配套教学资源,其中试卷共21页, 欢迎下载使用。
2024年甘肃省武威市民勤县新河中学联片教研中考二模化学试题(原卷版+解析版): 这是一份2024年甘肃省武威市民勤县新河中学联片教研中考二模化学试题(原卷版+解析版),文件包含2024年甘肃省武威市民勤县新河中学联片教研中考二模化学试题原卷版docx、2024年甘肃省武威市民勤县新河中学联片教研中考二模化学试题解析版docx等2份试卷配套教学资源,其中试卷共20页, 欢迎下载使用。

