广东省潮州市松昌中学2023-2024学年高二下学期期中考试语文试题(原卷版+解析版)
展开广东省潮州市2023-2024学年高二上学期期末考试语文试题(原卷版+解析版): 这是一份广东省潮州市2023-2024学年高二上学期期末考试语文试题(原卷版+解析版),文件包含精品解析广东省潮州市2023-2024学年高二上学期期末考试语文试题原卷版docx、精品解析广东省潮州市2023-2024学年高二上学期期末考试语文试题解析版docx等2份试卷配套教学资源,其中试卷共28页, 欢迎下载使用。
2024届广东省潮州市松昌中学上学期高三期末考试语文试卷含解析: 这是一份2024届广东省潮州市松昌中学上学期高三期末考试语文试卷含解析,共24页。试卷主要包含了现代文阅读,古代诗文阅读,语言文字运用,写作等内容,欢迎下载使用。
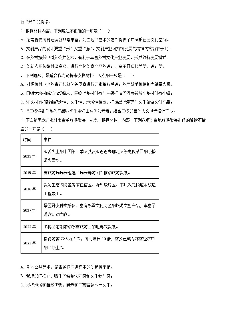
广东省潮州市2022-2023学年高二下学期期末语文试题(解析版): 这是一份广东省潮州市2022-2023学年高二下学期期末语文试题(解析版),共18页。试卷主要包含了非连续性文本阅读,文学类阅读-单文本,文言文阅读,古代诗歌阅读,情景默写,简答题组,选择 简答,材料作文等内容,欢迎下载使用。

