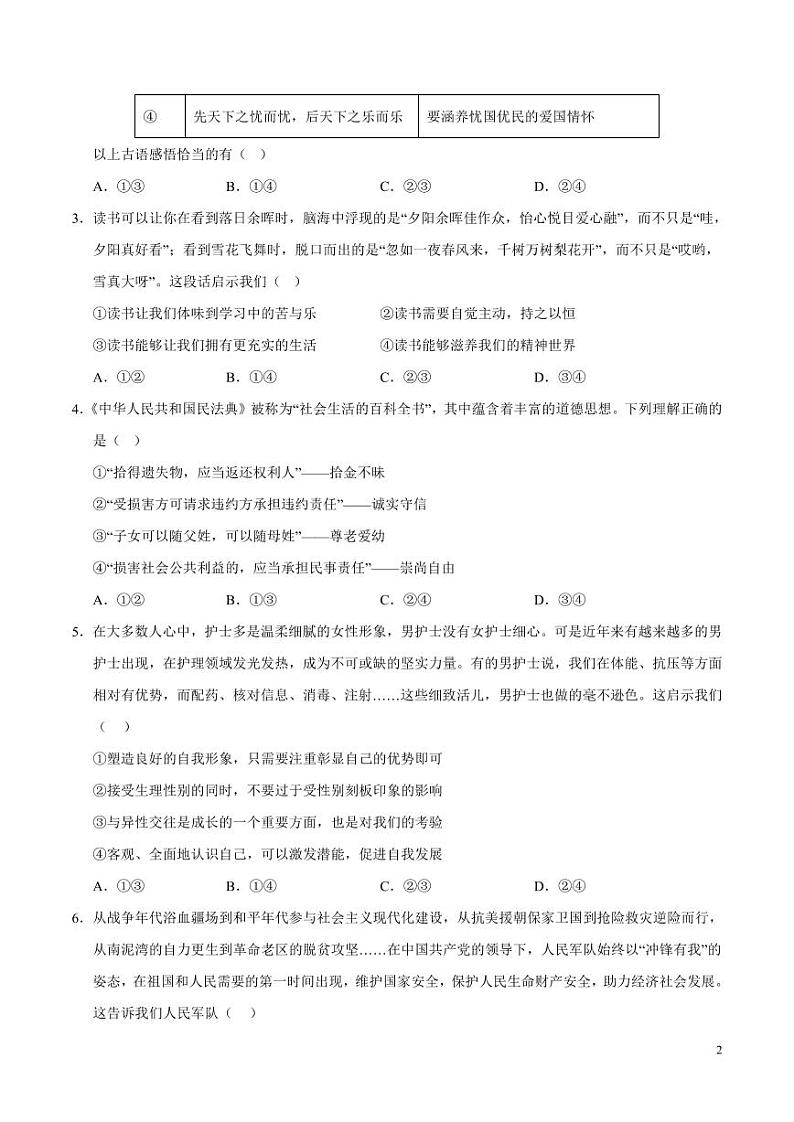
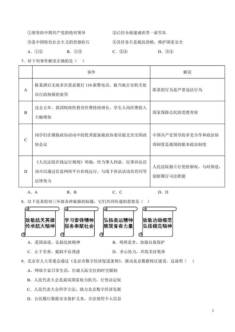
2024年中考押题预测卷02(北京卷)道德与法治(考试版)
展开2024年中考押题预测卷02(长沙卷)-道德与法治(考试版)A3: 这是一份2024年中考押题预测卷02(长沙卷)-道德与法治(考试版)A3,共3页。
2024年中考押题预测卷02(天津卷)-道德与法治(考试版)A4: 这是一份2024年中考押题预测卷02(天津卷)-道德与法治(考试版)A4,共8页。
2024年中考押题预测卷02(湖南卷)-道德与法治(考试版)A4: 这是一份2024年中考押题预测卷02(湖南卷)-道德与法治(考试版)A4,共8页。

