还剩26页未读,
继续阅读
所属成套资源:2024年中考历史专练(上海专用)(含解析)(12份)
成套系列资料,整套一键下载
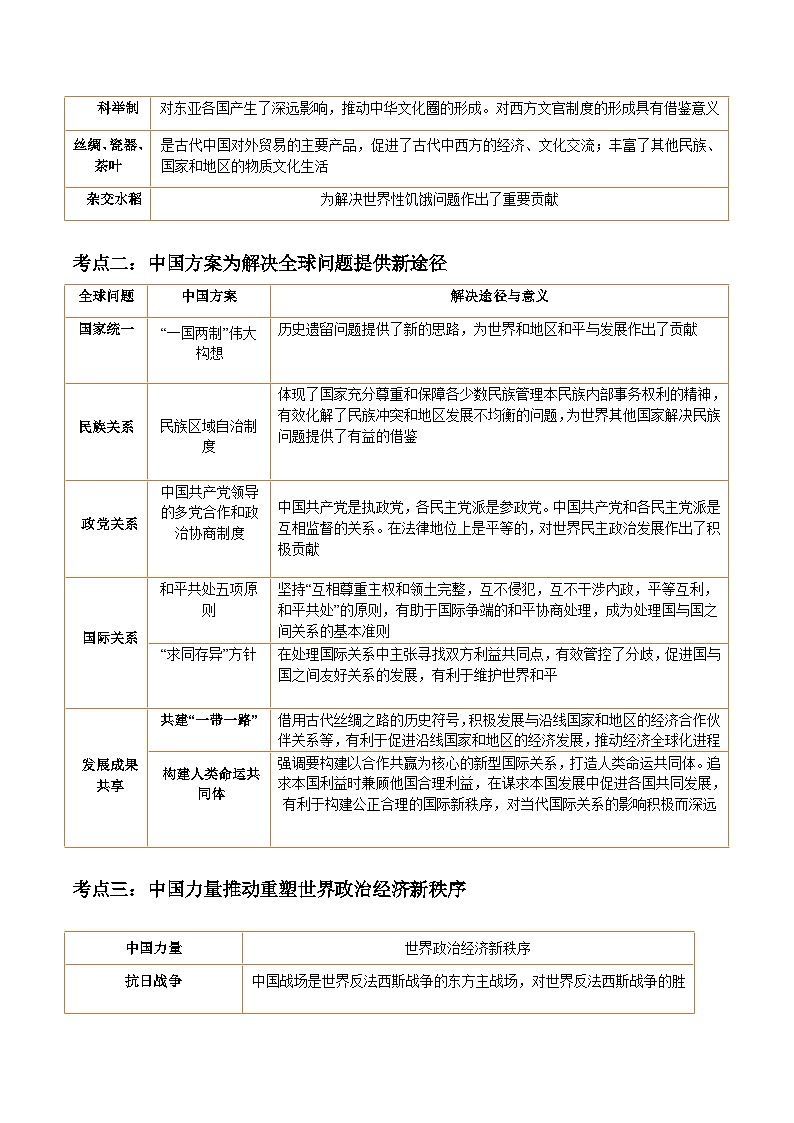
2024年中考历史专练(上海专用)热点专题07 中国智慧、中国方案、中国力量(含解析)
展开
这是一份2024年中考历史专练(上海专用)热点专题07 中国智慧、中国方案、中国力量(含解析),共29页。
相关试卷
2024年中考历史专练(上海专用)热点专题02 中国式现代化(含解析):
这是一份2024年中考历史专练(上海专用)热点专题02 中国式现代化(含解析),共18页。
2024年中考历史专练(上海专用)热点专题01 文明的交流与发展(含解析):
这是一份2024年中考历史专练(上海专用)热点专题01 文明的交流与发展(含解析),共26页。
2024年中考历史专练(上海专用) 01 中国古代的政治和经济(含解析):
这是一份2024年中考历史专练(上海专用) 01 中国古代的政治和经济(含解析),共27页。

