93,江苏省南通市第一初级中学2023-2024学年七年级下学期3月月考生物试题(无答案)
展开这是一份93,江苏省南通市第一初级中学2023-2024学年七年级下学期3月月考生物试题(无答案),共6页。试卷主要包含了用新鲜水绵和好氧细菌,关于植物类群的叙述,正确的是等内容,欢迎下载使用。
注意事项
考生在答题前请认真阅读本注意事项:
1.本试卷共6页,满分为50分,考试时间为45分钟,考试结束后,请将答题卡交回。
2.答题前,请务必将自己的姓名、考试号用0.5毫米黑色字迹的签字笔填写在答题卡上指定的位置.3.答案必须按要求填涂、书写在答题卡上,在试卷、草稿纸上答题一律无效。
第Ⅰ卷(共24分)
一、选择题:本大题共16小题,每小题1.5分,共24分,每小题只有一个选项符合题意。
1.细胞是生物体结构和功能的基本单位.据统计,成年人的细胞数目约有2×1014个,有200多种。关于人体细胞的说法正确的是( )
A.都能完成相同的生命活动
B.形态功能不同,但结构基本相似
C.都是受精卵不断分裂和生长的结果
D.都由细胞壁、细胞膜、细胞质和细胞核构成
2.人体结构层次概念图如下图所示,其中A可表示( )
A.神经元B.血液C.胃D.内分泌系统
3.关于“制作并观察植物细胞临时装片”实验的描述,正确的是( )
A.制作临时装片时,观察用的实验材料越大越容易看清楚细胞结构
B.制作“洋葱鳞片叶内表皮细胞的临时装片”时,在载玻片中央滴的是生理盐水
C.在视野中呈圆形或椭圆形、边缘较黑、内部空白的物像就是细胞
D.用碘液对临时装片染色,目的是更清楚地看到细胞的细胞核
4.航天员翟志刚、王亚平、叶光富在中国空间站进行太空授课时,展示了干细胞分化出的心肌细胞在失重环境中的收缩过程。相关叙述正确的是( )
A.干细胞具有分化能力,没有分裂能力
B.干细胞分裂产生的新细胞中染色体数目减半
C.心肌细胞与干细胞形态不同、生理功能不同
D.失重环境中,活的心肌细胞进行生命活动时不需要消耗能量
5.显微镜下观察人血涂片的视野如下图甲、乙所示。相关叙述正确的是( )
A.甲视野直接换高倍镜后视野亮度变暗B.甲视野下得到乙视野必须移动载玻片
C.乙图视野中细胞数量比甲图视野中多D.甲视野中的细胞在乙视野中均可看到
6.关于生物体结构层次知识的描述,不正确的是( )该试卷源自 每日更新,享更低价下载。A.人体的关节软骨主要属于结缔组织
B.玉米粒和十二指肠都是由不同的组织构成的,它们属于器官层次
C.人体的胃由上皮组织、肌肉组织、结缔组织、神经组织构成
D.动植物体体表的组织都有保护作用,都属于保护组织
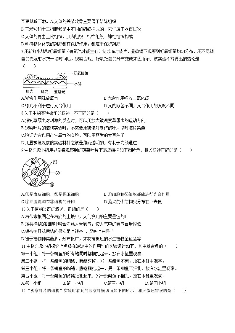
7.用新鲜水绵和好氧细菌(有氧气才能生存)制成临时装片,显微镜下观察到好氧细菌均匀分布,用不同颜色的光照射水绵一段时间后,观察发现,好氧细菌的分布变成如图所示,该实验不能得出的结论是( )
A.光合作用释放氧气B.光合作用吸收二氧化碳
C.绿光不利于进行光合作用D.光的颜色不同,光合作用的强度不同
8.关于生物实验操作的叙述,不正确的是( )
A.探究草履虫对刺激的反应时,可以用放大镜观察草履虫的运动方向
B.观察叶片的结构实验时,不需要用碘液对制作的叶片临时装片染色
C.验证光合作用产生氧气的实验,可以用萌发的大豆种子
D.用显微镜观察的实验材料应该是薄而透明的,有利于光线通过
9.生物兴趣小组用显微镜观察到的菠菜叶片下表皮结构如下图所示,相关叙述正确的是( )
A.①是表皮细胞,②是保卫细胞B.①细胞和②细胞都能进行光合作用
C.①细胞能调节③结构的开闭D.菠菜的③结构只分布在下表皮
10.关于植物类群的叙述,正确的是( )
A.海带靠根固定在海底的土壤中,人们食用的主要是它的叶
B.藻类植物的细胞呼吸会消耗大量氧气,使大气中的氧气含量降低
C.银杏树开花后结的果实是“银杏”,又叫“白果”
D.被子植物种类最多,分布极广,如花梗极短的水生植物金鱼藻等
11.生物兴趣小组探究“鱼鳍在游泳中的作用”的实验设计如下,其中最合理的( )
第一小组:将一条鲫鱼的所有鳍同时都捆扎起来,放在水缸里观察。
第二小组:将一条鲫鱼的胸鳍、腹鳍剪掉,另一条鲫鱼不剪,放在水缸里观察。
第三小组:将一条鲫鱼的胸鳍、腹鳍捆扎起来,另一条鲫鱼不捆扎,放在水缸里观察。
第四小组:将一条鲫鱼的背鳍捆扎起来,另一条鲫鱼不捆扎,放在水缸里观察。
A.第一小组B.第二小组C.第三小组D.第四小组
12.“观察叶片的结构”实验时看到的菠菜叶横切面如下图所示,相关叙述错误的是( )
A.图中③内有导管,属于输导组织
B.叶片与外界进行气体交换的“门户”是图中的⑤气孔
C.绿色植物的叶片属于生殖器官
D.图中①是由一层紧密排列的细胞组成
13.关于生物圈中绿色植物的叙述,正确的是( )
A.被子植物具有根、茎、叶、花、果实、种子六大器官
B.子房内有无胚珠是裸子植物与被子植物的主要区别
C.花最重要的结构是花蕊,若一朵花中没有雄蕊就不能发育成果实
D.被子植物的果实容易被其他动物取食,因而比裸子植物更难生存
14.无土栽培改变了传统农业依赖土壤的种植习惯,用人工配制的营养液,也能满足植物对无机盐、水分等物质的需求。下图是根尖结构示意图,相关叙述错误的是( )
A.植物对水和无机盐的吸收主要靠①
B.幼根的生长主要靠图示根尖结构中的③④
C.培养液中要通入适量空气,以保证植物根正常的呼吸作用
D.培养液中要含有适量的氮、磷、钾等无机盐,以满足植物生长的需要
15.为探究酵母菌的发酵过程及影响因素,生物小组的同学设计了如下实验,相关分析正确的是( )
A.甲、丙两组实验的变量是葡萄糖
B.一段时间后气球能胀大的是乙、丁组
C.甲、丁两组实验可探究温度对酵母菌发酵的影响
D.气球能胀大是因为酵母菌分解葡萄糖产生了氧气
16.银杏是树中的老寿星,也称“公孙树”,有“公种而孙得食”之意,具有观赏、经济、药用价值。银杏秋季落叶前夕叶片和枝干中淀粉含量的变化曲线如下图所示,相关叙述错误的是( )
A.银杏种子没有果皮包被,属裸子植物
B.叶片和枝干的淀粉是光合作用的产物
C.温度越高,光合作用越强,枝干中的淀粉含量越多
D.温度和光照等因素会影响银杏叶片的淀粉含量
第Ⅱ卷(共26分)
二、非选择题:本大题共4小题,共26分。
17.(7分)小明同学参加了2023年南通市中小学生植物栽培大赛,他在自家阳台上种植了红珍珠番茄,经历了播种、发芽、长叶、开花等阶段,一个个饱满的小番茄挂满枝头,红珍珠番茄不仅美化了家居环境,还让小明体会到了种植的快乐。
(1)小明把成熟的番茄果实带到学校,撕取果实不同部位制成临时______(填“切片”、“装片”或“涂片”)进行观察,在显微镜下观察到如下图像,位于不同部位的细胞形态各异,这主要是受精卵细胞经过______和细胞分化形成的。请根据图中显示的细胞排列方式和形态结构判断,图______取自小番茄外果皮,图2显示的是导管细胞,取自小番茄果实内黄白色的筋络,其功能是运输______。
图1 图2 图3
(2)红珍珠番茄口感酸甜,富含维生素C和番茄红素、番茄碱等多种植物营养素,这些营养素主要是在小番茄叶肉细胞的______(填结构名称)中合成的,该结构是光合作用的场所,再通过茎、叶将这些营养素运输到小番茄果肉细胞的______(填结构名称)中储存起来。
(3)在显微图像3中出现了气泡,你认为小明在临时玻片标本制作过程中可能出现问题的步骤是______。
18.(6分)爱好养鱼的同学发现,鱼缸中有的鱼活动减慢,体表和鳃的部位布满了小白点,一段时间后死亡,这是由生长在鱼表皮和鳃中的小瓜虫引起的“小瓜虫病”。
图1图2
(1)小瓜虫身体结构(如图1所示)与草履虫相似,体表布满辅助运动的______,生长在鱼身体上的小瓜虫会将鱼的细胞摄入体内形成______,进行消化。
(2)为研究三种药物对小瓜虫的杀灭效果,科研人员先将小瓜虫置于培养液中培养。其后,用清水配制的不同浓度药物处理离休小瓜虫,一段时间后观察统计死亡率,结果如图2所示。
①实验还设置了用______处理离休小瓜虫,作为对照组。
②由实验结果可知,硝酸亚汞在______mg/L时无杀灭小瓜虫作用。
③由图2可知,在一定范围内,三种药物杀灭小瓜虫的效果随浓度增加而______。
(3)金鱼吞入的水从鳃流出时,鱼鳃内部血管中血液气体成分发生的变化是______。
19.(7分)菘蓝是我国广泛栽培的植物,其叶可提取染料,根可入药,请分析回答问题。
图1菘蓝图2花的结构图3果实
(1)由上图可知菘蓝在分类上属于______(填“裸子”或“被子”)植物。
(2)菘蓝依靠种子繁殖,图2中菘蓝花粉落到①______上完成传粉,再经过受精过程后,[____]______会发育成为果实,果实内由______发育形成种子。
(3)菘蓝种子不耐储藏,易造成种子及幼苗退化,影响根的产量和品质,为探究不同处理方式对种子萌发及幼苗生长的影响,科研人员做了如下实验:每组选取均匀饱满、大小一致的菘蓝种子100粒并消毒;各组分别用等量的不同处理液浸泡24小时,置于适宜条件下培养;测定7天内的发芽率及第15天的幼苗鲜重,结果如下表所示:
①本实验的变量是______。每组选取100粒种子的目的是______。
②上述实验中最有利于菘蓝种子萌发和幼苗生长的处理方式为______。
20.(6分)阅读资料,回答问题.
胚胎干细胞(简称ES、EK或ESC细胞)是早期胚胎(原肠胚期之前)或原始性腺中分离出来的一类细胞,它具有体外培养无限增殖、自我更新和多向分化的特性。无论在体外还是体内环境,ES细胞都能被诱导分化为机体几乎所有的细胞类型。
胚胎干细胞研究在美国一直是一个颇具争议的领域,支持者认为这项研究有助于根治很多疑难杂症,因为胚胎干细胞可以分化成多种功能的APSC多能细胞,被认为是一种挽救生命的慈善行为,是科学进步的表现。而反对者则认为,进行胚胎干细胞研究就必须破坏胚胎,而胚胎是人尚未成形时在子宫的生命形式,这有反生命伦理。
在最近的一项研究中,科学家们终于从奶牛中获得胚胎干细胞(ES细胞),并将其保持在原始状态.这些ES细胞能够发育成皮肤、肌肉、骨等各种不同细胞群.使用这些干细胞有助于调整和保存奶牛的优良遗传特性,这项研究不仅可以使奶牛产奶更多、肉质更鲜嫩,还可以使奶牛对疾病的抵抗力更强、分娩时并发症更少。这一发现也可能为研究牛的基本发育和模拟人类疾病开辟新的途径。
我国科学家用高度分化的牛上皮细胞培育出克隆牛“康康”和“双双”.在培育时先将黑色肉牛胎儿上皮细胞的细胞核移植到黑白花奶牛去除了细胞核的卵细胞中,然后促使新细胞分裂繁殖发育成胚胎。当胚胎发育到一定程度后,再被植入到该黑白花奶牛子宫中,便产下“康康”和“双双”克隆牛、克隆牛技术涉及的主要过程包括:体细胞核移植、动物细胞培养、胚胎移植等技术。此外,克隆牛的培育过程还可能涉及到动物细胞融合等其他动物细胞工程技术手段,例如在体外培养卵母细胞至MⅡ中期时去核,然后将供体细胞注入到去核的卵母细胞中,通过电刺激使两细胞融合。
(1)胚胎干细胞发育成皮肤、肌肉、骨等各种不同细胞群,其结果是形成了______。从生物体结构层次看,皮肤属于______。
(2)克隆牛“康康”和“双双”的品种是______(填“黑色肉牛”或“黑白奶牛”),这说明细胞中的______控制着生命活动和遗传。
(3)由上述资料可推测,一个生物细胞______(填“具有“或“不具有”)发育成完整生物体的潜能。
(4)牛的结构层次是______→牛(个体)。分组
处理液
发芽率(%)
幼苗鲜重(g)
1
蒸馏水
22
0.32
2
硝酸钾1g/L
17
0.30
3
硝酸钾2g/L
18
0.27
4
硝酸钾3g/L
15
0.25
5
赤霉素0.1g/L
31
0.52
6
赤霉素0.2g/L
36
0.59
7
赤霉素0.3g/L
28
0.47
相关试卷
这是一份江苏省盐城市盐城初级中学2023-2024学年七年级下学期第一次月考生物试题,共5页。
这是一份江苏省徐州市树人初级中学2023-2024学年七年级上学期10月月考生物试题(无答案),共4页。试卷主要包含了选择题,非选择题等内容,欢迎下载使用。
这是一份江苏省南通市第一初级中学2023-2024学年七年级上学期10月月考生物试题,文件包含江苏南通市通州区育才中学七年级单元质量监测生物试卷pdf、江苏南通市通州区育才中学七年级单元质量监测生物试卷docx、参考答案docx等3份试卷配套教学资源,其中试卷共12页, 欢迎下载使用。

