河南省驻马店市泌阳县2023-2024学年七年级下学期期中地理试题
展开(注:请在答题卷上答题)
一、单项选择题(每小题1分,共20分)
2023年第19届亚运会在杭州举行,来自亚洲各区的运动员参加了本次体育盛会。读“亚洲分区图”,完成下面小题。
1. 来自中国、日本、韩国、朝鲜、蒙古的运动员来自亚洲哪个区域( )
A. 东亚B. 西亚C. 南亚D. 东南亚
2. 亚洲人口集中分布的地区主要在( )
A. 东亚、南亚B. 东亚、西亚C. 北亚、南亚D. 中亚、东亚
【答案】1. A 2. A
【解析】
【1题详解】
亚洲分为东亚、东南亚、南亚、西亚、北亚和中亚六个地区,中国、日本、韩国、朝鲜、蒙古都位于东亚,故A选项正确,BCD选项错误;故选A。
【2题详解】
亚洲的人口集中分布在亚洲的东部、南部和东南部,该地区气候适宜、地形较平坦、农业发展历史早。故A选项正确,BCD排除;故选A。
【点睛】世界上最大的半岛在西亚,南亚最大的国家是印度。东南亚主要包括中南半岛和马来群岛。北亚主要指俄罗斯的亚洲部分。
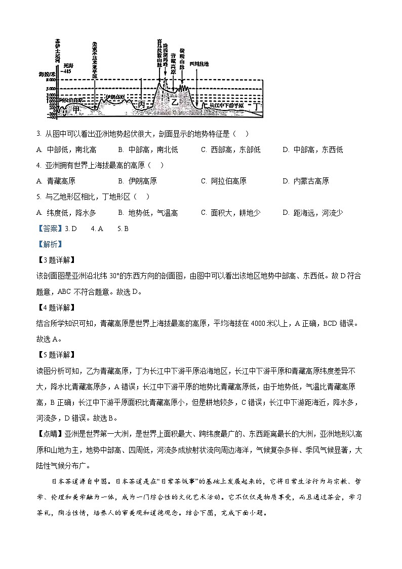
亚洲是世界上自然环境最复杂的大洲。读亚洲大陆沿30°N地形剖面图,完成下面小题。该试卷源自 每日更新,享更低价下载。
3. 从图中可以看出亚洲地势起伏很大,剖面显示的地势特征是( )
A. 中部低,南北高B. 中部高,南北低C. 西部高,东部低D. 中部高,东西低
4. 亚洲拥有世界上海拔最高的高原( )
A. 青藏高原B. 伊朗高原C. 阿拉伯高原D. 内蒙古高原
5. 与乙地形区相比,丁地形区( )
A. 纬度低,降水多B. 地势低,气温高C. 面积大,耕地少D. 距海远,河流少
【答案】3. D 4. A 5. B
【解析】
【3题详解】
该剖面图是亚洲沿北纬30°东西方向的剖面图,由图中可以看出该地区地势中部高、东西低。故D符合题意,ABC不符合题意。故选D。
【4题详解】
结合所学知识可知,青藏高原是世界上海拔最高的高原,平均海拔在4000米以上,A正确,BCD错误。故选A。
【5题详解】
读图分析可知,乙为青藏高原,丁为长江中下游平原沿海地区,长江中下游平原和青藏高原纬度差异不大,降水比青藏高原多,A错误;长江中下游平原的地势比青藏高原低,由于地势低,气温比青藏高原高,B正确;长江中下游平原面积比青藏高原小,但是耕地较多,C错误;长江中下游距海近,降水多,河流多,D错误。故选B。
【点睛】亚洲是世界第一大洲,是世界上面积最大、跨纬度最广的、东西距离最长的大洲,亚洲地形以高原和山地为主,地势中部高、四周低,河流多成放射状流向周边海洋,气候复杂多样、季风气候显著,大陆性气候分布广。
日本茶道源自中国。日本茶道是在“日常茶饭事”的基础上发展起来的,它将日常生活行为与宗教、哲学、伦理和美学融为一体,成为一门综合性的文化艺术活动。它不仅仅是物质享受,而且通过茶会,学习茶礼,陶冶性情,培养人的审美观和道德观念。结合下图,完成下面小题。
6. 在日本的民族构成中,占绝对优势的民族是( )
A. 汉族B. 朝鲜族C. 大和民族D. 阿伊努族
7. 图中日本茶道艺人穿着的传统服装是( )
A. 旗袍B. 西装C. 和服D. 牛仔服
【答案】6. C 7. C
【解析】
【6题详解】
日本民族构成单一,占绝对优势的民族是大和民族,C正确;汉族主要分布在我国,排除A;朝鲜族主要分布在朝鲜半岛,是朝鲜和韩国的主体民族,我国东北地区也有朝鲜族分布,排除B;阿伊努族主要分布在日本北海道岛,人口较少,排除D。故选C。
【7题详解】
日本传统服饰为和服,C正确;旗袍为我国的传统服饰,排除A;西装为西方的代表服饰,排除B;牛仔服起源于美国,排除D。故选C。
【点睛】日本位于亚洲的东部,太平洋的西北部,日本由北海道、本州、四国、九州四大岛屿及其周围的3900多个岛屿组成,日本的海岸线曲折,多优良港湾,交通运输便利,日本矿产资源贫乏,市场狭小,经济对外依赖性强,日本进口原料,出口产品,形成加工贸易为主的经济,日本工业主要分布在太平洋沿岸和濑户内海沿岸的狭长地带。
民居与当地的自然环境密切相关:气温、降水、地形、地质和资源都能从民居中找到对应的特点。下图为日本山河分布示意图和新潟、东京气温曲线和降水量柱状图及新瀉民居景观图,读图完成下面小题。
8. 下列有关日本的叙述,正确的是( )
A. 日本的地形以平原、丘陵为主B. 九州岛是日本第一大岛
C. 日本的河流短小,水量丰富,利于航运D. 日本位于板块交界处,多火山、地震
9. 关于日本新潟、东京气候的推断,合理的是( )
A. 东京夏季炎热干燥B. 因受西风影响,两地降水季节分配均匀
C. 新潟因位于冬季风的迎风坡,冬季降雪多D. 东京气温年际变化大
10. 新潟民居以木质建筑材料为主,且屋顶坡度很大,对其原因叙述不正确的是( )
A. 日本森林资源丰富,木质建筑有利于就地取材
B. 日本位于地震带,木质建筑可减轻地震危害
C. 新潟冬季降雪多,屋顶坡度大有利于积雪滑落
D. 新潟冬季寒冷,屋顶坡度大有利于防风保暖
【答案】8. D 9. C 10. D
【解析】
【8题详解】
读图结合所学知识可知,日本的地形以山地、丘陵为主,故A错误。本州岛是日本第一大岛,故B错误。日本的河流短小,水量丰富,但由于地形以山地、丘陵为主,河流落差大,不利于航运,故C错误。日本位于亚欧板块与太平洋板块交界处,多火山、地震,故D正确。故选D。
【9题详解】
新潟位于日本西海岸,为冬季风迎风坡,冬季降雪量大,故C正确。东京属于亚热带季风气候,夏季高温多雨,故A错误。日本夏季受东南季风的影响,多降水,冬季受西北季风的影响,多降雪,新潟降水季节变化较大,故B错误。东京气温年际变化较小,故D错误。故选C。
【10题详解】
日本森林资源丰富,木质建筑有利于就地取材,故A正确。日本位于地震带,木质建筑可减轻地震危害,故B正确。日本西部沿海地区,是冬季风的迎风坡,冬季多暴风雪天气。新潟民居的坡度特别大,冬季暴雪不易在屋顶堆积,利于积雪滑落,故C正确。屋顶坡度与防风保暖无关,故D错误。依据题意,故选D。
【点睛】日本是多火山、地震的岛国,日本最著名的火山是富士山;日本位于亚欧板块和太平洋板块的交界处,地壳比较活跃,多火山、地震。日本高度重视防震、抗震工作,建筑物的设计与选材都有严格的抗震标准,社区均设置地震避难场所,定期进行全民防灾演习,防震安全教育成为中小学生的必修课程。
东南亚是中国人喜欢的旅游胜地,东南亚的热带风光、丰富的物产和多元的文化都成为吸引中国游客的重要因素。读“东南亚地区图”,完成下面小题。
11. 关于该图中海峡的叙述,正确的是( )
A. 位于马来半岛与苏门答腊岛之间B. 位于中南半岛与加里曼丹岛之间
C. 是连接太平洋与大西洋的海上通道D. 是连接印度洋与大西洋的海上通道
12. 泌阳县某旅行团到东南亚旅游时,最有可能购买的当地物产是( )
A. 苹果B. 椰子C. 奶酪D. 糌粑
【答案】11. A 12. B
【解析】
【11题详解】
图中海峡为马六甲海峡,位于马来半岛与苏门答腊岛之间,是连接印度洋和太平洋的海上通道,A正确,BCD错误。故选A。
【12题详解】
东南亚大部分位于热带,气候湿热,是世界上天然橡胶、油棕、椰子和焦麻的最大产地,故泌阳县某旅行团到东南亚旅游时,最有可能购买的当地物产是椰子,B正确;苹果为温带作物,东南亚以种植业为主,畜牧业不发达,奶酪不是当地物产,糌粑为我国青藏地区的特色物产,ACD错。故选B。
【点睛】东南亚地区吸引众多中国游客的原因与中国山水相连,距离近,东南亚各国大多数是发展中国家,消费较低,我国居民经济实力增强;由气候图可知,东南亚大部分属于热带季风气候,有众多热带名胜古迹、宗教建筑,历史文化独特;华人华侨众多,语言文化相通,沟通障碍小等。
印度尼西亚是农业大国,主要经济作物有棕榈油、橡胶、咖啡、可可等。中国是印度尼西亚第一大贸易伙伴。下图示意印度尼西亚。完成下面小题。
13. 印度尼西亚地处( )
A. 大洋洲B. 马来群岛C. 南温带D. 西半球
14. 印度尼西亚发展农业突出的自然条件是( )
A. 面积广大的平原B. 沿海交通运输便利C. 农业科技水平高D. 热带地区水热充足
【答案】13. B 14. D
【解析】
【13题详解】
东西半球分界线是20°W和160°E组成的经线圈,20°W以东、160°E以西为东半球,20°W以西、160°E以东为西半球。南北半球的划分是以0°纬线即赤道为界,赤道以北为北半球,以南为南半球。印度尼西亚位于马来群岛,属于东南亚,故A错误,B正确;赤道横贯中部,该国位于热带,大致经度范围96°E-140°E,地处东半球,CD错误。故选B。
【14题详解】
印度尼西亚位于马来群岛,属于热带雨林气候,全年高温多雨,水热充足,有利于农业生产,D正确;该国沿海平原面积狭小,A错误;沿海交通运输便利、农业科技水平低属于社会经济条件,BC错误。故选D。
【点睛】东南亚位于亚洲的东南部,包括中南半岛以及马来群岛的大部分,东南亚地处亚洲与大洋洲、印度洋与太平洋的“十字路口”,是世界海洋运输和航空运输的重要枢纽。中南半岛气候类型为热带季风气候;马来群岛以热带雨林气候为主。
2022年下半年,因国内疫情原因,部分企业延迟复工复产,中国供应链受到冲击。有专家指出,印度很有可能替代中国,成为世界市场新的供应基地。完成下面小题。
15. 印度很有可能替代中国,成为世界市场新的供应基地,其最主要的优势条件是( )
A. 人口比中国多B. 劳动力价格比中国低C. 经济总量比中国大D. 领土面积比中国大
16. 近些年,印度的服务外包产业发展迅速,产品订单主要来自美国和欧洲发达国家,国家在税收、软件园建设等多方面给予产业支持。印度发展信息技术服务外包产业的优势不包括( )
A. 丰富的人力资源B. 劳动力成本较低C. 国家政策支持D. 国内市场需求量大
【答案】15. B 16. D
【解析】
【15题详解】
印度很有可能将替代中国成为世界新的供应基地,最主要的优势条件是印度人口增长快,劳动力价格比中国更低,B符合题意;印度人口比中国少,经济总量比中国小,领土面积比中国小,排除ACD。故选B。
【16题详解】
印度发展信息技术服务外包产业的优势是印度人力资源丰富,劳动力成本低,印度英语普及,信息技术发展较早,国家政策支持,ABC不符合题意;产品订单主要来自美国和欧洲发达国家,可知印度发展信息技术服务外包产业的市场主要在国外,国内市场需求量不大,D符合题意。故选D。
【点睛】印度位于南亚,是世界第二大软件大国、世界第一大外包服务接包国、南亚次大陆最大国家。东北部同中国、尼泊尔、不丹接壤,孟加拉国夹在东北国土之间,东部与缅甸为邻,东南部与斯里兰卡隔海相望,西北部与巴基斯坦交界。东临孟加拉湾,西濒阿拉伯海,海岸线长5560千米,国土约298万平方千米。
读下图俄罗斯略图,完成下面小题。
17. 图中①②③④代表的地形区分别是( )
A. 东欧平原、西西伯利亚高原、中西伯利亚平原、东西伯利亚山地
B 东欧平原、西西伯利亚平原、中西伯利亚高原、东西伯利亚山地
C. 东西伯利亚山地、中西伯利亚高原、西西伯利亚平原、东欧平原
D. 中西伯利亚高原、西西伯利亚平原、东欧平原、东西伯利亚山地
18. 俄罗斯亚洲部分河流众多,但航运价值不高的原因有( )
①河流结冰期长 ②河流径流量小 ③流经地区人口稀疏 ④河水含沙量大,河床易淤积
A. ①②B. ②③C. ③④D. ①③
【答案】17. B 18. D
【解析】
【17题详解】
根据所学可知,俄罗斯地形区自西向东依次为东欧平原、西西伯利亚平原、中西伯利亚高原、东西伯利亚山地,B正确,ACD错误。故选B。
【18题详解】
俄罗斯亚洲部分河流结冰期长 ,不利于航行,①正确;俄罗斯亚洲部分河流众多,气温低,蒸发弱,河流径流量较大,②错误;俄罗斯人口主要集中在欧洲部分,亚洲部分地广人稀,运输需求量小,河流航运价值不高,③正确;俄罗斯植被茂密,河流含沙量小,④错误。①③正确,故选D。
【点睛】俄罗斯地形区自西向东依次为东欧平原、西西伯利亚平原、中西伯利亚高原、东西伯利亚山地。俄罗斯亚洲部分河流河流结冰期长,流经地区人口稀疏,航运价值不高。
2022年11月20日晚,卡塔尔世界杯开幕,本届世界杯的吉祥物“拉伊卜”(La'eeb)在开幕式上再次亮相,并引起网友和球迷们的热烈讨论。图为卡塔尔位置和“拉伊卜”形象图,读图完成下面小题。
19. 卡塔尔位于( )
A. 北半球B. 中纬度C. 热带D. 高原
20. 卡塔尔当地的官方语言及主要人种分别是( )
A. 英语,白种人B. 汉语,黄种人C. 阿拉伯语,白种人D. 阿拉伯语,黑种人
【答案】19. A 20. C
【解析】
【19题详解】
据图可知卡塔尔北部被26°N穿过,位于北半球,属于低纬度,北温带,故A正确、BC错误。高原属于地形类型,不是对地理位置的描述,故D错误。故选A。
【20题详解】
卡塔尔位于阿拉伯半岛,属于白种人,说阿拉伯语,故C正确,ABD,故选C。
【点睛】阿拉伯地区的气候以热带沙漠气候为主,极其的炎热。所以,阿拉伯的服装,也就是白色长袍,是选用质地非常好的丝布制成,具有通风的效果,十分凉爽;同时,之所以选用白色,是从光学的角度来说,白色能反射光线(即太阳光)达到祛热降署的作用,以此来帮助适应酷热的气候。
二、综合题(共4题,共30分)
21. 认识区域,从认识大洲开始。了解一个大洲,需要先了解地理位置和范围,从而依据纬度位置和海陆位置推测气温和降水的主要特征;大洲地表的地形及河流的分布特征是划分地理区域的重要依据。读“亚洲的位置和范围图”,回答下列问题。
(1)亚洲绝大部分地区位于北半球和____半球,北临____洋,东北隔白令海峡与____洲相望。
(2)亚洲北部约达81°N,南部达11°S,是世界上跨纬度最广的大洲,东西距离最长,海陆差异大,因此亚洲内部气候差异____(大/小)。亚洲大部分位于地球五带中的____带。
(3)受地形的影响,亚洲的大河呈____状流向周边的海洋,源远而流长。由河流特征可判断亚洲地势特征为____。
【答案】(1) ①. 东 ②. 北冰 ③. 北美
(2) ①. 大 ②. 北温
(3) ① 放射 ②. 中部高,四周低
【解析】
【分析】本题以亚洲图为材料,共设置三道小题,涉及亚洲的位置范围、河流特征等相关知识,考查学生对相关知识的掌握程度。
【小问1详解】
读图可知, 亚洲北部约达北纬81°,南部约达南纬11°,经度约在东经26°向东到西经170°之间。从东西半球看,亚洲绝大部分在东半球;从南北半球看,亚洲绝大部分在北半球。亚洲占据了亚欧大陆的大部,北临北冰洋、东临太平洋、南临印度洋,东北以白令海峡与北美洲为界,西与欧洲接壤。
小问2详解】
读图可知, 亚洲北部约达北纬81°,南部约达南纬11°,是世界上跨纬度最广的大洲,东西距离最长,海陆差异大,因此巨大的东西跨度、南北跨度和海陆位置差异导致亚洲内部气候差异大。亚洲地跨寒、温、热三个温度带,大部分地处北温带。
【小问3详解】
亚洲地势起伏大,范围广,因而长河众多,河流大多源远而流长,又由于地势中部高、四周低,亚洲的大河多发源于中部山地、高原,呈放射状流向周边的海洋。
22. 日本和俄罗斯均为中国的重要邻国,其工业发展各有特色。读日本工业分布图(左)和俄罗斯工业分布图(右),完成下列问题。
(1)日本和俄罗斯共同濒临的大洋是____;日本由四个大岛及其附近的一些小岛组成,其首都位于____岛;俄罗斯地跨两大洲,其人口和城市主要位于____洲。
(2)日本多优良港湾,海运发达;____运输是俄罗斯最主要的客运和货运方式,中国从俄罗斯进口石油和天然气的最佳运输方式是____运输。
(3)日本工业与俄罗斯工业的分布及其原因有显著不同,请任选其一说出该国工业区分布的主要位置及原因。
【答案】(1) ①. 太平洋 ②. 本州 ③. 欧
(2) ①. 铁路 ②. 管道
(3)日本工业区主要分布在太平洋和濑户内海沿岸,主要原因是日本国内资源贫乏,工业发展需要依赖便利的海运进行进口和出口。
俄罗斯工业区主要分布在西部和南部,主要原因是西部西部和南部矿产资源丰富,人口相对集中。
【解析】
【分析】本题以日本和俄罗斯为材料,设置四个小题,涉及日本的位置范围、工业发展、气候类型,俄罗斯的交通布局、自然资源、工业发展等相关内容,考查学生对相关知识的掌握程度。
【小问1详解】
根据所学知识可知,俄罗斯濒临北冰洋和太平洋,日本濒临太平洋和日本海,故两国共同濒临的是太平洋;日本由北海道、本州、四国、九州四大岛屿及其周围许多个岛屿组成,其首都东京位于最大岛屿本州岛上;俄罗斯地跨亚欧两大洲,其人口和城市主要位于欧洲。
【小问2详解】
俄罗斯交通运输以铁路和公路为主,铁路以莫斯科为中心呈放射状分布,欧洲部分较为密集;其中铁路运输是俄罗斯最主要的客运和货运方式,中国从俄罗斯进口石油和天然气的最佳运输方式是管道运输,管道运输是用管道作为运输工具的一种长距离输送液体和气体物资的运输方式,具有运量大,连续性强的特点。
【小问3详解】
根据所学知识可知,日本矿产资源贫乏,市场狭小,经济对外依赖性强,日本进口原料,出口产品,形成加工贸易为主的经济,日本工业主要分布在太平洋沿岸和濑户内海沿岸的狭长地带;俄罗斯矿产资源丰富,是少有几个能源自给自足的国家,工业区主要分布在西部和南部,原因西部和南部矿产资源丰富,人口相对集中。
23. 半岛指陆地一部分伸入海洋或湖泊,另一部分同大陆或更大的岛屿相连的地貌状态,它的其余三面被水包围。从分布特点看,世界主要的半岛大都在大陆边缘地带。读“亚洲南部三大半岛轮廓及三地气候资料示意图”。完成下列问题。
(1)甲半岛上的山川或河流走向大致为____。
(2)乙半岛所在的南亚地区是世界上古文明发祥地之一,该地区农业发展早,人口稠密,请说出人口稠密给该地区带来的好处。
(3)丙半岛附近有丰富的____资源,该资源主要分布于____。
(4)P、Q、R三地中属于热带季风气候的是____。请任选其中两地从气温和降水两方面比较其气候异同。____
【答案】(1)南北走向
(2)劳动力资源丰富;消费市场广阔。任答一点即可。
(3) ①. 石油 ②. 波斯湾及其沿岸地区
(4) ①. Q ②. P地全年高温多雨,Q地全年高温,分旱雨两季,R地全年高温(炎热)干旱(干燥);P、Q两地气温相似,Q地的降水季节差异大;P、R两地对比,R地年平均气温稍低,但是降水及其稀少;Q、R两地对比,R地年平均气温稍低,但是降水极其稀少。
【解析】
【分析】本题以“亚洲南部三大半岛轮廓及三地气候资料示意图”为材料,涉及亚洲南部三大半岛轮廓及三地气候资料示意图的判读,在把握中南半岛的地形特点、印度半岛的位置及特点、阿拉伯半岛的位置及资源、三大半岛的气候等知识的基础上,理解解答即可。
【小问1详解】
由图可知,甲是位于中国以南的中南半岛,受我国横断山脉向南延伸的影响,山川与河流的走向大致为南北走向,呈山河相间、纵列分布的特点。
【小问2详解】
乙所在的南亚地区是世界古文明发祥地之一,该地区农业发展早,人口稠密,人口众多给当地带来丰富的劳动力资源和广阔的消费市场等。
【小问3详解】
丙所在的半岛是阿拉伯半岛,这里有丰富的石油资源,石油主要分布在波斯湾及其沿岸地区,有“世界石油宝库”称号。
【小问4详解】
P、Q、R三地中属于热带季风气候的是Q,P是热带雨林气候,R是热带沙漠气候。三种气候均为热带气候,P、Q两地气温相似,P地全年多雨,Q地的降水季节差异大;P、R两地对比,R地年平均气温稍低,但是降水及其稀少;Q、R两地对比,R地夜晚气温较低,年平均气温稍低,但是降水极其稀少。
24. 栓皮树喜光、耐旱、防风,树根深,叶片小且硬实,是为了适应当地夏季的气候特征,葡萄牙阿连特茹地区(④地)是世界栓皮树主要分布区之一。图是欧洲西部地形图和部分城市气候资料图,据此完成下列问题。
(1)欧洲西部西临____洋,图中③地区属于____(填地形类型)。
(2)根据图中①②③地气温曲线及降水量柱状图分析,自西向东欧洲西部年降水量逐渐____(增多/减少),气温年较差逐渐变____(大/小)。
(3)简述欧洲西部的地形特征。
(4)简要说明阿连特茹地区栓皮树根或树叶的特点和气候的关系。
【答案】(1) ①. 大西 ②. 平原
(2) ①. 减少 ②. 大
(3)主要地形类型:以山地和平原为主;地势:地势南北高中部低;地形分布:北部和南部以山地为主,中部为平原。
(4)阿连特茹地区夏季炎热干燥,蒸发旺盛,土壤水分较少,地下水埋藏较深,根深利于吸收足够的水分,满足生长的需要;叶子少而硬实可以减少蒸腾,保证栓皮树体内水分稳定。
【解析】
【分析】本题以欧洲西部地形图和部分城市气候资料图为材料,设置4道题目,涉及欧洲西部地理位置和地形、欧洲西部的气候、气候影响植被的原因等知识点,考查学生对相关内容的掌握程度,对学生的综合分析能力有一定要求。
【小问1详解】
如图示欧洲西部西临大西洋,图中③地区位于沿海地区,属于平原地形,地势较为平坦开阔。
【小问2详解】
据图中①②③地气温曲线及降水量柱状图分析得知,从①到②再到③越来越向东,降水量逐渐减少,气温年较差是一年中的最高月气温与最低月气温之差,从①到②再到③越来越向东,气温年较差逐渐变大。
【小问3详解】
欧洲西部以平原为主,南北两侧有山脉分布,所以表现为地势南北高中间低;其中欧洲西部的冰川地貌显著,有挪威沿海的峡湾、众多的冰川湖,以及西欧平原波状起伏的地表形态都与冰川作用有关。
【小问4详解】
④地位于30°N到40°N的大陆西岸,是典型的地中海气候,地中海气候夏季炎热干燥,蒸发旺盛,土壤水分较少,地下水埋藏较深;植物生长需要水分,所以根深有利于吸收足够的水分,满足生长的需要;叶片小且硬实可以减少植物体内水分的蒸腾,保证栓皮树体内水分稳定。
河南省驻马店市泌阳县2023-2024学年七年级下学期4月期中考试地理试卷(含答案): 这是一份河南省驻马店市泌阳县2023-2024学年七年级下学期4月期中考试地理试卷(含答案),共14页。试卷主要包含了单选题,综合读图题等内容,欢迎下载使用。
河南省驻马店市泌阳县2023-2024学年七年级下学期期中地理试题: 这是一份河南省驻马店市泌阳县2023-2024学年七年级下学期期中地理试题,共7页。试卷主要包含了单项选择题,综合题等内容,欢迎下载使用。
河南省驻马店市泌阳县2023-2024学年八年级上学期1月月考地理试题: 这是一份河南省驻马店市泌阳县2023-2024学年八年级上学期1月月考地理试题,共6页。

