2024年甘肃省武威市凉州区西营九年制学校教研联片中考三模化学试题(原卷版+解析版)
展开九年级化学第三次模拟考试试卷
一、选择题(共20分)
1. 下列对生产、生活中一些做法的解释,错误的是
A. 工业生产中氧气可用于炼钢,是因为氧气具有可燃性
B. 用洗涤剂清洗油污,其原理是洗涤剂对油污有乳化功能
C. 家庭电路中常用铜作导线,是利用了铜具有良好的导电性
D. 焊接金属时常用氮气作保护气,是因为氮气化学性质不活泼
2. 下列物质属于空气污染物的是
A. 氮气B. 二氧化氮C. 氧气D. 二氧化碳
3. 下列图像能正确反映其对应变化关系的是
A. 通电电解水
B. 加热一定质量的高锰酸钾
C. 向等质量的铁、锌中分别加入足量的等浓度的稀盐酸
D. 用等质量、等浓度的过氧化氢溶液分别在有、无催化剂的条件下制氧气
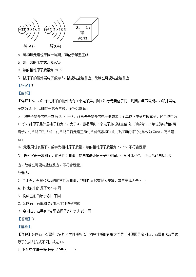
4. 砷、镓的原子结构示意图和镓元素在元素周期表中的信息如图所示,下列说法不正确的是
A. 砷和镓元素位于同一周期,砷位于第五主族
B. 砷化镓化学式为Ga3As5
C. 镓相对原子质量为69.72
D. 铝原子的最外层电子数为3,铝能与盐酸反应,故镓也可能与盐酸反应
5. 金刚石、石墨和C60的化学性质相似,物理性质却有很大差异,其主要原因是( )
A. 构成它们的原子大小不同
B. 构成它们的原子数目不同
C. 金刚石、石墨和C60由不同种原子构成
D. 金刚石、石墨和C60里碳原子排列方式不同
6. 下列变化属于缓慢氧化的是( )
A. 铁丝在氧气中燃烧B. 铁高温下化为铁水C. 铁生锈D. 蔗糖溶解
7. 如图是甲、乙两种物质的溶解度曲线,下列说法正确的是
A. 甲的溶解度大于乙
B. 甲中含有少量乙,提纯甲可采用降温结晶法
C. 将t2℃时乙的饱和溶液降温到t1℃,溶液仍然饱和
D. t2℃时,100g甲的饱和溶液里含有60g甲
8. 现有X、Y、Z三种金属,其中只有金属X常温下易被氧化;把金属Y、Z分别放入溶液中,只有金属Y表面析出红色固体。下列推测合理的是
A. 金属X可能是金
B. Y放入Z化合物溶液中有固体析出
C. 金属Z可能是铁
D. 金属活动性由强至弱依次为Y、Z、X
9. 将固体X加入水中,实验现象如图所示,下列说法正确的是
A. X是,Y是
B. X是NaOH,Y是
C. X是CaO,Y是水
D. X是,Y是
10. 下列有关元素与人体健康的说法不正确的是
A. 人体必需的元素有20多种
B. 人体缺钙可能导致骨骼疏松、畸形,易得佝偻病
C. 缺铁易得贫血症
D. 缺碘使儿童发育停滞,智力低下,严重会得侏儒症
二、填空题(共25分)
11. 请用适当的化学用语填空:
(1)氩气___________。
(2)2个氢离子___________。
(3)氧化铝___________。
(4)+2价的镁元素___________。
12. 如图中A、B、C、D是四种粒子的结构示意图,E图是钙元素的部分信息。请回答下列问题:
(1)A中x=___________,D微粒是___________;
(2)E中钙元素的相对原子质量为___________;
(3)如图五种元素之间的最本质区别是____,B、C、D中与硫元素化学性质相似的是___;
(4)由B和C两种元素组成的化合物是______。
13. 硬水中含较多的Ca2+、Mg2+,常用____________________区分硬水和软水;“84”消毒液的有效成分NaClO中氯元素的化合价为__________________;Cl2常作自来水消毒剂,其实验室制法为:MnO2+4HCl(浓)X+Cl2↑+2H2O,X的化学式为________________。
14. 某物质R与氧气反应的化学方程式为,则R的化学式是________推断R化学式的依据是________。
15. 氢氧化钠的俗名是_______,固体暴露在空气中易吸水而变的潮湿,这种现象叫______。在空气中久置一段时间会变质,所以在实验室应该_______保存。
16. 长期盛放石灰水的瓶子内壁常附着一层白色物质,这种白色物质是______;这层白色物质可用______除去,写出反应的化学方程式:______。
17. 人体缺___________元素会导致贫血;草木灰是一种农家肥,它属于___________。
18. 化学与生活紧密相关。生活中降低水的硬度常用的方法是_________。医疗上,治疗胃酸过多的药物之一是碳酸氢钠,请写出它与胃酸中的盐酸反应的化学方程式_________。
三、推断题(共5分)
19. A~L均为初中化学常见的物质,如图是第一学习小组的同学建构的以C为核心的物质间的转化关系(部分生成物和反应条件已略去)。其中A、D、L属于盐,D是生活中常用的调味品,L由三种元素组成。
请回答下列问题:
(1)D的化学式为_______。
(2)C的一种用途是_______。
(3)符合反应①的一个化学方程式为_______。符合反应④的一个化学方程式为_______。
(4)反应③的基本反应类型为_______。
四、实验探究题(共14分)
20. 根据实验装置,回答下列问题:
(1)仪器a的名称是______。
(2)若用高锰酸钾制备氧气,其化学方程式为______。
(3)用石灰石和稀盐酸制取二氧化碳,发生装置为______(填字母),化学方程式为______。长颈漏斗的下端要伸入液面以下,是为了______。
(4)用装置F和另一仪器(除导管外)收集并测量O2体积,另一仪器名称为______,测量时,气体应从导管______(填“b”或“c”)端通入。
(5)实验室里,常用加热无水醋酸钠和碱石灰固体混合物的方法,制备甲烷气体。发生装置为______(填字母)。
21. 化学兴趣小组同学对氢氧化钠溶液与稀盐酸是否发生了化学反应进行如下实验探究。
【实验一】借助指示剂的颜色变化判断酸碱是否发生了反应,如图1所示。
(1)判断试管中两种物质发生反应的现象是溶液由___________,该反应的化学方程式为___________。
【实验二】借助反应前后的温度变化来判断酸碱是否发生了反应,如图2所示,
(2)将盛有氢氧化钠固体的燃烧数伸入稀盐酸中,观察到U形管中右侧红墨水液面上升,该现象___________(填“能”成“不能”)证明氢氧化钠与稀盐酸发生了化学反应,理由是___________。
【实验三】有同学提出可利用pH的变化判断酸碱是否发生了反应,图4所示是小组同学利用pH传感器探究氢氧化钠溶液与稀盐酸反应的pH变化曲线。
(3)图4中能说明酸碱恰好完全反应的点是___________(填“A”、“B”、“C”)。
(4)B点所示溶液中含有的微粒有___________。
五、计算题(共6分)
22. 某探究小组为了测定实验室一瓶稀硫酸中溶质的质量分数,用铜锌合金和稀硫酸完成了如下图所示的实验。
请分析并计算:
(1)反应生成氢气质量为______g。
(2)这瓶稀硫酸中溶质的质量分数。
2024年甘肃省武威市凉州区永昌九年制学校联片教研中考二模化学试题: 这是一份2024年甘肃省武威市凉州区永昌九年制学校联片教研中考二模化学试题,共7页。试卷主要包含了选择题,填空题,实验探究题,计算题等内容,欢迎下载使用。
2024年甘肃省武威市凉州区谢河九年制学校联片教研中考二模化学试题: 这是一份2024年甘肃省武威市凉州区谢河九年制学校联片教研中考二模化学试题,共4页。试卷主要包含了选择题,填空与简答,实验题,计算题等内容,欢迎下载使用。
2024年甘肃省武威市凉州区谢河九年制学校联片教研中考二模化学试题(原卷版+解析版): 这是一份2024年甘肃省武威市凉州区谢河九年制学校联片教研中考二模化学试题(原卷版+解析版),文件包含2024年甘肃省武威市凉州区谢河九年制学校联片教研中考二模化学试题原卷版docx、2024年甘肃省武威市凉州区谢河九年制学校联片教研中考二模化学试题解析版docx等2份试卷配套教学资源,其中试卷共18页, 欢迎下载使用。

