2024年中考押题预测卷:化学(湖北卷)(考试版A4)
展开(考试时间:50分钟 试卷满分:50分)
注意事项:
1.答卷前,考生务必将自己的姓名、准考证号填写在答题卡上。
2.回答第Ⅰ卷时,选出每小题答案后,用2B铅笔把答题卡上对应题目的答案标号涂黑。如需改动,用橡皮擦干净后,再选涂其他答案标号。写在本试卷上无效。
3.回答第Ⅱ卷时,将答案写在答题卡上。写在本试卷上无效。
4.考试结束后,将本试卷和答题卡一并交回。
可能用到的相对原子质量:H-1 C-12 N-14 O-16
一、选择题(共13个题,共18分。1-8题,每题1分;9-13题,每题2分。在每题给出的四个选项中,只有一项符合题目要求)
1.日常生活中的下列做法,属于物理变化的是( )
A.用白醋清除水垢
B.汽油洗油污
C.用稀盐酸洗去铁锈
D.用波尔多液给鱼塘消毒
2.化学与人类生活和社会发展密切相关。下列说法不正确的是( )
A.回收利用废旧金属既可以保护环境,又能节约资源和能源
B.作为健康饮食的一部分,每人每天都应当通过保健品补充各种维生素
C.温室大棚用二氧化碳作气肥,有利于植物光合作用
D.从海水中获取淡水,对解决淡水危机有重要意义
3.“劳动创造幸福,实干成就伟业”,下列劳动所涉及的化学知识正确的是( )
4.某同学演示酸碱中和实验,并利用反应后的溶液获得 Na2SO4固体,其中操作错误的是( )
A. 溶解 B. 稀释
C. 中和 D. 蒸发
5.我国科研团队合作完成的“镁基固态储氢材料与系统”荣获2023年国际“镁未来技术奖”。镁在周期表中的信息及原子结构示意图如下,下列有关说法正确的是( )
A.镁的元素名称是Mg B.镁离子电子层数为3
C.镁原子质量为24.31 D.镁元素位于第三周期
6.下列化学用语表示正确的是( )
A. 60个碳原子:C60 B. 硝酸铵中的阳离子是
C. 溴化钠:BrNa D. 过氧化氢中氧元素的化合价:
7.宏观和微观之间建立联系是化学学科特有的思维方式。下列对宏观事实的微观解释,合理的是( )
A.墙内开花墙外香——分子之间有间隔
B.氧气经压缩储存在钢瓶中——氧分子体积变小
C.湿衣服在阳光下晒干——水分子的质量变小
D.过氧化氢溶液属于混合物——由不同的分子构成
8.慧慧同学将维C泡腾片(主要成分如图所示)放入水中,发现有许多气泡产生,她得出了 下面的一些结论,其中正确的是( )
A.产生的气体是二氧化碳 B.人体缺少维生素C易患夜盲症
C.维生素和碳酸氢钠都属于有机物 D.充分搅拌后可形成溶液
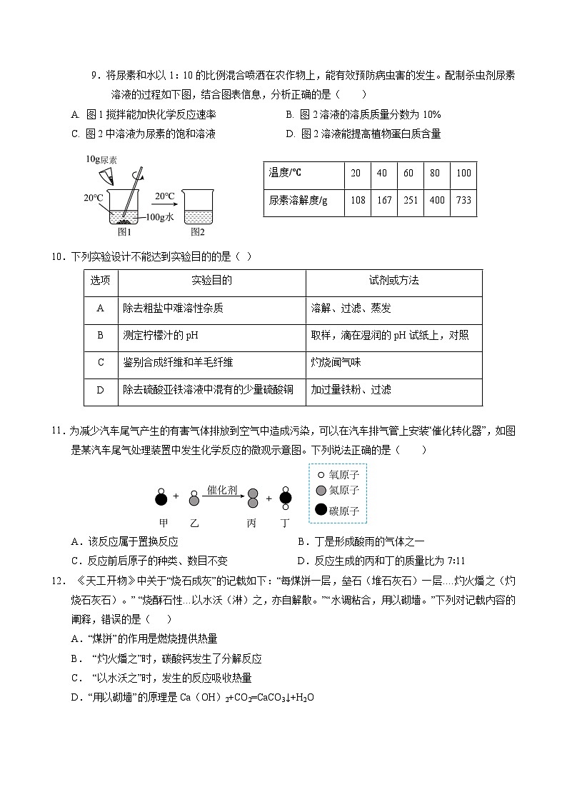
9.将尿素和水以1:10的比例混合喷洒在农作物上,能有效预防病虫害的发生。配制杀虫剂尿素溶液的过程如下图,结合图表信息,分析正确的是( )
A. 图1搅拌能加快化学反应速率 B. 图2溶液的溶质质量分数为10%
C. 图2中溶液为尿素的饱和溶液 D. 图2溶液能提高植物蛋白质含量
10.下列实验设计不能达到实验目的的是( )
11.为减少汽车尾气产生的有害气体排放到空气中造成污染,可以在汽车排气管上安装“催化转化器”,如图是某汽车尾气处理装置中发生化学反应的微观示意图。下列说法正确的是( )
A.该反应属于置换反应 B.丁是形成酸雨的气体之一
C.反应前后原子的种类、数目不变 D.反应生成的丙和丁的质量比为7∶11
12. 《天工开物》中关于“烧石成灰”的记载如下:“每煤饼一层,垒石(堆石灰石)一层灼火燔之(灼烧石灰石)。” “烧酥石性以水沃(淋)之,亦自解散。”“水调粘合,用以砌墙。”下列对记载内容的阐释,错误的是( )
A.“煤饼”的作用是燃烧提供热量
B. “灼火燔之”时,碳酸钙发生了分解反应
C. “以水沃之”时,发生的反应吸收热量
D.“用以砌墙”的原理是Ca(OH)2+CO2=CaCO3↓+H2O
13.下列对比实验不能达到目的的是( )
二、非选择题(本题共7个题,共32分))
14.(7分)我国正在深海、深空、深地、深蓝等领域积极抢占科技制高点。请分析图文信息,解答下列相关问题。
(1)“深海”:2024年1月1日将正式开始商业运营,这是我国首艘国产大型邮轮,全长323.6米。有24层楼高,2125间客房,最多可载乘客5246人。很多大型邮轮的燃料都是液化天然气,主要成分为甲烷,其燃烧时能量转化是 转化为热能。
(2)“深空”:2023年6月15日,在太原卫星发射中心成功发射41颗卫星,创下我困航天发射一箭多星新纪录。铝合金和钛合金常用于航天器的制造,这些合金属于金属材料,其具有的优良性能是 (答一条)。
(3)“深地”:2023年10月26日,我国首口万米科探井——中国石油塔里木油田深地塔科1井钻井深度达到8056米、全面迈入高难地层钻进阶段。石油经综合利用可得到的产品有 (答一种)。
(4)“深蓝”:海洋是重要的资源宝库。目前世界上60%的镁都是从海水中提取的。我国科研团队合作完成的镁离子电池项目荣获“国际镁未来技术奖”。镁在空气中燃烧的现象是 。
15.(4分)阅读科普短文,回答下列问题。
2023年12月1日,我国首台船舶甲醇燃料供给系统完成验收。被誉为“液态阳光”的甲醇,作为低碳、含氧燃料具有燃烧高效、排放清洁、可再生特点,是全球公认的理想的新型清洁可再生能源。工业上可以将CO2和氢气在一定条件下生成甲醇(CH3OH)和水。一定条件下,该反应在有、无分子筛膜时甲醇的产率随温度的变化如图所示。每制备1吨甲醇可以消耗1375吨二氧化碳,并且相同质量的甲醇燃烧后排放的二氧化碳比汽油减少约26%,颗粒物减少约80%,它还可以从二氧化碳中再生,实现碳循环。
(1)根据短文,写出甲醇作为燃料的特点 (1点即可)。
(2)下列说法正确的是 。
A.工业制备甲醇为缓解温室效应提供新途径
B.相同质量的甲醇燃烧后排放的二氧化碳比汽油少
C.甲醇作为燃料有利于实现碳循环
(3)工业上制取甲醇的化学方程式为 。
(4)由图可知,为提高甲醇的产率,合成甲醇应选择的最佳条件为: 。
16.(5分)塑料大量使用所带来的环境问题日益突出。某企业以农作物秸秆和淀粉等为原料生产可降解塑料,部分流程如图所示。分析思考,回答问题:
(1)风筛机的作用是 。
(2)浸泡池中发生反应的化学方程式是 。
(3)混合器中搅拌的作用是 。
(4)经挤出机塑化后,物料成分的物理和化学性质会有一定变化,过程中发生的变化为 。
(5)使用该塑料有助于解决的环境问题是 。
17.(5分)在设计和制作简易供氧器的跨学科实践活动中,综合考虑使用环境和药品等因素,选择用过氧化氢溶液和二氧化锰混合制氧气。请计算:
(1)过氧化氢中氢、氧元素的质量比为 。
(2)用质量分数为10%的过氧化氢溶液制取9.6g氧气,所消耗过氧化氢溶液的质量。
18.(4分)掌握实验室制取气体的方法是必备的化学素养。请根据图示装置回答下列问题:
(1)实验室用过氧化氢溶液和二氧化锰制取氧气,该反应的化学方程式是 。
(2)若制取并收集一瓶干燥的二氧化碳气体,应选择上图装置的顺序依次为 。
(3)若用装置G检验二氧化碳,则X溶液为 。
(4)将二氧化碳不断通入一定量的水中,利用pH传感器采集到的数据如图所示,烧杯内溶液pH变小的原因是 (用化学方程式解释)。
19.(6分)生活中经常采用果蔬洗盐清洗蔬菜和水果。某校化学兴趣小组的同学对此产生了极大的
兴趣,希望可以自制果蔬洗盐,于是踏上了揭秘果蔬洗盐的项目化学习之旅。
任务一:认识果蔬洗盐
【调查咨询】通过超市、电商等渠道,了解到常用果蔬洗盐有柠檬酸型和碳酸氢钠型两种。
【查阅资料】使用波尔多液作杀虫剂的果蔬,其农药残留以碱性物质为主。有机磷成分的杀虫剂中,有机磷在碱性环境中可以迅速分解。
【交流讨论】
(1)波尔多液作杀虫剂的果蔬,用 果蔬洗盐浸泡效果更佳。
任务二:探究碳酸氢钠型果蔬洗盐的成分
同学们在超市中买到某品牌的碳酸氢钠型果蔬洗盐,该产品配料表显示其中含有NaCl、、。
【教师指导】AgCl为既不溶于水,也不溶于硝酸的白色沉淀。
【进行实验1】
(2)为验证该果蔬洗盐中含有NaCl和,小组同学设计实验方案如下。
【反思评价】
(3)小明质疑步骤②结论,认为该方案不能证明该果蔬洗盐中含有,理由是(用化学方程式表示) 。
任务三:测定各成分质量分数
【信息检索】
①碳酸氢钠固体常温下性质稳定,在约50℃时开始分解,生成碳酸钠、二氧化碳和水;
②碳酸氢钠固体在干燥空气中无变化,在潮湿空气中缓慢分解。
【进行实验2】同学们精确称取该果蔬洗盐样品5.00g,在老师的指导下,经过一系列的实验,测出其中含有2.30g 和1.61g 。
【小组交流】
(4)该碳酸氢钠型果蔬洗盐中NaCl的质量分数是 。
任务四:自制碳酸氢钠型果蔬洗盐
【成果展示】
(5)通过对果蔬洗盐的一系列探究,同学们认识到化学与生活息息相关。他们自制了300g的碳酸氢钠型果蔬洗盐,并编制了该果蔬洗盐的使用说明。请你补充完整(见上表)。
20.(4分)截至2024年3月14日,在轨执行任务的“神舟十七号”乘组航天员飞行时长将达到140天。某兴趣小组同学对我国航天科技领域取得的成就感到骄傲和自豪,并对相关问题进行了项目式探究。
任务一:了解我国航天科技领域中新型材料和能源
【查阅资料】
(1)中国空间站的能量主要来自柔性太阳电池翼,可将 转化为电能。
任务二:学习舱外航天服处理二氧化碳的反应原理
【咨询老师】氢氧化锂和氢氧化钠化学性质相似。
【小组交流】
(2)为了保障航天员有适宜的呼吸环境,必须处理产生的,目前飞船上常采用氢氧化锂(LiOH)作为吸收剂来吸收,该反应的化学方程式为 。
任务三:模拟碳酸锂处理实验
【咨询老师】碳酸锂和碳酸钠化学性质相似。
【模拟实验】
航天器返回地面后,需将吸收生成的碳酸锂进行处理,实现物质的循环利用,兴趣小组同学用碳酸锂溶液在实验室进行了模拟实验。
【反思评价】
(3)航天器返回地面后,专业处理方法采用的是方案1而非方案2,理由是 。
任务四:设计航天精神的宣传标语
(4)为了让更多的同学了解中国航天故事,兴趣小组同学在校园文化角开展了《讲好航天故事》征文活动,并征集了宣传标语,请你也设计一条体现中国航天精神的宣传标语: 。
选项
劳动项目
化学知识
A
施用碳酸氢铵后用土盖住
碳酸氢铵难溶于水
B
用食醋清洗水壶中的水垢
水垢的主要成分是可溶性钙盐
C
将天然气报警器安装在炉具墙壁上方
天然气可燃且密度比空气大
D
用干布擦拭被雨淋湿的自行车
铁与氧气、水会反应生成铁锈
温度/℃
20
40
60
80
100
尿素溶解度/g
108
167
251
400
733
选项
实验目的
试剂或方法
A
除去粗盐中难溶性杂质
溶解、过滤、蒸发
B
测定柠檬汁的pH
取样,滴在湿润的pH试纸上,对照
C
鉴别合成纤维和羊毛纤维
灼烧闻气味
D
除去硫酸亚铁溶液中混有的少量硫酸铜
加过量铁粉、过滤
A.探究木炭燃烧的剧烈程度与氧气浓度有关
B.比较二氧化锰和氧化铁的催化效果
C.探究CO2与NaOH的反应
D.探究铁、铜、银的金属活动性顺序
实验步骤
实验现象
实验结论
①取少量果蔬洗盐于烧杯中,加足量水充分溶解
②取少量①中溶液于试管中,滴加几滴稀盐酸
有气泡产生
含有
③取少量①中溶液于试管中,先滴加足量稀硝酸;再滴加几滴
含有NaCl
果蔬洗盐
配料:NaCl、、
净含量:300g
使用方法:
①1kg水添加约15g洗盐
②果蔬浸于水中,浸泡3min
③捞出,清水冲洗
保质期:24个月
贮存方法:
实验方案
所加试剂
实验现象
方案1
氢氧化钙溶液
产生白色沉淀
方案2
稀盐酸
产生大量气泡
2024年中考押题预测卷:化学(广州卷)(考试版A4): 这是一份2024年中考押题预测卷:化学(广州卷)(考试版A4),共8页。
2024年中考押题预测卷(武汉卷)化学(考试版)A4: 这是一份2024年中考押题预测卷(武汉卷)化学(考试版)A4,共6页。试卷主要包含了多彩的“碳”装点多姿的生活等内容,欢迎下载使用。
2024年中考押题预测卷(湖南卷)化学(考试版)A4: 这是一份2024年中考押题预测卷(湖南卷)化学(考试版)A4,共8页。

