2024年中考押题预测卷(长沙卷)生物(全解全析)
展开(考试时间:60分钟 试卷满分:100分)
注意事项:
1.答卷前,考生务必将自己的姓名、准考证号填写在答题卡上。
2.回答第Ⅰ卷时,选出每小题答案后,用2B铅笔把答题卡上对应题目的答案标号涂黑。如需改动,用橡皮擦干净后,再选涂其他答案标号。写在本试卷上无效。
3.回答第Ⅱ卷时,将答案写在答题卡上。写在本试卷上无效。
4.考试结束后,将本试卷和答题卡一并交回。
第Ⅰ卷(选择题 共50分)
本题共25小题,每小题2分,共50分。在每小题的四个选项中,选出最符合题目要求的一项。
1.下列属于生物的是( )
A.死亡的鱼B.石头C.珊瑚D.小草
【答案】D
【分析】生物的特征有:(1)生物的生活需要营养;(2)生物能进行呼吸;(3)生物能排出身体内产生的废物;(4)生物能对外界刺激作出反应;(5)生物能生长和繁殖;(6)除病毒以外,生物都是由细胞构成的;(7)生物具有遗传和变异的特性。
【详解】ABC、死亡的鱼、石头、珊瑚不具有生物的特征,不属于生物,错误。
D、小草具有生物的特征,属于生物,正确。
【点睛】掌握生物的特征是本题解题关键。
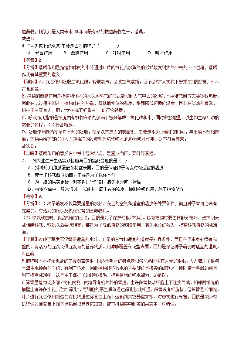
2.如图为某生态系统示意图,下列判断正确的是( )
A.该图表示一个完整的生态系统 B.在这个生态系统中昆虫的数量最多
C.在这个生态系统中有5条食物链 D.食虫鸟和蜘蛛之间只存在捕食关系
【答案】C
【分析】图中的草属于生产者,所有的动物属于消费者,生产者和消费者之间由于捕食关系形成食物链,各种食物链相互交织就形成了食物网。太阳能是该生态系统中所有生物进行活动的最终来源。
【详解】该图中只具有生态系统中的生物部分中的部分植物和动物,因此不能表示一个完整的生态系统,A错误;生产者(草)是生态系统中最基本的成分决定消费者数量多少,数量最多,B错误;食物链是生态系统中生产者和消费者之间由于捕食关系就形成了食物链。该食物网由5条食物链组成,分别是①草→食虫鸟→猫头鹰,②草→昆虫→食虫鸟→猫头鹰,③草→昆虫→蜘蛛→食虫鸟→猫头鹰,④草→昆虫→蟾蜍→蛇→猫头鹰,⑤草→食草鸟→猫头鹰,C正确;食虫鸟和蜘蛛共同吃植食性昆虫,因此食虫鸟和蜘蛛之间的生物关系是捕食关系和竞争关系,D错误。
【点睛】本题考查学生对生态系统的组成和各部分之间的关系,食物链和食物网及生态系统中的能量流动等知识点的理解情况。
3.七里海国家湿地是天津最大的天然湿地。下列有关湿地生态系统的叙述中,不正确的是( ).
A.能蓄洪抗旱B.能净化水源
C.能调节区域小气候D.有“地球之肺”之称
【答案】D
【分析】在生物圈中,由于不同地域的环境差别很大,生物种类也是千差万别,因此,生物圈中有着多种多样的生态系统,如草原生态系统、湿地生态系统、海洋生态系统、森林生态系统、淡水生态系统、农田生态系统、城市生态系统等等。
【详解】A.湿地生态系统是在多水或过湿的条件下形成的,具有蓄洪抗旱的作用,被称为“地球之肾”,A不符合题意。
B.湿地生态系统能源净化水源、调节区域小气候的作用,被称为“地球之肾”,B不符合题意。
C.湿地生态系统是在多水或过湿的条件下形成的,具有蓄洪抗旱、净化水源、调节区域小气候的作用,被称为“地球之肾”,C不符合题意。
D.森林生态系统分布在较湿润的地区,动植物种类繁多,营养结构复杂。森林在涵养水源、保持水土、防风固沙、调节气候、净化空气、消除污染等方面起着重要作用,有“地球之肺”的美称,D符合题意。
故选D。
4.人体的代谢废物一般不包括( )
A.水B.尿素C.粪便D.二氧化碳
【答案】C
【分析】人体将二氧化碳等代谢废物、多余的水和无机盐等排出体外的过程叫做排泄。
【详解】人体的排泄途径有呼气、排汗和排尿三条,排出的物质包括代谢废物二氧化碳、尿素、尿酸等、多余的是和无机盐。排出粪便是人体消化系统将生物中的不能被吸收利用是食物残渣排出体外,称作排遗,不属于排泄。所以人体的代谢废物一般不包括粪便,C符合题意。
故选C。
5.自然界中的植物与人类的生活关系十分密切,下列说法错误的是( )
A.海带、紫菜等藻类植物可以食用B.煤的形成主要与古代蕨类植物有关
C.满江红是一种优良的绿肥D.红豆杉的果实可提取抗癌药物紫杉醇
【答案】D
【分析】种子植物包括被子植物和裸子植物,用种子繁殖后代;孢子植物包括藻类植物、苔藓植物和蕨类植物。蕨类植物有了根、茎、叶的分化,体内有输导组织,一般长的比较高大;裸子植物的根茎叶发达,种子裸露着,没有果皮包被,不能形成果实。被子植物有根、茎、叶、花、果实、种子六大器官组成。
【详解】A.海带、紫菜等藻类植物可以食用,正确。
B.在距今2亿年以前,地球上曾经茂盛的生长着高达数十米的蕨类植物,它们构成了大片大片的森林,后来,这些蕨类植物灭绝了,它们的遗体埋藏在地下,经过漫长的年代,变成了煤炭,正确。
C.满江红是一种优良的绿肥。满江红属于蕨类植物,正确。
D.紫杉醇是一种从裸子植物红豆杉的树皮分离提纯的天然次生代谢物,经临床验证,具有良好的抗肿瘤作用,特别是对癌症发病率较高的卵巢癌、子宫癌和乳腺癌等有特效。紫杉醇是近年国际市场上最热门的抗癌药物,被认为是人类未来20年间最有效的抗癌药物之一,错误。
故选D。
6.“大树底下好乘凉”主要是因为植物的( )
A.光合作用B.蒸腾作用C.呼吸作用D.吸收作用
【答案】B
【分析】蒸腾作用是指植物体内的水分通过叶片的气孔以水蒸气的形式散发到大气中去的一个过程,蒸腾作用有其重要的意义。
【详解】A、光合作用吸收二氧化碳,释放氧气,会使空气清新,但不会有“大树底下好乘凉”的感觉,A不符合题意。
B、植物的蒸腾作用是指植物体内的水以水蒸气的形式散发到大气中去的过程,水由液态到气态要吸收热量,因此在此过程中能带走植物体内的热量,降低植物体的温度,继而降低环境的温度,因此在炎热的夏季,树林里凉爽宜人,即:“大树底下好乘凉”,B符合题意。
C、呼吸作用指的是细胞内有机物在氧的参与下被分解成二氧化碳和水,同时释放能量、供生物生命活动的需要的过程,C不符合题意。
D、吸收作用是指根系对水分的吸收,根系以其庞大的表面积,主要是根尖上着生的根毛,与土壤水分相接触。药物由给药部位进入血液循环的过程称为药物吸收,也称为吸收作用,D不符合题意。
故选B。
【点睛】蒸腾作用的意义在中考中经常出现,是重点内容,要好好掌握。
7.下列农业生产生活实践措施与目的搭配合理的是( )
A.播种后,用薄膜覆盖在花盆表面,目的是保证种子萌发时有适宜的温度
B.带土坨移栽西瓜幼苗,主要是为了保住水分
C.为了结的果实更甜,对枣树进行环割,减少水分向下运输
D.粮食仓库中,经常通风,以减少二氧化碳的浓度,抑制呼吸作用,利于粮食储存
【答案】A
【分析】(1)种子萌发不仅需要适量的水分、充足的空气和适宜的温度等外界条件,而且种子本身必须有完整的、有活力的胚以及供胚发育的营养物质。
(2)移栽幼苗时,保留根部的土坨,目的是为了保护幼根和根毛。移栽植物时要去掉部分枝叶、选择阴天或傍晚移栽、移栽以后要遮阴等,都是为了降低植物的蒸腾作用,减少水分的散失,提高移栽植物的成活率。
【详解】A.种子萌发不仅需要适量的水分、充足的空气和适宜的温度等外界条件,而且种子本身必须有完整的、有活力的胚以及供胚发育的营养物质。用薄膜覆盖在花盆表面,目的是保证种子萌发时适宜的温度,A正确。
B.植物吸收水和无机盐的主要器官是根,根适于吸水的特点是根尖成熟区生有大量的根毛,大大增加了根与土壤中水接触的面积,有利于吸水,因此植物根吸收水的主要部位是根尖的成熟区,所以带土移栽幼苗有利于提高成活率,这是由于保护了幼根和根毛,提高植物的吸水能力,B错误。
C.筛管是植物韧皮部(树皮内侧)内输导有机养料的管道,由许多管状活细胞上下连接而成,相邻两细胞的横壁上有许多小孔,称为“筛孔”,两细胞的原生质体通过筛孔彼此相通,筛管没有细胞核,但筛管是活细胞。叶片进行光合作用制造的有机物通过筛管自上而下运输到其它器官如根。对枣树进行环割,目的是减少有机物通过筛管自上而下运输到根等其它器官,使有机物集中到枣的果实中,C错误。
D.呼吸作用指的是细胞内的有机物在氧气的参与下被分解成二氧化碳和水,同时释放出能量的过程。氧气不足和二氧化碳浓度高都会抑制呼吸作用,粮食仓库中,经常通风,以增加二氧化碳的浓度,抑制呼吸作用,利于粮食储存,D错误。
【点睛】 理解掌握种子萌发的环境条件,蒸腾作用在农业生产中的应用,筛管的特点和功能,呼吸作用原理在农业生产中的应用等基础知识是解题的关键。
8.正处于青春期的你,遇到不如意的事,下列处理方法正确的是( )
A.借酒消愁 B.沉迷于网络游戏 C.向家长或老师倾诉 D.向同学发火
【答案】C
【分析】该题考查的是青春期的心理变化,当遇到困难和挫折心情不好时,可以听听音乐、散散步,可以向老师、朋友、亲人倾诉,可以采用合理的宣泄方法。
【详解】心情愉快是儿童青少年心理健康的核心。良好的情绪和适度的情绪反应,表示青少年的身心处于积极的健康状态。但是,在日常生活中,遇到不顺心的事,每个人都会或多或少地出现一些情绪问题,如紧张、生气、烦恼等。当出现这些问题时,我们可以用以下三种方法来调节自己的情绪。一、当情绪不好时,有意识地转移话题,或者做点别的事情,如听音乐、看电视、打球、下棋、外出可以使情绪得到缓解。二、把自己心中的烦恼向亲人或知心的朋友诉说,把积压在内心的烦恼宣泄出来,这样也会有利于身心健康。但是,要注意宣泄的对象、地点和场合,方法也要适当,避免伤害别人。三、当你想得到一件东西,或想做某件事而未能成功时,为了减少内心的失望,可以找一个适当的理由来安慰自己,这样可以帮助你在挫折面前接受现实,保持较为乐观的态度,如果遇到不顺心的事,借酒消愁、沉迷网络游戏、向同学发火的方法都是不对的。综上所述可知选项C符合题意。
故选C。
9.人体内,消化食物和吸收营养物质的主要器官是( )
A.口腔B.食道C.小肠D.大肠
【答案】C
【分析】消化系统是由消化道和消化腺组成的,消化道包括口腔、咽、食道、胃、小肠、大肠、肛门等器官,消化腺包括唾液腺、肝、胰等器官以及分布在消化道壁内的小腺体,其中小肠是消化食物和吸收营养物质的主要器官。
【详解】A.口腔是消化道的始端,食物通过口腔里面的牙齿进行磨碎,口腔中有消化淀粉的唾液,可以初步消化淀粉,口腔不具有吸收功能,A不符合题意。
B.食道能蠕动,将食物推入胃中,食道不具有消化和吸收的功能,B不符合题意。
C.小肠是消化食物和吸收营养物质的主要器官,与此相适应,小肠有着与其功能相适应的结构特点,比如小肠是消化道中最长的一段和小肠的内表面具有许多皱襞,皱襞上有大量的小肠绒毛增加了消化和吸收的面积,是消化食物相适应的形态结构特点;小肠内有多种由消化腺分泌的消化液,如胰液、肠液等是与小肠的消化功能相适应的,C符合题意。
D.大肠可以吸收一部分的水、无机盐和维生素,但大肠不具有消化功能,D不符合题意。
故选C。
10.科学的方法能延长食品的保质期。下列关于食品常用保存方法的叙述,不正确的是( )
A.牛奶—一巴氏消毒法B.新鲜蔬菜一一冷藏法
C.果脯——腌制法D.干香菇——脱水法
【答案】C
【分析】食物腐败变质是由于微生物的生长和大量繁殖而引起的。根据食物腐败变质的原因,食品保存就要尽量的杀死或抑制微生物的生长和大量繁殖,传统的食品保存方法有盐腌、糖渍、干制、酒泡等。现代的贮存方法主要有罐藏、脱水、冷冻、真空包装、添加防腐剂、溶菌酶等。
【详解】A.袋装牛奶是利用高温消毒来杀菌来延长牛奶的保质期,也叫巴氏消毒法,A正确。
B.新鲜蔬菜利用低温冷藏的方法抑制蔬菜呼吸作用进行保存,而冷冻会破坏蔬菜内部营养组织,B正确。
C.果脯用渗透保存法,C错误。
D.干蘑菇用脱水法保存,D正确。
故选C。
11.北欧的冬天非常寒冷,生活在北欧的人比在赤道附近的人鼻子高挺些,下列关于这种差异的意义解释科学的一项是( )
A.北欧的污染严重,鼻子高大有利于对空气的清洁
B.北欧的气候寒冷,鼻子高大更利于使空气变得温暖
C.北欧空气干燥,鼻子高大有利于对空气的湿润
D.只是人种的差异,没有任何意义
【答案】B
【分析】呼吸系统由呼吸道和肺组成。呼吸道由鼻腔、咽、喉、气管、支气管组成,是气体进入肺的通道。肺是呼吸系统的主要器官,是进行气体交换的场所。鼻是呼吸系统的通道之一,鼻腔内有鼻毛,可以阻挡空气中灰尘的进入,对空气有清洁作用;鼻黏膜分泌的黏液,可以湿润空气和粘住灰尘,对空气有清洁和湿润作用;鼻黏膜内分布着毛细血管,可以温暖空气。
【详解】北欧人的鼻子比较大,使鼻腔较长,让气体在鼻腔内能停留时间,这有利于对吸入寒冷空气温暖、湿润、清洁作用,是与其生活环境相适应的,故ACD错误,B正确。
故选B。
12.胚胎发育呈现出人的形态是( )
A.6周左右B.8周左右C.28周左右D.38周左右
【答案】B
【解析】】胚胎发育过程中的两个时间:8周左右发育成胎儿;38周左右胎儿发育成熟。
【详解】受精卵不断进行分裂,逐渐发育成胚泡;胚泡缓慢地移动到子宫中,最终植入子宫内膜,这是怀孕;胚泡中的细胞继续分裂和分化,逐渐发育成胚胎,胚胎发育到第8周末,其外貌开始像人,从此称作胎儿。
故选B。
【点睛】对于女性的生殖系统的结构及受精卵的发育是中考的热点.
13.血液经体循环后,发生的变化是( )
A.动脉血变成静脉血由暗红色变成鲜红色 B.静脉血变成动脉血由暗红色变成鲜红色
C.动脉血变成静脉血由鲜红色变成暗红色D.静脉血变成动脉血由鲜红色变成暗红色
【答案】C
【分析】动脉血是指含氧丰富、颜色鲜红的血,静脉血是指含氧较少、颜色暗红的血。血液由左心室进入主动脉,再流经全身的各级动脉、毛细血管网、各级静脉,最后汇集到上下腔静脉,流回到右心房的循环叫做体循环。在体循环中,从左心室射出的动脉血流经身体各部分的组织细胞周围的毛细血管时,与组织细胞进行物质交换,将运来的营养物质和氧气供给细胞利用,将细胞产生的二氧化碳等废物带走。这样,血液经过体循环,就由含氧丰富、颜色鲜红的动脉血变成了含氧较少、颜色暗红的静脉血。
【详解】A.由分析知,动脉血是指含氧丰富、颜色鲜红的血,静脉血是指含氧较少、颜色暗红的血,动脉血变成静脉血由鲜红色变成暗红色,A错误。
B.由分析知,血液经过体循环,由含氧丰富、颜色鲜红的动脉血变成了含氧较少、颜色暗红的静脉血,不是静脉血变成动脉血由暗红色变成鲜红色,B错误。
C.由分析知,血液经过体循环,由含氧丰富、颜色鲜红的动脉血变成了含氧较少、颜色暗红的静脉血,C正确。
D.由分析知,血液经过体循环,由含氧丰富、颜色鲜红的动脉血变成了含氧较少、颜色暗红的静脉血,不是静脉血变成动脉血由鲜红色变成暗红色,D错误。
故选C。
14.在泌尿系统中,形成尿液和暂时贮存尿液的器官分别是( )
A.输尿管和膀胱B.肾脏和膀胱C.肾脏和尿道D.输尿管和尿道
【答案】B
【详解】试题分析:人体的泌尿系统主要由肾脏、输尿管、膀胱和尿道等组成,当血液流经肾时,肾将多余的水、无机盐和尿素等从血液中分离出来形成尿液,使血液得到净化;输尿管把尿液运送到膀胱;膀胱暂时储存尿液;尿道排出尿液。
考点:泌尿系统的组成;肾脏的结构和功能。
15.据报道我国儿童、青少年总体近视率为53.6%,初中生的近视率甚至高达71.6%。减少电子设备的使用时间能有效地预防近视;在眼球的结构中形成物像的部位是( )
A.角膜B.巩膜C.视网膜D.晶状体
【答案】C
【分析】外界物体反射来的光线,依次经过角膜、瞳孔、晶状体和玻璃体,并经过晶状体等的折射,最终落在视网膜上,形成一个物像。视网膜上有对光线敏感的细胞,这些细胞将图像信息通过视神经传给大脑的一定区域,人就产生了视觉。
【详解】人体视觉的形成是这样的:外界物体反射来的光线,经过角膜,由瞳孔进入眼球内部,再经过晶状体和玻璃体的折射作用,在视网膜上能形成清晰的物像,物像刺激了视网膜上的感光细胞,这些感光细胞产生的神经冲动,沿着视神经传到大脑皮层的视觉中枢,就形成视觉。可见,成像的部位是视网膜,C符合题意。
故选C。
16.激素在人体内的含量极少,但对人体的新陈代谢、生长发育和生殖等生命活动具有重要的调节作用。下列由激素分泌异常而引起的疾病是( )
①脚气病②糖尿病③巨人症④呆小症⑤白化病⑥夜盲症
A.①③⑤ B.②③④ C.③④⑥ D.②⑤⑥
【答案】B
【分析】激素是由内分泌腺的腺细胞所分泌的、对人体有特殊作用的化学物质。它在血液中含量极少,但是对人体的新陈代谢、生长发育和生殖等生理活动,却起着重要的调节作用。激素分泌异常时会导致人体患相应的疾病。
【详解】①脚气病是由于缺乏维生素B1引起的;②糖尿病是胰岛素分泌不足引起的,③巨人症是幼年时期生长激素分泌过多引起的,④当幼年时期缺少甲状腺激素易患呆小症,患者智力低下、身材矮小,生殖器官发育不全。⑤白化病是由于遗传物质的改变而引起的遗传病⑥夜盲症是由于缺乏维生素A引起的,故选B。
【点睛】掌握各种激素的作用及其分泌异常症。
17.下列叙述符合“结构与功能相适应”观点的是( )
A.猪肉绦虫的消化器官发达,消化能力强,适于寄生生活
B.蝗虫体表有外骨骼,能防止体内水分蒸发,适于陆地生活
C.家鸽体内的气囊可进行气体交换,保证了飞行时的氧气供给
D.家兔的牙齿有门齿和犬齿的分化,提高了摄食和消化能力
【答案】B
【分析】1、扁形动物的主要特征:两侧对称,三胚层,无体腔,无呼吸系统、无循环系统、有口无肛门。2、节肢动物的主要特征:身体许多体节构成的,并且分部,体表有外骨骼,足和触角也分节。3、哺乳动物的主要特征:体表有毛,牙齿分化,体腔内有膈,心脏四腔,用肺呼吸,大脑发达,体温恒定,胎生,哺乳。胎生和哺乳是哺乳动物特有的生殖发育特点,提高了后代的成活率。4、鸟类的主要特征:体表覆盖着羽毛,鸟的前肢变成翼,翼是鸟的飞行器官,有喙无齿,鸟用肺呼吸,气囊辅助呼吸为双重呼吸,鸟的心脏有四腔,两条循环路线,循环能力强,生殖方式为卵生,体温恒定。
【详解】A.猪肉绦虫的身体两侧对称属于扁形动物,消化器官简单,都具有发达的生殖器官,繁殖能力强,与寄生生活相适应,A不符合题意。
B.蝗虫属于节肢动物,其体表有外骨骼,能保护身体并防止体内水分蒸发,适于陆地生活,B符合题意。
C.家鸽属于鸟类,其体内的气囊可以暂时贮存空气,辅助肺完成双重呼吸,保证了飞行时的氧气供给,气囊不能进行气体交换,C不符合题意。
D.兔的牙齿分有门齿和臼齿的分化,门齿适于切断植物纤维,臼齿适于磨碎食物;兔的肠很长,盲肠发达,这些特点是与它们吃植物的生活习性相适应的,家兔无犬齿,D不符合题意。
故选B。
18.下列不属于动物信息交流方式的是( )
A.蜜蜂的舞蹈动作B.长尾猴发现豹时惊叫
C.狗沿途撒尿D.乌贼受威胁释放墨汁
【答案】D
【分析】通讯是具有适应意义的行为,常见的通讯事例大多是互利的,如通过通讯异性个体得以交配,社群动物得以共同取食、御敌等。动物之间通过动作、声音、气味、性外激素等进行信息交流。
【详解】A.蜜蜂跳圆形舞是通过动作告诉其它工蜂蜜源的方向位置,属于群体中的信息交流,不符合题意。
B.长尾猴发现豹时惊叫,是通过声音进行交流,不符合题意。
C.狗沿途撒尿,是通过气味进行信息交流,不符合题意。
D.乌贼释放墨汁都是为了防御敌害,保护自己,不是群体内的信息交流,符合题意。
故选D。
19.蟾蜍与灰喜鹊都能大量消灭农业害虫,是对人类有益的生物,
我们应该好好的保护它们。关于这两种生物的描述,正确的是( )
A.蟾蜍属于爬行动物,灰喜鹊属于鸟类
B.蟾蜍与灰喜鹊在生态系统中有维持生态平衡的作用
C.灰喜鹊的气囊和蟾蜍的皮肤,均能辅助呼吸并进行气体交换
D.蟾蜍与灰喜鹊的受精方式都属于体内受精
【答案】B
【分析】鸟类身体被覆羽毛,前肢特化为翼,长骨中空,心脏四腔,用肺呼吸,有气囊辅助呼吸,体温恒定,卵生。
两栖动物幼体生活在水中,用鳃呼吸,用鳍游泳,心脏一心房一心室;成体生活既能在陆地上,也能生活在水中,用肺呼吸,皮肤裸露,能分泌粘液,辅助肺进行呼吸。
【详解】A.蟾蜍属于两栖类,灰喜鹊属于鸟类,A错误。
B.灰喜鹊与青蛙都能大量消灭农业害虫,是对人类有益的生物,在生态系统中有维持生态平衡的作用,B正确。
C.灰喜鹊属于鸟类,鸟类的气囊与肺相通,主要功能是贮存空气,辅助呼吸,不能进行气体交换;蟾蜍的皮肤裸露,湿润的皮肤里密布着毛细血管,能分泌粘液,可进行气体交换,以辅助呼吸,C错误。
D.蟾蜍体外受精,灰喜鹊体内受精,D错误。
【点睛】解答此题的关键是知道鸟类和两栖动物特征。
20.制作酸奶、泡菜利用的是( )
A.醋酸菌B.乳酸菌C.多种霉菌D.酵母菌
【答案】B
【分析】微生物的发酵在食品的制作中有重要的作用,据此解答。
【详解】酸奶是以鲜牛奶为原料,加入乳酸菌发酵而成,牛奶经乳酸菌的发酵后使原有的乳糖变为乳酸,易于消化,所以具有甜酸风味,其营养成分与鲜奶大致相同,是一种高营养食品。泡菜也是美味的小吃,制泡菜也要用到乳酸菌,乳酸菌发酵产生乳酸,使得菜出现一种特殊的风味,还不降低菜的品质。醋酸菌用来制醋;霉菌用来制酱;酵母菌用来酿酒、制馒头面包可。见B符合题意。
故选B。
21.细胞是生物体结构和功能的基本单位,如图是动植物细胞结构示意图,下列有关叙述,不正确的是( )
A.图甲可以表示植物根尖的根冠细胞
B.结构③、⑦与细胞内的能量转换有关
C.甲表示植物细胞,乙表示动物细胞
D.甲乙的主要区别是甲细胞有细胞壁、叶绿体和液泡
【答案】A
【分析】图中①细胞壁、②细胞膜、③叶绿体、④细胞核、⑤液泡、⑥细胞质、⑦线粒体,掌握动植物细胞的异同是解题的关键。
【详解】A.植物根尖结构中无叶绿体,因此,图甲不能表示根尖的根冠细胞,A错误。
B.③叶绿体能将光能转化为化学能,⑦线粒体将储存在有机物中的能量释放出来,供生命活动的需要,因此,③叶绿体和⑦线粒体是细胞中能量转换器,B正确。
CD.甲图中有①细胞壁、③叶绿体、⑤液泡,乙图中没有,因此甲图表示植物细胞,乙图表示动物细胞,CD正确。
故选A。
22.下列各项中,不属于低碳生活方式的是( )
A.提倡乘坐公共交通工具、骑自行车或步行 B.电脑不要一直处于开机状态
C.少开空调或调至25℃以上 D.用餐时尽量使用一次性筷子
【答案】D
【分析】低碳意指较低(更低)的温室气体(二氧化碳为主)的排放,低碳生活可以理解为:减少二氧化碳的排放,低能量、低消耗、低开支的生活方式。
【详解】A.提倡乘坐公共交通工具、骑自行车或步行,能够减少汽车尾气的排放,属于低碳生活,A正确。
B.电脑不要一直处于开机状态,能够节约电能,属于低碳生活,B正确。
C.少开空调或调至25℃以上,能够节约电能,属于低碳生活,C正确。
D.使用一次性筷子和杯子,会造成木材和纸张的浪费,不值得提倡。所以,“用餐时尽量使用一次性筷子”不属于低碳生活,D错误。
故选D。
23.科学家通过导入某种菌类的杀虫基因,使农作物能够有效地抵御害虫,既提高了作物产量,又减少了农药对环境的污染。这一成果的取得利用了( )
A.杂交技术B.组织培养
C.克隆技术D.转基因技术
【答案】D
【分析】杂交技术是指通过人工干预,将两个不同种类的生物体进行交配,从而获得具有优良性状的后代的技术。
转基因技术是把一种生物的某个基因,用生物技术的方法转入到另一种生物的基因组中,培育出转基因生物,就可能表现出转基因所控制的性状。
克隆技术是指生物体通过体细胞进行的无性繁殖,以及由无性繁殖形成的基因型完全相同的后代。
组织培养指的是在无菌的情况下,将植物体内的某一部分器官或组织,如茎尖、芽尖、形成层、根尖、胚芽和茎的髓组织等从植物体上分离下来,放在适宜培养基上培养,经过一段时间的生长、分化最后长成一个完整的植株,属于无性生殖。
【详解】转基因技术就是把一个生物体的基因转移到另一个生物体基因中的生物技术,科学家通过导入某种菌类的杀虫基因,使农作物能够有效地抵御害虫,既提高了作物产量,又减少了农药对环境的污染,这利用了转基因技术,故D正确,ABC错误。
故选D。
24.问题是探究之源,课堂上我们一般会根据情景及生活经验,提出明确而科学的问题。下列在探究鸟的生殖和发育时,提出的问题不属于科学问题的同学是( )
A. 养鸡场孵化箱里的蛋是种蛋,为什么蛋能孵化出小鸡?
B. 鸡蛋颜色大小不一,但结构都一样。我想知道鸡蛋是怎样孵出小鸡的?
C.假如树林中没有鸟,谁来捉害虫?
D. 刚孵出的小鸡毛茸茸的,到处乱跑;可刚孵出的小燕子全身无毛。为什么会如此不同?
【答案】C
【分析】科学探究过程一般包括,提出问题、作出假设、制定计划、实施计划、得出结论、表达和交流,探究成功的前提是能够提出有研究价值的问题,并作出符合科学事实的假设。
【详解】A.养鸡场孵化箱里的蛋是种蛋,为什么种蛋能孵化出小鸡,有科学研究价值,属于科学问题,A正确。
B.鸟蛋颜色大小不一,但结构都一样,我想知道鸟蛋是怎样孵出小鸟的,有科学研究价值,属于科学问题,B正确。
C.假如树林中没有鸟,谁来捉害虫?与鸟的生殖发无关,不属于科学问题,C错误。
D.刚孵出的小鸡毛茸茸的,到处乱跑,可刚孵出的小燕子全身无毛。为什么会如此不同?有科学研究价值,属于科学问题,D正确。
故选C。
【点睛】探究是否成功,取决于提出问题、作出假设、制定计划是否科学合理。
25.如图是连花清瘟胶囊的部分用药说明书,下列说法正确的是( )
A.这是非处方药 B.此药用于治疗各种肺炎
C.此药现已过了保质期 D.每日用药量不能超过4粒
【答案】A
【分析】服用药品前要仔细阅读药品的使用说明书,使用说明中的作用与用途(功能与主治)、用法与用量、规格、有效期、批准文号、制造单位和注意事项对于安全用药都是十分重要的。
【详解】A.药品主要包括非处方药和处方药,非处方药是不需要医师处方、即可自行判断、购买和使用的药品,简称OTC。处方药是必须凭执业医师或执助理医师才可调配、购买和使用的药品,简称Rx。此说明有“OTC”标志,说明该药为非处方药,A正确。
B.说明书中注明了其功能主治是:用于治疗流行性感冒属热毒袭肺症,B错误。
C.说明书中注明:生产日期是2021年3月1日,保质期是30个月,现在是2023年4月8日,没有超过保质期,C错误。
D.说明书中注明:口服一次4粒,一日三次,D错误。
故选A。
第 = 2 \* ROMAN II卷(非选择题 共50分)
二、识图作答题:本题共3题,共15分。
26.洋葱是生物实验中常用的材料。某同学想探究洋葱鳞片叶内表皮细胞结构。按照实验的目的和要求,动手制作了临时装片,并用显微镜进行观察,请回答问题:
(1)实验过程中,该同学用滴管在盖玻片的一侧滴加一滴碘液,其作用是 。
(2)观察临时装片时要先逆时针方向转动 使镜筒下降到适宜位置。
(3)若要使图二中的视野甲变为视野乙,应将装片移动后,再转动 ,将10×物镜换成40×物镜,此时视野中的细胞数目将 。
(4)洋葱中具有刺激性气味的物质主要存在于细胞的 内。
【答案】(1)使细胞染色
(2)粗准焦螺旋
(3) 转换器 减少
(4)液泡
【分析】1.图一中:1粗准焦螺旋,2细准焦螺旋,3目镜,4转换器,5物镜,6遮光器,7反光镜。
2.显微镜的观察步骤如下:
①安装装片:把所要观察的载玻片放到载物台上,用压片夹压住,标本要正对通光孔。
②调焦:逆时针方向转动粗准焦螺旋,使镜筒缓缓下降,眼睛看着物镜以免物镜碰到玻片标本,从而压坏玻片标本或损坏物镜,直到物镜接近载玻片。这时左眼向目镜内看,同时反向转动粗准焦螺旋,使镜筒缓缓上升,直到找到物像,物像不清晰,再调节细准焦螺旋,使物像更加清晰。
【详解】(1)为了便于观察洋葱鳞片叶内表皮细胞的结构,要对细胞进行染色。在盖玻片一侧加碘液,另一侧用吸水纸吸引,重复2~3次,使染液浸润到细胞标本的全部。所以,实验中,滴加碘液的作用是使细胞染色。
(2)结合分析可知,观察临时装片时要先逆时针方向转动粗准焦螺旋使镜筒下降到适宜位置。
(3)低倍物镜换高倍物镜的步骤:移动玻片(将物像移到视野中央)→转动转换器(换高倍物镜)→转动遮光器和反光镜(调节视野亮度)→调节细准焦螺旋(将物像调清晰)。观察同一玻片的同一部位:低倍镜下物镜距离玻片标本的距离远,看到的视野范围大、视野亮,细胞小、细胞数量多;高倍镜下物镜距离玻片标本的距离近,看到的视野范围小、视野暗,细胞大、细胞数量少。所以,若要使图二中的视野甲(低倍视野)变为视野乙(高倍视野),应将装片移动后,再转动转换器,将10×物镜换成40×物镜,此时视野中的细胞数目将减少。
(4)植物细胞的液泡内含细胞液,细胞液中溶解有多种物质,如或甜味或辣味的物质、色素以及糖类、无机盐、蛋白质等营养物质。所以,洋葱中具有刺激性气味的物质主要存在于细胞的液泡内。
27.如图为人体血液循环过程模式图,请据图回答下列问题:
(1)血液循环分为: 和 。
(2)当膈肌、肋间肌处于 状态时,气体进入肺.
(3)②所代表的气体是 ,它进入组织细胞后在细胞的 部位被利用。
【答案】 体循环 肺循环 肺静脉和主动脉 氧气 线粒体
【详解】(1)血液在心脏和全部血管所组成的管道系统中的循环流动叫做血液循环,根据血液循环途径的不同,血液循环分为体循环和肺循环两部分。
(2)肺与外界的气体交换是通过呼吸运动实现的,呼吸肌的收缩和舒张引起呼吸运动:当膈肌与肋间肌收缩,引起胸腔容积增大,肺随之扩张,形成主动的吸气运动;当膈肌和肋间外肌舒张时,肋骨与胸骨因本身重力而回位,结果胸廓缩小,肺也随之回缩,形成被动的呼气运动,因此膈肌处于收缩状态时,气体入肺。
(3)分析图示中的箭头可知,②代表的气体是氧气,氧气进入组织细胞后,在线粒体处参与分解有机物,将有机物中储存的能量释放出来供给人体生命活动的需要。
28.下面为几种常见植物图和植物分类的简单图解,请据图回答问题。
(1)请将图解文字补充完整,图解中的①、②、③、④处分别填 。
(2)图中的A、B、C、D、E所代表的植物中,依靠叶片吸收水分和无机盐的是 ;生活在阴湿环境的是 ;与红松亲缘关系最近的是 ;属于被子植物的是 。(均用字母作答)
【答案】(1)种子,蕨类,裸子,双子叶
(2) C CA D BE
【分析】根据植物的繁殖方式,一般把植物分成孢子植物和种子植物两大类,其中孢子植物不结种子,但产生孢子,用孢子繁殖后代,包括藻类植物、苔藓植物和蕨类植物;种子植物是植物界中较高等的一个类群,包括裸子植物和被子植物。
(1)
根据植物的繁殖方式,一般把植物分成孢子植物和种子植物两大类,其中孢子植物不结种子,但产生孢子,用孢子繁殖后代,包括藻类植物、苔藓植物和蕨类植物;种子植物是植物界中较高等的一个类群,包括裸子植物和被子植物。卷柏属于蕨类植物,有根、茎、叶的分化,体内有输导组织,一般长的比较高大,蕨类植物也不结种子,用孢子繁殖后代,属于孢子植物,蕨类植物的生殖离不开水,适于生活在阴湿处。红松属于裸子植物,具有发达的根、茎、叶,种子裸露,没有果皮包被,裸子植物没有花、果实这两个器官。大豆属于种子植物中的被子植物,产生种子繁殖后代,并且种子的子叶两片,属于双子叶植物。图解中的①、②、③、④处分别是种子繁殖,蕨类植物,裸子植物,双子叶植物。
(2)
图中的A、B、C、D、E所代表的植物中,依靠叶片吸收水分和无机盐的是C葫芦藓,属于苔藓植物,有茎、叶的分化,但是无根,只有假根,体内无输导组织,植株矮小;生活在阴湿环境的是A肾蕨和C葫芦藓,产生孢子繁殖后代,生殖和发育需要水分;与红松亲缘关系最近的是D银杏,均属于裸子植物,具有发达的根、茎、叶,种子裸露,没有果皮包被,裸子植物没有花、果实这两个器官;属于被子植物的是B丁香和E水稻,产生种子繁殖后代,种子外面包有果皮,形成果实。
探究实践题:本题共3题,共15分。
29.微塑料系指直径小于5毫米的塑料碎片和颗粒,被形象地称为“海中的PM2.5”。调查发现,在浮游动物、沙蚕、贝类、鱼类以及大型鲸类等许多水生生物的肠道和组织中发现了微塑料,而且摄食微塑料的生物范围在不断地扩大。
(1)沙蚕身体呈圆筒形,由许多相似的体节组成;贝类大多具有贝壳,柔软的身体表面有 。
(2)鲸体毛退化,俗称“鲸鱼”,但鲸是哺乳动物而不是鱼。原因是 。
从海洋生态系统的成分看,沙蚕、贝类等属于消费者,其误食的微塑料会通过捕食关系沿 食物链转移和积累,最终危及人类的健康。
(3)科研人员利用小鼠进行了相关研究,实验操作及结果如表所示:
①实验中甲组起对照作用,其饲喂方式应为 。
②由实验结果可知,与甲组比较,乙、丙两组小鼠小肠绒毛数量减少甚至消失,影响小鼠的 消化和吸收功能,导致它们体重增长值均下降。但乙、丙两组小鼠体重变化不同,原因是 。
(4)生物圈是所有生物共同的家园,保护生物圈人人有责。为减少微塑料的产生及对生物的危害,请列出可行的措施 (至少两条)。
【答案】(1)外套膜
(2)胎生、哺乳
(3) 每日饲喂不含微塑料M的普通饲料8g/只,连续27天 两组小鼠饲喂的饲料中所含微塑料M的浓度不同,微塑料浓度越高,对消化吸收功能影响越大
(4)不使用塑料袋;不乱扔塑料垃圾;使用塑料制品的替代品;对塑料制品进行分类回收;寻找可无害化分解微塑料的微生物等
【分析】1.对照实验是在研究一种条件对研究对象的影响时,所进行的除了这种条件不同外,其他条件都相同的实验,这个不同的条件,就是唯一变量。一般的对实验变量进行处理的,就是实验组,没有对实验变量进行处理的就是对照组。为确保实验组、对照组实验结果的合理性,对影响实验的其他相关因素应设置均处于相同且理想状态,这样做的目的是控制单一变量,便于排除其它因素对实验结果的影响和干扰。
2.海洋中的微塑料颗粒看起来很像食物,鱼类、两栖类和海鸟很容易误食,从而堵塞消化道并引发其它健康问题。随着科学研究的深入,发现除了海洋,淡水、土壤、大气中都有微塑料的存在。
【详解】(1)沙蚕等环节动物的主要特征是:身体呈圆筒形,由许多彼此相似的体节组成;靠刚毛或疣足辅助运动。贝类等软体动物主要特征是:柔软的身体表面有外套膜,大多具有贝壳;运动器官是足。所以,沙蚕身体呈圆筒形,由许多相似的体节组成;贝类大多具有贝壳,柔软的身体表面有外套膜。
(2)鲸身体呈梭形,终生生活在水中,能用鳍游泳,但它不是鱼类,原因是鲸用肺呼吸、具有胎生、哺乳的特点,属于哺乳动物。
(3)①对照实验是在研究一种条件对研究对象的影响时,所进行的除了这种条件不同外,其他条件都相同的实验,这个不同的条件,就是唯一变量。一般的对实验变量进行处理的,就是实验组,没有对实验变量进行处理的就是对照组。根据表格信息可知,该实验的变量是微塑料M。所以,实验中甲组(没有微塑料M)起对照作用,其饲喂方式应为每日饲喂不含微塑料M的普通饲料8g/只,连续27天。
②小肠是消化食物和吸收营养物质的主要场所,小肠长约5~6m,小肠内具有肠液、胰液和胆汁等多种消化液;小肠内壁有环形皱襞,皱襞上有小肠绒毛,增大了消化和吸收的面积。由实验结果(小肠绒毛状态、体重增长值)可知:与甲组比较,乙、丙两组小鼠小肠绒毛数量减少甚至消失,影响小鼠的消化和吸收功能,导致它们体重增长值均下降。乙组和丙组对比,变量是饲料中所含微塑料M的浓度。所以,该两组小鼠体重变化不同的原因是:两组小鼠饲喂的饲料中所含微塑料M的浓度不同,微塑料浓度越高,对消化吸收功能影响越大。
(4)为减少微塑料的产生及对生物的危害,可行的措施有:不使用塑料袋;不乱扔塑料垃圾;使用塑料制品的替代品;对塑料制品进行分类回收;寻找可无害化分解微塑料的微生物等。
30.生物学是研究生命现象和生命活动规律的科学。通过生物学科的学习,我们收获了生物学基本知识,掌握了科学探究的基本技能。某种金合欢有大而中空的刺,蚂蚁栖居其中,并以金合欢幼叶尖端的组织为食。为了研究蚂蚁对金合欢生长的影响,生物小组用金合欢幼苗进行实验,结果如下表。
(1)该探究实验的变量是 ,实验组是 。
(2)为了提高实验的可信度,你认为该兴趣小组为使实验更加完善应 。
(3)该实例说明,蚂蚁与金合欢之间存在着 关系。
(4)蚂蚁是一种昆虫,属节肢动物门,昆虫纲,膜翅目,蚁科。昆虫纲所属类群的主要特征是体表有 ,身体和附肢分节。
【答案】(1) 蚂蚁 ②号
(2)多次重复实验
(3)相互依存、相互制约
(4)外骨骼
【分析】对照实验:在探究某种条件对研究对象的影响时,对研究对象进行的除了该条件不同以外,其他条件都相同的实验。根据变量设置一组对照实验,使实验结果具有说服力。一般来说,对实验变量进行处理的,就是实验组,没有处理的就是对照组。
(1)
A组没有蚂蚁,B组蚂蚁,其它条件都相同,所以A和B是一组对照实验,变量是蚂蚁。一般来说,对实验变量进行处理的是实验组,没有处理的是对照组。该实验研究蚂蚁对金合欢生长的影响,因此实验组是②号。
(2)
该实验研究蚂蚁对金合欢生长的影响。为了提高实验的可信度,该兴趣小组还可采取多次重复实验,避免偶然性,减少误差。
(3)
从表中信息可知,有蚂蚁生活的金合欢比没有蚂蚁生活的金合欢幼苗存活率高,生长速度快,所以蚂蚁对金合欢的生长有促进作用。因此该实例说明,蚂蚁与金合欢之间存在着相互依存、相互制约关系。
(4)
昆虫纲所属类群的主要特征是体表有外骨骼,身体和附肢分节,身体由许多体节构成,外骨骼具有保护内部柔软的身体,防止体内水分的散失,但不随身体的生长而生长,需要蜕皮。
31.经常听老人家说洋葱可以杀菌,某生物兴趣小组为探究洋葱是否具有抑菌作用,进行了多次重复实验,测量抑菌圈的直径。实验装置、操作过程及数据如下表所示:
:已灭菌且浸过100%洋葱汁液的滤纸 :已灭菌且浸过无菌水的滤纸
(1)大肠杆菌和金黄色葡萄球菌都属于 (填“细菌”或“真菌”)其与洋葱细胞的主要区别是 。
(2)实验过程中要测量同一培养皿中所有抑菌圈的直径,然后对数据求平均值,其目的是 。
(3)该实验中以洋葱汁液为变量的对照实验有 。
(4)小明同学说“洋葱也能预防甲流”,请问本实验能作为验证这种说法的依据吗,为什么?
【答案】(1) 真菌 没有成形的细胞核
(2)避免偶然性,减少误差
(3)A1和A2;B1和B2
(4)实验证明洋葱具有抑菌作用,但甲流是由病毒引起的传染病,所以不能作为验证这种说法的依据
【分析】(1)对照试验要求遵循变量唯一的原则。
(2)检测不同环境中的细菌和真菌的实验,实验步骤包括配制培养基、接种、培养、观察结果。
【详解】(1)大肠杆菌和金黄色葡萄球菌的细胞内没有成形的细胞核,属于细菌,洋葱细胞有成形的细胞核,因此它们与洋葱细胞的主要区别是没有成形的细胞核。
(2)对照实验中求平均值的目的是避免偶然性,减小实验误差;实验过程中要测量同一培养皿中所有抑菌圈的直径,然后对数据取平均值,目的是避免偶然性,减小实验误差。
(3)对照实验具有变量的唯一性,培养皿A1和A2的变量是洋葱汁液,培养皿B1和B2的变量也是洋葱汁液,所以以洋葱汁液为变量的对照实验有2组。
(4)实验证明洋葱具有抑菌作用,但甲流是由病毒引起的传染病,所以本实验不能作为验证“洋葱也能预防甲流”这种说法的依据。
四、资料分析题:本题共3题,共20分。
32.仔细阅读下列材料,分析并回答相关问题:
材料1:鼠疫是由鼠疫杆菌引发的烈性传染病。东北鼠疫,又称肺鼠疫。1910年10月25日满洲里首发,传至北满中心哈尔滨,之后疫情横扫东北平原,卷走了6万余人的生命。时任陆军医学院副监督的伍连德赶赴哈尔滨,为抗击东北鼠疫做出巨大贡献,并创造了中国医学史上的“第一次”:中国医学上第一例病理解剖、让中国人第一次在两层纱布中间放一块吸水药棉的纱布口罩(被称为“伍氏口罩”)预防传染病。在伍连德等专家的建议下,当局对疫情采取了如隔断交通,对病人及疑似病人实施隔离、焚化尸体,对疫区严格消毒等具体防疫措施。1911年3月1日经过67天的努力最后成功战胜了鼠疫。
材料2:近年来由于抗生素、激素、细胞毒性药物和免疫抑制剂的广泛应用,肺真菌感染病例有逐渐增多趋势。真菌多在土壤生长,孢子飞扬空气中,可吸入肺部,例如由曲霉(烟曲霉、黄曲霉等)引发的肺曲霉病。还有些真菌为口腔寄生菌(如口腔白色念珠菌等),当机体免疫力下降(如糖尿病)时,也可引起肺部感染。
(1)肺鼠疫是一种呼吸道传染病,其传播途径主要为 。(至少写出2个)
(2)引发肺真菌感染与肺鼠疫的病原体在细胞结构上主要区别是 。
(3)从传染病的预防措施角度分析,材料一中划线处的描述属于 ,戴“伍氏口罩”是为了 。
(4)鼠疫减毒活菌苗自1908年开始使用,用于疫区2-60岁居民的预防接种。目的是促使易感人群体内产生能够抵御鼠疫杆菌的 ,这种免疫类型属于 。
【答案】(1)空气、飞沫
(2)有无成形的细胞核
(3) 控制传染源 切断传播途径
(4) 抗体 特异性免疫
【分析】(1)预防传染病的措施包括控制传染源、切断传播途径、保护易感人群等。感冒主要通过飞沫或接触传播,所以为了避免被感染,可以出门戴口罩、勤洗手、不随地吐痰少去人多的地方等。(2)人体免疫系统有三道防线,第一道防线是皮肤、黏膜及其分泌物;第二道防线是体液中的杀菌物质和吞噬细胞;第一、二道防线称为非特异性免疫,非特异性免疫是人人生来就有,能代代遗传,也不针对某一特定病原体,而是对多种病原体起防御作用。第三道防线是特异性免疫,包括免疫细胞和免疫器官,特异性免疫是在非特异性免疫的基础上形成的,机体不断接受各种抗原性物质刺激而产生抗体,针对性强。
【详解】(1)肺鼠疫是一种呼吸道传染病,传播途径有空气传播、飞沫传播等。
(2)引发肺真菌感染的病原体是真菌,引发肺鼠疫的病原体是细菌,细菌与真菌相比,细菌没有成形的细胞核。
(3)预防传染病的措施有控制传染源、切断传播途径和保护易感人群,对病人及疑似病人实施隔离、焚化尸体是针对传染源采取的措施,属于控制传染源;带伍氏口罩的目的是阻断病原体到达健康人体内的途径,属于切断传播途径。
(4)接种疫苗后,入体的淋巴细胞能够产生相应的抗体,抗体具有特异性,因此这种免疫属于特异性免疫。
33.临沂蒙山地形复杂,动植物种类丰富某校生物研学小组在五月进入风景区,对部分动植物种类进行了调查。回答下列问题。
资料一经调查发现,有山茶、黄杨、野茉莉、桧柏、侧柏、赤松、黑松、落叶松、刺槐、椴树等,还有经济林木葡萄、苹果、樱桃、梨等。
资料二根据调查的六种动物绘制的分类图
(1)研学小组将资料一中的植物进行分类,桧柏、侧柏、赤松、黑松、落叶松为一类,其他为另一类,分类的依据是 。五月正值樱桃成熟,同学们还参加了采摘。樱桃的可使用部分由花的 发育而成。果农种植樱桃一般采用嫁接方式进行繁殖,这种生殖方式产生的后代,只具有 的特性。
(2)资料二的A处应填写 。C、F处应分别填写 、 。蝗虫的运动器官是 。将蝗虫、喜鹊、蜥蜴、松鼠所属的类群从低等到高等排序: 。
【答案】(1) 种子是否裸露(有果皮包被) 子房壁 母本
(2) 胎生 脊椎动物 体壁
足和翅 节肢动物、爬行动物、鸟类、哺乳动物
【分析】动物根据体内有无脊柱,可以分为脊椎动物和无脊椎动物,脊椎动物包括鱼类、两栖类、爬行类、鸟类和哺乳类;无脊椎动物包括腔肠动物、扁形动物、线形动物、软体动物、环节动物、节肢动物等。植物根据依靠种子繁殖后代,可以分为孢子植物和种子植物,孢子植物包括藻类植物、苔藓植物、蕨类植物等,种子植物包括裸子植物和被子植物。
【详解】(1)资料一种的植物都是种子植物,依靠种子繁殖后代,种子植物分为裸子植物和被子植物,裸子植物种子裸露无果皮包被,被子植物具有根、茎、叶、花、果实和种子六大器官。将桧柏、侧柏、赤松、黑松、落叶松为一类,他们都是裸子植物,其余的都是被子植物,因此分类的依据是种子是否裸露。樱桃的可食用部分是果皮,是由花的子房壁发育而来的。嫁接属于无性生殖,没有经过两性生殖细胞的结合,直接由母本发育而来的,这种繁殖方式保留了母本的优良性状。
(2)资料二中的蚯蚓是环节动物,蝗虫是节肢动物,蜗牛是软体动物,喜鹊是鸟类,蜥蜴是爬行动物,松鼠是哺乳动物,根据繁殖方式不同,松鼠是胎生的,其余的都是卵生的。因此A是胎生;在卵生的动物中,根据体内有无脊柱可以分为脊椎动物和无脊椎动物,B是无脊椎动物,C是脊椎动物;蚯蚓和蝗虫身体都分节,蚯蚓依靠湿润的F体壁进行呼吸;蜗牛身体不分节,D表示身体不分节;喜鹊体温恒定,蜥蜴是爬行动物,体温不恒定,E表示体温不恒定。蝗虫是节肢动物,运动器官是足和翅。将蝗虫、喜鹊、蜥蜴、松鼠所属的类群从低等到高等排序是节肢动物、爬行动物、鸟类、哺乳动物。
34.2019年我国科学家完成了一项“体外重现非人灵长类动物胚胎原肠运动”的研究,为深入认识胚胎发育机制和体外孕育生命(非人)探索提供了重要数据。下图表示某灵长类动物的胚胎发育过程,请回答下面几个问题。
(1)哺乳动物胚胎发育的起点是 ,桑椹胚时期细胞数目达到32个,细胞数目发生变化的原因是 的结果。
(2)囊胚期经过 过程,形成了形态相似,结构和功能相同的不同组织。人体的四大组织中具有保护和分泌作用的是 。
A.上皮组织 B.结缔组织 C.神经组织 D.肌肉组织
(3)成熟胚胎的身体结构已经初具雏形,比如由口腔、食道、胃……等 按一定次序组合成了人体系统。人类胚胎发育的主要场所是 。
【答案】 受精卵 细胞分裂 细胞分化 A 器官 子宫
【分析】细胞分裂就是一个细胞分成两个细胞的过程,细胞分裂使细胞数目增多。新分裂产生的细胞体积很小,需要不断从周围环境中吸收营养物质,并且转变成组成自身的物质,体积逐渐增大,这就是细胞的生长。细胞分化是指细胞在生长过程中细胞的形态、结构和功能发生变化的过程,细胞分化形成了不同的组织,如植物的保护组织、营养组织、分生组织和输导组织。
【详解】(1)由题图可知:哺乳动物胚胎发育的起点是受精卵。细胞分裂就是一个细胞分成两个细胞的过程,细胞分裂使细胞数目增多。故桑椹胚时期细胞数目达到32个,细胞数目发生变化的原因是细胞分裂的结果。
(2)由分析可知:囊胚期经过细胞分化过程,形成了形态相似,结构和功能相同的不同组织。人体的四种基本组织:①上皮组织,由上皮细胞构成,具有保护、分泌等功能,如皮肤上皮能保护体表,小肠腺上皮能分泌消化液。②肌肉组织,主要由肌细胞构成,具有收缩、舒张功能,使机体产生运动。③神经组织,主要由神经细胞构成,感受刺激,传导神经冲动,起调节和控制作用。④结缔组织,种类很多,骨组织、血液等等属于结缔组织,具有支持、连接、保护、营养等功能。故人体的四大组织中具有保护和分泌作用的是上皮组织,故选A。
(3)由不同的组织按照一定的次序结合在一起构成的行使一定功能的结构,叫做器官。故成熟胚胎的身体结构已经初具雏形,比如由口腔、食道、胃……等器官按一定次序组合成了人体系统。子宫是女性产生月经和孕育胎儿的器官,位于骨盆腔中央,在膀胱与直肠之间。故人类胚胎发育的主要场所是子宫。
【点睛】正确识记并理解人的生殖和发育过程是解题的关键。
连花清瘟胶囊OTC
[功能主治]
清瘟解毒、宣肺泄热。用于治疗流行性感冒属热毒袭肺症。症见:发热,恶寒,肌肉酸痛等。
[用法用量]
口服、一次4粒,一日3次
[生产日期]
20210301
[有效期]
30个月
组别
小鼠数量(只)
饲喂方式
实验结果
小肠绒毛状态
体重增长值(g/只)
甲
20
?
数量多排列整齐
7.34
乙
20
每日饲喂含0.3%微塑料M的普通饲料8g/只,连续27天
数量少排列散乱
1.84
丙
20
每日饲喂含3%微塑料M的普通饲料8g/只,连续27天
基本消失
-0.12
金合欢幼苗的生长状况
①号没有蚂蚁生活的金合欢
②号有蚂蚁生活的金合欢
10个月的存活率%
43
73
幼苗生长的高度/厘米
5月25日至6月16
0→6.2
0→31.0
6月17日至8月3日
6.2→10.2
31.0→72.9
培养皿编号
A1
A2
B1
B2
实验装置及操作过程
培养基中含大肠杆菌
培养基中含金黄色葡萄球菌
37℃培养48小时
抑菌圈的平均直径(cm)
1.14
0
1.30
0
2024年中考押题预测卷(武汉卷)生物(全解全析): 这是一份2024年中考押题预测卷(武汉卷)生物(全解全析),共14页。
2024年中考押题预测卷(徐州卷)生物(全解全析): 这是一份2024年中考押题预测卷(徐州卷)生物(全解全析),共11页。试卷主要包含了关爱眼睛,远离近视等内容,欢迎下载使用。
2024年中考押题预测卷(南京卷)生物(全解全析): 这是一份2024年中考押题预测卷(南京卷)生物(全解全析),共15页。

