还剩7页未读,
继续阅读
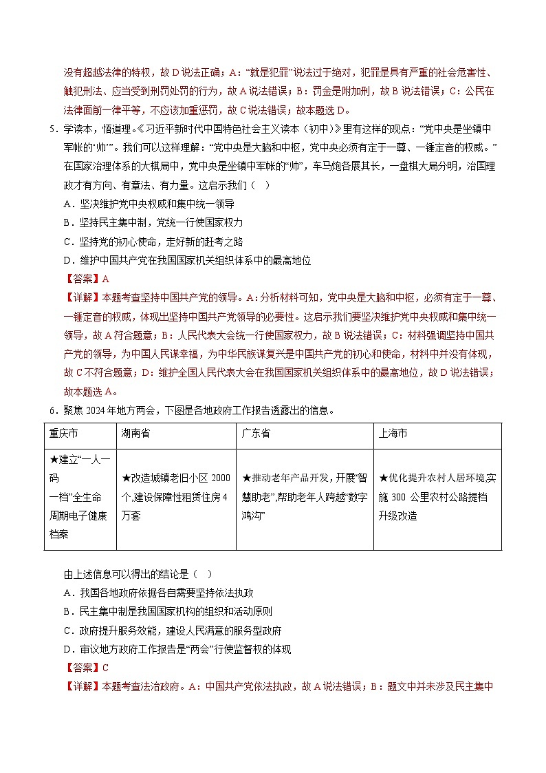
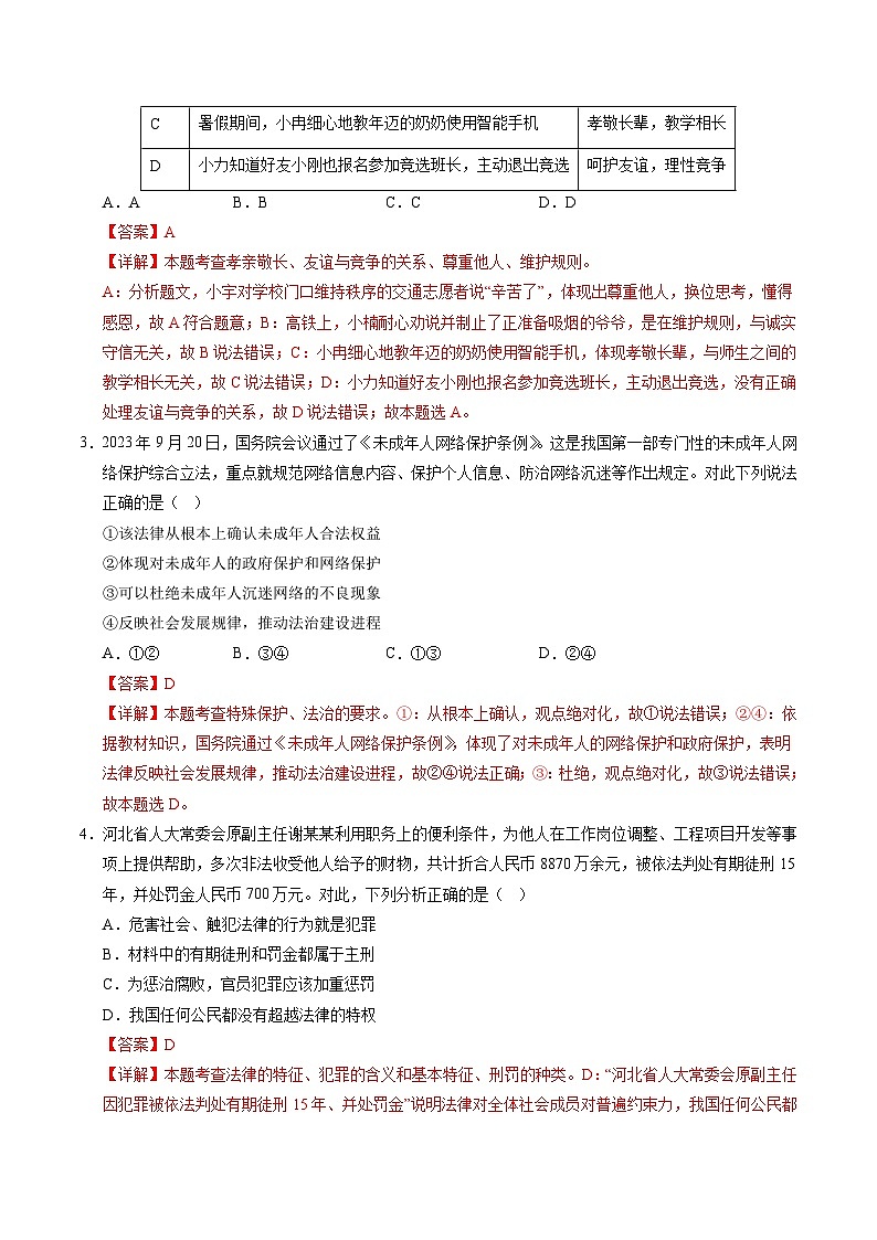
2024年中考考前最后一套押题卷:道德与法治(重庆卷)(全解全析)
展开
这是一份2024年中考考前最后一套押题卷:道德与法治(重庆卷)(全解全析),共10页。试卷主要包含了学读本,悟道理等内容,欢迎下载使用。
相关试卷
2024年中考考前最后一套押题卷:道德与法治(徐州卷)(全解全析):
这是一份2024年中考考前最后一套押题卷:道德与法治(徐州卷)(全解全析),共10页。试卷主要包含了党二十大指出等内容,欢迎下载使用。
2024年中考考前最后一套押题卷:道德与法治(天津卷)(全解全析):
这是一份2024年中考考前最后一套押题卷:道德与法治(天津卷)(全解全析),共16页。试卷主要包含了面对青春的邀约,我们应该等内容,欢迎下载使用。
2024年中考考前最后一套押题卷:道德与法治(苏州卷)(全解全析):
这是一份2024年中考考前最后一套押题卷:道德与法治(苏州卷)(全解全析),共8页。试卷主要包含了【答案】 C,【答案】 B,【答案】 A等内容,欢迎下载使用。

