云南省2024届九年级下学期中考模拟卷(四)历史试卷(含答案)
展开云南省2024届九年级下学期中考模拟卷(五)历史试卷(含答案): 这是一份云南省2024届九年级下学期中考模拟卷(五)历史试卷(含答案),共12页。试卷主要包含了选择题,材料题等内容,欢迎下载使用。
湖南省2024届九年级下学期中考模拟历史(十)试卷(含答案): 这是一份湖南省2024届九年级下学期中考模拟历史(十)试卷(含答案),共12页。试卷主要包含了选择题,材料题等内容,欢迎下载使用。
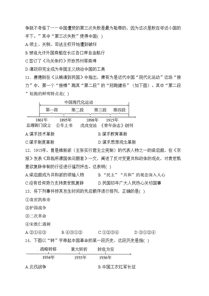
湖南省2024届九年级下学期中考模拟历史(三)试卷(含答案): 这是一份湖南省2024届九年级下学期中考模拟历史(三)试卷(含答案),共11页。试卷主要包含了选择题,材料题,论述题等内容,欢迎下载使用。

