广西玉林市北流市四校2022-2023学年高一下学期期中联考质量评价检测生物试卷
展开检测生物试卷
学校:___________姓名:___________班级:___________考号:___________
一、单选题
1、下列属于相对性状的是( )
A.玉米的黄粒与皱粒B.狗的长毛与直毛
C.豌豆的高茎与矮茎D.小麦的抗倒伏与抗锈病
2、让杂合高茎豌豆自交,后代中出现高茎和矮茎两种豌豆,且两者的比例大约为3:1,这种现象在遗传学上称为( )
A.性状分离B.诱发突变C.染色体变异D.自然突变
3、欲鉴别一株高茎豌豆是否是纯合子,最简便易行的方法是( )
A.杂交B.回交C.测交D.自交
4、下列关于遗传学基本概念的叙述,正确的是( )
A.测交实验可以测定被测个体的遗传因子组成
B.杂合子自交后代不会出现纯合子
C.纯合子亲本相互交配产生的子一代所表现的性状就是显性性状
D.生物体的性状都是由基因型决定的
5、某豌豆基因型为Dd,让其连续三代自花传粉,推算F3中纯合子占总数的比例是( )
A.1/8B.3/8C.5/8D.7/8
6、按自由组合定律遗传,能产生四种类型配子的基因型是( )
A.YyRRB.MmNnPPC.BbDdEeD.Aabb
7、下列关于孟德尔豌豆杂交实验及遗传基本规律的叙述,正确的是( )
A.假说能解释F1自交出现3:1性状分离比的原因,所以假说成立
B.孟德尔通过一对相对性状的杂交实验发现了等位基因
C.形成配子时控制不同性状的基因先分离后自由组合,分离和自由组合是互不干扰的
D.基因型为AaBb个体自交,后代出现性状分离比约为9:6:1的条件之一是两对基因独立遗传
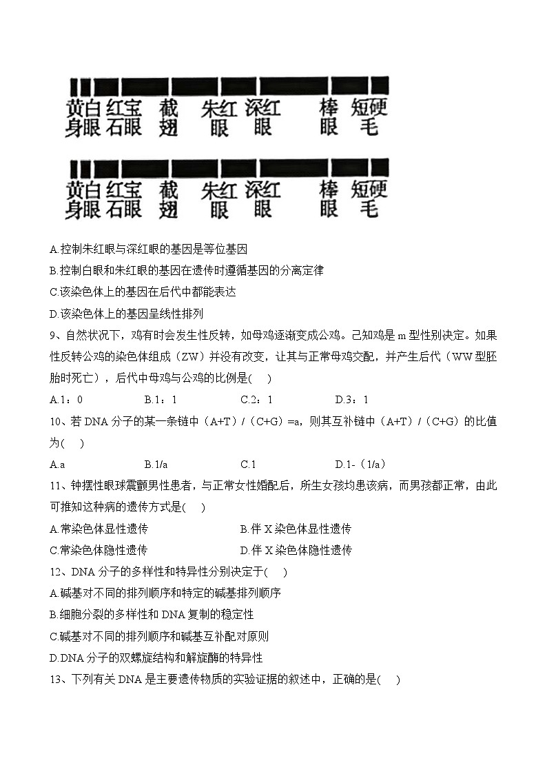
8、如图是科学家对果蝇一条染色体上的基因测定结果,下列有关该图的说法正确的是( )
A.控制朱红眼与深红眼的基因是等位基因
B.控制白眼和朱红眼的基因在遗传时遵循基因的分离定律
C.该染色体上的基因在后代中都能表达
D.该染色体上的基因呈线性排列
9、自然状况下,鸡有时会发生性反转,如母鸡逐渐变成公鸡。己知鸡是m型性别决定。如果性反转公鸡的染色体组成(ZW)并没有改变,让其与正常母鸡交配,并产生后代(WW型胚胎时死亡),后代中母鸡与公鸡的比例是( )
A.1:0B.1:1C.2:1D.3:1
10、若DNA分子的某一条链中(A+T)/(C+G)=a,则其互补链中(A+T)/(C+G)的比值为( )
A.aB.1/aC.1D.1-(1/a)
11、钟摆性眼球震颤男性患者,与正常女性婚配后,所生女孩均患该病,而男孩都正常,由此可推知这种病的遗传方式是( )
A.常染色体显性遗传B.伴X染色体显性遗传
C.常染色体隐性遗传D.伴X染色体隐性遗传
12、DNA分子的多样性和特异性分别决定于( )
A.碱基对不同的排列顺序和特定的碱基排列顺序
B.细胞分裂的多样性和DNA复制的稳定性
C.碱基对不同的排列顺序和碱基互补配对原则
D.DNA分子的双螺旋结构和解旋酶的特异性
13、下列有关DNA是主要遗传物质的实验证据的叙述中,正确的是( )
A.格里菲思的肺炎链球菌体内转化实验证明R型细菌中存在转化因子
B.艾弗里的肺炎链球菌体外转化实验运用了同位素示踪技术和细菌培养技术等
C.赫尔希和蔡斯的噬菌体侵染细菌实验选用T2噬菌体作实验材料的原因之一是其结构组成只有蛋白质外壳和DNA
D.烟草花叶病毒感染烟草实验可证明DNA是遗传物质
14、以下所示为哺乳动物精子形成的过程:精原细胞→初级精母细胞→减数分裂I→次级精母细胞→减数分裂Ⅱ→精细胞→精子。下列有关描述错误的是( )
A.染色体数目减半发生在减数分裂Ⅱ结束时
B.精细胞到精子的过程是精子形成中特有的变形过程
C.减数分裂I中联会的同源染色体的非姐妹染色单体可以发生互换
D.减数分裂IⅡ过程中染色体的行为变化和有丝分裂方式相似
15、人的白化病是常染色体遗传病,正常(A)对白化(a)是显性。一对表型正常的夫妇,生了一个既患白化病又患红绿色盲的男孩。若这对夫妇再生一个孩子,该孩子正常的概率是( )
A.3/16B.6/16C.7/16D.9/16
16、某生物个体经减数分裂产生4种类型的配子,即Ab:aB:AB:ab=4:4:1:1,这个生物自交,其后代中出现纯合子的概率是( )
A.1/16B.4/25C.17/50D.1/100
二、实验题
17、在孟德尔发现遗传规律的基础上,其他研究者又利用豌豆做了人工杂交实验,如图所示。请据图回答下列有关问题:
(1)操作①叫做____操作②叫做____;为了确保杂交实验成功,①的操作过程中应注意:1、时间上要在花未成熟之前进行:2、操作时要____:3、操作后要____。
(2)孟德尔通过豌豆杂交实验,采用____的科学方法,发现了分离定律和自由组合定律,其过程为:提出问题、提出假说、____、实验验证、得出结论。
18、果蝇是一种非常小的蝇类,遗传学家摩尔根曾因对果蝇的研究而获得诺贝尔奖。果蝇的灰身(B)和黑身(b)、长翅(D)和残翅(d)分别受一对等位基因控制,B、b与D、d位于常染色体上。请完成下列问题:
(1)遗传学上常用果蝇作为实验材料,它具有哪些优点:___(写出两点即可)。
(2)现有纯种灰身长翅和纯种黑身残翅果蝇,请设计实验探究灰身、黑身和长翅、残翅这两对性状的遗传是否符合基因的自由组合定律。
①步骤:
第一步:取亲本___和___杂交,得F1。
第二步:___。
第三步:统计后代的表型及比例。
②结果预测:___则符合基因的自由组合定律;
反之,则不符合基因的自由组合定律。
三、读图填空题
19、如图1是某一种雄性生物体内有关细胞分裂的一组图像,图2是该生物一个细胞中的核DNA含量随细胞分裂而变化的曲线图,据图回答下列问题。
(1)图1中含同源染色体的细胞有____(填序号),其中②细胞的名称是____。
(2)图1中属于减数分裂时期的细胞图有____(填序号)。
(3)图2中CD段,细胞中染色体、染色单体和DNA分子数量之比为____。
(4)图1中的②和④分别对应图2中的____、____时期(填字母)。
20、尿黑酸尿症是人类的一种先天性代谢病,这种病人的尿液在空气中放置一段时间会变黑。根据下列两个系谱图。请分析回答:
(1)尿黑酸尿症是____基因控制的(填“显性”或“隐性”)。
(2)系谱图中3号的基因型是____(A表示显性基因,a表示隐性基因)。若3号和4号再生一个孩子,该孩子正常的概率为____。
(3)假定8号与9号婚配,则他们所生第一个孩子患尿黑酸尿症的概率为____第二个孩子正常的概率为____。
21、下图为DNA分子结构模式图,据图回答下列问题。
(1)①的中文名称是____;由④⑤⑥组成的分子中文名称为____。
(2)DNA分子的基本骨架是____DNA分子两条链上的碱基通过____连接成碱基对。
(3)DNA独特的双螺旋结构,为复制提供了精确的模板,通过____保证了复制能够准确地进行:而遗传信息蕴藏在DNA的____之中,基因通常是____。
参考答案
1、答案:C
解析:A、玉米的黄粒与皱粒不符合“同一性状”一词,不属于相对性状,A错误;B、狗的长毛与直毛不符合“同一性状”一词,不属于相对性状,B错误;C、豌豆的高茎和矮茎属于同种生物同一性状的不同表现类型,属于相对性状,C正确;D、小麦的抗倒伏与抗锈病不符合“同一性状”一词,不属于相对性状,D错误。故选C。
2、答案:A
解析:让杂合高茎豌豆自交,后代中出现高茎和矮茎两种豌豆,且两者的比例大钓为3:1,这种F1只有1种性状,F2同时出现高茎和矮茎的现象在遗传学上称为性状分离。故选A。
3、答案:D
解析:自然条件下豌豆是自花授粉的植物。如果自交而不产生性状分离,就能确定这株豌豆是纯合子。故选D。
4、答案:A
解析:A、通过测交可以测定被测个体的遗传因子组成,A正确;B、杂合子自交后代会出现纯合子和杂合子两种情况,B错误;C、隐性纯合子自交后代和亲本一样,还是隐性性状,C错误;D、生物体的性状是由基因型决定的,还会受外界环境等因素影响,D错误;故选A。
5、答案:D
解析:Dd自交一次的后代基因型为DD:Dd:dd=1:2:1,纯合子占1/2,杂合子占1/2,连续自交n次后,杂合子占(1/2)n,纯合子占1-(1/2)n。根据上述分析可知,杂合子Dd自交一次,后代杂合子的概率为1/2自交n次,Fn,中杂合子概率为(1/2)n。纯合子概率为1-(1/2)n(显性纯合子、隐性纯合子各占1/2)。故自交3次,F3中纯合子的比例为1-(1/2)3=7/8,综上所述,D正确,BC错误。故选D。
6、答案:B
解析:A、YyR中只含一对等位基因,所以经减数分裂只能产生2种类型的配子,A错误;B、MmNnPP中含有两对等位基因,所以经减数分裂能产生22=4种类型的配子,B正确;C、BbDdEe中含有三对等位基因,所以经减数分裂能产生23=8种类型的配子,C错误;D、Aabb中只含一对等位基因,所以经减数分裂只能产生2种类型的配子,D错误;故选B。
7、答案:D
解析:假说能解释F1自交出现3︰1分离比的原因,但不能由此说明假说成立,还需要通过测交实验验证,A错误;孟德尔通过一对相对性状的杂交实验发现了分离定律,但没有发现等位基因,B错误;形成配子时,等位基因的分离和位于非同源染色体上的非等位基因的组合是互不干扰的,并且是同时进行的,C错误;基因型为AaBb个体自交,后代出现9︰6︰1的分离比,是9︰3︰3︰1比例的变式,说明两对基因遵循自由组合定律,即出现该比例的条件是两对基因独立遗传,D正确。
8、答案:D
解析:等位基因是位于同源染色体的同一位置上、控制相对性状的基因、等位基因的遗传符合基因分离定律,故A、B错;在个体发育过程中基因选择性表达,故C错。
9、答案:C
解析:母鸡逐渐变为具有生殖能力的公鸡,但染色体组成仍为ZW,性反转公鸡产生配子为Z、W,正常母鸡产生配子为Z、W,后代中ZZ:ZW:W=1:2:1,但WW胚胎致死不能发有,所以后代中ZW(雌性):ZZ(雄性)=2:1即C正确;故选C。
10、答案:A
解析:在双链DNM分子中配对碱基之和的比值在一条链、互补链和双链DNM分子中均相等,所以A选项正确,B、C、D三项均错误。故选A。
11、答案:B
解析:根据题意已知,钟摆性眼球震颤男性忠者,与正常女性婚配后,所生女孩均患该病,而男孩都正常,表现出在后代男女性中发病率不同,说明是伴X染色体遗传;且后代中男孩的表现型与母亲相同,女孩该的表现型与父亲相同,说明母亲是隐性纯合子,父亲是显性性状,所以该病为伴X染色体显性遗传病。故选B。
12、答案:A
解析:A、碱基之间通过氢键连接形成碱基对,碱基对的排列顺序干变万化,导致DNA具有多样性,特定的碱基对排列顺利导致DNA分子的特异性,A正确;
B、DNA分子独特的双螺旋结构和碱基互补配对原则,使得DNA分子能精确的复制,与DNA分子的多样性和特异性无关,B错误;
C、四种碱基的配对遵循碱基互补配对原则,总是嘌呤和嘧啶配对,C错误;
D、DNA的两条链反向平行构成规则的双螺旋结构,而解旋酶都作用于碱基对之间的氢键,D错误。
故选:A。
13、答案:C
解析:A.格里菲思的肺炎链球菌体内转化实验证明S型细菌中存在转化因子并不是R型细菌,A错误;B.艾弗里的肺炎链球菌体外转化实验运用了细菌增养技术,没有利用到同位素示踪技术,B错误;C.林尔希和蔡斯的噬菌体侵染细菌实验选用噬菌体作实验材料的原因之一是其结构组成只有蛋白质和DN,C正确;D.用烟草花叶病毒感染烟草,可证明RM是遗传物质,并不是D为遗传物质,D错误。故选C。
14、答案:A
解析:染色体数目减半发生在减数分裂I结束时,并不是发生在减数分裂Ⅱ结束时;减数分裂I中联会的同源染色体的非姐妹染色单体可以发生互换;减数分裂Ⅱ过程中染色体的行为变化和有丝分裂方式相似。精细胞到精子的过程是精子形成中特有的变形过程:综上,CD正确,A错误,故选A。
15、答案:D
16、答案:C
解析:根据生物个体减数分裂产生的配子种类及其比例是Ab:aB:AB:ab为4:4:1:1,可求出b:aB:AB:ab的比例分别是4/10、4/10、1/10、
1/10:因此,这个生物进行自交,其后代出现的纯合体有ABB、bb、aaBB、 aabb,比例分别为:1/10×1/10=1/100、4/10×4/10=16/100、4/10×4/10=16/100、1/10×1/10=1/100,则后代中出现纯合体子的几率为:=1/100+16/100+16/100+1/100=17/50,故选C。
17、答案:(1)去雄;授粉(传粉);(去雄)彻底干净;套袋
(2)假说-演绎法;演绎推理
解析:如图是豌豆的一对相对性状遗传实验过程图解,其中①为去雄过程,②为人工异花传粉过程。人工异花授粉过程:去雄(在花未成熟之前去掉雄蕊)—套上纸袋—人工异花授粉(待花成熟时,采集另一株植株的花粉涂在去雄花的柱头上)—套上纸袋。
(1)根据图示可知操作①是去推:操作②是人工授粉:由于豌豆为自花传粉且为闭花受粉植物,为确保杂交实验成功,应在要在花未成熟之前进行:且去雄要彻底干净防止自花传粉:为避免外来花粉干扰,去雄操作后应进行套袋处理。
(2)孟德尔发现遗传定律用了假说-演绎法,其基本步骤:提出问题→提出假说→演绎推理→实验验证(测交实验)→得出结论。
18、答案:(1)易饲养,繁殖快;培养周期短,后代数量足够多;染色体数目少易于观察;具有易于区分的相对性状;雌雄果蝇容易辨别
(2)①纯种灰身长翅果蝇;纯种黑身残翅果蝇;让F1与黑身残翅果蝇相交
②后代出现四种表型:灰身长翅、黑身长翅、灰身残翅、黑身残翅,且比例为1:1:1:1。
19、答案:(1)①②③;初级精母细胞
(2)②④
(3)1:2:2
(4)③;EF
解析:(1)据图分析,图1中含同源染色体的细胞有①②③,②表示减数第一次分裂后期,依题意此细胞名称为:初级精母细胞。
(2)可表示减数分裂某时期的细胞图是②④。
(3)据图可知,图1中的②细胞处于图2中的CD段,就图1中②分析可知,该细胞含有4条染色体、8条染色单体、8个DWA分子,所以细胞中染色体、染色单体和DM分子数量之比为1:2:2。
(4)据图可知,图1中的②细胞有4条染色体8个DNA,处于图2中的CD段:图1中的④细胞有4条染色体4个DNA处于图2中EF段。
20、答案:(1)隐形
(2)Aa;1/2
(3)1/3;2/3
解析:(1)由于3号和4号表现正常,生出患病的女儿10号,故该病是常染色体隐性遗传病,则黑尿病是隐性基因控制。
(2)由于10号女性忠病,故系谱中3号和4号均为杂合子,基因型为Aa。
(3)8号为忠者,基因型为aa,9号基因型为1/3AA或2/3Aa,假定8号与9号婚配,则他们所生第一个孩子患黑尿病(aa)的概率为2/3×1/2=1/3,第二个孩子正常的概率是1/3+1/2×2/3=2/3。
21、答案:(1)胸腺嘧啶;鸟嘌呤脱氧核苷酸
(2)脱氧核糖和磷酸交替连接,排列在外侧;氢键
(3)碱基互补配对;4种碱基的排列顺序;有遗传效应的DNA片段
2024高三第二次八校联考质量评价生物试卷及参考答案: 这是一份2024高三第二次八校联考质量评价生物试卷及参考答案,文件包含生物pdf、生物答案pdf等2份试卷配套教学资源,其中试卷共17页, 欢迎下载使用。
广西壮族自治区玉林市四校联考2022-2023学年高二下学期5月月考生物试卷(含答案): 这是一份广西壮族自治区玉林市四校联考2022-2023学年高二下学期5月月考生物试卷(含答案),共17页。试卷主要包含了单选题,实验探究题,填空题,读图填空题等内容,欢迎下载使用。
2022-2023学年广东省清远市四校联考高一(下)期中生物试卷(含解析): 这是一份2022-2023学年广东省清远市四校联考高一(下)期中生物试卷(含解析),共18页。试卷主要包含了单选题,填空题,探究题等内容,欢迎下载使用。

