2024届广东省惠州市高三第一次调研考试生物试卷
展开本试卷共8页,21 小题,满分100分。考试用时75分钟。
注意事项:1. 答卷前, 考生务必将自己所在的市(县、 区) 、学校、班级、姓名、考场号、座位号和考生号填写在答题卡上,将条形码横贴在每张答题卡右上角“条形码粘贴处”。
2. 作答选择题时,选出每小题答案后,用2B铅笔把答题卡上对应题目选项的答案信息点涂黑;.如需改动,用橡皮擦干净后,再选涂其他答案。答案不能答在试卷上。
3. 非选择题必须用黑色字迹的钢笔或签字笔作答,答案必须写在答题卡各题自指定区域内相应位置上;如需改动,先画掉原来的答案,然后再写上新答案;不准使用铅笔和涂改液。不按以上要求作答的答案无效。
4. 考生必须保证答题卡的整洁。考试结束后,将试卷和答题卡一并交回。
一、选择题(以下均为单项选择题,每个小题只有一个选项符合题意,多选错选均不给分。每题2分, 共24分。).
1. 细胞是由各种元素与化合物构成的。下列相关叙述错误的是
A. 糖类是细胞的组成成分之一,主要为细胞提供能源
B.脂类物质既可以作为能源物质还可以调节生命活动
C. 蛋白质是生命活动的主要承担者,控制生物的性状
D. 自由水是细胞内良好的溶剂,旺盛的细胞中相对含量较多
2. 一切实验结论的得出,需合理选择实验材料和试剂,并经严谨的实验操作、科学的观察和逻辑推理过程。下列叙述正确的是
A.合理使用斐林试剂的甲液、乙液和蒸馏水,也能够用于鉴定蛋白质实验
B. 选用豌豆的叶肉细胞,能够观察到处于有丝分裂中期的染色体形态
C. 在鸡蛋清中加入食盐能析出絮状物,是因为破坏了蛋白质分子的空间结构
D. 观察菠菜叶片临时装片时,发现叶绿体带动细胞漆呈逆时针流动
3. 下列关于真核细胞的结构与功能的叙述,正确的是
A. 细胞质基质、线粒体基质和叶绿体基质所含成分相同
B 根据细胞代谢需要,线粒体可在细胞质基质中移动和增殖
C. 人体未分化的细胞中内质网非常发达,而胰腺外分泌细胞中则较少
D. 高尔基体与分泌蛋白的合成 加工、包装和囊泡运输紧密相关
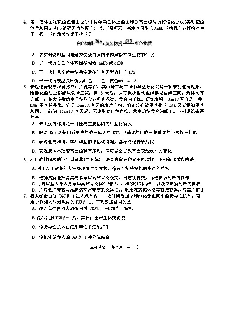
生物试题 第1页 共8页4. 条二倍体植物花的色素由位于非同源染色体上的A和B基因编码的酶催化合成(其对应的等位基因a 和b编码无功能蛋白),如下图所示。亲本基因型为AaBb的植株自花授粉产生子一代,下列相关叙述正确的是
A 该实例说明基因通过控制蛋白质的结构直接控制生物的性状
B 子一代的白色个体基因型均为 aaBb或aaBB
C. 子一代红色个体中能稳定遗传的基因型占比为1/3
D. 子一代的表型及比例为红色:白色:黄色=9:4:3
5. 表观遗传现象在自然界中广泛存在,其中蜂王与工蜂的异型分化就是一种表观遗传现象。刚孵化的幼虫都能取食蜂王浆,但 3 天后,只有极少数幼虫继续取食蜂王浆,最终发育为蜂王; 绝大多数幼虫只能取食花粉和花蜜,发育为工蜂。研究表明,Dnmt3蛋白是一种 DNA 甲基转移酶,它是 Dnmt3.基因的表达产物,能在没有被甲基化的 DNA区域添加甲基基团,、敲除 1)nmt3 基因后,无论取食何种食物,幼虫均能发育为蜂王。下列说法错误的是
A. 蜂王浆的作用之一可能与重要基因的甲基化有关
B. 敲除 Dnmt3基因后形成的蜂王体内的 DNA 甲基化与由蜂王浆诱导的正常蜂王相似
C. 表观遗传均由、DNA 碱基的甲基化引起,都不能遗传给后代
D. 表观遗传不改变基因的碱基序列,但可能会导致基因表达水平的变化
6. 利用雌雄同株的野生型青蒿(二倍体)可培育抗病高产青蒿素植株。下列叙述错误的是
A.利用人工诱变的方法处理野生型青蒿,筛选可能获得抗病高产的植株
B:选择抗病低产青蒿与易感病高产青蒿杂交,再连续自交,筛选抗病高产的植株
C.将抗病基因导入易感病高产青蒿体细胞中,用植物组织培养可以获得抗病高产的植株
D. 抗病低产青蒿与易感病高产青蒿杂交得 F₁,利用花药离体培养直接获得抗病高产植株
7. 将人源蛋白质 TGFβ-1注入兔体内,一段时间后提取和纯化兔血浆中的特异性抗体,可用于检测人体组织内的TGFβ-1。下列叙述错误的是
A. 注入兔体内的人源蛋白质 TGFβ′-1相当于抗原
B.兔被注射TGFβ-1后,其体内会产生体液免疫
C. 该特异性抗体由细胞毒性T细胞产生
D 该抗体能和人的TGFβ-1特异性结合
生物试题 第2页 共8页8.临床上给脑水肿患者静脉注射20%的甘露醇(不易渗入组织液且不被代谢)高渗水溶液,消除水肿。下列说法正确的是
A. 静脉注射20%的甘露醇后,患者血浆渗透压升高,利于水分由组织液向血浆转移
B. 静脉注射20%葡萄糖溶液与静脉注射20%的甘露醇其消肿效果相同
C. 甘露醇作为信号分子引起抗利尿激素分泌减少,从而增加尿量达到消肿目的
D. 甘露醇经肾小球滤过后,被肾小管和集合管重吸收,导致尿量增加,消除水肿
9. 重庆警方培训成功的世界首批缉毒松鼠,它们记忆力好,嗅觉灵敏,体型较小,动作敏捷,适合一些复杂环境的搜索,他们会通过抓挠动作通知训导员,下列相关说法正确的是
A. 松鼠缉毒行为的形成是后天学习的结果与先天行为无关联
B.松鼠完成缉毒过程利用了化学信息和行为信息
C. 缉毒松鼠查找毒品并通知训导员属于非条件反射
D. 松鼠缉毒证明其有类似人类大脑的语言中枢
10. 中国绿色基金会等公益机构发动社会力量在荒漠化地区植树造林。下列叙述错误的是
A. 植树造林是缓解土地荒漠化的有效措施
B.荒漠地区造林应多采用本地乡土树种
C 植树造林能提高生态系统的稳定性
D. 荒漠地区造林能促进能量的循环流动
11. 微生物的纯培养既需要适宜的培养基,又要防止杂菌污染。下列相关叙述正确的是
A. 消毒和灭菌的杀菌程度存在差异
B. 培养基中的营养物质浓度越高,对微生物的生长越有利
C. 微生物的纯培养物就是不含有代谢废物的微生物培养物
D. 操作者要对操作的空间、自己的衣服和手进行灭菌
12.与传统发酵技术相比,发酵工程的产品种类更加丰富,产量和质量明显提高。下列相关叙述正确的是
A. 发酵工程与传统发酵技术最大的区别就是前者可以利用微生物来进行发酵
B.发酵工程的产品主要包括微生物的代谢物、酶及菌体本身
C. 发酵条件变化会影响微生物的生长繁殖,但不会影响微生物的代谢途径
D. 通过发酵工程可以从微生物细胞中提取单细胞蛋白
生物试题 第3页 共8页二、选择题(以下均为单项选择题,每个小题只有一个选项符合题意,多选错选均不给分。每题4分, 共16 分。 )
13. 如图甲为某单子叶植物种子萌发过程中干重的变化曲线,图乙为其萌发过程中细胞呼吸相关曲线。不能得出的结论是
A. 图乙两条曲线相交时,有氧呼吸开始大于无氧呼吸速率
B.与休眠种子相比,萌发种子胚细胞中自由水/结合水的值会增大
C A点(曲线最低点) 时,光照下萌发种子合成ATP 的细胞器有叶绿体和线粒体
D. 与休眠种子相比,萌发种子胚细胞内 RNA 种类将会增多
14. 真核细胞中基因表达过程受到多个水平的调控,包括转录前调控、转录调控、翻译调控等,每一水平的调控都会实现基因的选择性表达。下图表示几种调控的原理示意,下列相关叙述错误的是
A. 图1中表示转录的过程是②,图2中表示翻译的过程是⑥
B. 图2 中Lin—14基因编码的 mRNA 与 miRNA不完全互补配对属于翻译调控
C. 图1 中 B细胞DNA 的选择性重排属于转录调控
D. 与DNA 复制相比较,图2 中④过程特有的碱基互补配对形式是A—U
生物试题 第4页 共8页15. 为了有效提高杜鹃花的观赏品质(花多、花大、花期长为高品质) ,某科研团队用赤霉素(GA3) 和亚精胺(Spd) 对其进行处理:共设置6组实验组,分别用800、1600、2400mgL⁻¹的GA3 分别标记为 T1、T2和T3)和0.01、 0.10、 1.00mmlL Spd(分别标记为T4、T5和T6)对植株进行整株喷洒, 以不喷为对照组(CK)。实验结果数据如表,下列有关叙述正确的是
注:花期为从露色期开始到末花期结束时的天数; 花径为花的大小;'成花率是开花总数和花蕾总数的比值。
A. 杜鹃花的观赏品质与赤霉素和亚精胺的调节有关与其他因素无关
B. 1600mg L⁻¹的赤霉素和0.10mml L⁻¹亚精胺混合喷洒能获得最高观赏品质
C. 当喷洒的赤霉素浓度介于T2与 T3 之间时,其各项观赏品质也介于T2与T3之间
D. 仅据该实验数据并不能解释合适浓度的赤霉素和亚精胺能提高花的观赏品质的机理
16. 基础生态位是指在没有种间竞争前提下,一个物种所能占有的生态位。实际生态位是指有别的物种存在时的生态位。生态位的大小可用生态位宽度表示,下图为三个物种在不同资源状态下的生态位宽度。下列说法错误的是
生物试题 第5页 共8页分组
花期(D)
花径(mm)
成花率(%)
CK
8
50.37
85.20
T1
11
52.13
86.42
T2
15
55.32
95.25
T3
12
51.56
95.23
T4
13
53.11
89.28
T5
19
58.62
92.13
T6
15
56.14
89.93
A. 实际生态位中存在种间竞争
B. 基础生态位大于实际生态位
C. 当可利用资源减少时生态位的宽度增加
D. 窄生态位时种内竞争和种间竞争强度均大于宽生态位
三、简答题(共 60分,以下均为必做题,所有考生都必需做答)
17. (12分) 科研人员探究了不同遮荫处理对某植物A多项指标的影响,以期为开发及优化林下种植植物A 技术提供依据。相关结果见下表,请回答下列问题:
注:光饱和点是指光合速率不再随光强增加而增强时的光照强度。
(1)与全光照条件相比,遮荫率85%处理后,植物A的最大净光合速率较低,主要原因是 ,为暗反应提供的 减少,进而导致在叶绿体 中利用的CO₂量减少。
(2) 据表中数据分析可知:遮荫处理后,植物A叶片厚度变小(变薄), ,从而使植物A 适应弱光环境。
(3) 植物A有一定的适应弱光的能力,但科研人员认为过低的光照强度不利于其生长,判断依据是 。因此当我们在推广林下种植植物A时应该采取的合理措施是 。
18. (12分) 学校实验小组在某种株高正常的野生型水稻(2n=24)中获得了一株矮生型突变体(为单基因发生突变引起)。将该植株与野生型(正常株高)纯合子杂交后,´F₁全为野生型,F₁自交,F₂中野生型:矮生型=3:1。请回答下列问题:
(1)由上遗传实验可知:该矮生突变体植株的形成是野生型基因发生了 (填“显性”或“隐性”)突变的结果。矮生型突变体可分为激素缺陷型(赤霉素合成缺陷但赤霉素受体正常) 和激素不敏感型(赤霉素合成正常但赤霉素受体缺失) 两类,如何验证某矮生型突变体植株勺缺陷型突变体?写出简单的思路和预测结果及结论: 。
生物试题 第6页 共8页测定指标
遮荫处理
遮荫率85% 遮荫率56% 全光照
叶绿素含量(μg/cm²) 34.58 33.01 28.43
叶片厚度(mm) 1.15 1.65 1.84
单片叶面积 (cm²) 17.67 14.66 8.58
光饱和点[μml/(m²·s)] 355 586 468
最大净光合速率 [μml/(m²·s)]7:46 10.73 ( 9.12
(2)当体细胞缺失一对同源染色体中的一条染色体时;称为单体(染色体数为2n-1),这种变异属于 变异。单体能存活并可育,减Ⅰ时不能联会的那条染色体随机分配到子细胞中,减Ⅱ正常进行,所以水稻单体(染色体数为 2n-1)形成的配子有 条染色体。
(3) 单体可用于判断基因在染色体上的定位:比如将F₂中矮生型植株(正常二倍体)与纯合正常株高但1号染色体缺失 1条的单体进行杂交,根据子代的表型及比例可探究矮生基因是否位于1号染色体上。预期结果及结论:
①若子代的表现型及比例为 ,则矮生基因不位于1号染色体上;
②若子代的表现型及比例为 ,则矮生基因位于1号染色体上。
19. (12分) 阅读以下材料, 回答问题:
我国载人航天技术属于世界领先水平。其中航天员穿的一种服装系统,具备生命保障系统功能,为航天员提供了一个类似于地面的环境。
(1) 航天员体内细胞生活的内环境生要由以下三种成分组成,它们之间关系如图所示。其中①、②、③依次是 、 、
(2) 失重环境中机体通过反射调节血压,这种反射属于 。失重环境下,机体应激反应,甲状腺激素的浓度会升高,但当其过高时会抑制 激素和 激素的分泌,以维持甲状腺激素浓度的相对稳定,这种调节叫 调节。
(3) 外太空环境恶劣,在太空中,航天服是航天员必备的个人防护救生装备。试推测航天服对维持航天员内环境稳态可能具备哪些作用?① ;② 。.
20. (12分) 下图1是某河道生态修复工程流程图,图2 是该河道的模拟修复示意图。请回答下列问题:
一人工浮床
生物试题 第 7页 共8页(1) 欲鉴定河道中漂浮的一层“绿膜”是绿藻还是蓝细菌,可通过显微镜观察细胞是否具有 来确定。富含氮、磷的污水排入使该河道对藻类的环境容纳量 (填“增火”或“减小”)。
(2)纳米曝气机可产生纳米级的细小气泡,能快速增加水体溶解氧,有利于加速河道中的污染物降解。水体中放养食藻虫能有效降低藻类和有机碎屑的含量,这说明食藻虫在生态系统中的成分可能是 。治理后,该河道水质得以恢复,水生植物层次分明,两栖类和鸟类等动物进入增多,该群落发生的演替是 (填“初生”或、“次生’)演替。
(3)右图表示该河流中某些生物的捕食关系。若水藻类的能量中比例为a的部分直接提供给杂食性鱼类,则要使杂食性鱼类的能量增加m kJ,至少需要消耗水藻的能量为 kJ(用含 a和m的代数式表示)。.
21. (12分)辣椒疫病是由辣椒疫霉菌侵染引起的一种毁灭性土传病害。实验小组从疫病发病严重田块的辣椒植株根际土壤中分离筛选出两株具有广谱抗性并可在贫瘠营养条件下生长良好的高效拮抗辣椒疫霉菌的菌株HL-3,回答下列问题:
(1) 采集能拮抗辣椒疫霉菌的HL-3.菌株时,应采集疫病发病严重田块的 (填“健康”或“患病”)辣椒植株根际的土壤,原因是 。
(2)采集的土壤样本先置于培养基中摇床培养‘目的是 。摇床培养基丛物理性质上来分叫做 培养基,并且含有适量的碳源、氮源、水及 等营养成分。
(3)测定筛选到的不同菌株的拮抗作用效果时,应先在平板的中央位置接种 ,培养1d后再在距离原菌落2cm处接种拮抗菌,并置于 中培养,一段时间后通过比较 (选用“抑菌圈的直径/菌落直径/抑菌圈的直径号菌落直径的比值”作答:) ,从而判断菌株的拮抗能力。惠州市 2024 届高三第一次调研考试生物科答案及评分标准
选择题
三、简答题 (共 60 分)
17. (12 分)
(1) 光照强度较弱 (2 分,或光反应较弱) ATP 和 NADPH (2 分,答对一点给 1 分,有错误项不给分) 基质 (2 分)
(2) 叶绿素含量增加,单片叶面积增大 (2 分,答对一点给 1 分,有错误项不给分)
(3) 与遮荫 56%相比,遮荫 85%时植物 A 的光饱和点和最大净光合速率都下降 (2 分,答对一点给 1 分,有错误项不给分)
合理密植乔木冠层植物,以达较适合植物 A 生长的遮荫率 ( 或适量修整乔木冠层的密度,以达较适合植物 A 生长的遮荫率或及时调控乔木冠层的透光率) (2 分,围绕“保证植物A 生长的适合遮荫率 (光照需要) ”的控制措施答题,合理即给分)
18. (12 分)
(1) 隐性 (2 分) 向该矮生型突变体植株喷施一定浓度的赤霉素,若株高恢复正常则其为缺陷型突变体 (3 分)
(2) 染色体 (数目) (1 分,答染色体结构不给分) n 或 n-1 (补充答案 11 或 12)(2分,只写一种给 1 分,写全给 2 分,有错误答案不给分)
(3) ①全为野生型(正常株高) (2 分) ②野生型 (正常株高) :矮生型=1 :1 (2分)
19. (12 分)
(1) 组织液 (1 分) 血浆 (1 分) 淋巴 (1 分)
(2) 非条件反射 (2 分) 促甲状腺 (1 分) 促甲状腺激素释放 (1 分) 负反馈 (1 分)
(3) 维持航天员的体温; 阻挡强而有害的辐射 (如来自太阳的辐射) ; 保持空气湿度;提 供氧气; 抽去二氧化碳(每空 2 分,共 4 分。两空答案无顺序,任意写出其中的一条
3
20.
(1) 细胞核或复杂细胞器 增大
(2)增强好氧微生物(细菌) 的有氧呼吸 2 分) 消费者和分解者 (2 分,答对一点给 1 分,有错误项不给分) 次生 (1
基础
核部分 化成最简单形式只要最终结果正确,1共1
21.
工程度 健康植株的根际土壤中含有较为丰富的拮抗辣椒疫霉菌的菌株(2)增加培养液中氧气浓度、利于培养基与菌体充分接触,快速增加拮抗菌的浓度能 答出增加拮抗菌的浓度即可)
(3) 辣椒疫霉菌 (1分) 恒温培养箱 (1分) 抑菌圈的直径与菌落直径的比值 (2题号
1
2
3
4
5
6
7
8
9
10
答案
C
A
B
D
C
D
C
A
B
D
题号
11
12
13
14
15
16
答案
A
B
A
C
D
D
2024届广东省惠州市高三第一次调研考试生物试题: 这是一份2024届广东省惠州市高三第一次调研考试生物试题,共8页。试卷主要包含了考生必须保证答题卡的整洁等内容,欢迎下载使用。
2024届广东省惠州市高三第一次调研考试生物试卷: 这是一份2024届广东省惠州市高三第一次调研考试生物试卷,共10页。
2024届广东省惠州市高三第一次调研考试生物试卷: 这是一份2024届广东省惠州市高三第一次调研考试生物试卷,共10页。

