山东省泰安市泰山区2023-2024学年七年级下学期期中考试生物试题
展开
这是一份山东省泰安市泰山区2023-2024学年七年级下学期期中考试生物试题,共5页。试卷主要包含了单项选择题,非选择题等内容,欢迎下载使用。
(时间:60分钟;满分:100分)
总分:________等级:________
一、单项选择题(每小题只有一个答案最符合题意,请将所选答案的字母代号填入下面答题栏相应的空格中。每小题2分,共50分。)
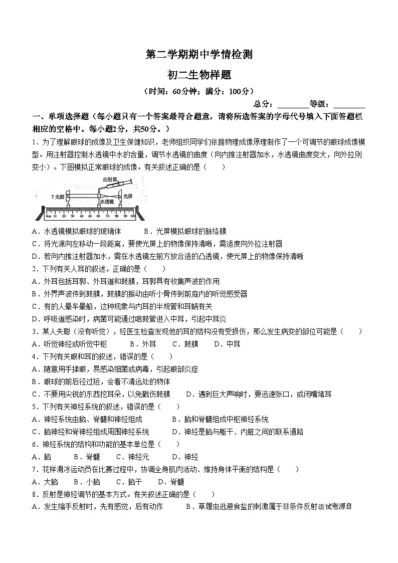
1.为了理解眼球的成像及卫生保健知识,老师组织同学们依据物理成像原理制作了一个可调节的眼球成像模型。用注射器控制水透镜中水的含量,调节水透镜的曲度(向内推注射器加水,水透镜曲度变大,向外拉则变小)。下图模拟正常眼球的成像。有关叙述正确的是( )
A.水透镜模拟眼球的玻璃体B.光屏模拟眼球的脉络膜
C.将光源向左移动一段距离,要使光屏上的物像保持清晰,需适度向外拉注射器
D.若向内推注射器加水,需在水透镜左前方放合适的凸透镜,使光屏上的物像保持清晰
2.下列有关人耳的叙述,正确的是( )
A.外耳包括耳郭、外耳道和鼓膜,耳郭具有收集声波的作用
B.外界声波传到鼓膜,鼓膜的振动由听小骨传到前庭内的听觉感受器
C.有的人晕车晕船,这种现象与内耳的半规管和耳蜗有关
D.呼吸道感染时,病菌可能通过咽鼓管进入中耳,引起中耳炎
3.某人失聪(没有听觉),经医生检查发现他的耳的结构没有受损伤,那么发生病变的部位可能是( )
A.听觉神经或听觉中枢B.外耳C.鼓膜D.中耳
4.下列有关眼和耳的叙述,错误的是( )
A.随意用手揉眼,易感染细菌或病毒,引起眼部炎症
B.眼球的前后径过短,会看不清远处的物体
C.不要用尖锐的东西挖耳朵,以免戳伤鼓膜D.遇到巨大声响时,要迅速张口,或闭嘴堵耳
5.下列有关神经系统的叙述,错误的是( )
A.神经系统由脑、脊髓和神经组成B.脑和脊髓组成中枢神经系统
C.脑神经和脊神经组成周围神经系统D.神经是脑与躯干、内脏之间的联系通路
6.神经系统的结构和功能的基本单位是( )
A.脑B.脊髓C.神经元D.神经
7.花样滑冰运动员在比赛过程中,协调全身肌肉活动、维持身体平衡的结构是( )
A.大脑B.小脑C.脑干D.脊髓
8.反射是神经调节的基本方式。有关叙述正确的是( )
A.发生缩手反射时,先有感觉,后有动作B.草履虫逃避食盐的刺激属于非条件反射该试卷源自 每日更新,享更低价下载。C.非条件反射的反射弧是暂时的,易变的D.条件反射的建立是以非条件反射为基础
9.下列反射与其他不属于同一类型的是( )
A.遇有外界刺激,人会自动眨眼B.两个聋哑人用手势对话
C.听到消防车鸣笛汽车司机纷纷让行D.小猫听到主人呼唤跑去吃饭
10.膝跳反射的神经中枢位于( )
A.大脑皮层B.小脑C.脊髓D.脑干
11.下列成语描述的现象,不是人类所特有的反射的是( )
A.过目成诵B.垂涎欲滴C.望梅止渴D.谈虎色变
12.下列有关探究“测定反应速度”的分析或做法,正确的是( )
A.测定时被测者应将拇指和食指对准并接触尺子上的零刻度线
B.测一个人在一种状态下的反应速度时,有必要重复测几次
C.尺子下落时,被测者夹住尺子的刻度值越大,说明反应速度越快
D.接尺子活动是简单反射,反应速度不会随着练习次数增加而提高
13.胸部脊髓受到严重损害的病人大小便失禁的原因是( )
A.脊髓中的排便、排尿中枢受到损伤B.排便、排尿反射弧的传出神经受损
C.排便、排尿反射弧的传入神经受损D.大脑失去对脊髓中的排便、排尿中枢的控制
14.下列腺体不属于内分泌腺的是( )
A.肝脏B.肾上腺C.卵巢D.胸腺
15.下列有关激素调节的叙述,不正确的是( )
A.人体内激素含量虽少,但对生命活动起着重要的调节作用
B.甲状腺分泌的甲状腺激素可以提高神经系统的兴奋性
C.胰腺分泌的胰岛素可以调节糖在体内的吸收、利用和转化
D.情绪激动时心跳加快是神经调节和激素调节共同作用的结果
16.下列行为不利于维护良好的生态环境的是( )
A.不食用野生动物B.随意放生购买的鳄雀鳝
C.不捡拾野生鸟卵D.及时举报破坏环境的行为
17.微塑料污染是备受关注的新型污染之一。研究人员选用大小、生长状况等均相同的幼鲫鱼,分组饲养在不同浓度微塑料水体中,在相同条件下养殖60天后,记录体长及体重的增长量,计算增长幅度平均值,结果如图。有关叙述正确的是( )
①微塑料浓度为0的一组是实验组,其他是对照组②不同浓度微塑料水体中应饲养数量相同的多条鲫鱼
③微塑料浓度高于0.18克/升时,鲫鱼体长不再增长④微塑料浓度越高对鲫鱼生长的抑制作用越强
A.①②④B.②③④C.①③D.②④
18.下列疾病可以通过接种疫苗来预防的是( )
A.脑血栓B.贫血C.佝偻病D.破伤风
19.疟疾的传播途径主要是( )
A.接触传播B.饮食传播C.生物媒介传播D.空气传播
20.人体保卫自身不受病原体侵害的第一道防线是( )
A.皮肤和黏膜B.肌肉和骨骼C.皮肤和肌肉D.淋巴结和脾脏
21.预防接种的目的是( )
A.控制传染源B.增强体质C.保护易感人群D.切断传播途径
22.移植到人体内的器宫官易被排斥。从免疫的概念分析,移植的器官相当于( )
A.病原体B.疫苗C.抗体D.抗原
23.下列人体防御病原体的实例中,人在出生以后逐渐建立起来的是( )
A.胃腺分泌的胃酸具有杀菌作用B.麻疹患者康复后不再患此病
C.皮脂腺分泌的油脂能抑制某些细菌D.泪液和唾液中的溶菌酶能溶解病菌
24.下列有关免疫的叙述,不正确的是( )
A.吞噬细胞能吞噬消化侵入人体的各种病原体B.第一道、第二道防线的作用都属于非特异性免疫
C.免疫是人体破环和排斥侵入体内的病原体的能力D.计划免疫是预防传染病的一种简便易行的方法
25.下列行为中,不会感染艾滋病的是( )
A.输入含有人类免疫缺陷病毒的血液B.叮咬过艾滋病病人的蚊子叮咬正常人
C.感染人类免疫缺陷病毒的妇女生育孩子D.使用未消毒的、艾滋病病人用过的注射器
二、非选择题(每空1分,共50分)
26.(15分)如图是人的眼球结构示意图。请分析回答:
(1)[1]__________有色素,内含__________,可调节[2]__________的大小。
[3]__________无色、透明,可以透过光线。
(2)[5]__________透明,有弹性,能折射光线。[4]__________内含__________,可调节5的曲度。[9]__________透明,支撑眼球壁,并折射光线。
(3)[6]__________中含有能感受光线刺激后产生神经冲动的感光细胞,其产生的神经冲动通过[10]__________传入脑,到达__________的视觉中枢,形成视觉。
(4)[7]__________中含有丰富的__________和__________,给6提供营养,并使眼内形成一个“暗室”。[8]__________白色、坚韧,保护眼球的内部结构。
27.(11分)下图是缩手反射示意图。请分析回答:
(1)缩手反射神经冲动传导的方向是__________(用序号和箭头表示)。
(2)写出下列结构的名称:1是__________,2是__________,4是__________,6是__________。
(3)6是由5的__________与相应的__________组成的。
(4)由图可知参与缩手反射的神经元有__________个,2和5是由神经元的__________构成。
(5)若用麻醉剂阻断3,人有无痛觉?有无反射?答:____________________。
若用麻醉剂阻断5,人有无痛觉?有无反射?答:____________________。
28.(9分)请分析回答有关激素调节的问题:
(1)激素是由__________所分泌的具有重要调节作用的物质。激素能够直接进入腺体内的__________,并随__________送到全身各处。
(2)某足球明星在幼年时被诊断为侏儒症,他幼年接受治疗时注射的激素为__________。人体的__________分泌这种激素。
(3)进入青春期的男孩会出现喉结突出、长胡须等第二性征,与此相关的激素主要是__________。
(4)某实验小组将20只大小相同的蝌蚪平均分成甲乙两组,放在相同且适宜的环境中饲养。在乙组饲料里添加一定量A制剂。在较短时间内,乙组蝌蚪发育成小型青蛙,甲组蝌蚪正常发育。据此可判断A制剂可能是__________,该实验的对照组是__________,由实验结果可得出的结论是__________。
29.(8分)请分析回答人类活动对生物圈影响的问题:
(1)我国酸雨的主要成因是大量燃烧__________的煤,此外,__________也是形成酸雨的重要原因。控制酸雨的根本措施是____________________。
(2)为探究酸雨对油麦菜种子萌发的影响,某同学设计了如下实验方案:把100粒油麦菜种子均分为五份,每天同时喷洒等量且适量的pH为1、2、3、4、5的酸雨,在相同且适宜的环境条件下培养一段时间,记录每组种子的萌发数量。该实验有两处不严谨,修改方法是:为排除偶然因素的影响,要设置__________;还要____________________。
(3)造成温室效应的主要气体是__________,植物在减少温室气体中发挥着重要作用,其通过__________(填生理活动名称)吸收该气体。地球上的臭氧层被破坏后,大量的__________辐射到地面,危害人类和其他生物健康,控制和停止使用氟利昂,减少含氮废气排放等是保护臭氧层的关键。
30.(7分)在教室里,甲、乙、丙、丁是邻桌。甲患了流感,经常咳嗽、打喷嚏。几天后,丙也患了流感,而乙和丁没有患流感。乙前段时间注射了流感疫苗。丁没有注射流感疫苗,但经常参加体育锻炼。请分析回答:
(1)流感病毒是引起流感的__________,患流感的甲和丙是__________。
(2)流感患者咳嗽、打喷嚏时要用纸巾或屈肘遮掩口鼻,以免传染他人,这种预防流感的措施属于__________。丁通过体育锻炼,能提高免疫力,增强机体对流感的防御能力,这种预防流感的措施属于__________。
(3)乙未患流感可能是因为注射疫苗后,体内的__________产生了抵抗流感病毒的相应的__________。这种免疫属于__________免疫。
第二学期期中学情检测
初二生物样题参考答案
一、单项选择题(每小题2分,共50分)
二、非选择题(每空1分,共50分)
26.(15分)(1)虹膜平滑肌瞳孔角膜
(2)晶状体睫状体平滑肌玻璃体
(3)视网膜视神经大脑皮层(大脑)
(4)脉络膜血管色素巩膜
27.(11分)(1)1→2→4→5→6(2)感受器传入神经神经中枢效应器
(3)神经末梢肌肉(4)3神经纤维(5)无痛觉,有反射有痛觉,无反射
28.(9分)(1)内分泌腺毛细血管血液循环
(2)生长激素垂体(3)雄性激素
(4)甲状腺激素甲组甲状腺激素具有促进蝌蚪发育的功能
29.(8分)(1)含硫量高机动车排放的尾气使用净化装置减少燃料燃烧时污染物的排放,做好污染物的回收和利用
(2)重复组设置对照组,即增加一组喷洒清水的实验装置(意思对即可得分)
(3)二氧化碳光合作用紫外线
30.(7分)(1)病原体传染源(2)切断传播途径保护易感人群
(3)淋巴细胞抗体特异性题号
1
2
3
4
5
6
7
8
9
10
11
12
13
答案
C
D
A
B
D
C
B
D
A
C
B
B
D
题号
14
15
16
17
18
19
20
21
22
23
24
25
答案
A
C
B
D
D
C
A
C
D
B
C
B
相关试卷
这是一份山东省泰安市泰山区2023-2024学年七年级下学期期中考试生物试题,共5页。
这是一份山东省泰安市泰山区(五四制)2023-2024学年七年级上学期期中考试生物试题,共5页。
这是一份山东省泰安市泰山区2022-2023学年七年级下学期期末生物试题(含答案),共10页。试卷主要包含了单选题,综合题,实验探究题等内容,欢迎下载使用。

