新疆克州 2023-2024学年高二下学期期中质量监测地理试题(原卷版+解析版)
展开时间:90分钟 满分:100分
一、选择题(每小题2分,共50分)
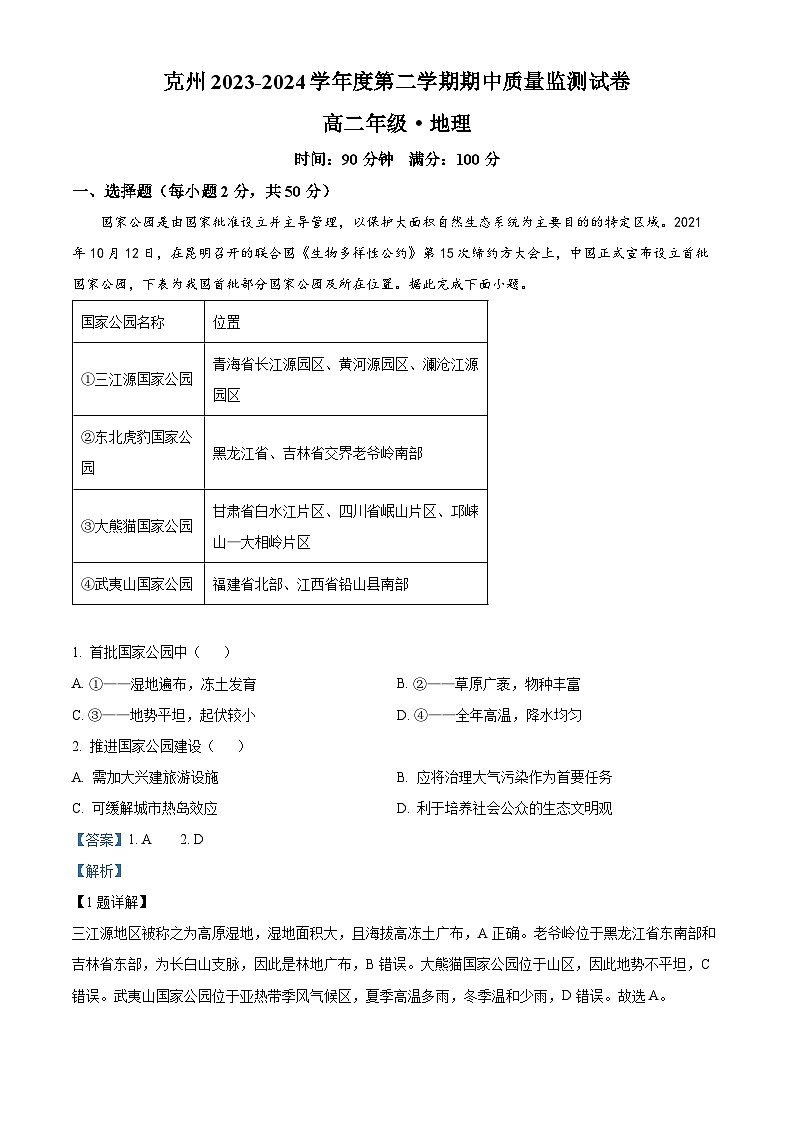
国家公园是由国家批准设立并主导管理,以保护大面积自然生态系统为主要目的的特定区域。2021年10月12日,在昆明召开的联合国《生物多样性公约》第15次缔约方大会上,中国正式宣布设立首批国家公园,下表为我国首批部分国家公园及所在位置。据此完成下面小题。
1. 首批国家公园中( )
A. ①——湿地遍布,冻土发育B. ②——草原广袤,物种丰富
C. ③——地势平坦,起伏较小D. ④——全年高温,降水均匀
2. 推进国家公园建设( )
A. 需加大兴建旅游设施B. 应将治理大气污染作为首要任务
C. 可缓解城市热岛效应D. 利于培养社会公众的生态文明观
【答案】1. A 2. D
【解析】
【1题详解】
三江源地区被称之为高原湿地,湿地面积大,且海拔高冻土广布,A正确。老爷岭位于黑龙江省东南部和吉林省东部,为长白山支脉,因此是林地广布,B错误。大熊猫国家公园位于山区,因此地势不平坦,C错误。武夷山国家公园位于亚热带季风气候区,夏季高温多雨,冬季温和少雨,D错误。故选A。
【2题详解】
国家公园,以生态环境、自然资源保护和适度旅游开发为基本策略,通过较小范围的适度开发实现大范围的有效保护,既排除与保护目标相抵触的开发利用方式,达到了保护生态系统完整性的目的,又为公众提供了旅游、科研、教育、娱乐的机会和场所,是一种能够合理处理生态环境保护与资源开发利用关系的行之有效的保护和管理模式,有利于培养社会公众的生态文明观,D正确。不需要加大兴建旅游设施,且兴建旅游设施会加大国家公园生态的破坏,A错误。这些国家公园人口都较稀少,远离大气污染之地,也远离城市,BC错误。故选D。
【点睛】国家公园是我国自然保护地的最重要类型之一,属于全国主体功能区规划中的禁止开发区域,除不损害生态系统的原住民生活生产设施改造和自然观光、科研、教育、旅游外,禁止其它开放建设活动,实现自然资源科学保护和合理利用。
山东省济宁市煤炭资源丰富,是国家重要的能源基地,也是典型的粮煤复合区,地下煤田和地上良田的重合率达80%以上。这座因煤而兴的城市,也因煤而“伤”。目前全市由于采煤造成的土地塌陷已达43万亩,预计将有近20万居民被迫搬迁,人们对因采“黑金”而变成的“黑洞”,感到无奈;期待着“沧海”变成“金池”……据此完成下面小题。
3. 该市发展过程中出现的主要问题是因为( )
A. 生态环境脆弱,限制煤炭开发B. 产业结构单一,生态环境恶化
C. 水源严重短缺,农业发展不足D. 劳动人口不足,经济发展缓慢
4. 有关采煤造成的塌陷区对济宁市产生的影响,说法合理的是( )
A. 威胁人们生产生活安全B. 缓解城市发展空间不足
C 引导人口空间合理分布D. 恢复良田解决人地矛盾
5. 该市对采煤塌陷程度不大的地区综合治理可采取的措施是( )
A. 平整为农用地模式B. 发展立体农业和旅游业
C. 禁止煤炭资源开发利用D. 提高煤炭经济附加值
【答案】3. B 4. A 5. A
【解析】
3题详解】
根据材料,该市是因煤兴起的城市,属于矿业城市。发展过程中以煤炭开采为主,地面塌陷,出现的主要问题是因为产业结构单一,生态环境恶化,B正确;该地没有限制煤炭开发,A错误;济宁市水源比较充足,农业发展条件优越,C错误;该地劳动人口充足,D错误。故选B。
【4题详解】
采煤造成的塌陷区威胁人们生产生活安全,导致人口搬迁,A正确;坍陷面积扩大,加重城市发展空间不足,B错误;导致人口空间分布不合理,C错误;导致良田破坏,加重人地矛盾,D错误。故选A。
【5题详解】
该市对采煤塌陷程度不大的地区综合治理可采取的措施是平整为农用地模式,A正确;不适宜发展立体农业,B错误;禁止煤炭资源开发利用不切实际,C错误;塌陷区已经开采,不能提高煤炭经济附加值,D错误。故选A。
【点睛】矿业城市以煤炭开采为主,地面塌陷,出现的主要问题是因为产业结构单一,生态环境恶化。采煤造成的塌陷区威胁人们生产生活安全,导致人口搬迁。地面塌陷导致良田破坏,耕地减少,人地矛盾加重。
首店指在行业中有代表性的品牌在某地区首次开设的门店,如全球首店、区域首店等。首店经济是区域利用特有优势,吸引首店汇聚,促进区域经济发展的经济形态。下图是某年上半年我国部分城市首店数量(单位:家)及类型统计图。据此完成下面小题。
6. 与其他城市相比,上海海外品牌首店数量最多,主要得益于( )
A. 便捷的交通运输B. 发达的教育科技C. 国际化程度最高D. 深厚的文化底蕴
7. 世界级大银行在上海设立了区域性总部或分理机构,体现了上海大都市辐射功能的( )
A. 金融服务功能B. 都市核心功能C. 产业带动功能D. 交通枢纽功能
8. 近年来上海市对外辐射强度的增强,将会( )
①促进区域产业升级②降低其他城市的竞争力
③减轻上海环境污染④推动上海人口大量外迁
A. ①②B. ①③C. ②④D. ③④
【答案】6. C 7. A 8. B
【解析】
6题详解】
根据材料“首店经济是区域利用特有优势,吸引首店汇聚,促进区域经济发展的经济形态”可知,海外品牌首店选址上海数量最多,是被上海的特有优势吸引。与其他城市相比,上海是国际经济、金融、贸易、航运中心和国际化大都市,国际化程度最高,对海外品牌吸引力最大,C正确。图中四城市交通都比较便利,不是上海突出优势,A错误。北京也有发达的教育科技和深厚的文化底蕴,BD错误。故选C。
【7题详解】
大都市辐射功能包括产业带动功能、都市核心功能、交通枢纽功能、金融服务功能 、科技研发功能等。世界级大银行是金融机构,世界级大银行在上海设立了区域性总部或分理机构,体现了上海大都市辐射功能的金融服务功能,A正确,BCD错误。故选A。
【8题详解】
由所学知识可知,上海市的对外辐射强度增强,正好反映了其区域内产业转型升级,带动其他城市的产业升级转型,能够提高其他城市的竞争力,①正确,②错误。产业转型同时促进上海资源节约型发展,减轻上海环境污染,③正确。产业转型并不会导致上海人口大量外迁,④错误,综上所述,B正确,ACD错误。故选B。
【点睛】上海是我国的经济、科技、文化中心,也是亚太地区的重要枢纽和现代服务中心。上海大都市辐射功能包括产业带动功能、都市核心功能、交通枢纽功能、金融服务功能 、科技研发功能。
长江拥有独特的生态系统,是我国重要的生态宝库。当前和今后相当长一个时期,要把修复长江生态环境摆在压倒性位置,并抓大保护,不搞大开发。结合长江流域示意图,完成下面小题。
9. 长江流域是我国水土流失最严重区域之一,水土流失面积占流域总面积的21%。图中水土流失最严重的地区为( )
A. 甲B. 乙C. 丙D. 丁
10. 下列措施有利于长江生态环境修复的是( )
A. 长江上游大力开发水电,优化能源结构
B. 长江中游多建水库,增强湿地的生态功能
C. 将石化企业布局在长江的下游,减轻水污染
D. 拆除河流上的部分堤坝,恢复原有的生态功能
【答案】9. B 10. D
【解析】
【分析】
【9题详解】
乙地区位于长江支流的上游地区,地势起伏大,降水集中,因而水土流失较为严重,B正确;其他三地都位于长江干流附近,地势起伏较小,水土流失较轻,A、C、D错误。故选B。
【10题详解】
长江上游地区大力开发水电和中游多建水库,既会导致生态环境的破坏,又能削弱河流的生态功能,A、B错误。将石化企业布局在长江的下游,会加重下游地区的水污染,C错误。拆除河流上的部分堤坝,有利于原有生态功能的修复,D正确。故选D。
【点睛】水土流失的原因有自然原因也有人为原因。自然因素从气候(降水的多少、强度)、地形、土质、植被覆盖率等方面考虑;人为因素从农业生产活动、矿业开采、交通工程建设等人类活动对环境的破坏方面考虑。
中哈输油管线(哈萨克斯坦阿塔苏一中国新疆阿拉山口输油管线)全长2798千米。读“中哈石油管道建设示意图”,完成下面小题。
11. 中哈输油管线所经过地区主要的生态问题是( )
A. 水土流失B. 土壤红漠化C. 土地荒漠化D. 气候变暖
12. 关于图示地区河湖的说法,正确的是( )
①河流水量较大②湖泊盐度较高③河流多数有凌汛现象④湖泊逐年扩大
A. ①②B. ②③C. ②④D. ①③
13. 我国通过图中路线进口石油与从中东进口石油相比,其优势是( )
①路程短②安全性高③受第三国影响小④石油质量好
A. ①②③B. ②③④C. ①②④D. ①③④
【答案】11. C 12. B 13. A
【解析】
【11题详解】
中哈输油管线途经我国新疆以及中亚地区,途经地区深居内陆,远离海洋,气候干旱,土地荒漠化严重,C正确。气候干旱,降水少,水土流失少,A错误。土壤红漠化主要分布在我国江南丘陵以红色砂岩为主地区,地表红壤水土流失形成,B错误。气候变暖属于全球性的生态问题,不是该地区主要面临的且符合该区域特点的生态问题,D错误。故选C。
【12题详解】
图示地区属于亚洲中部,深居内陆,远离海洋,气候干旱,河流水量较小,①错误。内陆降水少,多咸水湖,盐度高,②正确。纬度较高,自低纬流向高纬的河流有凌汛现象,③正确。湖泊面积变化不固定,④错误。综上所述,B正确,ACD错误。故选B。
【13题详解】
我国从中东进口石油主要通过海运,与之相比中哈石油管道路程较短,不通过第三国,受第三国影响小,从而使得安全性高,优势明显,①②③正确;与中东石油相比,中哈石油管道输送的石油质量不具有优势,④错误。综上所述,A符合题意,BCD错误。故选A。
【点睛】荒漠化是指发生在干旱、半干旱地区以及一些半湿润地区的土地退化,它是气候变异等自然因素与人类过度的经济活动相互作用的产物,主要表现为耕地退化、草地退化、林地退化而引起的土地沙漠化、石质荒漠化和次生盐渍化。
吉木乃口岸是为数不多的面向第三国开放的中哈边境口岸,来自中、哈、蒙、俄四国的商旅汇集于此开展边境贸易,形成边贸市场。2008年,边贸市场由口岸附近迁往吉木乃县城。下图是吉木乃周边地区示意图。据此完成下面小题。
14. 与甲处相比,吉木乃成为中、哈、蒙、俄四国边贸口岸的优势是( )
①地形平缓 ②气候湿润 ③位置优越 ④交通便利
A. ①③B. ①④C. ②③D. ②④
15. 边贸市场由口岸迁往吉木乃县城是因为县城( )
A. 土地价格较低B. 国际市场广阔C. 距离边境较近D. 基础设施完备
【答案】14. B 15. D
【解析】
【14题详解】
读图可以判断,甲处位于多条河流的源头,应为山地(阿尔泰山地),地形崎岖,吉木乃县城位于河谷地带,地形较为平坦,①正确;根据该地气候特征,甲处位于西风的迎风坡,降水比地势较低洼的吉木乃县城更为丰富,气温更低,气候更为湿润,②错误;由图可以看出,甲处位于哈、俄、中三国交界处,地理位置更优越,有利于边境贸易开展,③错误;根据以上分析可知,甲地位于山区,地形崎岖,交通不便,吉木乃县城有国际公路经过,交通更为便利,④正确。故选B。
【15题详解】
与周边地区相比,吉木乃县城人口密集,占地规模较大,土地价格应该较高, A错误;吉木乃县城位于我国境内,属于一个边境小城,口岸和县城对应的国际市场无差异,B错误;与边境口岸相比,吉木乃县城位于我国境内,距离边境较远,C错误;与边境口岸相比,吉木乃县城建设历史较长,城市基础设施更为完善,D正确。故选D。
【点睛】吉木乃县地处中哈俄蒙四国交界区,吉木乃口岸一关通三国,是当前新疆北部通关条件最成熟、交通最完善的口岸之一,是中哈俄国际道路运输大通道的重要节点,也是“丝绸之路经济带”新疆段北通道的重要组成部分。
汉唐时期的“丝绸之路”主要经过水草丰美的欧亚草原,沿线有许多古文明中心,是东、西方物资和文化交流的主要通道,后来逐渐衰落。读图,完成下面小题。
16. “丝绸之路”沿线的许多古文明中心消亡的主要原因是( )
A. 现代铁路的兴起B. 自然环境的恶化C. 中外文化的融合D. 交流物质的短缺
17. 目前,乌鲁木齐、喀什等城市新的发展机遇是( )
A. 西气东输工程建设B. 西部经济大开发政策
C. 共建“一带一路”经济带D. 经济特区的建立
18. 与陇海一兰新铁路东段所经区域相比,西段所经区域的经济发展优势是( )
A. 资源丰富B. 人才充足C. 科技发达D. 交通便利
【答案】16. B 17. C 18. A
【解析】
【16题详解】
汉唐时期的“丝绸之路”主要经过水草丰美的欧亚草原,当时的自然环境较好。但是人口增加,不合理的开发利用增多,特别是植被的破坏,使得沿线荒漠化不断扩大,因此许多古文明中心被风沙淹没,逐渐衰落消亡,B正确。现代铁路的兴起、中外的融合是能够推动古代文明的发展,因此AC错误;丝绸之路是东西方物资和文化交流的主要通道,不会出现物资短缺,因此D错误。故选B。
【17题详解】
根据“一带一路”走向,陆上依托国际大通道,以沿线中心城市为支撑,以重点经贸产业园区为合作平台,共同打造新亚欧大陆桥、中蒙俄等国际经济合作走廊,为乌鲁木齐、喀什等城市提供了新的发展机遇,C正确。西气东输工程是把塔里木盆地的天然气以及境外的天然气向我国东部沿海经济发达地区输送,乌鲁木齐和喀什不是资源的供应地,西气东输给其带来的发展机遇不大,A错误;西部大开发政策是1999年提出实施的,2010年国家在喀什建立经济特区,对于乌鲁木齐、喀什来说不是最新的目前的发展机遇,BD错误。故选C。
【18题详解】
陇海一兰新铁路东段位于东部沿海地区,西段位于西北内陆地区。西北内陆地区的经济发展优势是资源丰富,例如有丰富的水能资源、广阔的土地资源、丰富的油气资源和其他矿产资源等,A正确。相比西段地区,陇海-兰新铁路东段所在地区是我国中部经济地带和东部经济地带,经济比较发达,人才充足,科技力量雄厚,交通便利,故BCD错误。故选A。
【点睛】“一带一路”是“丝绸之路经济带”和“21世纪海上丝绸之路”的简称,2013年9月和10月由中国国家主席习近平分别提出建设“新丝绸之路经济带”和“21世纪海上丝绸之路”的合作倡议。依靠中国与有关国家既有的双多边机制,借助既有的、行之有效的区域合作平台,一带一路旨在借用古代丝绸之路的历史符号,高举和平发展的旗帜,积极发展与沿线国家的经济合作伙伴关系,共同打造政治互信、经济融合、文化包容的利益共同体、命运共同体和责任共同体。
位于江苏中部沿海的盐城湿地珍禽国家级自然保护区,是我国最大的滩涂湿地。每年11月至次年3月,丹顶鹤从栖息地迁徙至盐城滩涂湿地.如图为丹顶鹤迁徙路线示意图,读图完成下面小题。
19. 丹顶鹤选择滩涂湿地越冬,体现出的湿地功能主要是( )
A. 调节局地气候B. 美化自然环境C. 净化地表径流D. 保护生物多样性
20. 作为丹顶鹤的越冬地,盐城湿地相比迁徙路线上的辽河口、黄河口湿地的主要优势是( )
A. 人类影响较少B. 气候更为温暖C. 食物来源丰富D. 栖息面积更大
【答案】19. D 20. B
【解析】
【19题详解】
丹顶鹤选择滩涂湿地越冬,利于丹顶鹤的生存,体现出的湿地功能主要是保护生物多样性,D正确;候鸟迁徙受气候影响,不能调节气候,A错误;丹顶鹤能美化环境不是湿地功能,B错误;鸟类迁入,不能体现湿地净化污染功能,C错误。故选D。
【20题详解】
作为丹顶鹤的越冬地,盐城湿地比迁徙路线上的辽河口、黄河口湿地的主要优势是纬度较低,气候更为温暖,B正确;位于东部平原地区,人类影响较多,A错误;食物来源、栖息面积差异小,不是主要优势,CD错误。故选B。
【点睛】湿地具有保持水源、净化水质、蓄洪防旱、调节气候和维护生物多样性等重要生态功能。
下图为哈尼梯田生态系统示意图,这一生态系统被盛赞为江河—森林—村寨一梯田四素同构的“人与自然高度协调的、可持续发展的、良性循环的生态系统”。完成下面小题。
21. 该生态系统中,森林的主要功能是( )
①涵养水源、保持水土 ②净化地表径流 ③防风固沙、保护农田 ④净化空气、美化环境
A. ①②B. ②③C. ③④D. ①④
22. 该生态系统中村寨都建在半山腰的梯田上方,这是因为( )
A. 可以减轻劳动强度B. 可以避免洪涝灾害
C. 可以获得清洁水源D. 可以观赏梯田美景
【答案】21. A 22. C
【解析】
【21题详解】
读图,图中森林分布在高海拔区,可以涵养水源、保持水土,减少水土流失;净化地表径流,使村落有清洁的水源;森林没有分布在农田周围,不是保护农田,且位于我国西南地区,也不存在“防风固沙”的功能;净化空气、美化环境是分布在城区绿地的功能。①②正确,③④错。故选A。
【22题详解】
村寨建在半山腰梯田的上方,不能减轻劳动强度,A错;避免洪涝灾害与村寨建在梯田上方无关(村寨只要高于河流最高洪水位线即可,不一定要建设在半山腰的梯田上方),B错;梯田农业生产可能会污染水源,村寨建在半山腰梯田上方,可以获得清洁的水源,避免水源被污染,C正确;观赏美景不是其主要原因,D错。故选C。
【点睛】森林的主要功能有:①经济功能(为人类生产生活提供木材和其他林产品);②环境功能:防风固沙、净化空气、美化环境、调节小气候、保持水土、涵养水源、稳定大气成分、繁衍物种,维护生活多样性等。
目前,全球性的环境问题,如全球气候变暖、臭氧层遭破坏等,已经危及到人类的生存。局域性的环境问题,成为制约经济发展和人体健康的重要因素。下图局域性环境问题及其解决途径示意图。据此完成下面小题。
23. 全球性环境问题产生的主要原因是( )
①人类索取自然资源过度②社会经济发展水平太低
③自然环境本身演变太快④人类排放废弃物过多
A. ①②B. ②③C. ③④D. ①④
24. 图中a、b、c分别代表( )
A. 环境污染、清洁生产、文明消费B. 文明消费、环境污染、清洁生产
C. 清洁生产、文明消费、环境污染D. 环境污染、文明消费、清洁生产
25. 区域不同发展阶段,地理环境对人类活动影响不同。后工业化时期,地理环境对人类活动的影响有( )
①新兴技术对人类生产、生活的影响整体上升
②对生活资料与劳动资料的依赖程度大大提高
③新技术产业对环境要求高,环境质量对人类活动的影响增强
④新技术产业集聚在地理环境优越的地区,有利于形成集聚效应,提高产品质量
A. ①②B. ③④C. ①③D. ②④
【答案】23. D 24. A 25. C
【解析】
【分析】
【23题详解】
根据所学知识,全球性环境问题产生的主要原因是庞大的人口压力,人口增长过快,对自然资源过度索取,造成资源短缺和生态破坏等问题。同时,人类排放的废弃物过多,超过了环境的自我净化能力,导致环境污染加剧,①④正确;全球性环境问题产生的原因与社会经济发展水平高低关系不大,②错;全球性环境问题产生主要是人为因素,自然环境本身演变较慢,③错。故选D。
【24题详解】
根据所学知识,乡村主要环境问题是生态破环,城市的主要环境问题是环境污染,a为环境污染;可持续发展的主要途径为循环经济和文明消费,c为文明消费。循环经济体现在发展生态农业和工业清洁生产,b为清洁生产。故选A。
【25题详解】
后工业化时期,对生活资料与劳动资料的依赖程度大大减弱,②错。新技术产业技术水平高,产品多轻薄短小,工业布局趋于分散,④错。新兴技术对人类生产、生活的影响整体上升。新技术产业对环境要求较高,环境质量越来越被重视,①③正确。故选C。
【点睛】循环经济以环境无害化技术为手段,以提高生态效益为核心,以环境友好方式利用经济资源和环境资源,实现经济活动的生态化。它是一种建立在物质不断循环利用基础上的经济发展模式,在工业结构调整中,实现循环经济的基本途径是清洁生产;在农业经济结构调整中,实现循环经济的措施是大力推行生态农业。
二、综合题(共50分)
26. 阅读图文材料,完成下列问题。
材料一每年9月是青海省的旅游旺季,然而2021年9月,青海湖沙岛景区却大门紧闭,景区内游客以往的足迹被灌木覆盖,曾经的娱乐体验设施也被连年上涨的湖水淹没。下图为青海省沙岛景区位置图。
材料二青海湖沙岛位于青海湖东部,距省会西宁约120千米,属于湿地型自然风景旅游区。沙岛景区总面积约120平方千米,沙丘连绵起伏,且颜色不同,形态各异。自2017年沙岛景区关停以来,当地通过补种灌木、草类进行生态修复,目前沙岛内林木成活率超过80%,草地综合植被覆盖率达60%,曾经的沙漠披上了“绿衣”。
(1)简述沙岛景区发展旅游业的优势条件。
(2)沙岛形成的主要外力作用是什么?
(3)简析沙岛景区实施生态修复的意义
【答案】(1)沙岛景区面积较大,沙丘形态多样,颜色各异,景观独特;与青海湖景观形成互补,景观组合优势明显;靠近省会城市,交通便捷,客源广。
(2)风力堆积 (3)恢复地表植被覆盖,提高植被的水源涵养能力;减少人类活动对当地生态环境的干扰;恢复湿地的生态功能,提高生物多样性。
【解析】
【分析】本题以青海湖沙岛自然风景区为背景材料,涉及到旅游资源评价、地质作用等知识点的考查,以检验学生对知识的综合应用和分析图文材料的能力,重在培养学生的综合思维和区域认知。
【小问1详解】
结合所学知识,评价旅游业发展的条件可从旅游资源游览价值、开发条件、社会条件等方面进行.根据图文材料可知,沙岛拥有颜色、形态多样的沙丘,景观独特,游览价值高;游客在沙岛既能看湖又能欣赏沙丘景观,有明显的组合优势,开发条件较好;此外,根据图示信息可以看出,沙岛附近有铁路等交通线连接,直达省会城市,交通十分便利,利于游客往来。
【小问2详解】
结合图示区域环境和所学知识分析,该地西北风强盛,西北风携带风沙吹向湖泊东岸,并在东岸沉积,故经长时间风力堆积作用,最终形成沙岛。
【小问3详解】
根据材料,沙岛补种灌木等植被,可以提高当地植被的覆盖率,进一步涵养水源、调节气候;最终恢复湿地的生态功能,为生物提供栖息地;此外,环境的保护还能一定程度上减少人类活动对当地自然的干扰和破坏,更加有利于生态自然恢复,提高生物多样性。
27. 阅读图文材料,完成下列要求。
秘鲁的钦查群岛总面积约0.92平方千米,岛上到处都是各种美丽的鸟,以及30多米厚的臭气熏天的鸟粪。19世纪中期,随着工业革命的发展,欧洲国家人口快速增长,农业技术进步,对肥料的需求量增加。秘鲁就从钦查群岛开采鸟粪销往欧洲,并迅速成为南美洲的富国。与此同时,秘鲁从欧洲大量进口工业制成品。到了19世纪80年代,随着化肥的问世,秘鲁持续了40多年的“鸟粪经济”走到了尽头。为谋求钦查群岛的可持续发展,有人提出发展鸟粪加工业和旅游业两种建议。下图示意钦查群岛的地理位置。
(1)推测19世纪中期,欧洲国家对肥料的需求量增加的原因。
(2)指出“鸟粪经济”对秘鲁社会经济发展的意义。
(3)请你在“有人提出发展鸟粪加工业和旅游业两种建议”中,任选一种进行分析说明。
【答案】(1)①工业发展刺激了人口的增长,农产品需求量增加;②工业革命推动了农业技术进步,种植业规模扩大;③当时没有化肥工业,天然肥料市场需求大。
(2)①“鸟粪经济”的发展促进了鸟粪资源的开发,将资源优势转变成经济优势;②带动相关产业发展;③增加就业机会。
(3)鸟粪加工业:延长产业链,增加资源附加值;生产有机肥,带动当地生态农业发展。旅游业:海鸟种类多、数量大,对游客吸引力大;旅游业对环境影响小,有利于生态保护。
【解析】
【分析】本题以秘鲁的“鸟粪经济”为背景设置试题,涉及欧洲国家对肥料的需求量增加的原因、秘鲁大量出口鸟粪的原因、秘鲁可持续发展的方向等相关内容,主要考查学生对所学相关课程基础知识、基本技能的掌握程度和综合运用所学知识分析、解决问题的能力,特别是获取和解读地理信息的能力。
【小问1详解】
本题可以从农业生产规模扩大对天然肥料需求量增大、化肥尚未问世等角度来分析。据材料分析可知,19世纪40年代,随着工业革命的推动,工业生产需要大量的劳动力,工业发展刺激了人口的增长,农产品需求量增加;并且工业革命推动了农业技术进步,种植业规模扩大,来满足人们的农产品需求;由材料“到了19世纪80年代,随着化肥的问世”可知,当时没有化肥工业,鸟粪是非常优质的天然肥料,故其需求量增加。
【小问2详解】
“鸟粪经济”对秘鲁社会经济发展的意义可以由资源开发带来经济、社会效益来回答。据材料分析可知,秘鲁的钦查群岛有30多米厚的鸟粪,鸟粪丰富,发展“鸟粪经济”可以促进资源的开发,将资源优势转化为经济优势;可以促进以鸟粪开发产业为中心的相关产业的发展,如肥料提取和加工、制药等;促进产业发展后,就业机会增多,可以提高当地的就业率。
【小问3详解】
两种建议都可以回答,主要是发展带来的优势与论点相关,且要实现可持续发展,即带来经济和生态效益的共同提高。据材料和所学知识分析,若发展鸟粪加工业:可以延长产业链,如制药等,增加资源附加值,带来经济效益;生产有机肥,带动当地生态农业的发展,促进相关产业发展。若发展旅游业:首先有开发旅游业的优势条件旅游资源丰富,即岛上有各种美丽的鸟,海鸟种类多、数量大,对游客吸引力大,适宜开发;其次,旅游业对环境影响小,有利于生态保护,且能带来经济效益。
28. 阅读图文材料,完成下列要求。
材料一、新疆是我国重要的棉花产区,产量占全国的三分之一。国家《纺织工业调整和振兴规划》明确提出“把新疆建成依托内地、面向中亚乃至欧洲的纺织品服装出口加工基地”。
材料二、浙江省是我国纺织服装产业大省,长期以来,产品除满足国内需求,还远销美国和欧盟,产业整体效益水平在全国保持领先地位。近年来由于生产环境的变化,生产成本不断提高,浙江保留纺织服装业研发设计、市场营销部门,而把生产企业向中西部转移。
材料三、新疆浙江两省区服装产业转移示意图。
(1)说出新疆承接浙江纺织服装生产加工企业有利条件?
(2)分别说出该产业转移对新疆、浙江两省区社会经济的有利影响?
(3)简析浙江将纺织服装产品的研发设计、市场营销部门等保留在原地的原因。
【答案】(1)接近原料产区(或原料丰富),原料运输成本低;土地价格低;国家政策支持。
(2)对新疆:增加就业机会;加快工业化和城市化的发展;促进经济发展。
对浙江:促进产业结构升级,加速了经济发展。
(3)人才聚集,技术水平高;具有稳定的消费市场(或原有的销售渠道好或消费市场广阔);交通与信息通达度高。
【解析】
【分析】本题以新疆浙江两省区服装产业转移示意图为背景材料,涉及产业转移的相关知识,主要考查学生获取和解读地理信息的能力。
【小问1详解】
结合材料“新疆是我国重要的棉花产区,产量占全国的三分之一”可知,新疆承接浙江纺织服装生产加工企业的有利条件有,接近原料产区,原料丰富,运输成本低;新疆位于我国西部地区,经济欠发达,相比浙江来说,土地和劳动力价格比较低,可以降低企业的生产成本,提高企业利润。根据材料“国家《纺织工业调整和振兴规划》明确提出…”可知,有国家政策的大力支持。
【小问2详解】
产业转移对新疆的有利影响是:增加企业数量,为当地提供更多的就业机会;工业化可以促进城市化,因此产业的移入可以加快新疆工业化和城市化的发展,促进经济社会的繁荣稳定。产业移出后,浙江只保留服装研发设计、市场营销部门,有利于促进浙江的产业结构优化和升级,加速浙江经济发展。
【小问3详解】
影响纺织服装产品研发设计部门的区位因素是技术和人才,市场营销部门的区位因素是市场。上述部门保留在浙江,接近东部科技发达区,人才聚集,技术水平高;浙江临海,交通便利,便于纺织产品远销美国和欧盟,且靠近长江三角洲,具有稳定的消费市场,便于产品的销售;浙江经济发达,信息通达度高,易于获取市场信息。
29. 阅读图文材料,回答下列问题。
材料一:五彩滩位于新疆阿尔泰山南部,额尔齐斯河谷,当地多西北风,大风日数多,建有大型风力发电网站。
材料二:下图为额尔齐斯河部分流域分布图。
(1)从地形角度分析当地风速大主要原因。
(2)简述当地风能开发不利因素。
(3)分析发展风力发电对当地社会经济的促进作用。
【答案】(1)河谷向西敞开,受西北风影响强,风速大;河谷地形平坦,阻力小;河谷地形,狭管效应强,加强风速。
(2)风沙天气多;资金、技术条件有限;人口少,市场需求量小;交通等基础设落后等。
(3)当地风力资源丰富,发展风力发电可缓解能源紧张状况,促进经济发展;改善能源消费结构,减轻大气污染;增加就业,增加居民收入,助力当地脱贫攻坚;促进当地交通等基础设施建设等。
【解析】
【分析】本题以额尔齐斯河部分流域分布图为背景材料,涉及地形对风速的影响、风能开发的影响因素等相关内容,考查学生获取地理信息、调动地理知识的能力,培养区域认知、综合思维等地理学科核心素养。
【小问1详解】
由材料可知,当地多西北风,而当地河谷是向西敞开的,受西北风影响强,风速大。河谷地带地形平坦,地表对风力削弱作用较小,西风穿过河谷,受峡管效应影响,风速加强。
【小问2详解】
当地自然环境恶劣,风沙天气多,加速设备的老化,使用成本高;当地经济落后,资金、技术条件有限,居住人口少,风电市场需求小;交通等基础设施落后,运输成本高。
【小问3详解】
当地风速大,风力资源丰富,发展风力发电能够有效利用当地的风力资源,为生产生活提供一定的能源保障,缓解能源紧张状况,促进经济发展;风能为清洁能源,能够减少化石能源的使用,改善能源消费结构,减轻大气污染,促进节能减排;开发风能产业,能够为当地提供就业岗位,增加居民收入,助力当地脱贫攻坚;能够有效相应国家政策扶持,促进当地基础设施的投资建设。
国家公园名称
位置
①三江源国家公园
青海省长江源园区、黄河源园区、澜沧江源园区
②东北虎豹国家公园
黑龙江省、吉林省交界老爷岭南部
③大熊猫国家公园
甘肃省白水江片区、四川省岷山片区、邛崃山—大相岭片区
④武夷山国家公园
福建省北部、江西省铅山县南部
新疆克孜勒苏柯尔克孜自治州2023-2024学年高二下学期期中质量监测地理试题: 这是一份新疆克孜勒苏柯尔克孜自治州2023-2024学年高二下学期期中质量监测地理试题,共11页。试卷主要包含了选择题,综合题等内容,欢迎下载使用。
北京市丰台区2023-2024学年高二下学期期中练习地理试题A卷(原卷版+解析版): 这是一份北京市丰台区2023-2024学年高二下学期期中练习地理试题A卷(原卷版+解析版),文件包含北京市丰台区2023-2024学年高二下学期期中练习地理试题A卷解析版docx、北京市丰台区2023-2024学年高二下学期期中练习地理试题A卷原卷版docx等2份试卷配套教学资源,其中试卷共23页, 欢迎下载使用。
山西省大同市博盛中学2023-2024学年高二下学期期中教学质量监测地理试题(原卷版+解析版): 这是一份山西省大同市博盛中学2023-2024学年高二下学期期中教学质量监测地理试题(原卷版+解析版),文件包含山西省大同市博盛中学2023-2024学年高二下学期期中教学质量监测地理试题原卷版docx、山西省大同市博盛中学2023-2024学年高二下学期期中教学质量监测地理试题解析版docx等2份试卷配套教学资源,其中试卷共17页, 欢迎下载使用。

