资料中包含下列文件,点击文件名可预览资料内容
还剩5页未读,
继续阅读
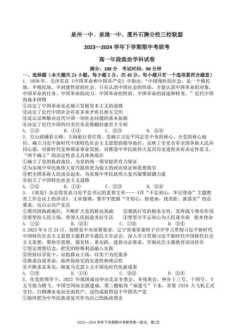
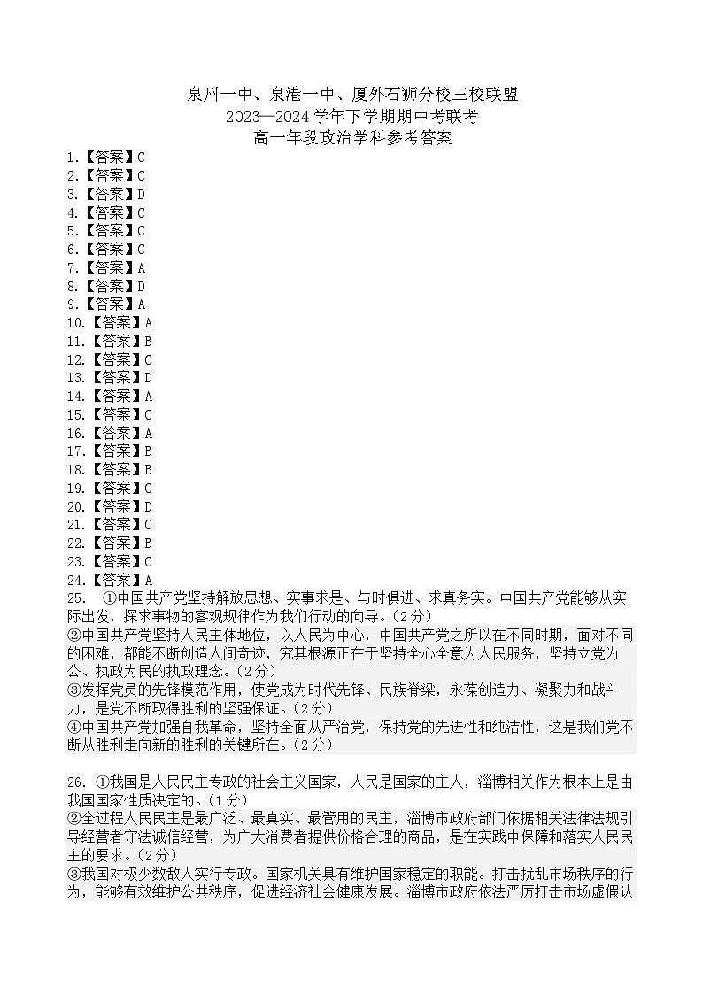
福建省泉州市泉州一中、泉港一中、厦外石狮分校三校联盟2023-2024学年高一下学期期中联考政治试题
展开
这是一份福建省泉州市泉州一中、泉港一中、厦外石狮分校三校联盟2023-2024学年高一下学期期中联考政治试题,文件包含福建省泉州市泉州一中泉港一中厦外石狮分校三校联盟2023-2024学年高一下学期期中联考政治试题pdf、高一年段政治学科参考答案docx等2份试卷配套教学资源,其中试卷共10页, 欢迎下载使用。
相关试卷
2024福建省厦泉五校联考高一下学期4月期中考试政治含解析:
这是一份2024福建省厦泉五校联考高一下学期4月期中考试政治含解析,共15页。
福建省泉港第五中学等五校2023-2024学年高一下学期期中考试政治试题:
这是一份福建省泉港第五中学等五校2023-2024学年高一下学期期中考试政治试题,文件包含福建省泉港第五中学等五校2023-2024学年高一下学期期中考试政治试题docx、高一年政治科答案docx等2份试卷配套教学资源,其中试卷共9页, 欢迎下载使用。
2023-2024学年福建省泉州市泉港区第一中学、厦门外国语学校石狮分校高二上学期期中联考政治试题含解析:
这是一份2023-2024学年福建省泉州市泉港区第一中学、厦门外国语学校石狮分校高二上学期期中联考政治试题含解析,共47页。

