江苏省宿迁市宿城区新区教学共同体 2023-2024学年八年级下学期期中地理试题(原卷版+解析版)
展开
这是一份江苏省宿迁市宿城区新区教学共同体 2023-2024学年八年级下学期期中地理试题(原卷版+解析版),文件包含江苏省宿迁市宿城区新区教学共同体2023-2024学年八年级下学期期中地理试题原卷版docx、江苏省宿迁市宿城区新区教学共同体2023-2024学年八年级下学期期中地理试题解析版docx等2份试卷配套教学资源,其中试卷共23页, 欢迎下载使用。
1.本卷满分50分,答题时间地生合场共80分钟。
2.答案全部写在答题卡上,写在本卷上无效。
3.答题使用0.5mm黑色签字笔,在答题卡上对应题号的答题区域书写答案。注意不要答错位置,也不要超界。
一、选择题(本部分包括40题,每题1分,共计40分。在每题所给的四个选项中,只有一个选项最符合题意)
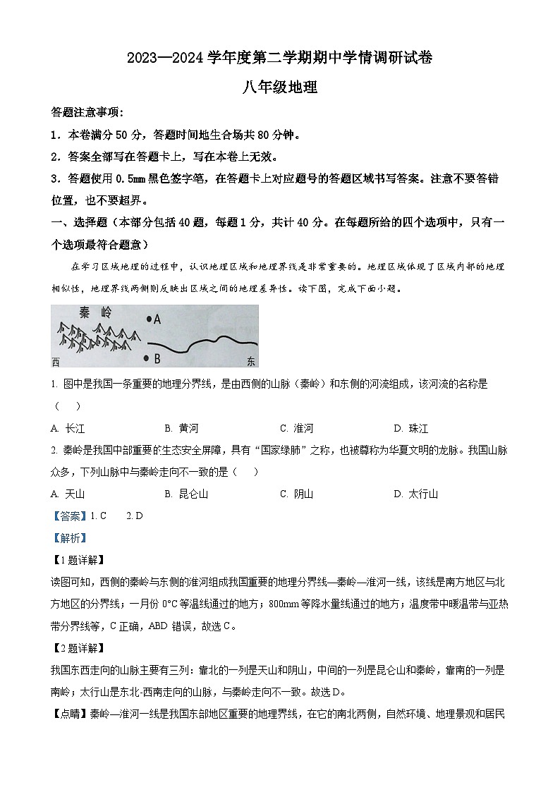
在学习区域地理的过程中,认识地理区域和地理界线是非常重要的。地理区域体现了区域内部的地理相似性,地理界线两侧则反映出区域之间的地理差异性。读下图,完成下面小题。
1. 图中是我国一条重要的地理分界线,是由西侧的山脉(秦岭)和东侧的河流组成,该河流的名称是( )
A. 长江B. 黄河C. 淮河D. 珠江
2. 秦岭是我国中部重要生态安全屏障,具有“国家绿肺”之称,也被尊称为华夏文明的龙脉。我国山脉众多,下列山脉中与秦岭走向不一致的是( )
A. 天山B. 昆仑山C. 阴山D. 太行山
【答案】1. C 2. D
【解析】
【1题详解】
读图可知,西侧的秦岭与东侧的淮河组成我国重要的地理分界线—秦岭—淮河一线,该线是南方地区与北方地区的分界线;一月份0°C等温线通过的地方;800mm等降水量线通过的地方;温度带中暖温带与亚热带分界线等,C正确,ABD错误,故选C。
【2题详解】
我国东西走向的山脉主要有三列:靠北的一列是天山和阴山,中间的一列是昆仑山和秦岭,靠南的一列是南岭;太行山是东北-西南走向的山脉,与秦岭走向不一致。故选D。
【点睛】秦岭—淮河一线是我国东部地区重要的地理界线,在它的南北两侧,自然环境、地理景观和居民的生产生活习惯有明显的差异。
“一方水土养育一方人”,自然条件的差异一定程度上影响着人们的生产和生活方式。读“中国四大地理区域图”,完成下面小题。
3. 图中甲、乙、丙、丁分别代表四大地理区域,宿迁市位于( )
A. 甲B. 乙C. 丙D. 丁
4. ①、②、③为四大地理区域间的界线,界线①的确定,主导因素是( )
A. 降水量B. 经济发展水平C. 地形地势D. 民风民俗
5. 某区域河纵横交织,湖荡星罗棋布,水田成片秀美村庄镶嵌在其中,犹如仙境一般。该区域位于( )
A. 甲地区B. 乙地区C. 丙地区D. 丁地区
6. 下列关于甲地区地理特征的叙述,正确的是( )
A. 高寒是本区自然环境的主要特征B. 农业区主要分布在河谷地带
C. 河流稀少,大多数为内流河D. 热量丰富,粮食作物以水稻种植为主
7. 宿迁某公司准备在乙区域投资发展,下列投资方式不合适的是( )
A. 饲养骆驼B. 开发太阳能资源C. 投资水电开发D. 开发地热资源
【答案】3. C 4. C 5. D 6. C 7. A
【解析】
【3题详解】
读图可知,甲为西北地区,丙为北方地区,丁为南方地区,乙为青藏地区。宿迁市位于丙北方地区。C正确,ABD错误。故选C。
【4题详解】
①为青藏地区和其它地区的分界线,大致与地势一、二级阶梯分界线吻合,平均海拔在4000米以上,主导因素是地形地势,C正确。降水量、经济发展水平和民风民俗不是确定界线①的主导因素,ABD错误。故选C。
【5题详解】
我国四大地理区域中,丁南方地区纬度较低,热量充足,降水丰沛,河汊纵横交错,湖荡星罗棋布,水田成片,是著名的“鱼米之乡”。D正确,ABC错误。故选D。
【6题详解】
甲西北地区因深居内陆,距海遥远,来自海洋上的湿润气流难以到达,气候干旱。河流稀少,大多数为内流河。C正确;高寒是青藏地区的特征,青藏地区农业区主要分布在河谷地带AB错误;南方地区热量丰富,粮食作物以水稻种植为主,D错误。故选C。
【7题详解】
青藏地区太阳能、地热能和水能丰富,该地区主要的畜种是牦牛,骆驼是西北沙漠地区的畜种,故在青藏地区投资方式不合适的是饲养骆驼。A符合题意,BCD不符合题意。故选A。
【点睛】我国幅员辽阔,自然环境复杂多样,形成了各具特色的地理区域。综合地理位置、自然地理、人文地理的特点,可以把我国划分为四大地理区域,即北方地区、南方地区、西北地区和青藏地区。
东北地区沃野千里,土地资源和湿地资源丰富,是我国重要的农业区。读东北地区略图,完成下面小题。
8. 我们经常提到的东北地区,主要包括( )
A. 河北省、山东省、湖北省B. 湖北省、广西壮族自治区、山东省
C. 黑龙江省、吉林省、辽宁省D. 吉林省、辽宁省、内蒙古自治区
9. 甲地发展农业的土地优势是( )
A. 黄土疏松B. 高原坦荡C. 黑土肥沃D. 地形崎岖
10. 东北地区的地形格局是( )
A. 山河相间,纵列分布B. 山环水绕,沃野千里C. 雪山连绵,冰川广布D. 河湖密布,水田广布
11. 东北地区被称为“新中国工业的摇篮”,其工业发展的特点是( )
A. 以综合性工业为主B. 以重工业为主C. 以高新技术产业为主D. 以重工业为主
【答案】8. C 9. C 10. B 11. D
【解析】
【8题详解】
我们经常提到的东北地区,主要包括黑龙江省、吉林省、辽宁省,简称依次为黑、吉、辽,故C正确。不包括河北省、山东省、湖北省、广西壮族自治区,只包括内蒙古自治区的一小部分,排除ABD。故选C。
【9题详解】
甲东北平原发展农业的土地优势是黑土肥沃,该地形区有“黑土地” 之称,故C正确。黄土疏松是指黄土高原、高原坦荡是指内蒙古高原,地形崎岖是指云贵高原,排除ABD。故选C。
【10题详解】
东北地区的地形格局是“山环水绕,沃野千里”。东北地区的地形以平原、丘陵和山地为主,地表结构大致呈半环状的三带:外围是黑龙江、乌苏里江、图们江和鸭绿江等流域低地,中间是山地和丘陵,内部则是广阔的平原,以肥沃的黑土著称,B符合题意。A是中南半岛的特点,C是青藏高原的特点,D是长江中下游地区的特点。故选B。
【11题详解】
东北三省依托便利的交通条件和丰富的矿产资源,发展了煤炭、电力、钢铁、机械制造等工业部门,以重工业为主,成为我国最大重工业基地,被誉为“新中国工业的摇篮”。辽中南工业基地是以重工业为主的工业基地。故选: D。
【点睛】东北三省包括黑龙江省、吉林省、辽宁省三个省份,位于中国东北部,地处东北亚的核心位置,东、北两面与朝鲜及俄罗斯为邻,西接内蒙古自治区,南连河北省,与山东半岛隔海相望,战略地位十分重要。
港珠澳大桥、广深港高铁等标志性工程建成通车,推动粤港澳大湾区互融互通,“1小时生活圈”基本形成,大湾区出现大批“双城打工人”。读珠江三角洲区域和气候资料图,据此完成下面小题。
12. 图中符号代表的地理事物名称,正确的是( )
A. ①是香港,②是珠海,③是广州B. ①是香港,②是澳门,a是京广线
C. ①是香港,②是珠海,a是京九线D. ①是香港,②是澳门,③是广州
13. 对外贸易是香港的主导产业,香港最大的贸易伙伴是( )
A. 美国B. 中国内地C. 日本D. 英国
14. 珠江三角洲地区与港澳地区合作密切,珠江三角洲地区的优势条件是( )
A. 土地、能源、劳动力丰富B. 科学的管理水平
C. 先进的技术D. 国际金融、信息中心
15. 珠江三角洲区域的气候类型是( )
A. 热带雨林气候B. 亚热带季风气候C. 温带季风气候D. 温带大陆性气候
16. 大湾区出现“双城打工人”的首要条件是( )
A. 交通便捷B. 国家政策C. 高校云集D. 信息发达
17. 粤港澳大湾区建设带来的影响有( )
①提高珠江三角洲地区的经济竞争力②加强粤港澳地区间的经济合作
③提高对外开放影响程度和国际地位④巩固澳门国际金融中心的地位
A. ①②③B. ①②④C. ①③④D. ②③④
【答案】12. D 13. B 14. A 15. B 16. A 17. A
【解析】
【12题详解】
由图可知,①为香港,位于珠江口东侧;②为澳门,位于珠江口西侧;③为广东省行政中心广州。a是北京至香港九龙的京九线。D正确,ABC错误。故选D。
【13题详解】
香港人多地狭,工业多属加工工业,以出口外销为主,对外贸易是本地经济的重要支柱,最大的转口贸易伙伴是中国内地。B正确,ACD错误。故选B。
【14题详解】
珠江三角洲地区与港澳地区合作密切,珠江三角洲地区的优势条件是土地、能源、劳动力丰富;港澳的优势是科学的管理水平、先进的技术,香港是国际金融、信息中心。A正确,BCD错误。故选A。
【15题详解】
珠江三角洲区域位于我国南方地区,属于亚热带季风气候,夏季高温多雨,冬季温和湿润B正确,ACD错误。故选B。
【16题详解】
港珠澳大桥、广深港高铁等标志性工程建成通车,推动粤港澳大湾区互融互通,“1小时生活圈”基本形成,大湾区出现大批“双城打工人”,说明大湾区出现“双城打工人”的首要条件是交通便捷,A正确。与交通便捷相比,国家政策、高校云集和信息发达不是首要条件,BCD错误。故选A。
【17题详解】
粤港澳大湾区建设带来的影响有提高珠江三角洲地区的经济竞争力;加强粤港澳地区间的经济合作;提高对外开放影响程度和国际地位。与巩固澳门国际金融中心的地位无关。①②③正确,④错误。A正确,BCD错误。故选A。
【点睛】港澳与祖国内地的联系十分密切。回归以后,港澳与内地的人员往来更加频繁,经济联系更加紧密,文化交流更加广泛。一直以来,港澳所需的淡水、食品、原料和燃料等生产和生活资料主要依靠祖国内地稳定的供应;香港和内地的经济合作优势互补,互惠互利。
长江经济带横跨东中西三大区域,是具有全球影响力的内河经济带。下图为长江上游成渝经济区和下游长江三角洲地区示意图。据此完成下面小题。
18. 与成渝地区相比,长江三角洲地区发展的优势是( )
①矿产资源丰富②科技水平高③水能资源丰富④交通运输便利
A. ①③B. ②③C. ①④D. ②④
19. 上海是“长三角”地区的核心城市。近年来,上海不少企业向“长三角”区域周边城市转移。这说明上海对“长三角”区域的经济发展( )
A. 提供大量的自然资源B. 具有辐射带动作用C. 提供大量劳动力D. 带来污染
20. 长江经济带能够实现上下游经济区的协同发展、优势互补,主要得益于发挥了长江的( )
A. 灌溉价值B. 航运价值C. 旅游价值D. 养殖价值
【答案】18. D 19. B 20. B
【解析】
【18题详解】
读图可知,成渝经济区矿产资源丰富,同时长江上中游地区流经,水能资源丰富,①③错;长三角地区经济发展水平较高,科技水平高,同时交通运输便利,②④对。故选D。
【19题详解】
上海是“长三角”地区的核心城市。近年来,上海不少企业向“长三角”区域周边城市转移。这说明上海对“长三角”区域的经济发展具有辐射带动作用,甚至对全国的经济都有辐射带动作用,B正确;未体现提供大量的自然资源、提供大量劳动力,带来污染,ACD错误。故选B。
【20题详解】
长江经济带能够实现上下游经济区的协同发展、优势互补,长江发挥的最有利的条件是:长江有“黄金水道”之称,航运价值高,B正确;灌溉价值、旅游价值以及养殖价值并非主要原因,排除ACD,故选B。
【点睛】长江三角洲地区是我国城市最密集、经济发展水平最高的地区,形成了我国最大的城市群——长江三角洲城市群,其中上海是核心城市,上海还是我国最大的港口,是我国重要的综合性工业中心、商业中心和金融中心。
小明研究了我国气候类型的分布及北京和海口的气候特点。下图为我国气候类型的分布图及北京和海口的气温曲线和降水量柱状图。读图,完成下面小题。
21. 与北京相比,海口( )
A. 冬季更为寒冷B. 夏季气温更低C. 雨季开始较晚D. 年降水量较大
22. 北京、海口两地气候差异的主要影响因素是( )
A. 地形地势B. 纬度位置C. 海陆位置D. 人类活动
23. 暑假期间,海口最有可能发生的气象灾害是( )
A. 地震B. 泥石流C. 寒潮D. 台风
【答案】21. D 22. B 23. D
【解析】
【21题详解】
读图可知,北京冬季气温在0℃以下,海口冬季气温在15℃以上,故北京更为寒冷,A错误;从气温曲线图来看,北京夏季气温在25℃左右,而海口夏季气温在29℃左右,故海口夏季气温更高一些,B错误;北京雨季为7、8月份,海口雨季为5—10月,海口雨季开始的早,C错误;将月降水量加起来得到年降水量,明显海口比北京更多,年降水量较大,D正确。故选D。
【22题详解】
读图可知,海口纬度较低,北京纬度较高,北京、海口两地气候差异的主要影响因素是纬度位置,B正确;两地海拔均没有特别高,地形影响小,A错误;两地距离海都不远,排除海陆位置影响,C错误;人类活动不会造成如此大的差异,D错误。故选B。
【23题详解】
地震和泥石流都属于地质灾害,AB错误;海口纬度低,距离冬季风源地较远,几乎不受寒潮影响,而且寒潮应发生在冬季,C错误;暑期海口易受台风影响,D正确。故选D。
【点睛】中国地域辽阔,自南向北依次为热带季风气候、亚热带季风气候、温带季风气候。西北部大多为温带大陆性气候。青藏高原为独特的高山高原气候。气候类型复杂多样。
24. 2024年3月4日至11日,全国两会在北京圆满举行,这说明北京是中国的( )
A. 政治中心B. 文化中心C. 国际交往中心D. 金融中心
【答案】A
【解析】
【详解】北京的城市职能是全国的政治、文化、国际交往中心,2024年全国两会于3月4日-3月11日在北京隆重召开,这说明北京是全国的政治中心,与文化中心、国际交往中心和金融中心关系不大,A正确,BCD错误。故选A。
25. 为了更好地建设宜居城市,北京应( )
A. 扩大绿地面积B. 大力建设欧式住宅
C. 建大型钢铁厂D. 拆除古老胡同和传统民居
【答案】A
【解析】
【详解】扩大绿地面积,使城市中拥有大片绿地,有利于改善空气质量和美化环境,有利于宜居城市建设,A正确;北京属于温带季风气候,和欧洲气候类型不同,欧式住宅不适合北京的气候环境,“建设欧式住宅”不符合建设宜居城市的理念,B错误;“建大型钢铁厂”会污染环境,不利于宜居城市建设,C错误;古老胡同与北京的自然环境融为一体,记录着北京的历史、文化、民俗等信息,是北京文化的重要组成部分,拆除古老胡同,北京只剩下由钢筋、水泥构成的现代建筑,不利于宜居城市建设,D错误。故选A。
台湾省自古以来就是我国的神圣领土。台湾省的居民多为汉族,祖籍绝大部分为福建和广东,清明节期间,台湾同胞与祖国大陆亲人一起“云祭祖”。读台湾省农业用地分布图和新竹市科学园区分布图,完成下面小题。
26. 台湾省的耕地主要分布在( )
A. 沿海B. 内陆C. 东部D. 中部
27. 新竹科学园区发展的优势条件是( )
①气候湿热②高等院校众多③森林广布④交通便捷
A. ①②B. ③④C. ①③D. ②④
28. 台湾同胞和大陆亲人一起“云祭祖”,说明( )
A. 祖国大陆物产种类多样B. 祖国大陆与台湾省山水相连
C. 海峡两岸同胞同根同源D. 海峡两岸祭祖风俗习惯不同
29. 台湾省的汉族居民祖籍多为( )
A. 晋、豫B. 浙、苏C. 皖、闽D. 闽、粤
30. 台湾四季鲜果不断供应大陆的原因是台湾( )
A. 年降水量多B. 土壤肥沃C. 热量条件优越D. 地势平坦
【答案】26. A 27. D 28. C 29. D 30. C
【解析】
【26题详解】
台湾岛地形以山地为主,山地主要分布在东部和中部地区,平原分布在沿海地区,耕地主要分布在地势平坦的沿海地区。故选A。
【27题详解】
高新技术产业一般分布在科技发达(高等院校众多)、交通便利、环境优美的地方,②④符合。故选D。
【28题详解】
台湾同胞与祖国大陆亲人一起“云祭祖”,说明台湾同胞与祖国大陆血脉相连,海峡两岸同胞同根同源,其与物产丰富、风俗习惯不同、山水相连无关,C正确,ABD错误;故选C。
【29题详解】
台湾省距离广东省和福建省最近,所以台湾省的汉族居民祖籍多为福建和广东省,福建省简称闽,广东省简称粤。故D正确。故选D。
【30题详解】
台湾属于热带和亚热带季风气候,气候湿热,热量充足,水热条件优越,这是一年四季可供应大陆新鲜水果的主要原因。故C正确,ABD不正确。故选C。
【点睛】台湾简称“台”,是中华人民共和国省级行政区,省会台北,位于中国大陆东南海域,东临太平洋,西隔台湾海峡与福建省相望。台湾是中国领土不可分割的一部分。台湾省主要的少数民族高山族在17世纪汉族移入前即已在此定居;自明末清初始有大量的福建南部和广东东部人民移垦台湾,最终形成以汉族为主体的社会。
黄土高原水土流失严重,经济发展受到影响,经过综合治理,生态环境不断改善,人们生活逐渐富裕起来。宿迁市某学校初中学生为了了解影响黄土高原水土流失的因素,进行了水土流失模拟实验。下图为模拟实验图,读图完成下面小题。
31. 仔细观察模拟实验,以下结论不正确的是( )
A. 坡面坡度越小,水土流失越严重B. 植被覆盖越少,水土流失越严重
C. 土质越疏松,水土流失越严重D. 降水强度越大,水土流失越严重
32. 为了治理水土流失,当地人民采取了一系列措施,取得了很好的成效。下列做法:①植树造林、种草②在沟里建坝拦蓄泥沙,打坝淤地③陡坡开荒变成水平梯田④发展绿色农业、旅游观光农业等特色农业。其中合理的是( )
A. ②③④B. ①②④C. ①③④D. ①②③
【答案】31. A 32. B
【解析】
【31题详解】
据图可知,地面坡度小,坡面径流流速越慢,侵蚀力越弱,水土流失应越轻,A错,符合题意;植被覆盖越少、土质越疏松,地表越容易被径流冲刷侵蚀,水土流失越严重,BC正确,不符合题意;降水强度越大,地表径流侵蚀力越强,水土流失越严重,D正确,不符合题意。故选A。
【32题详解】
为了治理水土流失,采取系列措施有:①植树造林、种草;②在沟里建坝拦蓄泥沙,打坝淤地和④发展绿色农业、旅游观光农业等特色农业,①②④正确;陡坡不适合耕作,同时应植树造林、种草以减少坡面的水土流失,③错误,故选B。
【点睛】黄土高原位于中国中部偏北部,为中国四大高原之一。广义上的黄土高原即黄土区,主要由山西高原、陕甘晋高原、陇中高原、鄂尔多斯高原和河套平原组成;狭义上的黄土高原大致北起长城,南至秦岭,西抵乌鞘岭,东到太行山,包括山西大部陕西中北部、甘肃中东部、宁夏南部和青海东部,面积约30万平方千米。
甲图是2010年5月中央正式批准的新疆喀什经济特区位置图,乙图是1980年我国最早建立的深圳、珠海经济特区位置图,读图,完成下面小题。
33. 喀什被誉为“中国的西大门”,具有独特的区位优势,与深圳、珠海特区相比,喀什设立经济特区的独特优势有( )
A. 工农业发达,海陆交通便利B. 位于西北边陲,利于和中亚国家贸易往来
C. 劳动力充足,科技力量雄厚D. 毗邻海洋,利于发展对外贸易
34. 下列关于新疆自然环境的叙述,正确的是( )
A. 生态环境脆弱,石漠化严重B. 地形以平原和盆地为主
C. 干旱少雨,光照强烈,昼夜温差大D. 境内河流均为内流河
35. 新疆当地农业灌溉用水主要来自( )
A. 冰雪融水B. 地下水C. 自来水D. 河水
【答案】33. B 34. C 35. A
【解析】
【33题详解】
喀什位于中国西北边陲,新疆维吾尔自治区西南部,邻国较多,有利于开展对外贸易,又属于内陆地区,人口稀少,劳动力短缺。B正确,ACD错误,故选B。
【34题详解】
新疆生态环境脆弱,荒漠化严重,A 错误。新疆的地形以盆地、山地为主,B错误。新疆位于西北内陆地区,为温带大陆性气候,干旱少雨,光照强烈,昼夜温差大,C正确。境内河流多为内流河,额尔齐斯河注入北冰洋为外流河,D错误。故选C。
【35题详解】
新疆位于西北内陆地区,为温带大陆性气候,干旱少雨,当地农业灌溉用水主要来自高山的冰雪融水和山地降水,A正确。BCD排除,故选A。
【点睛】新疆喀什地处亚欧大陆中心,边境线长达982公里。具有“五口通八国,一路连欧亚”的独特区位优势,是世界上唯一的、等距性最好的、将世界三大洋与四大经济增长极(东北亚增长极、西欧增长极、东南亚增长极、波斯湾增长极)联系起来的核心区域。
读“长株潭城市分布图”,完成下面小题
36. 将长沙、株洲和湘潭三个城市串联在一起的河流是( )
A. 长江B. 珠江C. 赣江D. 湘江
37. 长株潭城市在资源节约、环境友好领域开展了大量工作。下列措施中,不符合“两型社会”要求的是( )
A. 加强环境教育,倡导绿色生活B. 大力发展火电、钢铁、冶金等工业
C. 推广节能建筑,倡导公交优先D. 构建湘江风光带
【答案】36. D 37. B
【解析】
【36题详解】
由图可知,湘江将长沙、株洲和湘潭串联在了一起,湘江是长江的支流,D正确,ABC错误。故选D。
【37题详解】
大力发展火电、钢铁、冶金等工业,会造成大气污染、生态环境恶化等问题,不符合“两型社会”要求,B符合题意;加强环境教育,倡导绿色生活、推广节能建筑,倡导公交优先、构建湘江风光带都有利于构建资源节约、环境友好型社会,排除ACD。故选B。
【点睛】2007年经报请国务院同意,批准武汉城市圈和长株潭城市群为全国资源节约型和环境友好型社会建设综合配套改革试验区,长株潭城市群的城市指长沙市、株洲市和湘潭市。
贵州省境内石灰岩分布广泛,大部分地区土层较薄。由于不合理的垦殖活动,破坏了原有植被,造成严重的水土流失,导致基岩大面积裸露,每逢暴雨,有些地区还会引发滑坡、泥石流等地质灾害。读我国部分城市位置图,完成下面小题。
38. 贵阳与图中其他城市相比纬度偏低但夏季气温偏低,主要影响因素是( )
A 人类活动B. 纬度位置C. 海陆位置D. 地形地势
39. 下列旅游景点,属于贵州省的是( )
A. 天山天池、日月潭B. 日月潭、黄果树瀑布
C. 黄果树瀑布、织金洞D. 织金洞、颐和园
40. 为减轻水土流失和石漠化造成的危害,贵州所采取的生态环境恢复措施是( )
①陡坡地修筑梯田②封山育林
③发展特色产业④鼓励生育,增加石漠化地区劳动力
A. ①②B. ②③C. ③④D. ①③
【答案】38. D 39. C 40. B
【解析】
【38题详解】
读图分析,贵阳位于云贵高原,海拔高,气温随海拔的升高而降低,因此,贵阳与图中其他城市相比纬度偏低但夏季气温偏低,与人类活动、纬度、海陆位置无关,D正确,ABC错误。故选D。
【39题详解】
天山天池位于新疆,日月潭位于台湾,颐和园位于北京,ABD错误;黄果树瀑布和织金洞为贵州省旅游景点,C正确。故选C。
【40题详解】
陡坡修建梯田会加剧水土流失,①错误;封山育林可以保护生态环境,②正确;发展特色产业可以保护生态环境同时获得经济效益,③正确;鼓励生育会加剧当地的人口、粮食压力,不能缓解水土流失,④错误。故选B。
【点睛】影响气温的因素包括纬度位置、海陆位置、地形地势、洋流和人类活动等。受地形影响,气温随海拔升高而降低。
二、综合分析题(本部分包括41题和42题,每空1分,共10分)
41. 阅读图文材料,完成下列各题。
青藏地区独特的自然环境对中国乃至亚洲都有着重要意义。图1为青藏地区示意图,图2为青藏地区要素特征图。
(1)青藏地区包括甲______省、西藏自治区的全部和四川、云南等省的相关县级行政区域。它位于我国地势的第______级阶梯上,是我国黄河、乙______、澜沧江、雅鲁藏布江等大江大河的发源地,被称为“亚洲水塔”。
(2)青藏高原的环境特征是通过各地理要素之间相互联系、相互影响、相互制约而形成的。请补充图中的相关内容:①______,②______。
(3)为促进人与自然和谐共生,我们应怎样加强青藏高原生态环境的保护与治理呢?请说说你的建议。
【答案】(1) ①. 青海 ②. 一 ③. 长江
(2) ①. 高寒 ②. 河谷
(3)加强普法宣传,增强环境保护意识;建立自然保护区,保护生态环境;退耕还林还草,恢复高寒生态环境;加强水源地保护;禁捕猎,禁乱采滥伐,保护生物多样性等。
【解析】
【分析】本题以青藏地区示意图和为青藏地区要素特征图为材料,涉及青藏高原的位置和范围、自然特征、河流、农业、环保等知识点,考查学生读图能力和分析问题、解决问题的能力。
【小问1详解】
据图可知,甲是轮廓像兔子的青海省。青藏高原平均海拔4000米以上,位于我国地势的第一级阶梯上;乙是我国第一大河的长江,发源于青海省的唐古拉山脉。
【小问2详解】
青藏高原海拔高,气温低,显著的自然环境特征是①高寒;青藏高原由于气温较低,热量不足,只有在海拔较低的地区,如南部的雅鲁藏布江谷地,东部的湟水谷地发展农业的条件较好,分布着②河谷农业。
【小问3详解】
青藏高原野生动植物资源丰富,生态环境脆弱,近年来,由于全球气候变暖和不合理的人类活动,使青藏高原生态环境恶化,水土流失加剧、草地沙化严重,虫鼠猖獗、野生动物锐减等问题尤为突出,为此,国家设立了三江源自然保护区,采取退耕还林还草,全面禁猎,禁乱采滥伐,保护生物多样性,禁采砂金,休牧育草,实施天然林和天然牧场保护工程等措施,一定程度上遏制了环境持续恶化的趋势,此外,我们还应加强普法宣传,增强环境保护意识,保护生物多样性。
42. 台湾省位于我国东南海域,自古以来就是我国神圣的领土。读台湾省略图,完成下列各题。
(1)填写甲、乙代表的地理事物:省区甲______(写简称),海峡乙______。
(2)台湾省属于地震多发地区,是因为它位于欧亚板块和______板块的交界处。
(3)台湾省居民以汉族为主,少数民族主要是______族。
【答案】(1) ①. 闽 ②. 台湾海峡
(2)太平洋 (3)高山
【解析】
【分析】本大题以台湾周围简图为材料,设置3道试题,涉及台湾的地理位置,台湾的民族构成相关知识点,考查学生调用地理知识的能力,培养学生的地理综合素养。
【小问1详解】
依据位置,读图可知:图中省区甲是福建省,简称闽;海峡乙是台湾海峡,岛屿丙是钓鱼岛。
【小问2详解】
台湾省位于欧亚板块和太平洋板块的交界处,地壳运动活跃,地震多发。
【小问3详解】
台湾省居民以汉族为主,少数民族主要是高山族。高山族大约有40万人。
相关试卷
这是一份江苏省宿迁市宿城区新区教学共同体2023-2024学年七年级下学期期中地理试题(原卷版+解析版),文件包含江苏省宿迁市宿城区新区教学共同体2023-2024学年七年级下学期期中地理试题原卷版docx、江苏省宿迁市宿城区新区教学共同体2023-2024学年七年级下学期期中地理试题解析版docx等2份试卷配套教学资源,其中试卷共21页, 欢迎下载使用。
这是一份江苏省宿迁市宿城区2023-2024学年八年级下学期期中考试地理试卷(原卷版+解析版),文件包含江苏省宿迁市宿城区2023-2024学年八年级下学期期中考试地理试卷原卷版docx、江苏省宿迁市宿城区2023-2024学年八年级下学期期中考试地理试卷解析版docx等2份试卷配套教学资源,其中试卷共29页, 欢迎下载使用。
这是一份江苏省宿迁市宿城区2023-2024学年七年级下学期期中考试地理试卷(原卷版+解析版),文件包含江苏省宿迁市宿城区2023-2024学年七年级下学期期中考试地理试卷原卷版docx、江苏省宿迁市宿城区2023-2024学年七年级下学期期中考试地理试卷解析版docx等2份试卷配套教学资源,其中试卷共23页, 欢迎下载使用。

