河南省周口市川汇区周口恒大中学2023-2024学年高三下学期4月期中生物试题
展开注意事项:
1.答题前填写好自己的姓名、班级、考号等信息
2.请将答案正确填写在答题卡上
第I卷(选择题)
一、单选题(每小题2分,共60分)
1. 下图表示某地小麦遭受不同程度干旱影响过程中,叶片相对含水量,结合水和自由水的相对含量变化的数据分析,据图分析下列说法错误的是( )
A. 由图可知,叶片中相对含水量的减少主要是自由水含量减少导致的
B. 植物在抵抗干旱影响过程中,细胞内自由水转变成结合水
C. 随干旱影响程度增加,细胞吸水能力下降造成细胞中相对含水量减少
D. 细胞中结合水主要与多糖、蛋白质等分子结合参与细胞构成
【答案】C
【解析】
【分析】细胞内的水以两种形式存在:自由水和结合水。自由水是细胞内良好的溶剂、参与化学反应、形成液体环境、运输营养物质和代谢废物;结合水是细胞结构的组成部分。在正常情况下,细胞内自由水所占的比例越大,细胞的代谢就越旺盛,而结合水越多,细胞抵抗干旱和寒冷等不良环境的能力就越强。
【详解】A、由图可知,叶片中结合水的含量增加,自由水含量减少,所以叶片中相对含水量的减少主要是自由水含量减少导致的,A正确;
B、干旱等不良环境下,细胞内自由水会转变成结合水,以抵抗不良环境,B正确;
C、干旱影响程度增加,细胞失水量增加,细胞液浓度增大,细胞吸水能力上升,C错误;
D、结合水是细胞结构的组成部分,主要与多糖、蛋白质等分子结合参与细胞构成,D正确。
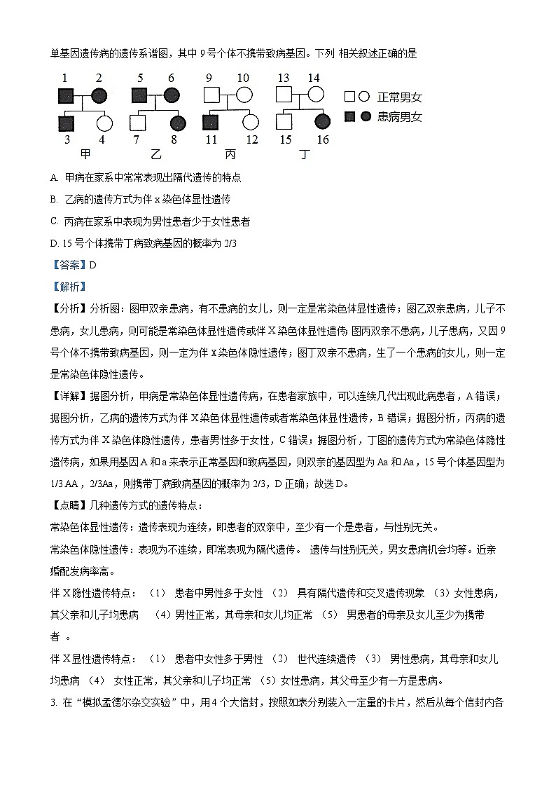
故选C。该试卷源自 每日更新,享更低价下载。2. 下图为甲、乙、丙、丁四种单基因遗传病的遗传系谱图,其中9号个体不携带致病基因。下列 相关叙述正确的是
A. 甲病在家系中常常表现出隔代遗传的特点
B. 乙病的遗传方式为伴x染色体显性遗传
C. 丙病在家系中表现为男性患者少于女性患者
D. 15号个体携带丁病致病基因的概率为2/3
【答案】D
【解析】
【分析】分析图:图甲双亲患病,有不患病的女儿,则一定是常染色体显性遗传;图乙双亲患病,儿子不患病,女儿患病,则可能是常染色体显性遗传或伴X染色体显性遗传;图丙双亲不患病,儿子患病,又因9号个体不携带致病基因,则一定为伴X染色体隐性遗传;图丁双亲不患病,生了一个患病的女儿,则一定是常染色体隐性遗传。
【详解】据图分析,甲病是常染色体显性遗传病,在患者家族中,可以连续几代出现此病患者,A错误;据图分析,乙病的遗传方式为伴X染色体显性遗传或者常染色体显性遗传,B错误;据图分析,丙病的遗传方式为伴X染色体隐性遗传,患者男性多于女性,C错误;据图分析,丁图的遗传方式为常染色体隐性遗传病,如果用基因A和a来表示正常基因和致病基因,则双亲的基因型为Aa和Aa,15号个体基因型为1/3 AA,2/3Aa,则携带丁病致病基因的概率为2/3,D正确;故选D。
【点睛】几种遗传方式的遗传特点:
常染色体显性遗传:遗传表现为连续,即患者的双亲中,至少有一个是患者,与性别无关。
常染色体隐性遗传:表现为不连续,即常表现为隔代遗传。 遗传与性别无关,男女患病机会均等。近亲婚配发病率高。
伴X隐性遗传特点: (1) 患者中男性多于女性 (2) 具有隔代遗传和交叉遗传现象 (3)女性患病,其父亲和儿子均患病 (4)男性正常,其母亲和女儿均正常 (5) 男患者的母亲及女儿至少为携带者 。
伴X显性遗传特点: (1) 患者中女性多于男性 (2) 世代连续遗传 (3) 男性患病,其母亲和女儿均患病 (4) 女性正常,其父亲和儿子均正常 (5)女性患病,其父母至少有一方是患病。
3. 在“模拟孟德尔杂交实验”中,用4个大信封,按照如表分别装入一定量的卡片,然后从每个信封内各随机取出1张卡片,记录组合后放回原信封,重复多次。下列关于该模拟结果的叙述中,错误的是( )
A. 可模拟孟德尔杂交实验中F1自交产生F2的过程
B. 可模拟孟德尔杂交实验中F1产生的配子
C. 可模拟子代基因型,记录的卡片组合方式有9种
D. 若模拟受精作用,需分步记录组合才得到模拟结果
【答案】C
【解析】
【分析】基因分离定律的实质:在杂合子细胞中,位于一对同源染色体上的等位基因具有一定的独立性;生物体在进行减数分裂形成配子时,等位基因会随着同源染色体的分开而分离,分别进入到两个配子中,独立地随配子遗传给后代。
【详解】A、分别从每个信封中随机取出1张卡片,可模拟孟德尔杂交实验中F1自交产生F2的过程,A正确;
B、可模拟孟德尔杂交实验中F1产生的配子种类及比例,B正确;
C、可模拟子代基因型,记录的卡片组合方式有16种,子代基因型有9种,C错误;
D、若模拟受精作用,需分步记录组合才得到模拟结果,即先记录F1产生的配子,再记录受精作用的结果,D正确;
故选C。
4. 某科研人员为了研究石油醚、苯、丙酮在分离色素中的各自功能,分别用标准层析液(石油醚∶丙酮∶苯=20∶2∶1)、石油醚、苯、丙酮等4种液体来分离菠菜叶中的叶绿体色素。分离时间为140秒,实验结果如图所示。下列分析有误的是( )
A. 标准层析液组为对照组,其他三组为实验组
B. 层析液中石油醚的功能是分离菠菜叶中的胡萝卜素
C. 层析液中丙酮的功能是分离菠菜叶中的叶黄素
D. 层析液中苯的功能是分离菠菜叶中的叶绿素a和叶绿素b
【答案】C
【解析】
【分析】与对照组相比,使用丙酮的实验组四种色素在层析液中几乎没有分离开来,说明丙酮可以溶解色素,但是不能分离色素。
1、叶绿体中的色素都能溶解于有机溶剂中,如:丙酮、无水乙醇等。所以可以用无水乙醇提取叶绿体中的色素。
2、分离色素原理:各色素随层析液在滤纸上扩散速度不同,从而分离色素。溶解度大,扩散速度快;溶解度小,扩散速度慢。滤纸条从上到下依次是:胡萝卜素、叶黄素、叶绿素a、叶绿素b。
【详解】A、根据实验目的可知,标准层析液组为对照组,其他三组为实验组,A正确;
B、石油醚分离出的橙黄色的胡萝卜素,而其他色素还分布在起始线附近,可见其他色素在石油醚中的溶解度很低,石油醚难以将其分离,B正确;
C、与对照组相比,丙酮不能将菠菜叶中的4种色素较好的分离出来,3条色素带混在一起,离起始线较远而且起始线处几乎没有任何色素,这些现象可以得出菠菜叶中的4种色素在丙酮中溶解度都很大,而且相差很小,即丙酮的功能是溶解滤纸条上滤液细线中的4种色素,C错误;
D、与对照组相比,苯分离出的3条色素带从上向下依次是类胡萝卜素(叶黄素和胡萝卜素),叶绿素a和叶绿素b,D正确。
故选C。
【点睛】
5. 如图表示发生在某动物体体内与配子的形成和受精卵分裂有关的部分过程图解,下列说法中错误的一项是( )
A. 图中的②与细胞e相对应,此时细胞中的DNA数是体细胞的2倍
B. 在减数分裂过程中,可能在图a所示的细胞中发生染色体的互换
C. 图中表示减数分裂的细胞是a、b、c,表示有丝分裂的是细胞d,e
D. 该生物的原始生殖细胞只能产生两种类型的成熟生殖细胞
【答案】D
【解析】
【分析】分析曲线图可知:①②③中染色体数由2n→4n→2n,分裂前后染色体数目不变,所以属于有丝分裂,④⑤⑥中染色体数目减半,属于减数分裂。
分析细胞图可知,a细胞中同源染色体正发生联会现象,处于减数第一次分裂前期;b细胞中没有同源染色体,并且着丝点分裂,处于减数第二次分裂后期;c细胞中没有同源染色体,处于减数第二次分裂前期;d细胞中有同源染色体,染色体的着丝点整齐的排列在赤道板上,处于有丝分裂中期;e细胞中有同源染色体,染色体的着丝点分裂,处于有丝分裂后期。
【详解】A、图中②过程染色体数达到4n,说明正处在有丝分裂的后期,与细胞e相对应,此时细胞中的核DNA分子数是体细胞的2倍,A正确;
B、染色体的交叉互换发生在减数分裂的前期,可能发生在图a所示的细胞中,B正确;
C、细胞a、b、c、d、e分别表示减I前期、减II后期、减II前期、有丝分裂中期、有丝分裂后期,C正确;
D、该生物的原始生殖细胞中含有n对同源染色体,所以经过减数分裂可以产生2n种类型的成熟生殖细胞,D错误。
故选D。
【点睛】
6. 下列关于酶的叙述,正确的是( )
A. 只有能分泌蛋白质的细胞才能产生酶
B. 相对于无机催化剂,酶为反应过程提供了更多的活化能
C. pH=1.5的环境会导致所有消化酶的结构被破坏
D. 酶分子不仅可在生物体内起作用,也可在体外发挥作用
【答案】D
【解析】
【分析】
酶是由活细胞产生的具有催化作用的有机物,绝大多数酶是蛋白质,少数酶是RNA。酶具有专一性、高效性和作用条件温和等特点,高温、过酸或过碱都能使酶的空间结构发生改变而失活。酶只能改变化学反应的速率,不改变化学反应的平衡点,且酶本身在化学反应前后不发生改变。
【详解】A、酶是活细胞产生的,不能分泌蛋白质的细胞也能合成酶,A错误;
B、酶的作用机理是降低化学反应的活化能,不能提供活化能,B错误;
C、胃蛋白酶的pH为1.5左右,此条件下胃蛋白酶的活性最高,所以pH=1.5的环境不会导致所有消化酶的结构被破坏,C错误;
D、适宜条件下,酶分子不仅可生物体内起作用,也可在体外发挥作用,D正确。
故选D。
7. 人体能够在-定范围内随外界温度变化而调整自身产热和散热,以维持体温的相对稳定。一个人从常温环境进人0℃寒冷环境中,下列叙述正确的是( )
A. 皮肤冷觉感受器接受寒冷刺激,下丘脑体温调节中枢调节产热和散热
B. 冷觉在体温调节中枢内形成,引起甲状腺激素和肾上腺激素分泌增加
C. 人进人寒冷环境中后会不自觉的发生颤抖,该过程属于条件反射
D. 与常温环境相比人在0℃寒冷环境中产热量增加而散热量减少
【答案】A
【解析】
【分析】人体体温调节:
(1)机理:产热═散热;
(2)寒冷环境下:①增加产热的途径:骨骼肌战栗、甲状腺激素和肾上腺素分泌增加;②减少散热的途径:立毛肌收缩、皮肤血管收缩等。
(3)炎热环境下:主要通过增加散热在维持体温相对稳定,增加散热的措施主要有汗液分泌增加、皮肤血管舒张。
【详解】A、一个人从常温进入寒冷环境中,皮肤的冷觉感受器接受寒冷刺激,将兴奋传至下丘脑,通过增加产热,减少散热,维持体温稳定,A正确;
B、冷觉在大脑皮层产生,B错误;
C、不自觉的颤抖属于非条件反射,C错误;
D、与常温环境相比,人体在0℃寒冷环境中产热量会增加,散热也会增加,从而维持体温的稳定,D错误。
故选A。
8. 细胞学说的主要建立者是施莱登和()
A. 胡克B. 施旺C. 达尔文D. 克里克
【答案】B
【解析】
【分析】细胞学说的建立过程:
1、显微镜下的重大发现:细胞的发现,涉及到英国的罗伯特•虎克(1665年发现死亡的植物细胞)和荷兰的范•列文胡克(1674年发现金鱼的红细胞和精子,活细胞的发现)。
2、理论思维和科学实验的结合:在众多前人观察和思维的启发下,德国植物学家施莱登和动物学家施旺提出了细胞学说。
3、细胞学说在修正中前进:涉及德国的魏尔肖。魏尔肖提出“一切细胞来自细胞”,认为细胞通过分裂产生新细胞,为细胞学说作了重要补充。
【详解】由分析可知,细胞学说主要由德国科学家施莱登和施旺建立,后来魏尔肖对细胞学说进行了补充,细胞学说指出一切动植物都是由细胞发育而来,揭示了动物和植物的统一性,从而阐明了生物界的统一性,故B符合题意,ACD不符合题意。
故选B。
【点睛】
9. 在下列物质中,不属于内环境组成成分的是( )
①葡萄糖 ②呼吸酶 ③二氧化碳 ④血红蛋白 ⑤神经递质 ⑥钠离子 ⑦血浆蛋白 ⑧胃蛋白酶
A. ②④⑧B. ②③⑤C. ②④⑤⑦D. ①③⑤⑥
【答案】A
【解析】
【分析】人体内的液体都叫体液,可以分成细胞内液和细胞外液,其中细胞外液是人体细胞直接生存的环境,又叫内环境。内环境主要由组织液、血浆、淋巴组成,是细胞与外界环境进行物质交换的媒介。消化道、呼吸道、生殖道等都是直接与外界相通的,不属于内环境。
(1)内环境中可以存在的物质:①小肠吸收的物质在血浆、淋巴中运输:水、盐、糖、氨基酸、维生素、血浆蛋白、甘油、脂肪酸等。
②细胞分泌物:抗体、淋巴因子、神经递质、激素等.③细胞代谢产物:CO2、水分、尿素等。
(2)内环境中不存在的物质:血红蛋白、载体蛋白、H2O2酶、细胞呼吸酶有关的酶、复制转录翻译酶等各种胞内酶、消化酶等。
【详解】①葡萄糖可以存在于血浆、组织液或淋巴中,是内环境成分,与题意不符,①错误;
②呼吸酶只存在于细胞中,不是内环境的组成成分,与题意相符,②正确;
③二氧化碳和氧气可以存在于血浆、组织液或淋巴中,是内环境的成分,与题意不符,③错误;
④血红蛋白只存在于红细胞内,不是内环境的组成成分,与题意相符,④正确;
⑤神经递质通过胞吐作用进入突触间隙,突触间隙是组织液,即神经递质可以是内环境的成分,与题意不符,⑤错误;
⑥Na+主要存在于细胞外液中,是内环境的成分,与题意不符,⑥错误;
⑦血浆蛋白是血浆的组成成分,血浆属于内环境,即血浆蛋白是内环境的成分,与题意不符,⑦错误。
⑧胃蛋白酶产生后分泌到消化道中,消化道不属于内环境,与题意相符,⑧正确。
故选A。
【点睛】
10. 某高等植物和哺乳动物细胞中部分化学元素含量(占细胞干重的质量分数) 如下表所示,下列有关叙述错误的是( )
A. 表中的各种元素都是大量元素
B. 表中的元素在无机自然界中都存在
C. 细胞中含有 N元素的化合物都是有机物
D. 活细胞中,氢原子数目多于氧原子数目
【答案】C
【解析】
【分析】组成生物体的化学元素根据其含量不同分为大量元素和微量元素两大类:
(1)大量元素是指含量占生物总重量万分之一以上的元素,包括C、H、O、N、P、S、K、Ca、Mg,其中C、H、O、N为基本元素,C为最基本元素,O是含量最多的元素;
(2)微量元素是指含量占生物总重量万分之一以下的元素,包括Fe、Mn、Zn、Cu、B、M等;
(3)细胞的鲜重中元素含量由多到少分别是O、C、H、N,干重中元素含量由多到少分别是C、O、N、H;组成细胞的化合物包括无机物和有机物,无机物包括水和无机盐,有机物包括蛋白质、糖类、脂质和核酸,鲜重含量最多的化合物是水,干重含量最多的有机物是蛋白质。
【详解】A、大量元素包括C、H、O、N、P、S、K、Ca、Mg,所以表中的各种元素都是大量元素,A正确;
B、生物界和非生物界具有统一性,体现在组成生物体的元素在无机自然界中都存在,没有哪一种元素是生物界特有的,B正确;
C、细胞中含有 N元素的化合物不一定都是有机物,如硝酸盐,C错误;
D、活细胞中,含量最多的化合物是水,所以氢原子数目多于氧原子数目,D正确。
故选C。
11. 下图为基因型为Aa的生物自交产生后代的过程,基因的分离定律发生于( )
Aa1A∶1a配子间的4种结合方式子代中3种基因型、2种表现型
A. ①B. ②
C. ③D. ①②
【答案】A
【解析】
【分析】
根据题意和图示分析可知:①表示减数分裂形成配子的过程;②表示雌雄配子随机结合产生后代的过程(受精作用);③表示子代基因型和表现型种类数及相关比例。
【详解】基因分离定律的实质是:等位基因随着同源染色体的分开而分离,发生的减数第一次分裂后期,所以基因分离定律发生在减数第一次分裂后期,即图中①过程。
故选A。
【点睛】
12. 某二倍体生物的初级精母细胞中染色体数为P,核DNA分子数为Q。下列有关该生物其他细胞染色体和核DNA数的叙述正确的是( )
A. 已分化体细胞中染色体数为P,核DNA数大于2Q
B. 精原细胞中染色体数为P/2,核DNA数等于Q/2
C. 有丝分裂中期细胞中染色体数为P/2,后期为Q
D. 精细胞中染色体数为P/2,核DNA数为Q/4
【答案】D
【解析】
【分析】某二倍体生物的初级精母细胞中染色体数为P,核DNA分子数为Q,说明该二倍体体细胞染色体为P,核DNA分子数为Q/2。
【详解】A、某二倍体生物的初级精母细胞中染色体数为P,核DNA分子数为Q,说明已分化体细胞中染色体数为P,核DNA数为Q/2,A错误;
B、精原细胞中染色体数为P,核DNA数等于Q/2,B错误;
C、有丝分裂中期细胞中染色体数为P,核DNA数为Q,后期细胞中染色体数为2P,核DNA数为Q,C错误;
D、精细胞属于减数第二次分裂形成的,故经过减数第二次分裂染色体数为P/2,核DNA数为Q/4,D正确。
故选D。
13. 下列有关生物科学发现史的叙述中,错误的是( )
A. 施莱登、施旺运用”归纳法”,提出一切动物和植物都由细胞发育而来
B. 辛格和尼科尔森运用”提出假说”,提出流动镶嵌模型解释细胞生长和运动
C. 艾弗里运用“减法原理”控制无关变量,证明 DNA 是遗传物质
D. 摩尔根运用“假说-演绎法”,证明果蝇白眼基因位于X染色体上
【答案】C
【解析】
【分析】1、细胞学说是由德国植物学家施莱登和动物学家施旺提出的,其内容为:(1)细胞是一个有机体,一切动植物都是由细胞发育而来,并由细胞和细胞的产物所构成;(2)细胞是一个相对独立的单位,既有它自己的生命,又对与其他细胞共同组成的整体的生命起作用;(3)新细胞可以从老细胞中产生。
2、肺炎双球菌转化实验包括格里菲思体内转化实验和艾弗里体外转化实验,其中格里菲思体内转化实验证明S型细菌中存在某种“转化因子”,能将R型细菌转化为S型细菌;艾弗里体外转化实验证明DNA是遗传物质。
3、孟德尔发现遗传定律用了假说—演绎法,其基本步骤:提出问题→作出假说→演绎推理→实验验证(测交实验)→得出结论。
【详解】A、施莱登、施旺运用”归纳法”,提出一切动物和植物都由细胞发育而来,从而体现生物体统一性,A正确;
B、辛格和尼科尔森运用”提出假说”,提出流动镶嵌模型,说明细胞膜具有流动性,进而解释细胞生长和运动,B正确;
C、在艾弗里证明遗传物质是DNA的实验中,艾弗里将S型细菌的DNA、蛋白质、糖类等物质分离开,单独的、直接的观察它们各自的作用。另外还增加了一组对照实验,即DNA酶和S型活菌中提取的DNA与R型菌混合培养。艾弗里的转化实验利用了自变量控制中的减法原理,证明 DNA 是遗传物质,C错误;
D、摩尔根运用“假说-演绎法”,证明果蝇白眼基因位于X染色体上,D正确。
故选C。
【点睛】
14. 下列有关基因和染色体的叙述,错误的是( )
①染色体(质)只存在于真核细胞的细胞核中,是基因的主要载体,基因在染色体(质)上呈线性排列②摩尔根利用果蝇进行杂交实验,运用假说—演绎法确定了基因在染色体上③在人体中,只有生殖细胞中才有性染色体,其上的基因都可以控制性别 ④一条染色体上有许多基因,染色体就是由基因组成的⑤萨顿研究蝗虫的减数分裂,运用类比推理的方法提出假说“基因在染色体上”
A. ①②③⑤B. ②③④C. ③④D. ①②⑤
【答案】C
【解析】
【分析】1、基因的概念:基因是具有遗传效应的DNA片段,是决定生物性状的基本单位。
2、基因和染色体的关系:基因在染色体上,并且在染色体上呈线性排列,染色体是基因的主要载体。
3、萨顿运用类比推理的方法提出基因在染色体的假说,摩尔根运用假说—演绎法证明基因在染色体上。
【详解】①染色体(质)只存在于真核细胞的细胞核中,是基因的主要载体,基因在染色体(质)上呈线性排列,①正确;
②摩尔根利用果蝇进行杂交实验,运用假说一演绎法确定了基因在染色体上,②正确;
③生殖细胞和体细胞中都含有性染色体,性染色体上的基因也不都能控制性别,如人类红绿色盲基因,③错误;
④染色体主要由蛋白质和DNA组成,基因是具有遗传效应的DNA片段,一条染色体上有许多基因,④错误;
⑤萨顿研究蝗虫的减数分裂,运用类比推理的方法提出假说“基因在染色体上”,⑤正确。综上所述,C符合题意,A、B、D不符合题意。
故选C。
15. 下图表示细胞吸收甲、乙两种小分子物质过程中,物质运输速率和氧气浓度之间的关系。下列有关叙述正确的是
A. 细胞吸收物质甲不消耗能量,属于自由扩散
B. 乙可表示人体成熟红细胞吸收的钾离子
C. P点物质运输所需的能量主要来自线粒体
D. 限制Q点运输速率的因素可能是载体蛋白的数量
【答案】D
【解析】
【分析】氧气主要参与细胞中的有氧呼吸放能,因此该题主要考察跨膜运输方式与能量消耗的关系。
【详解】A、图甲物质运输速率与氧气浓度无关,一般认为该过程不消耗呼吸作用释放的能量,可能是自由扩散或协助扩散,A错误;
B、哺乳动物成熟红细胞中无线粒体,只能进行无氧呼吸,其能量供应不会随氧气浓度增多而增多,因此,人体成熟红细胞吸收的钾离子不会如图乙出现上升阶段,B错误;
C、P点时氧气浓度为零,此时细胞只能进行无氧呼吸,因此物质运输所需的能量主要来自细胞质基质,C错误;
D、图乙可看出该物质的跨膜运输方式需要消耗能量,因此判定为主动运输过程,所以限制Q点运输速率的因素可能是载体蛋白的数量,D正确;
故选D。
【点睛】该题重点主要考察各种扩膜运输方式的特点,现总结如下:
16. 哺乳动物肝细胞的代谢活动十分旺盛,下列细胞结构与对应功能表述有误的是( )
A. 细胞核:遗传物质储存与基因转录
B. 线粒体:丙酮酸氧化与ATP合成
C. 高尔基体:分泌蛋白的合成与加工
D. 溶酶体:降解失去功能的细胞组分
【答案】C
【解析】
【分析】1、细胞核是遗传物质贮存和复制的场所,是细胞遗传和代谢的控制中心。
2、线粒体是细胞进行有氧呼吸的主要场所,生命活动所需要的能量,大约95%来自线粒体,是细胞的“动力车间”。
3、溶酶体是细胞内具有单层膜囊状结构的细胞器,溶酶体内含有许多种水解酶类,能够分解很多种物质,溶酶体被比喻为细胞内的“酶仓库”“消化系统”。
【详解】A、细胞核是遗传信息库,是遗传物质储存与基因转录(以DNA的一条链为模板合成RNA的过程)的主要场所,A正确;
B、线粒体是有氧呼吸的主要场所,能够进行有氧呼吸的第二阶段和第三阶段,能够丙酮酸氧化与ATP合成,B正确;
C、分泌蛋白的合成场所是核糖体,C错误;
D、溶酶体是细胞的消化车间,其内含有多种水解酶,能降解失去功能的细胞组分,D正确。
故选C。
17. 有A(100mml/L)和B(2mml/L)两种体积相等浓度不同的KC1溶液,以膜相隔,该膜对钾离子有通透性,而不允许氯离子通过。下列的分析中正确的是
A. 钾离子由A向B扩散,两侧溶液的钾离子浓度达到51mml/L时停止扩散
B. 一段时间后会产生膜电位,A高于B
C. 此过程中水分子没有跨膜移动
D. 如果该膜只允许氯离子通透,将产生膜电位,A高于B
【答案】D
【解析】
【分析】根据题干信息分析,钾离子可以通过膜,则膜两侧的钾离子的浓度将相等;而氯离子不能通过膜,则膜两侧的电荷不相等,会形成电位差。
【详解】根据题意分析,A侧的氯化钾浓度高于B侧,所以A侧的钾离子向B侧扩散,当扩散到钾离子浓度相等时,钾离子进出A、B两侧的速率处于动态平衡,A错误;根据以上分析可知,一段时间后两侧的阳离子相等,而氯离子不能通过膜,所以A侧的氯离子浓度较高,即A侧的膜电位低于B侧,B错误;该过程中水分子也能够跨膜移动,C错误;如果该膜只允许氯离子通透,则两侧的阴离子浓度最终相等,而A侧的钾离子浓度较高,所以A侧的膜电位高于B侧,D正确。
18. 下列关于基因叙述中正确的是( )
A. 基因是DNA的基本组成单位
B. 细胞的基因全部位于细胞核中
C. 在杂种形成配子时,等位基因互不影响,独立存在
D. 纯合体所有基因都含有相同遗传信息
【答案】C
【解析】
【详解】A、脱氧核苷酸是DNA的基本组成单位,A错误;
B、细胞的基因大部分位于细胞核中,少量位于细胞质中,B错误;
C、在杂种形成配子时,等位基因互不影响,独立存在,C正确;
D、纯合体中控制不同性状的基因含有不同遗传信息,D错误。
故选C。
19. 现有两瓶世代连续的果蝇,甲瓶中的个体全为灰身,乙瓶中个体既有灰身也有黑身。让乙瓶中的全部灰身果蝇与异性黑身果蝇交配,若后代只出现一种性状,下列叙述错误的是( )
A. 甲不可能为乙的亲本
B. 甲为乙的亲本,甲瓶中灰身果蝇全为杂合子
C. 乙为甲的亲本,乙瓶中所有果蝇全为纯合子
D. 乙为甲的亲本,甲瓶中灰身果蝇自由交配的后代可出现黑身果蝇
【答案】B
【解析】
【分析】基因分离定律的实质:进行有性生殖的生物在进行减数分裂产生配子时,位于同源染色体的等位基因随同源染色体分离而分离,分别进入不同的配子中,随配子独立遗传给后代。
【详解】AB、如果甲是乙的亲本,乙中既有黑身又有灰身,则甲是杂合子,因此乙中灰身既有纯合子,又有杂合子,但乙瓶中的全部灰身个体与异性黑身果蝇交配,后代只出现一种性状,说明乙瓶中的灰身和黑色为纯合子,所以甲不可能为乙的亲本 ,A正确,B错误;
C、乙瓶中的全部灰身个体与异性黑身果蝇交配,后代只出现一种性状,则说明乙中全是纯合子,C正确;
D、若乙为甲的亲本,让乙瓶中的全部灰身果蝇与异性黑身果蝇交配,后代只出现一种性状,说明乙瓶中的灰身和黑色为纯合子,用A/a表示控制这对性状的基因,则乙的基因型是AA和aa,则甲瓶中果蝇基因型是Aa,甲瓶中的个体全为灰身,符合题意,D正确。
故选B。
20. 如图是一渗透装置,漏斗内外的液面差最大值为H1,最终液面差为H2,且H1>H2。下列相关说法正确的是( )
A. 状态1时,溶液A的浓度小于溶液B的浓度
B. 状态2时,半透膜对水分子的通透性为零
C. 状态3时,半透膜两侧浓度大小相等
D. 溶液A中的部分溶质微粒能透过半透膜
【答案】D
【解析】
【分析】1、渗透作用指的是水分子(或其他溶剂分子)通过半透膜,从低浓度溶液向高浓度溶液的扩散。
2、根据题意和图示分析可知:A是清水,B、C代表蔗糖溶液,水的运输方式是自由扩散,水从水浓度高的地方向水浓度低的地方运输,而水的浓度越高,则溶液中溶质的浓度就越低,所以综合分析,水运输的方向就是溶液中溶质的浓度越高,水分运输的就越多。
【详解】A、由于漏斗内液面上升,故状态1时,溶液B的浓度大于溶液A的浓度,A错误;
B、状态2时,水分子进出半透膜的速率相等,并非水分子不能通过半透膜,B错误;
C、状态3时,依然有一定的液柱,说明漏斗内溶液浓度依然大于水槽内溶液的浓度,这样液柱才能维持,C错误;
D、H1>H2,说明状态3半透膜两侧浓度差减小了,而减小的原因是漏斗内的部分溶质透过了半透膜,D正确.
故选D。
21. 与小麦叶肉细胞比较,大肠杆菌的特点是( )
A. 遗传物质是DNA和RNAB. 无核膜包被的细胞核
C. 能进行光合作用D. 细胞中有染色体
【答案】B
【解析】
【分析】原核细胞无以核膜为界限的细胞核,有拟核;真核细胞有以核膜为界限的细胞核及各种细胞器。
【详解】A、小麦叶肉细胞和大肠杆菌的遗传物质都是DNA,A错误;
B、大肠杆菌属于原核生物,小麦叶肉细胞属于真核生物,两者在结构上的主要区别是有无核膜包被的细胞核,B正确;
C、小麦叶肉细胞能进行光合作用、大肠杆菌不能,C错误;
D、大肠杆菌没有染色体,D错误。
故选B。
22. 二十大报告提出要全方位加强生态环境保护,要深化推进生态文明建设,下列选项不符合生态学相关原理的是( )
A. 选择步行、公共交通出行方式,可降低生态足迹
B. 渔场投放饵料,可增加养殖动物种群的环境容纳量
C. 用秸秆养殖蘑菇、在稻田养鸭养鱼,可实现物质和能量的循环利用
D. 减少有害物质的排放,可降低生物富集对人类健康的影响
【答案】C
【解析】
【分析】1、环境容纳量是在环境条件不受破坏情况下,一定空间中所能维持的种群最大数量。
2、生态工程建设的目的:遵循自然界物质循环的规律,充分发挥资源的生产潜力,防止环境污染,达到经济效益和生态效益的同步发展。
【详解】A、生态足迹是指在现有技术条件下,维持某一人口单位生存所需的生产资源和吸纳废物的土地及水域的面积,生活方式可以影响生态足迹,步行、公共交通出行减少了对道路、停车场的占用,减少了吸收尾气所需要的林地面积等,相当于降低了生态足迹,A正确;
B、环境容纳量是指一定环境条件所能维持的种群最大数量,渔场投放饵料,使可利用的食物资源增加,改善了生存环境条件,可以增加养殖动物种群的环境容纳量,B正确;
C、用秸秆养殖蘑菇使秸秆中的能量被蘑菇所利用,蘑菇分解促进了物质循环,产生的无机物归还到非生物环境中。在稻田养鸭养鱼,动物的取食消化促进了物质循环,鸭和鱼排出的粪便中的氮、磷等可被水稻吸收利用。但生物体利用的能量有一部分要以热能的形式散失,因此能量不能被循环利用,C错误;
D、人类向环境中排放的有些有害物质,包括重金属、放射性物质等,由于在环境中稳定,难降解,不易被生物利用,一旦进入环境被生物体吸收后会在体内蓄积,造成生物富集,再通过食物链逐渐在不同营养级生物体内累积,人类食用相应营养级的生物后就可能会被影响,D正确。
故选C。
23. 下列有关DNA分子结构的叙述中,正确的是( )
A. 基本组成单位是核糖核苷酸
B. 磷酸和脱氧核糖排列在内侧
C. 具有规则的双螺旋结构
D. 碱基对构成分子的基本骨架
【答案】C
【解析】
【分析】DNA分子双螺旋结构的主要特点:DNA分子是由两条链组成的,这两条链按反向平行方式盘旋成双螺旋结构。DNA分子中的脱氧核糖和磷酸交替连接,排列在外侧,构成基本骨架;碱基排列在内侧。两条链上的碱基通过氢键连接成碱基对,并遵循碱基互补配对原则。
【详解】A、DNA的基本单位是脱氧核苷酸,RNA的基本单位是核糖核苷酸,A错误;
BD、DNA分子中的脱氧核糖和磷酸交替连接,排列在外侧,构成基本骨架;碱基对排列在内侧,BD错误;
C、DNA是由两条链组成的,这两条链按反向平行方式盘旋成双螺旋结构,是规则的双螺旋结构,C正确;
故选C。
24. 基因工程技术也称DNA重组技术,其实施必须具备的4个条件是( )
A. 模板DNA、信使RNA、质粒、受体细胞
B. 工具酶、目的基因、载体、受体细胞
C. 目的基因、限制性核酸内切酶、载体、受体细胞
D. 重组DNA、RNA聚合酶、限制性核酸内切酶、DNA连接酶
【答案】B
【解析】
【分析】
1、基因工程工具:
(1)限制酶:能够识别双链DNA分子的某种特定核苷酸序列,并且使每一条链中特定部位的两个核苷酸之间的磷酸二酯键断裂。
(2)DNA连接酶:连接的是两个核苷酸之间的磷酸二酯键。
(3)运载体:常用的运载体:质粒、噬菌体的衍生物、动植物病毒。
2、基因工程的实质是将一种生物的基因转移到另一种生物的细胞中,因此需要目的基因和受体细胞。
【详解】A、mRNA是基因转录的产物,基因工程中不需要提供该物质,质粒是运载体中的一种,除了质粒还有动植物病毒和噬菌体衍生物,因此质粒不是基因工程中必须的,A错误;
B、限制酶和DNA连接酶属于工具酶,另外运载体、目的基因和受体细胞是基因工程中的必需具备的条件,B正确;
C、目的基因、限制酶、运载体、受体细胞是基因工程必需具备的条件,此外还需要DNA连接酶,C错误;
D、重组DNA是由目的基因和质粒重组形成的,RNA聚合酶是转录需要的酶,细胞中具有该种酶,因此不是基因工程必需的条件,D错误。
故选B。
【点睛】
25. 下列细胞结构中,具有生物膜且参与构成人体细胞的生物膜系统的是( )
A. 内质网B. 染色体C. 中心体D. 叶绿体
【答案】A
【解析】
【分析】生物膜系统包括细胞膜、核膜和细胞器膜,包括线粒体、叶绿体、内质网、高尔基体、液泡等细胞器,而中心体和核糖体没有膜结构,因此不属于生物膜系统。
【详解】A、内质网是具有膜结构的细胞器,参与构成人体细胞的生物膜系统,A正确;
B、染色体不属于生物膜的细胞器,B错误;
C、中心体不具有膜结构,不属于生物膜系统,C错误;
D、叶绿体是具有膜结构的细胞器,属于生物膜系统,但人体细胞没有叶绿体,D错误。
故选A。
26. 神经元的相关结构如图所示,下列说法错误的是( )
A. 神经元是神经系统结构与功能的基本单位,由细胞体和突起等部分构成
B. 在正常机体内,神经冲动在①处能以电信号形式单向传导
C. 甲中,当神经纤维处于b处状态时,膜外Na+浓度低于膜内
D. 丙中,②向突触前膜移动,并能以胞吐的方式释放神经递质
【答案】C
【解析】
【分析】神经细胞是由细胞体和突起构成,突起分为树突和轴突。神经元与神经元之间通过突触联系,突触的类型有轴突-树突型和轴突-胞体型等。
【详解】A、神经元,又称神经细胞,是构成神经系统结构和功能的基本单位,神经元是具有长突起的细胞,它由细胞体和细胞突起构成,A正确;
B、正常机体内,神经冲动在①神经纤维上以电信号的方式单向传导;在离体的神经纤维上,神经冲动可以双向传导,B正确;
C、不论处于静息电位还是动作电位,膜外的Na+浓度始终高于膜内,C错误;
D、神经递质存在于突触小泡中,②突触小泡向突触前膜移动,并以胞吐的方式释放神经递质,D正确。
故选C。
27. 水分和无机盐是细胞内两类无机化合物。下列相关叙述错误的是( )
A. 植物体缺P表现为生长发育不正常
B. 代谢旺盛的细胞内自由水含量较高
C. 土壤中缺镁会导致小麦叶片光合作用减弱
D. 细胞内的自由水和结合水都是良好的溶剂
【答案】D
【解析】
【分析】细胞中的水分为自由水和结合水。自由水与结合水的比值偏高时,细胞代谢旺盛;自由水与结合水的比值偏低时,细胞代谢缓慢。细胞内的无机盐主要以离子的形式存在,有些无机盐是细胞内某些复杂化合物的组成成分,如铁是血红蛋白的组成成分,镁是叶绿素的组成成分;许多无机盐对于维持细胞和生物体的生命活动具有重要作用,有的无机盐还参与维持细胞酸碱平衡和渗透压。
【详解】A、磷与植物光合作用密切相关,缺磷除了影响光合作用相关产物的合成外,也会影响叶绿体中核酸和磷脂的合成,A正确;
B、代谢旺盛的细胞内自由水含量较高,B正确;
C、镁是合成叶绿素所必需的,叶绿素可吸收光能进行光合作用,所以土壤中缺镁会导致小麦叶片光合作用减弱,C正确;
D、细胞内的自由水是良好的溶剂,结合水不能作为良好的溶剂,D错误。
故选D。
28. 如图为人体细胞和内环境示意图,①②③④表示细胞或细胞外液,下列说法正确的是( )
A. ①②④是机体进行细胞代谢活动的主要场所
B. 葡萄糖、氨基酸和血红蛋白均分布于①中
C. ②是蛋白质含量最高的细胞外液
D. ③细胞是体内种类最多的细胞
【答案】D
【解析】
【分析】分析题图可知,图中①是血浆,②是组织液,③是组织细胞,④淋巴液,①②④共同构成内环境(细胞外液)。
【详解】A、机体进行细胞代谢活动的主要场所在细胞质基质,即图中的③,A错误;
B、①是血浆,存在于红细胞外,而血红蛋白存在于红细胞内,B错误;
C、①是血浆,是蛋白质含量最高的细胞外液,C错误;
D、③是组织细胞,是体内种类最多的细胞,D正确。
故选D。
29. 人肝脏细胞中的核酸含碱基共
A. 4种B. 8种C. 5种D. 2种
【答案】C
【解析】
【分析】DNA和RNA的比较:
【详解】人体肝脏细胞中组成核酸有两种:DNA和RNA,所以含氮碱基有5种,分别是A、T、C、G、U,综上所述,C正确,ABD错误。故选C。
30. 对一个基因的正确描述是( )
①基因是DNA分子特定的片段②它的分子结构是由四种氨基酸构成的③它是控制性状的结构单位和功能单位④基因都存在于染色体上
A. ①②B. ①③C. ③④D. ①④
【答案】B
【解析】
【分析】1、染色体的主要成分是DNA和蛋白质,染色体是DNA的主要载体;
2、基因是有遗传效应的DNA片段,是控制生物性状的遗传物质的功能单位和结构单位,DNA和基因的基本组成单位都是脱氧核苷酸。
3、基因在染色体上,且一条染色体含有多个基因,基因在染色体上呈线性排列。
【详解】①基因是有遗传效应的DNA片段,故是DNA分子特定的片段,①正确;
②它的分子结构是由四种脱氧核苷酸构成的,②错误;
③基因通过控制蛋白质的合成控制性状,是控制性状的结构单位和功能单位,③正确;
④原核生物和病毒的基因不在染色体上,④错误。
故选B。
第II卷(非选择题)
二、综合题(四大题,共40分)
31. 试管婴儿技术不仅为部分不育的夫妇提供生育的机会,也给一些遗传病患者生育健康的下一代带来希望塑。回答下列问题。
(1)在采集卵母细胞之前,需要给供卵者注射适量的______,目的是______。
(2)体外受精过程中,精子必须获能,其获能的方法包括__________________。
(3)体外受精后,受精卵发育至______是最佳胚胎移植阶段。胚胎移植前后母体都必须注射______(激素名称)以保证正常的同期备孕状态。
(4)利用设计试管婴儿技术,在胚胎植入母体孕育前,需要对胚胎进行遗传学诊断,筛除______的胚胎,有利于生育健康的下一代。如果滥用设计试管婴儿技术,将会对社会产生负面影响。滥用设计试管婴儿技术的表现之一是将该技术用于设计______。
【答案】(1) ①. 促性腺激素 ②. 增加排卵量
(2)培养法和化学诱导法
(3) ①. 8-16个细胞阶段(囊胚或桑椹胚) ②. 孕激素
(4) ①. 有遗传缺陷 ②. 婴儿性别
【解析】
【分析】1、胚胎工程技术包含的内容很丰富,目前在生产中应用较多的是家畜的胚胎移植、胚胎分割和体外生产胚胎技术。胚胎移植能否成功,关键与供体和受体的生理状况有关。
2、试管婴儿技术主要用到了胚胎工程和细胞工程中的体外受精、胚胎移植、动物细胞培养、早期胚胎培养等技术。
【小问1详解】
在采集卵母细胞之前,为了让供卵者超数排卵,产生更多的卵子,需要给供卵者注射适量的促性腺激素。
【小问2详解】
从卵巢中取出的卵母细胞还没有成熟,需要在体外经人工培养成熟后,才能与获能的精子受精,获能方法包括培养法和化学诱导法。
【小问3详解】
体外受精后,受精卵发育至囊胚或桑椹胚是最佳胚胎移植阶段,一些动物可以提前至8-16个细胞阶段;胚胎移植前后母体都必须注射孕激素以保证正常的同期备孕状态,保证胚胎移植的成活率。
【小问4详解】
利用设计试管婴儿技术,在胚胎植入母体孕育前,需要对胚胎进行遗传学诊断,筛除有遗传缺陷的胚胎,有利于生育健康的下一代;如果滥用设计试管婴儿技术,将会对社会产生负面影响,滥用设计试管婴儿技术的表现之一是将该技术用于设计婴儿性别。
【点睛】解答本部分内容时,要注重比较法的运用,有助于使基本概念、原理清晰化,突出专有名词和术语的合理使用。还要加强各专题的应用前景的交叉学习,通过列举要点的方法加强记忆。
32. 下面为典型细胞核及其周围部分结构示意图。请据图回答:
(1)只有在________细胞中,使用电子显微镜才可以看到此图所表示的结构。
(2)在细胞有丝分裂过程中,[3] _____高度螺旋化,成为________。
(3)由图中可见[1]________和[5]________的连通,使细胞质和核内物质的联系更为紧密。
(4)图中[2]的功能是_____________________。[3]主要是由________和________组成的;核糖体的合成与图中[ ]________有关。
【答案】(1)真核 (2) ①. 染色质 ②. 染色体
(3) ①. 内质网 ②. 核膜
(4) ①. 实现核质之间频繁的物质交换和信息交流 ②. DNA ③. 蛋白质 ④. 4核仁
【解析】
【分析】分析题图,1内质网,2是核孔,3是染色质,4是核仁,5是核膜。
【小问1详解】
该图表示有核膜包裹的细胞核,只有在真核细胞中才能用电子显微镜看到。
【小问2详解】
在细胞有丝分裂过程中,3染色质高度螺旋化,缩短变粗,形成染色体,染色质和染色体是同一物质在不同时期的不同形态。
【小问3详解】
1内质网和5核膜的相连,使使细胞质和核内物质的联系更为紧密。
【小问4详解】
图中[2]是核孔,能实现核质之间频繁的物质交换和信息交流。3是染色质,主要是DNA和蛋白质组成。4核仁与某些RNA的合成以及核糖体的形成有关。
33. 在一个经长期随机交配形成的自然鼠群中,存在的毛色表现型与基因型的关系如下表(注:AA纯合胚胎致死)。请分析回答相关问题:
(1)若亲本基因型为Aa1Aa2,则其子代的表现型可能为_____________。
(2)两只鼠杂交,后代出现三种表现型,则它们再生一只黑色鼠的概率是__________。
(3)假设进行多组Aa2a1a2的杂交,平均每窝生8只小鼠。在同样条件下进行多组Aa2a1a2的杂交,预期每窝平均生只_______小鼠。
(4)现有一只黄色雄鼠,请设计实验检测其可能的基因型。
实验思路:__________________________________________________,
结果预测及结论:_____________________________________________________。
【答案】 ①. 黄色、灰色 ②. 1/4 ③. 6 ④. 让该雄性黄色鼠与多只黑色雌鼠交配,统计后代的体色(或表现型)及比例 ⑤. 若后代出现黄色:灰色=1:1(或后代只有黄色和灰色),则该黄色雄鼠的基因型为Aa1;若后代出现黄色:黑色=1:1(或后代只有黄色和黑色),则该黄色鼠的基因型为Aa2
【解析】
【分析】分析表格可知,从黄色个体的基因型可知,A基因对a1和a2均为显性基因;从灰色个体的基因型看出,a1对a2为显性基因。
【详解】(1)若亲本基因型为Aa1和Aa2,则其子代的基因型和表现型为1AA(死亡)、1Aa1(黄色)、1Aa2(黄色)、1a1a2(灰色),即有黄色和灰色两种。
(2)由后代有黑色a2a2可推知其父母均有a2,又因后代有3种表现型,所以亲本的基因型为Aa2 和a1a2,它们再生一只黑色鼠为1/4。
(3)Aa2 和a1a2所生的后代全部存活,而Aa2 和Aa2的后代只有3/4存活,所以每窝平均只有8×3/4=6只小鼠。
(4)要通过杂交方法检测出黄色雄鼠的基因型,可将该黄色雄鼠与多只黑色雌鼠杂交并观察后代体色(或表现型)及比例;若后代出现黄色:灰色=1:1(或后代只有黄色和灰色),则该黄色雄鼠的基因型为Aa1;若后代出现黄色:黑色=1:1(或后代只有黄色和黑色),则该黄色鼠的基因型为Aa2。
【点睛】易错点:根据图中所示信息的表现型和基因型,以及题干中的AA致死的信息可以判断A对于a1和a2均为显性基因以及a1对a2为显性基因。
34. 回答下列关于遗传物质基础的有关问题:
Ⅰ.(1)若图二中α链的鸟嘌呤与尿嘌呤之和占碱基总数的54%,α链及其模板链对应区段的碱基中鸟嘌呤分别占26%、30%,则与α对应的DNA区段中腺嘌呤所占的碱基比例为____。
(2)科学家人工合成的mRNA为模板进行细胞外蛋白质合成实验,若以…ACACACACAC…为mRNA,则合成苏氨酸和组氨酸的多聚体;若以…CAACAACAACAA…为mRNA,则合成谷氨酰胺、天冬酰胺或苏氨酸的三种多聚体,据此推测组氨酸的密码子是____。
(3)在遗传密码的探索历程中,克里克发现由3个碱基决定一个氨基酸。之后,尼伦伯格和马太采用了蛋白质体外合成技术,他们取四支试管,每支试管中分别加入一种氨基酸(丝氨酸、酪氨酸、苯丙氨酸和半胱氨酸),再加入去除了DNA和信使RNA的细胞提取液,以及人工合成的RNA多聚尿嘧啶核苷酸,结果加入苯丙氨酸的试管中出现了由苯丙氨酸构成的肽链:
①实验中去除DNA和信使RNA的目的是_____________。
②本实验的结论是____________。
Ⅱ. 下图示意一种核酸分析方法,请据此分析回答有关问题:
(注:卡那霉素抗性基因(KanR为标记基因,菊花叶片对卡那霉素高度敏感)
(1)被分析的材料应属于一条________链。如果它存在另一条互补链,该互补链的碱基序列是:________。
(2)如果选择性断开的位置是碱基G,那么随机出现的被标记片段应有______种,在电泳带上被分离的显示位置应有______处,在泳动方向最先端的片段应是________序列段,与图示泳动位置相比,在同样电泳条件下该片段应位于____的位置上。
(3)应用上述原理分析了某种未知序列核酸的一条单链,结果如下图所示。此结果说明,该核酸的此单链含________个核苷酸,其A∶T∶G∶C=________,同时也可推断出其碱基序列是___________________________________。
【答案】 ①. 22% ②. CAC ③. 排除干扰 ④. UUU是苯丙氨酸的密码子 ⑤. DNA单 ⑥. ACGTGAACTTGCGTACGA(或碱基顺序倒过来) ⑦. 4 ⑧. 4 ⑨. TG ⑩. 最下方 ⑪. 18 ⑫. 5:4:5:4 ⑬. AACGTAGGGTTACCCTGA
【解析】
【分析】图二表示翻译过程,其中α链为mRNA,α链中鸟嘌呤与尿嘧啶之和占碱基总数的54%,α链及其模版链对应区段的碱基中鸟嘌呤分别占26%、30%,则α链中G占26%,所以U占28%,则其模板链中C占26%、G占30%,A占28%,T占16%。密码子是信使RNA上决定氨基酸的3个相邻的碱基,根据模板链可推知相应氨基酸的密码子,相互对比即可确定特定氨基酸的密码子组成。Ⅱ题中题干信息给出了对DNA单链进行分析的思路,在DNA单链末端的磷酸基团被标记,用特定的方法选择性的从A碱基处断裂,会出现4种被标记片段且长度不同,因此,当将它们放入凝胶介质中进行电泳时,由于片段分子大小的差异而使之分离,带标记的片段自动显示所在位置。
【详解】Ⅰ.(1)若图二中α链的鸟嘌呤与尿嘌呤之和占碱基总数的54%,α链及其模版链对应区段的碱基中鸟嘌呤分别占26%、30%,其模板链中C占26%、G占30%,A占28%,T占16%,因此与α对应的DNA区段中腺嘌呤所占的碱基比例为(28%+16%)/2=22%。
(2)由题意可知,以…ACACACACAC…为mRNA时,合成苏氨酸或组氨酸的多聚体,则可推测苏氨酸、组氨酸的密码子是ACA或CAC;以…CAACAACAACAA…为mRNA时,合成谷氨酰胺、天冬酰胺或苏氨酸的三种多聚体,所以三者的密码子可能为CAA、AAC、ACA,对照两者可知,重复的密码子ACA即为苏氨酸的密码子,组氨酸的密码子为CAC。
(3)①DNA和信使RNA的存在会对实验造成干扰,因此实验中去除DNA和信使RNA的目的是排除干扰。
②根据题干中“加入人工合成的RNA多聚尿嘧啶核苷酸,结果加入苯丙氨酸的试管中出现了由苯丙氨酸构成的肽链”,因此本实验说明了UUU是苯丙氨酸的密码子。
Ⅱ.(1)据图可知,被分析的材料应属于一条DNA单链,根据图中碱基序列,可推知另一条互补链的碱基序列是:ACGTGAACTTGCGTACGA。
(2)根据题图可知,该单链中的碱基G有4个,所以若从G处断裂会产生4种被标记的片段,因此在电泳带上会显示4处位置;在距离磷酸基团的第二个碱基处就会断裂,形成的片段为TG,故在泳动方向最先端的片段应是TG序列段;该片段比图中①处的TGCA片段还短,所以在电泳时运动速率比①快,在泳动方向上应位于①的下方。
(3)据电泳图显示,该单链中的核苷酸中有4个T、5个A、5个G、4个C,共组成18个核苷酸,其A∶T∶G∶C=5:4:5:4,据图推测其碱基序列为:AACGTAGGGTTACCCTGA。
【点睛】本题是信息题,解题的关键是要求学生能够从题干中提取关键有效信息,并能根据已知信息进行推测和分析,同时能够举一反三,需要学生具有较强的理解和分析能力。大信封
信封内装入卡片
黄
绿
圆
皱
雌1
10
10
0
0
雌2
0
0
10
10
雄1
10
10
0
0
雄2
0
0
10
10
元素(%)
C
H
0
N
P
Ca
S
植物
43.57
6.24
44.43
1.46
0.20
0.23
0.17
动物
55.99
7.46
14.62
9.33
3.11
4.67
0.78
物质类别
出入细胞方式
物质转运方向
载体蛋白
耗能
离子
和小
分子
物质
被动
运输
自由扩散
高浓度→
低浓度
不需要
不耗能
协助扩散
需要
主动运输
低浓度→
高浓度
颗粒
和大
分子
物质
胞吞
细胞外→
细胞内
不需要
耗能
胞吐
细胞内→
细胞外
英文缩写
基本组成单位
五碳糖
含氮碱基
存在场所
DNA
脱氧核糖核苷酸
脱氧核糖
A、C、G、T
主要在细胞核中,在叶绿体和线粒体中有少量存在
RNA
核糖核苷酸
核糖
A、C、G、U
主要存在细胞质中
河南省周口市鹿邑县2023-2024学年高一下学期4月期中生物试题: 这是一份河南省周口市鹿邑县2023-2024学年高一下学期4月期中生物试题,共7页。
河南省周口恒大中学2023-2024学年高一上学期12月月考生物试题(Word版附解析): 这是一份河南省周口恒大中学2023-2024学年高一上学期12月月考生物试题(Word版附解析),共26页。试卷主要包含了请将答案正确填写在答题卡上,以下细胞结构中,不含RNA的是等内容,欢迎下载使用。
河南省周口恒大中学2023-2024学年高二上学期12月月考生物试题(Word版附解析): 这是一份河南省周口恒大中学2023-2024学年高二上学期12月月考生物试题(Word版附解析),共38页。试卷主要包含了请将答案正确填写在答题卡上,0mml/L,餐后2h>11等内容,欢迎下载使用。

