安徽省马鞍山市第二中学2023-2024学年高二上学期12月阶段检测政治试题
展开安徽省马鞍山市高中六校联考2023-2024 学年高一下学期4月阶段检测政治试题(原卷版+解析版): 这是一份安徽省马鞍山市高中六校联考2023-2024 学年高一下学期4月阶段检测政治试题(原卷版+解析版),文件包含安徽省马鞍山市高中六校联考2023-2024学年高一下学期4月阶段检测政治试题原卷版docx、安徽省马鞍山市高中六校联考2023-2024学年高一下学期4月阶段检测政治试题解析版docx等2份试卷配套教学资源,其中试卷共21页, 欢迎下载使用。
安徽省马鞍山市高中六校联考2023-2024+学年高一下学期4月阶段检测政治试题: 这是一份安徽省马鞍山市高中六校联考2023-2024+学年高一下学期4月阶段检测政治试题,共8页。
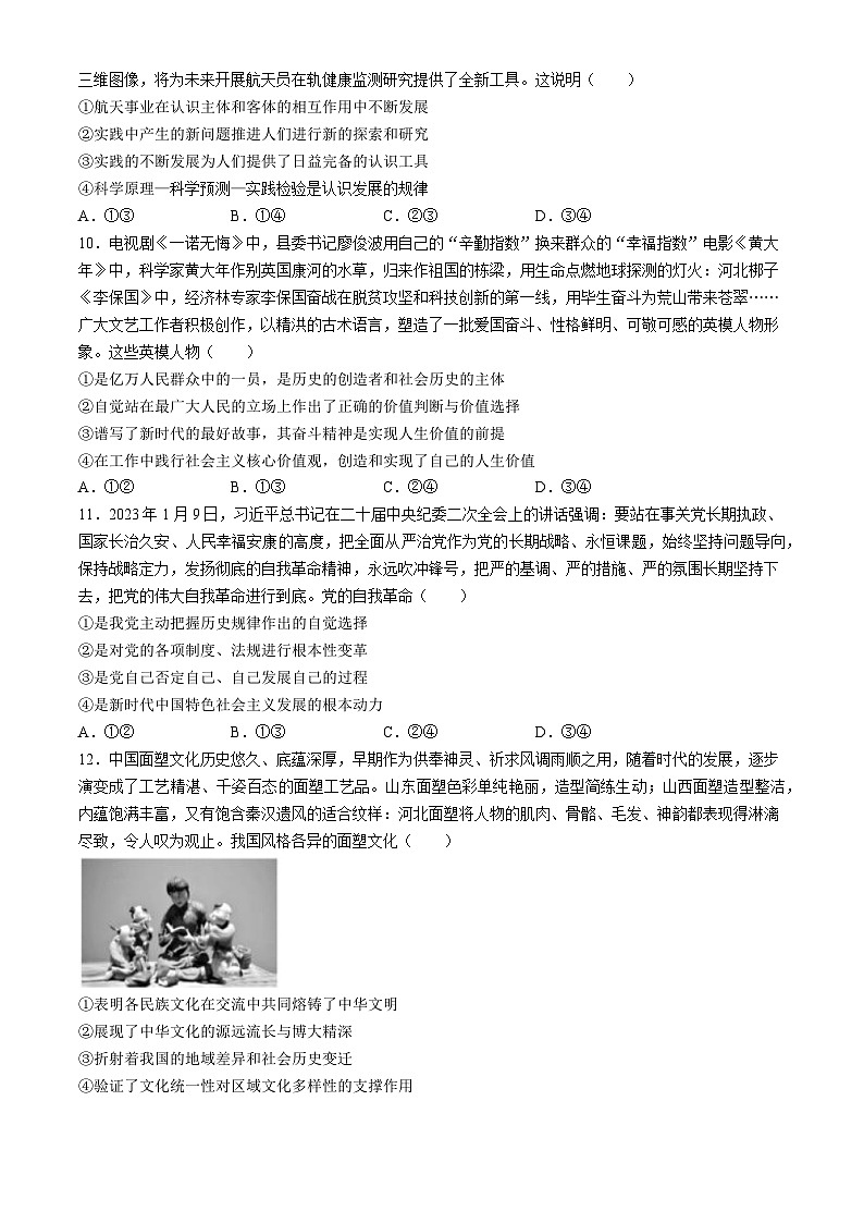
安徽省马鞍山市部分学校2023-2024学年高二上学期期末检测政治试题: 这是一份安徽省马鞍山市部分学校2023-2024学年高二上学期期末检测政治试题,共7页。试卷主要包含了本试卷分选择题和非选择题两部分,右面诗句与漫画等内容,欢迎下载使用。

