还剩19页未读,
继续阅读
所属成套资源:2024年中考历史二轮复习专题训练题(49份)
成套系列资料,整套一键下载
2023年海南省中考历史真题变式练习中国近代史(含解析)
展开
这是一份2023年海南省中考历史真题变式练习中国近代史(含解析),共22页。试卷主要包含了选择题等内容,欢迎下载使用。
相关试卷
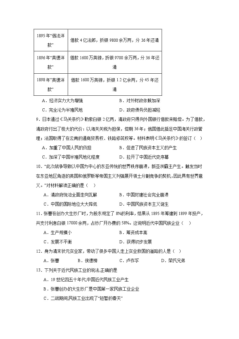
2023年海南省中考历史真题变式练习主观题(含解析答案):
这是一份2023年海南省中考历史真题变式练习主观题(含解析答案),共54页。试卷主要包含了综合题,论述题等内容,欢迎下载使用。
2023年海南省中考历史真题变式练习中国现代史(含解析):
这是一份2023年海南省中考历史真题变式练习中国现代史(含解析),共11页。试卷主要包含了选择题等内容,欢迎下载使用。
2023年海南省中考历史真题变式练习中国古代史(含解析):
这是一份2023年海南省中考历史真题变式练习中国古代史(含解析),共22页。试卷主要包含了选择题等内容,欢迎下载使用。

