所属成套资源:2024年中考化学题型专练(苏州专练)
重难点10 金属和金属材料-2024年中考化学题型专练(苏州专练)
展开
这是一份重难点10 金属和金属材料-2024年中考化学题型专练(苏州专练),文件包含重难点10金属和金属材料原卷版苏州专版docx、重难点10金属和金属材料解析版苏州专版docx等2份试卷配套教学资源,其中试卷共33页, 欢迎下载使用。
知识点一、金属与酸反应的图象分析。
(1)等质量的金属与足量的酸反应
酸是足量的,说明金属完全反应,所以最终生成氢气的质量要依据金属的质量来计算。如镁、锌、铁与酸的反应如图表示。
= 1 \* GB3 \* MERGEFORMAT ①金属越活泼,图示反应物的曲线越陡,如Mg线比Zn线陡,Zn线比Fe线陡;
= 2 \* GB3 \* MERGEFORMAT ②当金属在化合物中化合价相同时,金属的相对原子质量越小,与酸反应产生的氢气越多,曲线的拐点越高。可简单概括为:越陡越活,越高越小。
(2)足量的金属与等量的酸反应
金属是足量的,说明酸完全反应,最终生成氢气的质量要依据酸的质量来计算,所以最终生成氢气的质量相等。如镁、铁与酸的反应可用右图表示。
知识点二、探究金属的活动性强弱,实验方案设计
(1)比较两种金属的活动性强弱:
方法一:将打磨过的金属分别插入等溶度的稀盐酸或硫酸中,观察是否反应或反应的剧烈程度。
方法二:将打磨过的一种金属单质放入另一种金属的盐溶液中,观察是否反应。
(2)比较三种金属的活动性强弱:
方法一:两盐夹一金:将活动性排在中间的金属单质分别放入其它两种金属的盐溶液中,观察现象。
方法二:两金夹一盐:将活动性最强和最弱的金属单质放入活动性在中间的金属的盐溶液中,观察现象。
(3)实验注意事项:比较金属活动性时,需要注意在、控制变量法的应用,如酸溶液或盐溶液的温度、浓度、体积,金属的形状、表面积等需要一致。
知识点三、金属材料
(1)常温下一般为固态(但汞为液态)。
(2)大多数呈银白色(铜为紫红色,金为黄色)。
(3)合金是金属与金属或金属与非金属的混合物,而不一定非得是金属与金属的融合。
知识点四、金属的冶炼实验
(1)实验开始时,先通入一氧化碳,然后再点燃酒精喷灯的原因是排出空气,防止加热时爆炸。
(2)实验结束时的操作是“先停止加热,继续通一氧化碳,直到玻璃管冷却”。这样操作的目的是防止生成高温的铁又被氧化。
知识点五、金属铝比铁活泼,但是铝制品更耐腐蚀是因为:
(1)铁锈很疏松,不能阻碍里层的铁继续与氧气、水蒸气反应,因此铁制品可以全部被锈蚀。
(2)而铝与氧气反应生成致密的氧化铝薄膜,从而阻止铝进一步氧化,因此,铝具有很好的抗腐蚀性能。
知识点六、金属与盐发生置换反应的条件:
①K Ca Na 三种金属除外;
②盐必须为可溶性盐;
③在活动性中只能在前面的金属置换后面的金属。
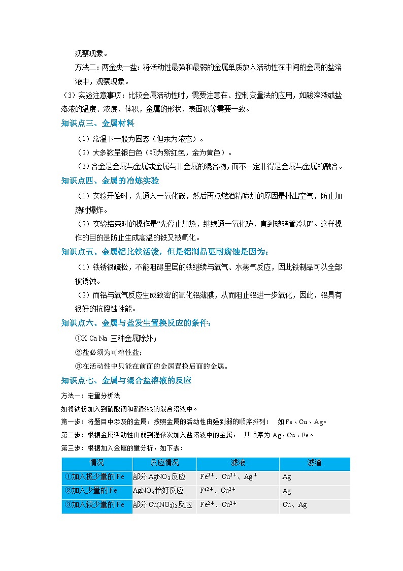
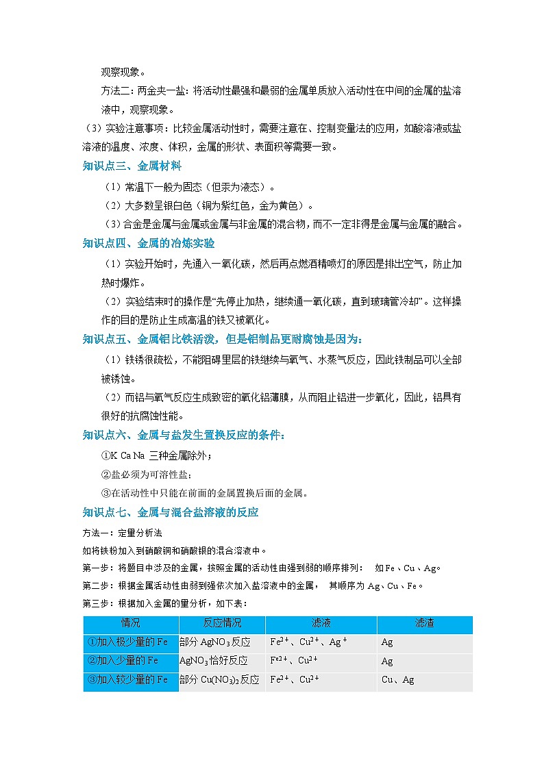
知识点七、金属与混合盐溶液的反应
方法一:定量分析法
如将铁粉加入到硝酸铜和硝酸银的混合溶液中。
第一步:将题目中涉及的金属,按照金属的活动性由强到弱的顺序排列:如Fe、Cu、Ag。
第二步:根据金属活动性由弱到强依次加入盐溶液中的金属,其顺序为Ag、Cu、Fe。
第三步:根据加入金属的量分析,如下表:
方法二:优先法
判断反应发生的先后顺序的依据:远距离先置换,即金属活动性相差越大(或位置距离越远),反应优先发生。
1. 将铁粉加入到一定量的硝酸铜和硝酸银的混合溶液中
先:Fe+2AgNO3=Fe(NO3)2+2Ag
后:Fe+Cu(NO3)2=Fe(NO3)2+Cu
例1.将等质量的甲、乙两金属分别与足量的稀硫酸反应,产生氢气的质量与反应时间的关系如图。关于甲、乙两金属判断合理的是( )
A.铁、镁B.铁、锌C.锌、铁D.锌、镁
例2.将相同状态的足量铁和锌,分别与等质量、等浓度的稀盐酸反应,产生氢气的质量与反应的时间关系如图所示,下列说法正确的是( )
A.铁和锌的质量相同
B.甲是铁,乙是锌
C.充分反应后,消耗的稀盐酸质量相同
D.反应后溶液的质量均减少
例3.向等质量的金属锌和镁中分别逐滴加入相同浓度的稀硫酸,产生氢气的质量与加入硫酸的质量关系如图所示。下列说法正确的是( )
A.该图反映出镁比锌的金属活动性强
B.a点时,两个烧杯中的金属均有剩余
C.b点时,两个烧杯中产生氢气的质量相同
D.c点时,两个烧杯中的酸都恰好完全反应
例3.(2022·黑龙江·肇东市第七中学校二模)在5.6g铁粉中,先逐滴加入一定量的Cu(NO3)2溶液,充分反应后再逐滴加入AgNO3溶液,剩余固体质量与所加溶液总质量的关系如图所示,下列说法正确是( )
①所加溶液质量为M1g时,生成Cu的质量为m1g
②bc段发生的是Cu和AgNO3溶液的反应
③向c点对应的固体中加稀盐酸,有气泡产生
④m3的值为21.6
⑤e点溶液中不含Cu(NO3)2
1.在定量研究金属与酸的化学反应时,绘制出如图所示金属与氢气质量关系的图象,分子图象得到以下结论中,正确的是
A.三种金属与酸反应的速率:Mg>Na>Zn
B.三种金属的活动性顺序:Na>Mg>Zn
C.生成相同质量的氢气消耗金属的质量:Na>Mg=Zn
D.同质量的三种金属与足量的酸反应得到氢气的质量:Mg>Na>Zn
2.某兴趣小组为探究活泼金属与酸反应的规律,将质量相等的甲、乙两种金属分别放入到质量分数相同的足量稀盐酸中,经实验测定并绘制出生成氢气的质量与反应时间的关系(见下图)。分析图像得到的以下结论中, 一定正确的是
A. 金属甲比金属乙活泼B. 金属甲比金属乙的相对原子质量大
C. 金属乙比金属甲的反应速率大D. 金属乙比金属甲的化合价高
3.把等质量的X、Y、Z、M四种金属分别加入到等质量、等质量分数的足量稀盐酸中(反应关系如图甲),把金属M加入到足量的Y(NO3)2溶液中(反应关系如图乙)。据此判断四种金属的活动性顺序为
A. X>Z>M>Y B. Y>M>Z>X C. X>Z>Y >M D. Z>X>M>Y
4.有A,B两种金属放入等质量分数的稀硫酸中,生成氢气的质量与反应时间的关系如图所示,下列结论合理的是
A. 金属活动性A>B B. 生成氢气的质量A>B
C. 反应的硫酸质量A<B D. 反应的金属质量A<B
5.将等质量的甲、乙两金属分别与足量的稀硫酸反应,产生氢气的质量与反应时间的关系如图。关于甲、乙两金属判断合理的是
A. 铁、镁 B. 锌、镁 C. 锌、铁 D. 铁、锌
6.将质量相等的甲、乙两块金属,分别放入质量和溶质质量分数均相同的足量稀硫酸中,生成氢气的质量与反应时间的关系如图所示(反应后无固体残余)。下列分析正确的是
A. 金属乙反应后产生的氢气多一些 B. 金属乙的活泼性比金属甲强一些
C. 金属甲的反应速率比金属乙快一些 D. 反应后所得的溶液质量甲一定比乙小
7.相同质量的Mg、Fe、Zn三种金属,分別与足量的、质量相同、质量分数相同的稀H2SO4充分反应,生成氢气与消耗稀H2SO4的质量关系见右图,分析图象所得的结论中,不正确的是
A.三种金属的活动性顺序:Mg>Fe>Zn
B.三种金属的相对原子质量:Mg<Fe<Zn
C.三种金属消耗稀H2SO4的质量:Mg>Fe>Zn
D.三种金属与稀H2SO4反应后溶液的质量:Mg<Fe<Zn
8.将质量均为10克的Mg、Fe、Zn三种金属分别放入质量和溶质质量分数均相同的三份稀硫酸中,反应完成后,生成氢气的质量关系不可能的是
A.B.
C.D.
9.将等质量的铁粉和锌粉分别与等质量且溶质质量分数相等的稀盐酸充分反应,产生氢气的质量与时间的关系如图所示。下列说法正确的是
A.a表示铁与稀盐酸反应
B.a表示的反应,金属一定有剩余
C.b表示的反应,稀盐酸一定有剩余
D.若有一种金属剩余,则剩余的金属一定是铁
10.如图所示的四个图象,分别对应四种过程,其中正确的是
A.分别向等质量Mg和Cu中加入足量等质量、等浓度的稀硫酸
B.分别向等质量且足量的Zn中加入等质量、不同浓度的稀硫酸
C.分别向等质量且足量的Mg和Zn中加入等质量、等浓度的稀硫酸
D.分别向等质量的Mg和Zn中加入等质量、等浓度且足量的稀硫酸
11.(2022年四川省广安市中考)竞争无处不在,微观粒子之间的反应也是如此。将足量的Zn粉投入一定质量的AgNO3和Cu(NO3)2的混合溶液中发生反应,溶液的质量随时间的变化关系如图所示。
下列说法不正确的是( )
A. a点对应的溶液中含有三种金属阳离子
B. b点处的固体中含Ag和Zn
C. 取少量b点处的溶液于试管中,滴加稀盐酸会有沉淀出现
D. 溶液先不变色,一段时间后由蓝色逐渐变为无色
12.(2022·湖北·巴东县京信友谊中学模拟预测)2.2g可能含有Mg、Al、Cu的金属样品,与足量稀盐酸反应,放出氢气的总质量为0.2g,以下对该样品组成的判断中正确的是( )
A.一定含有AlB.一定含有CuC.一定含有MgD.一定含有Mg和Cu
13.(2022年湖南省衡阳市中考)向一定质量的Cu(NO3)2和AgNO3的混合溶液中逐渐加入锌粉。反应过程中溶质Cu(NO3)2的质量随加入锌粉质量的变化关系如图所示。下列说法错误的是( )
A.a点时,溶液的总质量与反应前相比减小
B.b点时,溶液为Zn(NO3)2和Cu(NO3)2的混合溶液
C.c点时,溶液呈无色
D.d点时,过滤所得滤渣为Cu和Ag的混合物
14.将一定质量的铁粉加至H2SO4、MgSO4和CuSO4的混合溶液中,充分反应后过滤,得到滤液M和滤渣N。下列有关说法中,不合理的是( )
A.滤液M中一定存在Fe2+
B.滤渣N的质量一定大于加入铁粉的质量
C.滤渣N中一定没有单质镁
D.滤液M中至少含有两种金属阳离子
15.将一定量的锌粉加入到氯化亚铁、氯化铜和氯化镁的混合溶液中,反应一段时间后过滤,向滤渣中加入稀硫酸有气泡产生,则下列叙述正确的是( )
①滤渣中一定含有锌
②滤渣中一定含有铜,可能含有锌
③向滤渣中加入足量稀硫酸,最后溶液一定变成浅绿色
④滤液中溶质一定含有氯化锌和氯化镁
⑤滤液的颜色不可能为浅绿色
A.①④⑤B.②③④C.②③⑤D.②④⑤
16.某化学小组的同学将单质锌和单质银的混合物ag加入到一定量的Cu(NO3)2溶液中,充分反应后过滤,得到一定温度下的滤液(不饱和)和滤渣,在滤渣中加入稀盐酸,有气泡冒出。下列有关说法中,不合理的是( )
A.滤液一定是无色溶液
B.滤液中一定含有Ag+、Zn2+
C.滤渣的质量一定大于ag
D.滤渣中一定含有单质银、单质铜和单质锌
17.(双选)向一定量AgNO3和Cu(NO3)2的混合溶液中加入铁粉,测得混合物中溶液的质量与加入铁粉的质量关系如下图所示。下列说法正确的是( )
A.a点,溶液中含有较多量的阳离子是Ag+、Cu2+、Fe2+
B.c点,向过滤后得到的固体中滴加稀盐酸,无气泡产生
C.d点,滤渣是银、铜和铁
D.e点,滤液中可能含有2种溶质
18.向AgNO3和Mg(NO3)2溶液中加入一定量Zn粉和Cu粉,充分反应后过滤,得到滤渣和蓝色滤液。关于该滤渣和滤液说法正确的是( )
A.向滤渣中加入稀盐酸,可能有气泡产生
B.滤液中一定有Cu(NO3)2、Mg(NO3)2、Zn(NO3)2
C.滤渣中一定有Ag,可能有Cu和Zn
D.滤液中一定无AgNO3,可能有Zn(NO3)2
19.向CuSO4和MgSO4的混合溶液中加入一定量的铝粉充分反应后过滤得到滤渣和滤液:
(1)写出上述实验中发生反应的化学方程式______________________________;
(2)向滤渣中加入一定量的稀盐酸:
①若无气泡产生,则滤液中的溶质一定有____________________,可能有____________________;
②若无气泡产生,则滤渣中一定有____________________。
20.(2022·贵州黔南·模拟预测)3月29日17时50分,我国在太原卫星发射中心成功发射长征六号改运载火箭,搭载发射的浦江二号和天鲲二号卫星顺利进入预定轨道,发射任务获得圆满成功。据了解,长征六号改运载火箭是我国新一代无毒无污染运载火箭,是我国首型固体捆绑运载火箭,用于发射太阳同步轨道卫星。
(1)火箭外壳常用铝合金,金属铝具有优良的抗腐蚀性是因为___________。而铁制品易生锈是因为铁易与空气中的_____________反应生成的铁锈很疏松。
(2)火箭箱体可用铝-铜-镁系、铝-锌-镁系高强度铝合金制作。金属镁可从菱镁矿中制取。菱镁矿中主要含MgCO3、FeCO3和SiO2。
①菱镁矿属于__________(填“纯净物”或“混合物”)。
②写出向菱镁矿中加入足量稀HCl 反应的化学方程式_____________。(写一个)
③将n 克的镁和金属R 的混合粉末加入一定量的氯化铜溶液中,溶液质量的变化情况如图所示。则金属相对原子质量 Mg_______________R(填“”)。(金属R 在化合物中通常显+2 价)
④反应至 t1时段后过滤,向滤渣中加入稀盐酸,观察到有气泡产生,则滤渣中___________。
A 只有铜 B.只有铜和R C.只有镁和铜 D.有镁、铜、R
⑤若金属 R 的相对原子质量为 a,则n 克混合金属粉末完全反应后生成铜的质量 m 是_________________。(用含有a 和n 的字母表示)
⑥为探究铜、镁金属的活动性,请你设计实验加以验证________________。
21.(2022·黑龙江·肇东市第七中学校模拟预测)某化学兴趣小组将一定质量的Fe和Zn的混合粉末加入AgNO3溶液中,充分反应后过滤,得到滤渣和滤液:如果滤液呈浅绿色,则关于滤渣和滤液的下列说法中正确的是______。
①向滤渣中加入稀盐酸,一定有气泡产生
②向滤液中加入稀盐酸,可能有白色沉淀产生
③滤渣中一定含有Ag
④滤液中一定含有Fe(NO3)2,一定不含AgNO3,可能含有Zn(NO3)2
22.(2022·河南·巩义市教育科研培训中心一模)金属与人类生活密切相关。回答下列问题:
人们在实验研究中总结出常见金属的活动性顺序:
(1)请在表中内填写对应的元素符号______。
(2)粉末状的铂黑能吸收大量氢气。铂元素的部分信息如图所示,下列说法错误的是______。(双选)
a.铂是活泼金属,能与稀硫酸发生置换反应
b.可以推出铂的中子数约为117
c.铂的核电荷数为78
d.铂原子的相对原子质量为195.1g
(3)探究X、Y、Z三种金属的活动性顺序:X+HC1→不反应、、Z+X(NO3)2→不反应,则X、Y和Z三种金属活动性和(H)由强到弱的顺序是______。
(4)下列事实不能用金属活动性解释的是______。
①铝制品比铁制品耐腐蚀
②不能用铁制容器来配制波尔多液
③实验室用锌和稀硫酸反应制取氢气
④金、银以单质的形式存在,其余都以化合物的形式存在
(5)向一定量的硝酸银和硝酸铜的混合溶液中加入锌粉,溶液质量与加入锌的质量关系如图所示:
①当加入锌的质量为a克时,发生反应的化学方程式______。
②当加入锌的质量d克时,过滤得到固体,为验证固体的成分,做以下实验,请把表格填写完整。
(6)某实验室欲制取2L氢气(H2的密度为0.09g/L),用足量的稀硫酸与含锌40%的粗锌反应,需要这种粗锌的质量是多少?(写出计算过程)情况
反应情况
滤液
滤渣
①加入极少量的Fe
部分AgNO3反应
Fe2+、Cu2+、Ag+
Ag
②加入少量的Fe
AgNO3恰好反应
Fe2+、Cu2+
Ag
③加入较少量的Fe
部分Cu(NO3)2反应
Fe2+、Cu2+
Cu、Ag
④加入适量的Fe
Cu(NO3)2恰好反应
Fe2+
Cu、Ag
⑤加入过量的Fe
无反应
Fe2+
Fe、Cu、Ag
反应情况
滤液成分
滤渣成分
①
Fe(NO3)2、Cu(NO3)2、AgNO3
Ag
②
Fe(NO3)2、Cu(NO3)2
Ag
③
Fe(NO3)2、Cu(NO3)2
Ag、Cu
④
Fe(NO3)2
Ag、Cu
实验步骤
现象
固体的成分
取少量固体加______
有气泡产生
______
相关试卷
这是一份重难点11 中和反应及应用专题突破-2024年中考化学题型专练(苏州专练),文件包含重难点11中和反应及应用专题突破原卷版苏州专版docx、重难点11中和反应及应用专题突破解析版苏州专版docx等2份试卷配套教学资源,其中试卷共41页, 欢迎下载使用。
这是一份重难点09 碳及其氧化物-2024年中考化学题型专练(苏州专练),文件包含重难点09碳及其氧化物原卷版苏州专版docx、重难点09碳及其氧化物解析版苏州专版docx等2份试卷配套教学资源,其中试卷共40页, 欢迎下载使用。
这是一份重难点08 水和溶液-2024年中考化学题型专练(苏州专练),文件包含重难点08水和溶液原卷版苏州专版docx、重难点08水和溶液解析版苏州专版docx等2份试卷配套教学资源,其中试卷共57页, 欢迎下载使用。

