山西省忻州市名校2023-2024学年高二下学期3月联合考试物理试题(原卷版+解析版)
展开1.答题前,考生务必将自己的姓名、考生号、考场号、座位号填写在答题卡上。
2.回答选择题时,选出每小题答案后,用铅笔把答题卡上对应题目的答案标号涂黑。如需改动,用橡皮擦干净后,再选涂其他答案标号。回答非选择题时,将答案写在答题卡上。写在本试卷上无效。
3.考试结束后,将本试卷和答题卡一并交回。
4.本试卷主要考试内容:人教版选择性必修第一册第一至三章,选择性必修第二册。
一、单项选择题:本题共7小题,每小题4分,共28分。在每小题给出的四个选项中,只有一项是符合题目要求的。
1. 一弹簧振子在水平方向上做简谐运动,其振动图像如图所示,下列说法正确的是( )
A. 振子的振幅为B. 第末振子的动能大于第末振子的动能
C. 内振子的速度方向始终相同D. 内振子的加速度逐渐增大
【答案】C
【解析】
【详解】A.如图所示,振子的振幅为5cm,A错误;
B.第末振子在最大位移处,动能为零;第末振子在平衡位置,动能最大,B错误;
C.内振子向x轴负方向运动,速度方向不变,C正确;
D.内振子的加速度先减小后增大,D错误。
故选C。
2. 如图所示,一同学正在用平底煎锅炒豆子,其中一颗豆子的质量为0.4g,以大小为4m/s的速度沿竖直方向垂直撞击在水平锅盖上,撞击后速度方向与撞前相反、大小变为原来的,撞击的时间比较短,下列说法正确的是( )
A. 豆子从锅底到撞击锅盖的过程中,重力的冲量为零
B. 豆子撞击锅盖的时间越长,锅盖给豆子的作用力越大
C. 豆子撞击锅盖前后,豆子的速度变化量大小为 3m/s
D. 豆子撞击锅盖的过程中,豆子的动量变化量大小为2×10-3kg·m/s
【答案】D
【解析】
【详解】A.豆子从锅底到撞击锅盖的过程中,根据
IG=mgt
可知,重力的冲量不为零,选项A错误;
B.豆子撞击锅盖的过程中,向下为正方向,根据动量定理
可知,豆子撞击锅盖的时间越长,锅盖给豆子的作用力越小,选项B错误;
C.豆子撞击锅盖前后,豆子的速度变化量大小为
选项C错误;
D.豆子撞击锅盖的过程中,豆子的动量变化量大小为
选项D正确。
故选D。
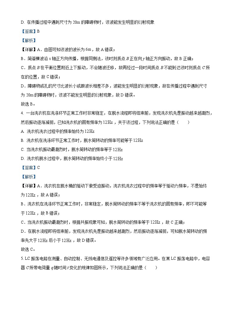
3. 一列沿x轴正方向传播的简谐横波某时刻传播到了C点,B是这列波上的一个质点,该时刻的波动图像如图所示,下列说法正确的是( )
A. 该波的波长为3m
B. 该时刻质点B正在向y轴正方向振动
C. 再经过一段时间质点B可以到达该时刻质点C所在的位置
D. 在传播过程中遇到尺寸为20m的障碍物时,该波能发生明显的衍射现象
【答案】B
【解析】
【详解】A.由图可知该波的波长为,故A错误;
B.简谐横波沿x轴正方向传播,根据同侧法,该时刻质点B正在向y轴正方向振动,故B正确;
C.质点B在平衡位置附近上下振动,不会随波迁移,故再经过一段时间质点B不能到达该时刻质点C所在的位置,故C错误;
D.障碍物或孔的尺寸比波长小或跟波长相差不多,波能发生明显的衍射现象,故在传播过程中遇到尺寸为20m的障碍物时,该波不能发生明显的衍射现象,故D错误。
故选B。
4. 一台洗衣机在洗涤环节正常工作时非常稳定,在脱水流程即将结束前,发现洗衣机先是振动越来越剧烈,然后振动逐渐减弱,已知洗衣机的固有频率为,关于该过程,下列说法正确的是( )
A. 洗衣机洗衣过程中的频率始终为
B. 洗衣机在洗涤环节正常工作时,脱水筒转动的频率可能等于
C. 当洗衣机振动最剧烈时,脱水筒转动的频率等于
D. 洗衣机脱水过程中,脱水筒转动的频率始终小于
【答案】C
【解析】
【详解】A.洗衣机在脱水桶的驱动下做受迫振动,洗衣机洗衣过程中的频率等于驱动力频率,不是始终为,故A错误;
B.洗衣机在洗涤环节正常工作时,非常稳定,脱水筒转动的频率不等于洗衣机的固有频率,即不可能等于,故B错误;
C.当洗衣机振动最剧烈时,根据共振现象可知,脱水筒转动的频率等于,故C正确;
D.在脱水流程即将结束前,发现洗衣机先是振动越来越剧烈,然后振动逐渐减弱,可知脱水筒转动的频率先大于后小于,故D错误。
故选C。
5. LC振荡电路在测量、自动控制、无线电通信及遥控等许多领域有广泛应用。在某LC振荡电路中,电容器C所带电荷量q随时间t变化的规律如图所示,下列说法正确的是( )
A. 内电流逐渐减小
B. 内磁场能正在向电场能转化
C. 时线圈感应电动势最大
D. 若仅增大该LC振荡电路中电容器两板间的距离,则振荡周期增大
【答案】C
【解析】
【详解】A.根据公式可知,图像斜率表示电流,由图可知,内电流逐渐增大,故A错误;
B.由图可知,内电容器C所带电荷量q逐渐减小,电容器放电,则电场能正在向磁场能转化,故B错误;
C.由图可知,时电路中电流最小,则线圈的感应电动势最大,故C正确;
D.根据电容的决定式可知,仅增大该LC振荡电路中电容器两板间的距离,电容器的电容减小,由可知,振荡周期减小,故D错误。
故选C。
6. 如图所示,间距为1m的两根足够长的光滑平行金属导轨固定于同一绝缘水平面内,左端通过导线连接一个阻值为的定值电阻R,整个导轨处在方向竖直向下、磁感应强度大小为0.8T的匀强磁场中,匀质金属杆垂直导轨放置,在杆的中点施加一个方向垂直杆、大小为2N的水平拉力F,一段时间后杆匀速运动,杆与导轨始终接触良好,杆接入回路的电阻为,导轨的电阻不计,下列说法正确的是( )
A. 杆匀速运动时,流过杆的电流方向为由D到C
B. 杆匀速运动时,流过定值电阻R的电流为2.5A
C. 杆匀速运动时,杆两端的电压为4.0V
D. 杆匀速运动时的速度大小为4m/s
【答案】B
【解析】
【详解】A.根据右手定则可判断出,流过杆的电流方向为由C到D,故A错误;
BC.杆匀速运动时,有
解得
杆两端的电压为
故B正确,C错误;
D. 杆产生的电动势为
根据
可得
故D错误。
故选B。
7. 如图甲所示,劲度系数为50N/m的轻质弹簧上端固定,下端悬挂一质量的小钢球,用手缓慢把钢球从平衡位置O向下拉一段距离后松手,以小球的平衡位置为x轴原点,竖直向下为x轴正方向,从某一时刻开始计时,小球在竖直方向做简谐运动的图像如图乙所示,其振动周期为T,重力加速度大小,则时刻弹簧的弹力大小为( )
A B.
C. D.
【答案】C
【解析】
【详解】图乙对应的函数方程为
当时,解得
由于简谐运动的回复力大小与位移大小成正比,方向相反,竖直向下为x轴正方向,则有
解得
故选C。
二、多项选择题:本题共3小题,每小题6分,共18分。在每小题给出的四个选项中,有两个或两个以上选项符合题目要求。全部选对的得6分,选对但不全的得3分,有选错的得0分。
8. 生活中的传感器有很多种,其中有一种电容式风力传感器,是通过改变极板间的距离来改变电容的,如图所示,将电容式风力传感器连接在电路中组成回路,电源电动势恒定不变,闭合开关S,可动电极在风力作用下能够向左移动,风力越大,向左移动的距离越大。下列说法正确的是( )
A. 风力越大,电容式风力传感器的电容越小
B. 风力越大,电容式风力传感器的电容器存储的电荷越多
C. 风力越大,电容式风力传感器两极板间的电场强度越大
D. 风力越大,电容式风力传感器两极板间的电压越大
【答案】BC
【解析】
【详解】A.根据题意可知,风力越大,则越小,由电容器的决定式
可得电容器的电容变大,故A错误;
BD.电源电动势恒定不变,电容器一直接着电源,则器电压不变,由
可知风力越大,电容越大,电容器存储的电荷越多,故B正确,D错误;
C.电容器两极板间为匀强电场,由
风力越大,距离越小,而电压不变,则电容式风力传感器两极板间的电场强度越大,故C正确。
故选BC。
9. 如图甲所示,一个20匝的圆形线圈(图中只画了2匝),面积为,电阻为,在线圈外接一个阻值为的电阻R。整个线圈均处于垂直线圈平面指向纸内的匀强磁场中,磁场的磁感应强度随时间变化的规律如图乙所示,下列说法正确的是( )
A. 4s~6s内P、Q两点间的电势差为2VB. 0~4s内P点电势高于Q点电势
C. 4s~6s内电阻R的功率为0.8WD. 0~4s内通过R的电荷量为0.4C
【答案】BD
【解析】
【详解】AC.4s~6s内线圈产生的感应电动势为
电流为
P、Q两点间的电势差为
电阻R的功率为
故AC错误;
B.0~4s内穿过线圈的磁通量增大,根据“增反减同”判断出线圈中感应电流方向为逆时针,由于电源内部电流由低电势流向高电势,所以P点电势高于Q点电势,故B正确;
D.0s-4s内线圈产生的感应电动势为
电流为
通过R的电荷量为
故D正确。
故选BD。
10. 如图甲所示,在某均匀介质中建立三维直角坐标系,其中平面水平。轴上的两个波源的坐标分别为,时刻同时开始振动,两个波源的振动情况完全相同,它们的振动图像如图乙所示。两列波在介质中的传播速度均为,下列说法正确的是( )
A. 的中点为振动加强点
B. 两列波均传播到点后,点的振幅为
C. 在轴上两点间有4个振动加强点
D. 波源的振动形式传播到点比波源晚
【答案】AD
【解析】
【详解】A.两个波源的振动情况完全相同,则的中点对应的波程差为零,该点为振动加强点,A正确;
B.波长为
点对应的波程分别为
,
波程差为
则点振动减弱点,振幅为0,B错误;
C.在轴上两点间的波程差范围
振动加强点对应的波程差分别为0、4m、8m,共3个振动加强点,C错误;
D.两波源传播到点时间差为
D正确。
故选AD。
三、非选择题:共54分。
11. 熊同学在实验室用可拆式变压器进行“探究变压器线圈两端的电压与匝数的关系”的实验。
(1)对于实验过程,下列说法正确的是______。
A. 为确保实验安全,应使用低压直流电源
B. 为确保实验安全,实验中原线圈的匝数应小于副线圈的匝数
C. 实验所用电压较低,通电情况下可用手接触裸露的导线、接线柱
D. 使用多用电表测电压时,先用最大量程挡试测,再选用适当的挡位进行测量
(2)用匝和匝的变压器,实验测量数据记录如表所示:
根据实验数据可知,该次实验时原线圈的匝数为______(填“80”或“160”)。
(3)熊同学多次实验后发现原线圈与副线圈的电压之比总是稍大于原线圈与副线圈的匝数之比,试分析其原因:______。
【答案】11. D 12. 160
13. 铁芯在交变磁场的作用下会发热;交变电流产生的磁场不可能完全限制在铁芯内;理想变压器是一个理想模型,实际用的变压器会有铜损和铁损
【解析】
【小问1详解】
A.变压器的工作原理是必须使用交流电源,故A错误;
B.根据理想变压器的工作原理可知,原副线圈的电压比等于匝数之比,所以为确保实验安全,实验中副线圈的匝数应小于原线圈的匝数,故B错误;
C.虽然实验所用电压较低,但是为了安全,通电情况下也不可用手接触裸露的导线、接线柱,故C错误;
D.使用多用电表测电压时,应先用最大量程挡试测,然后再选用适当的挡位进行测量,故D正确。
故选D。
【小问2详解】
由于铁芯发热、漏磁、铜损铁损等原因,副线圈交流电压表的读数应小于理想电压表的读数,由于总是小于的一半,所以可判断出原线圈匝数为160。
【小问3详解】
由于铁芯在交变磁场的作用下会发热,交变电流产生的磁场不可能完全限制在铁芯内,存在着漏磁现象,理想变压器是一个理想模型,实际用的变压器会有铜损和铁损等原因,所以原线圈与副线圈的电压之比总是稍大于原线圈与副线圈的匝数之比。
12. “争先”物理兴趣小组正在进行“用单摆测量重力加速度”的实验,同学们的实验装置如图甲所示。
(1)小组的李同学用游标卡尺测量摆球直径,读数如图乙所示,则摆球的直径为_______。
(2)关于实验操作,下列说法正确的是_______。
A. 摆线要选择适当细些、长些、弹性好的细线
B. 摆球尽量选择质量大些、体积小些的
C. 为了方便测量单摆的周期,摆角应尽可能接近
D. 从摆球经过平衡位置开始计时,记下摆球做40次全振动所用的时间,则单摆周期为
(3)兴趣小组的同学发现利用单摆周期公式计算得到的重力加速度值总是偏大,可能的原因是_______。
A. 摆球的质量偏大B. 计数时误将41次记为40次
C. 单摆的摆角仅为D. 测摆长时,摆线拉得过紧
(4)为了提高实验精度,在实验中多次改变摆长并测出相应的周期,从而绘制出图线,进一步计算得到图线的斜率为,则当地的重力加速度_______。
【答案】(1)1.060
(2)BD (3)D
(4)
【解析】
【小问1详解】
20分度游标卡尺的精确值为,由图乙可知摆球的直径为
【小问2详解】
A.摆线要选择适当细些、长些、弹性差的细线,故A错误;
B.为了减小空气阻力的影响,摆球尽量选择质量大些、体积小些的,故B正确;
C.为了使单摆做简谐运动,摆角不能大于,故C错误;
D.从摆球经过平衡位置开始计时,记下摆球做40次全振动所用的时间,则单摆周期为,故D正确。
故选BD。
【小问3详解】
兴趣小组的同学发现利用单摆周期公式计算得到的重力加速度值总是偏大,根据单摆周期公式
可得
A.摆球的质量偏大不会影响重力加速度值的测量,故A错误;
B.计数时误将41次记为40次,则周期测量值偏大,使得重力加速度值的测量偏小,故B错误;
C.单摆的摆角仅为不会影响重力加速度值的测量,故C错误;
D.测摆长时,摆线拉得过紧,则摆长测量值偏大,使得重力加速度值的测量偏大,故D正确。
故选D。
【小问4详解】
根据单摆周期公式
可得
可得图线的斜率为
可得当地的重力加速度为
13. 一列沿x轴正方向传播的简谐横波在时刻的波形如图甲所示,此时波恰好传到质点P,质点P做简谐运动的图像如图乙所示,质点Q的平衡位置为。求:
(1)该简谐横波的传播速度大小v;
(2)从开始到质点Q到达波峰所需的最短时间。
【答案】(1);(2)
【解析】
【详解】(1)根据题图甲可知,该简谐横波的波长
根据题图乙可知,质点做简谐运动的周期
该简谐横波的传播速度大小
(2)根据题意可知,该波沿x轴正方向传播,设时刻距离质点左端最近的波峰为点,根据周期性可知,点的平衡位置为
从开始到质点到达波谷所需的最短时间
14. 如图所示,在竖直平面内xOy坐标系的的空间中存在沿y轴负方向(竖直向下)的匀强电场,在的空间中存在方向垂直于xOy平面向里、磁感应强度大小为B的匀强磁场。一电荷量为q、质量为m的带正电的粒子从y轴上的P点由静止开始释放,一段时间后从原点O进入磁场,经磁场偏转一次后从x轴上的C点返回电场。已知,不计粒子受到的重力。求:
(1)匀强电场的电场强度大小E;
(2)粒子从P点到第一次经过C点所用的时间t。
【答案】(1);(2)
【解析】
【详解】(1)设粒子在磁场中运动的速度大小为,做匀速圆周运动的半径为,根据洛伦兹力提供向心力有
根据几何关系有
设粒子在电场中做匀加速运动的加速度大小为,根据牛顿第二定律有
根据运动规律有
解得
(2)设粒子从点运动到点的时间为,根据运动规律有
粒子在磁场中做完整的圆周运动的周期
粒子从点到第一次经过点所用的时间
解得
15. 如图所示,用轻弹簧连接的A、B两物块静止在光滑水平地面上,初始时弹簧处于原长。长度的细线一端固定在天花板上,另一端拴小球C。现将细线拉至水平,使小球C由静止释放,当小球运动到悬点正下方时恰好与物块B发生弹性碰撞,碰撞时间极短。A、B、C均可视为质点,它们的质量分别为,取重力加速度大小,弹簧始终在弹性限度内。求:
(1)小球C与物块B碰撞前瞬间,小球C的速度大小;
(2)小球C与物块B碰撞后瞬间,细线上的拉力的大小;
(3)A、B两物块运动过程中,弹簧弹性势能的最大值。
【答案】(1);(2);(3)
【解析】
【详解】(1)小球C摆到最低点的过程,根据机械能守恒定律有
解得
(2)设小球C与物块B发生弹性碰撞后瞬间,C、B的速度分别为,取向左为正方向,根据动量守恒定律有
根据能量守恒定律有
解得
,
对C受力分析,根据牛顿第二定律有
解得
(3)根据题意可知,A、B具有相同的速度时,弹簧的弹性势能最大,根据动量守恒定律有
根据能量守恒定律有
解得
2.55
3.02
3.80
4.95
5.20
6.10
7.65
10.08
山西省忻州市2023-2024学年高一下学期4月期中联考物理试题(原卷版+解析版): 这是一份山西省忻州市2023-2024学年高一下学期4月期中联考物理试题(原卷版+解析版),文件包含山西省忻州市2023-2024学年高一下学期4月期中联考物理试题原卷版docx、山西省忻州市2023-2024学年高一下学期4月期中联考物理试题解析版docx等2份试卷配套教学资源,其中试卷共20页, 欢迎下载使用。
山西省卓越联盟2023-2024学年高二下学期期中物理试题(原卷版+解析版): 这是一份山西省卓越联盟2023-2024学年高二下学期期中物理试题(原卷版+解析版),文件包含山西省卓越联盟2023-2024学年高二下学期期中物理试题原卷版docx、山西省卓越联盟2023-2024学年高二下学期期中物理试题解析版docx等2份试卷配套教学资源,其中试卷共26页, 欢迎下载使用。
山西省忻州市名校2023-2024学年高二下学期3月联合考试物理试题: 这是一份山西省忻州市名校2023-2024学年高二下学期3月联合考试物理试题,共8页。试卷主要包含了本试卷主要考试内容等内容,欢迎下载使用。

