江西省九江市武宁县武宁尚美中学2023-2024学年高二下学期期中地理试题(原卷版+解析版)
展开一、选择题:本题共16小题,每小题3分,共48分。在每小题给出的四个选项中,只有一项是符合题目要求的。
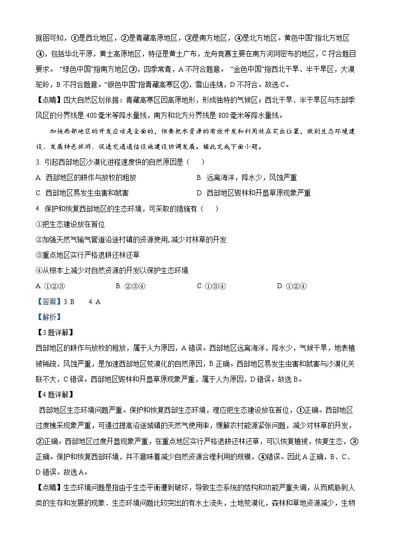
德国慕尼黑大学的一位教授是这样看待中国的:他把中国分成东部与西部,再分别分成南北两部分,形成图中①②③④四个区域,并将这四个区域命名为“银色中国”“金色中国”“黄色中国”和“绿色中国”。据此完成下面小题。
1. 下列关于图中区域的说法,正确的是( )
A. 决定各区域差异的基本因素是气候和地形
B. 各区域间有明确的界线
C. 各区域内部没有明显的分异
D. 各区域问不存在广泛的联系
2. 下列关于各区域某些特征的描述,错误的是( )
A. ③—“绿色中国”一四季常青B. ①—“金色中国”一大漠驼铃
C. ④—“黄色中国”一龙舟竞渡D. ②—“银色中国”一雪山连绵
加快西部地区的开发应该是全面的,但要把水资源的有效开发和利用放在突出位置,做到生态环境建设、发展特色旅游、促进交通通信设施建设协调发展。据此完成下面小题。
3. 引起西部地区沙漠化进程速度快的自然原因是( )
A. 西部地区的耕作与放牧的粗放B. 远离海洋,降水少,风蚀严重
C. 西部地区易发生虫害和鼠害D. 西部地区毁林和开垦草原现象严重
4. 保护和恢复西部地区的生态环境,可采取的措施有( )
①把生态建设放在首位
②加强天然气输气管道沿途村镇的资源使用,减少对林草的开发
③重点地区实行严格退耕还林还草
④从根本上减少对自然资源的开发以保护生态环境
A. ①②③B. ②③④C. ①③④D. ①②④
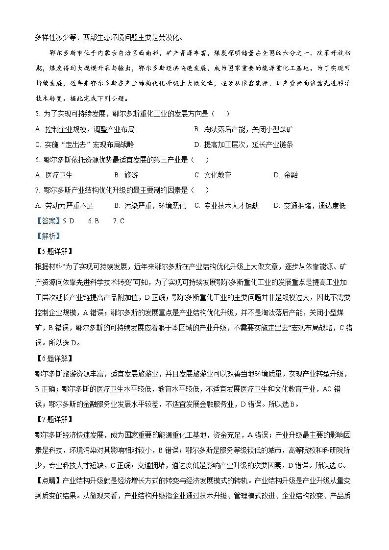
鄂尔多斯市位于内蒙古自治区西南部,矿产资源丰富,煤炭探明储量占全国的六分之一。改革开放初期,煤炭得到大规模开采与输出,鄂尔多斯经济快速发展,成为国家重要的能源重化工基地。为了实现可持续发展,近年来鄂尔多斯在产业结构优化升级上大做文章,逐步从依靠能源、矿产资源向依靠先进科学技术转变。据此完成下列小题。
5. 为了实现可持续发展,鄂尔多斯重化工业的发展方向是( )
A 控制企业规模,调整产业布局B. 淘汰落后产能,关闭小型煤矿
C. 实施“走出去”宏观布局战略D. 提高加工层次,延长产业链条
6. 鄂尔多斯依托资源优势最适宜发展的第三产业是( )
A. 医疗卫生B. 旅游C. 文化教育D. 金融
7. 鄂尔多斯产业结构优化升级的最主要制约因素是( )
A. 劳动力严重不足B. 污染严重,环境恶化C. 专业技术人才短缺D. 交通拥堵,通达度低
读“黄河水系简图”,完成下面小题。
8. 下列关于①、②两地目前主要的环境问题的叙述,正确的是( )
A. 森林破坏 全球变暖B. 水土流失 酸雨
C. 荒漠化 水土流失D. 荒漠化 全球变暖
9. 土壤盐碱化是③地区发展种植业的障碍,对盐碱地的治理宜采取的措施是( )
A. 退耕还林还牧B. 减少化肥的使用量
C. 改进灌溉方式D. 将旱地改为水田
武汉市境内河湖众多,是我国内陆湿地资源最丰富的特大城市之一,2022年11月,武汉市被国际湿地公约组织评为“国际湿地城市”。下表示意四个时期武汉市各类型湿地面积(平方千米)。据此完成下面小题。
10. 武汉市湿地面积减少的主要原因是( )
A. 围湖造田B. 城市建设占地C. 气候变干D. 河湖蒸发加剧
11. 武汉市被评为“国际湿地城市”有利于( )
①促进湿地面积增加②提高市民保护意识
③改善城市生态环境④扩大水产养殖规模
A. ①②③B. ①②④C. ①③④D. ②③④
从20世纪90年代开始,国内一些资源型城市开始探索转型。河南省焦作市20世纪末积极调整产业结构,谋求转型。左图为焦作市位置示意图,右图为2013年焦作市工业比重构成图。据此完成下面小题。
12. 2013年的工业比重构成特征说明焦作市( )
A. 工业转型失败B. 已实现绿色发展
C. 原有产业基础影响大D. 三产结构得以优化
13. 我国资源枯竭型城市可借鉴的“焦作经验”主要是( )
A. 引进资金技术,发展高新技术产业B. 利用人力优势,发展出口加工工业
C. 依据优势资源,培植新型替代产业D. 依托山水资源,大力发展旅游产业
纽约是美国东部最大的海港城市。伊利运河的开挖,主要是为了加强美国东部和中西部的交通联系,加速纽约城市发展,同时改善纽约的用水条件。伊利运河西起伊利湖出口处的布法罗,东至哈得孙河沿岸的奥尔巴尼。随着城市规模不断扩大,纽约成为美国最大的金融中心、商业中心和文化中心。其强劲的辐射能力推动美国经济的可持续发展。纽约对周边地区的辐射范围可以划分为内圈和外圈。内圈以金融保险业和化学工业为主;外圈主要聚集本地居民的医疗救助业、零售业,以及承接内圈转移的化学工业等制造业。下图是伊利运河区位略图。读图完成下面小题。
14. 伊利运河的修建对纽约的影响是( )
A. 增加大气降水B. 缓解热岛效应C. 扩大经济腹地D. 改善市内交通
15. 纽约辐射范围从内圈到外圈产业的变化,反映了纽约对周边地区的( )
①辐射带动作用强
②辐射能力随范围扩大而减弱
③辐射范围在不断扩大
④制造业辐射受中心城市产业升级影响较大
A. ①③B. ②④C. ①③④D. ②③④
16. 下列关于纽约的辐射功能的叙述,不正确的是( )
A. 带动周边中小城市的经济发展,形成众多卫星城市
B. 完善的交通网和发达的信息网络,促进人才、商贸、信息在全国范围内流动
C. 使中心城区居住、生产、服务等功能逐渐分散到周边地区
D. 促进自然资源、人才、技术向周边地区回流
二、非选择题(共3小题,总计52分)。
17. 阅读图文材料(下图),完成下列问题。
甘肃省民勤县,地处河西走廊东北部(位置见图左),境内低山丘陵、平原、沙漠、戈壁交错分布。西线的老虎口上世纪后半叶风沙灾害严重,“沙平墙、羊上房、庄稼连根拔”是当时环境的真实写照。进入21世纪,在科技人员的帮助下,当地用作物秸秆、粘土、尼龙网等作为沙障材料,创建了“方格沙障+梭梭林”的治沙模式,取得良好效果。
(1)分析上世纪六七十年代老虎口风沙灾害严重的主要自然原因。
(2)推测民勤地区荒漠化加剧的主要人为原因。
(3)说明民勤县“方格沙障+梭梭林”治沙模式的优势。
18. 阅读图文资料,完成下列问题
郑州地处中原腹地,是全国普铁和高铁网中唯一的“双十字”中心、全国唯一的空港型国家物流枢纽。宇通客车、郑煤机、中铁盾构等“郑州制造”行销全球,是我国最大的炼铝工业基地和重要的服装、食品、电子信息产业基地。近年来,以郑州市为中心,洛阳、开封为副中心的中原城市群正逐步形成。下图示意中原城市群。
(1)说出郑州的城市功能。
开封市位于郑州以东80千米,随着郑开高速公路小客车免费通行,以及郑开城际铁路等一系列交通工程的建成,郑开同城化发展将成为可能。
(2)说明郑州对开封辐射带动作用。
(3)从区域空间组织的视角,分析郑州在中原城市群中辐射功能最强、辐射范围最大的原因。
19. 2019年9月16日至18日,习主席在河南考察他强调指出:要保障黄河长治久安。黄河水少沙多、水沙关系不协调,是黄河复杂难治的症结所在。读图及资料完成下面问题。
(1)简要描述黄河的整体水文特征。
(2)为什么黄河下游流域面积狭小?
(3)简述在侵蚀区和堆积区黄河沙患的解决措施。
1987年
1996年
2005年
2017年
天然湿地
1588.7
1483.12
1282.64
1219.58
人工湿地
2183
2060.05
2111.86
2052.54
江西省宜春市丰城市第九中学2023-2024学年高二下学期4月期中地理试题(原卷版+解析版): 这是一份江西省宜春市丰城市第九中学2023-2024学年高二下学期4月期中地理试题(原卷版+解析版),文件包含江西省宜春市丰城市第九中学2023-2024学年高二下学期4月期中地理试题原卷版docx、江西省宜春市丰城市第九中学2023-2024学年高二下学期4月期中地理试题解析版docx等2份试卷配套教学资源,其中试卷共21页, 欢迎下载使用。
江西省萍乡市2023-2024学年高二下学期4月期中地理试题(原卷版+解析版): 这是一份江西省萍乡市2023-2024学年高二下学期4月期中地理试题(原卷版+解析版),文件包含江西省萍乡市2023-2024学年高二下学期4月期中地理试题原卷版docx、江西省萍乡市2023-2024学年高二下学期4月期中地理试题解析版docx等2份试卷配套教学资源,其中试卷共19页, 欢迎下载使用。
江西省九江市武宁县武宁尚美中学2023-2024学年高二下学期期中地理试题: 这是一份江西省九江市武宁县武宁尚美中学2023-2024学年高二下学期期中地理试题,文件包含江西省武宁县尚美中学2023-2024学年度下学期高二地理期中试题docx、江西省武宁县尚美中学2023-2024学年度下学期高二地理期中试题答案docx等2份试卷配套教学资源,其中试卷共5页, 欢迎下载使用。

