河南省开封市杞县等4地2023-2024学年高二下学期4月期中生物试题(原卷版+原卷版+解析版+解析版)
展开考生注意:
1.本试卷分选择题和非选择题两部分。满分100分,考试时间75分钟。
2.答题前,考生务必用直径0.5毫米黑色墨水签字笔将密封线内项目填写清楚。
3.考生作答时,请将答案答在答题卡上。选择题每小题选出答案后,用2B铅笔把答题卡上对应题目的答案标号涂黑;非选择题请用直径0.5毫米黑色墨水签字笔在答题卡上各题的答题区域内作答,超出答题区域书写的答案无效,在试题卷、草稿纸上作答无效。
4.本卷命题范围:人教版必修1、2+选择性必修1、2+选择性必修3第1章~第3章。
一、选择题:本题共20小题,每小题2.5分,共50分。每小题只有一个选项符合题目要求。
1. 无机盐是存在于体内和食物中的矿物质营养素,细胞中的无机盐含量较少,但作用很大。下列关于人体内细胞中无机盐的叙述,错误的是( )
A. 镁是合成叶绿素的重要元素,在给植物施用化肥时可适量添加镁元素
B. Fe2+参与构成的血红蛋白的主要功能是运输血液中的O₂
C. 婴幼儿的血液中Ca2+的含量太高会出现肌肉抽搐的症状
D. Pb2+不是人体细胞需要的无机盐,过量摄入会导致疾病
2. 科研人员发现塔宾曲霉菌可通过分泌塑料降解酶来降解塑料,不同酸碱度、温度条件下塑料降解酶的活性如图所示。下列相关叙述错误的是( )
A. 进行图1实验时,需要保持各组实验时温度相同且在37℃
B. 塑料降解酶可以降低化学反应的活化能,以加快反应速率
C. 塑料降解酶可降解塑料而不能降解纤维素体现了酶的高效性
D. 塔宾曲霉菌在pH=5、温度为37℃条件下降解塑料的效果较好
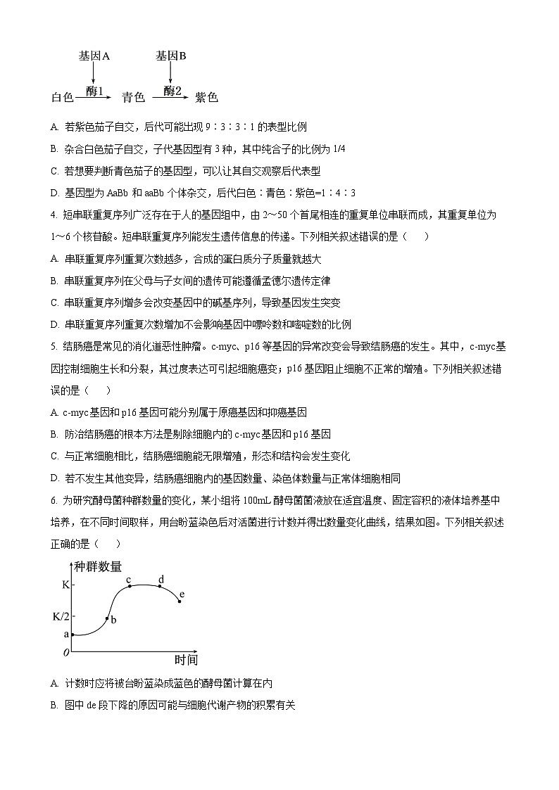
3. 茄子为雌雄同株植物,果皮颜色有白色、青色和紫色,果皮色素的合成途径如图所示,等位基因A/a、B/b位于非同源染色体上。下列相关叙述正确的是( )
A. 若紫色茄子自交,后代可能出现9∶3∶3∶1的表型比例
B. 杂合白色茄子自交,子代基因型有3种,其中纯合子的比例为1/4
C. 若想要判断青色茄子的基因型,可以让其自交观察后代表型
D. 基因型为AaBb和aaBb个体杂交,后代白色∶青色∶紫色=1∶4∶3
4. 短串联重复序列广泛存在于人的基因组中,由2~50个首尾相连的重复单位串联而成,其重复单位为1~6个核苷酸。短串联重复序列能发生遗传信息的传递。下列相关叙述错误的是( )
A. 串联重复序列重复次数越多,合成的蛋白质分子质量就越大
B. 串联重复序列在父母与子女间的遗传可能遵循孟德尔遗传定律
C. 串联重复序列增多会改变基因中碱基序列,导致基因发生突变
D. 串联重复序列重复次数增加不会影响基因中嘌呤数和嘧啶数的比例
5. 结肠癌是常见的消化道恶性肿瘤。c-myc、p16等基因的异常改变会导致结肠癌的发生。其中,c-myc基因控制细胞生长和分裂,其过度表达可引起细胞癌变;p16基因阻止细胞不正常的增殖。下列相关叙述错误的是( )
A. c-myc基因和p16基因可能分别属于原癌基因和抑癌基因
B. 防治结肠癌的根本方法是剔除细胞内的c-myc基因和p16基因
C. 与正常细胞相比,结肠癌细胞能无限增殖,形态和结构会发生变化
D. 若不发生其他变异,结肠癌细胞内的基因数量、染色体数量与正常体细胞相同
6. 为研究酵母菌种群数量的变化,某小组将100mL酵母菌菌液放在适宜温度、固定容积的液体培养基中培养,在不同时间取样,用台盼蓝染色后对活菌进行计数并得出数量变化曲线,结果如图。下列相关叙述正确的是( )
A. 计数时应将被台盼蓝染成蓝色的酵母菌计算在内
B. 图中de段下降的原因可能与细胞代谢产物的积累有关
C. 在酵母菌种群数量增长的不同阶段,c时间种群增长速率最大
D. 若酵母菌菌液增加为200mL,其他条件不变,则K值加倍
7. 飞机草原产中美洲,于上世纪20年代作为香料被引人泰国,随后经由越南、缅甸等国扩散至我国云南。飞机草能产生某种化学物质,抑制邻近植物生长。下列相关叙述错误是( )
A. 大量引种飞机草可提高农民经济效益和本地物种丰富度
B. 适当增加样方数量可提高调查飞机草种群密度的准确性
C. 飞机草分泌的抑制其他植物生长的化学物质在群落演替中发挥重要作用
D. 扩散到野外草地的飞机草可能会改变该地区其他草本植物的生态位
8. 处于生态平衡的生态系统可以持续不断地满足人类生活所需,也能够使人类生活与生产的环境保持稳定。下列关于生态系统平衡和生态系统稳定性的叙述,正确的是( )
A. 维持生态系统的相对平衡需要做到不干扰和不利用自然生态系统
B. 被污染的河流能够恢复到接近原来状态属于恢复力稳定性
C. 信息只能在生物与生物之间传递,从而维持生态系统的平衡和稳定
D. 不同生态系统的抵抗力稳定性和恢复力稳定性的大小均呈现负相关关系
9. 我国民间泡菜制作历史悠久,早在《齐名要术》中就有记载。下列关于泡菜制作过程的叙述,错误的是( )
A. 发酵时泡菜坛需要预留一定的空间
B. 腌制泡菜时盖上坛盖再用水密封泡菜坛
C. 食盐用量过低容易造成某些细菌大量繁殖
D. 发酵利用的主要微生物无氧呼吸能产生CO2
10. 柿子果醋是利用柿子果浆研发而成产品,发酵工艺流程如图所示。下列相关叙述错误的是( )
A. 接种①的菌种代谢类型为兼性厌氧型
B. 果酒发酵初期会先产生水,后产生酒精
C. 若在O2、糖源都充足时,醋酸菌能通过化学反应将糖分解成乙醇
D. 在进行果酒和果醋的发酵过程中pH均下降
11. 下列关于酵母菌的纯培养实验的叙述,错误的是( )
A. 将未接种的培养基一同进行培养,可作为对照观察培养基是否被污染
B. 配制好的培养基放入干热灭菌箱内,在160~170℃灭菌2小时
C. 利用平板划线法进行接种时,下一次划线需从上一次划线的末端开始
D. 完成平板划线后,待菌液被培养基吸收后,再将平板倒置培养
12. 奶牛乳腺炎是奶牛养殖业中最常见疾病,会影响奶牛的繁殖性能。研究发现,奶牛乳腺炎的主要病原微生物为乳房链球菌。某实验小组采集乳样筛选出乳房链球菌后进行药敏实验测定,将不同浓度的某种抑菌剂(药物)溶解在琼脂培养基中,然后点种细菌,适宜条件下培养一段时间。下列相关叙述错误的是( )
A. 采集的乳样需要置于无菌离心管中,防止杂菌污染
B. 该培养基属于固体培养基,琼脂能给微生物提供营养物质
C. 若上述培养基中均无菌落产生,则说明该抑菌剂的抑菌效果较好
D. 该实验的自变量是抑菌剂的浓度,因变量为培养基上菌落生长情况
13. 某科研人员对烟草进行实验研究时发现了一株高产且抗病虫害能力较强的优良母株。该科研人员通过实验,将该种优良性状保存了下来,过程如图所示。下列相关叙述正确的是( )
A. 应选取该优良母株芽尖等幼嫩部作为外植体进行接种
B. 经过过程①形成的愈伤组织细胞的分化程度较高,全能性较低
C. 切割成小段后的基部丛芽需要先进行灭菌处理
D. 生根培养基中生长素/细胞分裂素的值要小于1
14. 成体干细胞是指存在于已分化组织中的未完全分化的细胞,其能自我更新且能特化形成所在组织中的一种或多种细胞。下列关于干细胞的叙述,错误的是( )
A. 骨髓中的造血并细胞具有细胞周期
B. 不同类型干细胞的分化程度与分化潜能均有差别
C. 成纤维细胞经诱导形成的iPS细胞属于成体干细胞
D. 干细胞耗竭会导致组织再生功能下降,进而导致机体衰老
15. 青蒿素主要用于恶性疟疾的控制以及耐氯喹虫株的治疗。为了快速检测青蒿素,科研人员利用细胞工程技术制备了抗青蒿素的单克隆抗体,其基本操作过程如图。下列相关叙述正确的是( )
A. 应给A小鼠注射抗青蒿素蛋白,B淋巴细胞能够产生抗青蒿素抗体
B. 两两融合的细胞都可以在特定的选择培养基中正常生长
C. 经过两次筛选后的杂交瘤细胞能够识别抗原并与之特异性结合
D. 进行接种①时,每个孔中应尽量只接种一个杂交瘤细胞
16. 动物个体发育包括胚胎发育和胚后发育两个阶段。卵生(如鱼、鸟)动物的胚胎发育在母体外进行,而胎生动物(如人)的胚胎发育在体内进行。下图是人胚胎早期发育过程图。下列相关叙述错误的是( )
A. 卵生动物的出生率比胎生动物出生率高,是对环境的一种适应
B. 图中从D到E的变化说明不同的细胞分裂速度有差异
C. 结构E中的1、3发育结果的不同是基因突变造成的结果
D. 进行胚胎分割时可以选择结构E时期,并对1进行均等分割
17. DNA重组技术可以赋予生物以新的遗传特性,创造出更符合人类需要的生物产品。在此过程中需要使用多种工具酶。下列相关叙述正确的是( )
A. 限制性内切核酸酶主要是从病毒中分离纯化而来
B. 限制酶需识别特定的DNA序列后才能对DNA进行切割
C. 被SmaⅠ酶切割后的DNA不能用T4 DNA连接酶连接
D. DNA连接酶可以将游离的单个脱氧核苷酸连接成双链结构
18. 研究人员通过实验探究不同储藏条件对棉花叶片DNA纯度及提取率(提取率越高,获得的DNA越多)的影响,结果如图所示。下列相关叙述错误的是( )
A. DNA能溶于酒精,故可用酒精处理棉花叶片提取DNA
B. 通过粗提取获得DNA中可能仍然含有核蛋白、多糖等杂质
C. 用二苯胺进行鉴定时,相同体积下可通过比较试管蓝色深浅判断DNA含量
D. 进行DNA粗提取实验前最佳的处理方式为将棉花叶片冷冻处理3天
19. 在谷类食物如高粱中赖氨酸含量很低。天冬氨酸激酶(AK)和二氢吡啶羧酸合酶(DHPS)是赖氨酸合成途径中两种重要的酶,并协同控制植物中游离赖氨酸的合成速率。科学家把外源AK基因和DHPS基因导入高粱,获得转基因高粱植株若干。利用转基因高粱植株获取cDNA,进行PCR扩增并对扩增产物进行凝胶电泳,结果如图所示。下列相关叙述正确的是( )
A. 转基因植株3和6是实验所需的目的株
B. 转基因植株3中一定存在二氢吡啶羧酸合酶
C. 转基因植株5的游离赖氨酸含量可能显著增加
D. 通过基因工程获得转基因植株的原理是基因突变
20. 蛋白质工程是研究蛋白质结构和功能的重要手段,下列关于蛋白质工程的叙述,正确的是( )
A. 蛋白质工程中可以不用构建基因表达载体
B. 通过蛋白质工程改造后获得的性状不能遗传给后代
C. 蛋白质工程是在分子水平上对蛋白质分子直接进行操作
D. 蛋白质工程可以通过增加酶内部二硫键数目提高酶的热稳定性
二、非选择题:本题共5小题,共50分。
21. 味觉的产生是通过化学物质作用于味觉细胞上的受体蛋白,从而激活味觉细胞以及相连的神经通路而产生。人在吃芥末时,强大的酸辣感以及有害的冷刺激会使人产生类似疼痛的感觉。痛觉形成的机理如图所示,TRPA1是一种通道蛋白。回答下列问题:
(1)味觉和痛觉在______形成,味觉和痛觉的产生不属于反射,原因是____________
(2)图中③表示的结构是______,兴奋在该处只能单向传递的原因是____________。TRPA1作为通道蛋白,其运输Ca2+进入神经元的过程______(填“需要”或“不需要”)能量。
(3)研究表明位于肺部表面的神经末梢上的TRPA1是咳嗽的“开关”。如果有刺激物随空气进入肺部,刺激物与TRPA1会发生结合,促进Ca2+的流动引起神经末梢膜侧内的电位变化是____________,使神经末梢兴奋继而引起一系列反应,使人咳嗽。这一研究成果有助研发咳嗽的新药物,试说明研发新型咳嗽药的思路是:____________。
22. 科研人员欲从土壤中分离出能降解对羟基苯甲酸(C₁H₆O₃)的微生物,并且需要对采集的微生物进行计数,实验过程如图所示。回答下列问题:
(1)制作对羟基苯甲酸降解菌的固体平板分离培养基时,培养基中应以对羟基苯甲酸为唯一的____________ (填“碳源”或“氮源”)。步骤⑤不能采用平板划线法接种,原因是____________。
(2)利用图示接种方法估算出的活菌数通常比实际的活菌数____________ (填“多”或“少”),原因是________________________。
(3)已知能降解对羟基苯甲酸的菌株会水解对羟基苯甲酸,菌落的周围将形成透明的区域。实验结果显示A~E五种菌株中,____________(填字母)是降解对羟基苯甲酸最理想的菌株,原因是________________________。
23. 人参皂苷对癌细胞的生长具有抑制作用,主要存在于西洋参等人参属植物中。科研人员为实现人参皂苷的高产,将西洋参(2n= 48)与胡萝卜体细胞(2n= 18)进行融合后培养获得愈伤组织,过程如图1所示,并对相关结构中的人参皂苷含量进行检测,结果如图2所示。回答下列问题:
(1)过程①需要将植物细胞置于含_________酶的溶液中,过程③_________(填“需要”或“不需要”)进行光照。
(2)过程②常用的化学法包括________________________(答两点),若过程②只进行两两细胞融合,融合后的细胞染色体数为___________。
(3)若图1中愈伤组织能够培育成完整植株,需要进行的后续操作是_________________(写出简要过程)。
(4)图2中甲表示_________________,分析图2得出的结论是_____________。
24. 为了避免母牛B的某种不良性状遗传给下一代,科学家利用细胞工程获得了体外受精的小牛,具体过程如图所示。回答下列问题:
(1)为获得多个卵母细胞,需要对母牛施行_________处理。体外受精后还需将受精卵放入培养液中培养到一定阶段才能移植,培养液中通常需要加入一些天然成分,其目的是_________,培养时还需要加入适量的CO2,其作用是__________。
(2)去除母牛A细胞核的方法通常是_________,公牛C的精子需要进行_________处理才能用于体外受精,代孕母牛一般需要进行_________处理。
(3)控制母牛B不良性状的基因位于细胞的_________。
(4)若想要对移植前的胚胎进行性别鉴定,应选择囊胚期的_________细胞。
25. 科研人员通过基因工程将Ipp20基因导入大肠杆菌体内并进行扩大培养。如图所示为部分过程,图2中为筛选出含有目的基因的大肠杆菌,通常采用影印法(使用无菌的毡布压在培养基A的菌落上,带出少许菌种,平移并压在培养基B上,结果如图所示)。回答下列问题:
(1)Ipp20基因终止子序列位于图1的_________(填“非编码区1”“编码区”或“非编码区2”),在构建基因表达载体的过程中,质粒载体的目的基因上游通常需要有__________碱基序列,是识别位点,能驱动_________。
(2)将构建好的目的基因导入大肠杆菌细胞时,通常需要用_________处理大肠杆菌,处理后的大肠杆菌能_________,从而有利于目的基因进入其体内。
(3)已知在构建载体时,目的基因插入到了庆大霉素抗性基因序列中,但未改变质粒上青霉素抗性基因序列,则培养基A、B分别添加了_________,以便于对大肠杆菌进行筛选,图中菌落_________中含有目的基因。
北京市清华附中2023-2024学年高二下学期期中生物试题(原卷版+解析版): 这是一份北京市清华附中2023-2024学年高二下学期期中生物试题(原卷版+解析版),文件包含北京市清华附中2023-2024学年高二下学期期中生物试题原卷版docx、北京市清华附中2023-2024学年高二下学期期中生物试题解析版docx等2份试卷配套教学资源,其中试卷共51页, 欢迎下载使用。
新疆部分名校2023-2024学年高二下学期期中联合考试生物试题(原卷版+解析版): 这是一份新疆部分名校2023-2024学年高二下学期期中联合考试生物试题(原卷版+解析版),文件包含新疆部分名校2023-2024学年高二下学期期中联合考试生物试题原卷版docx、新疆部分名校2023-2024学年高二下学期期中联合考试生物试题解析版docx等2份试卷配套教学资源,其中试卷共35页, 欢迎下载使用。
河南省焦作市2023-2024学年高二下学期4月期中生物试题(原卷版+解析版): 这是一份河南省焦作市2023-2024学年高二下学期4月期中生物试题(原卷版+解析版),文件包含河南省焦作市2023-2024学年高二下学期4月期中生物试题原卷版docx、河南省焦作市2023-2024学年高二下学期4月期中生物试题解析版docx等2份试卷配套教学资源,其中试卷共27页, 欢迎下载使用。

