资料中包含下列文件,点击文件名可预览资料内容






还剩29页未读,
继续阅读
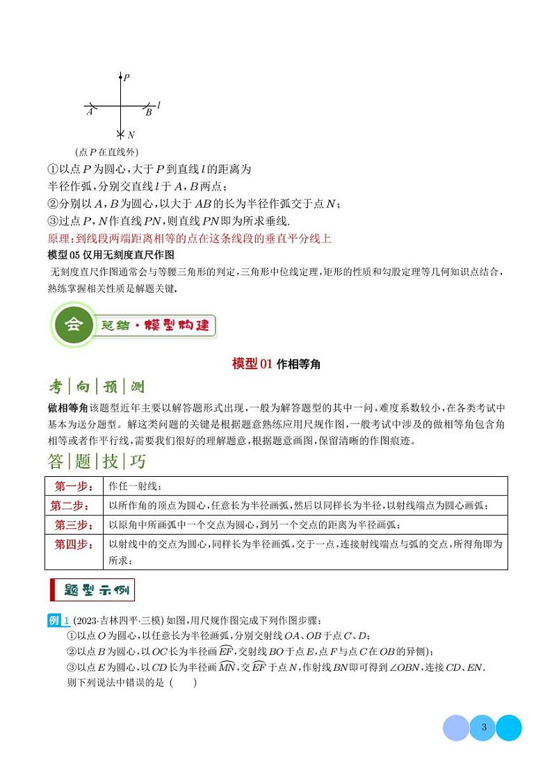
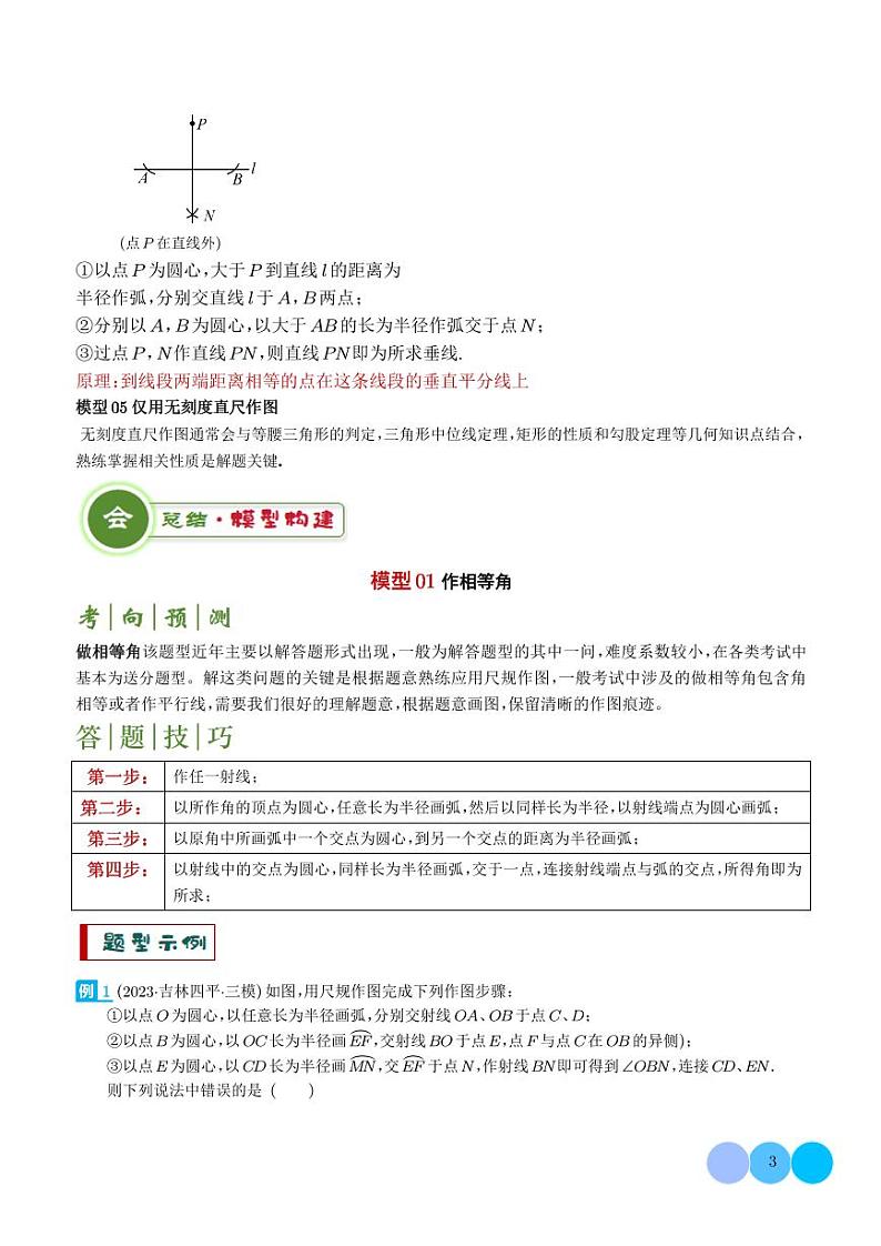
尺规作图题型总结--2024年中考数学答题技巧与模板构建
展开
这是一份尺规作图题型总结--2024年中考数学答题技巧与模板构建,文件包含尺规作图题型总结-2024年中考数学答题技巧与模板构建解析版pdf、尺规作图题型总结-2024年中考数学答题技巧与模板构建学生版pdf等2份试卷配套教学资源,其中试卷共47页, 欢迎下载使用。
相关试卷
函数的综合应用题型总结--2024年中考数学答题技巧与模板构建:
这是一份函数的综合应用题型总结--2024年中考数学答题技巧与模板构建,文件包含函数的综合应用题型总结-2024年中考数学答题技巧与模板构建解析版pdf、函数的综合应用题型总结-2024年中考数学答题技巧与模板构建学生版pdf等2份试卷配套教学资源,其中试卷共49页, 欢迎下载使用。
新函数图象与性质探究--2024年中考数学答题技巧与模板构建:
这是一份新函数图象与性质探究--2024年中考数学答题技巧与模板构建,文件包含新函数图象与性质探究-2024年中考数学答题技巧与模板构建解析版pdf、新函数图象与性质探究-2024年中考数学答题技巧与模板构建学生版pdf等2份试卷配套教学资源,其中试卷共47页, 欢迎下载使用。
2024年中考数学二轮复习 几何类比探究题型-2024年中考数学答题技巧与模板构建(原卷版+解析版):
这是一份2024年中考数学二轮复习 几何类比探究题型-2024年中考数学答题技巧与模板构建(原卷版+解析版),共65页。