2024北京高考冲刺物理大刷题之常考原子物理学部分
展开(2021高二下·东城期末) 关于 、 、 三种射线,下列说法正确的是( )
A . 射线是一种波长很短的电磁波
B . 射线是一种波长很短的电磁波
C . 射线的电离能力最强
D . 射线的电离能力最强
(2)
(2022高三上·河北期末) 在核反应方程 中,X表示的是( )
A . 质子
B . 中子
C . 电子
D . α粒子
(3)
(2023四上·谯城期中) 下列说法正确的是( )
A . 在所有核反应中,都遵从“质量数守恒,核电荷数守恒”的规律
B . 原子核的结合能是组成原子核的所有核子的能量总和
C . 在天然放射现象中放出的 射线就是电子流,该电子是原子的内层电子受激后辐射出来的
D . 镭226衰变为氡222的半衰期为1620年,也就是说,100个镭226核经过1620年后一定还剩下50个镭226没有发生衰变
(4)
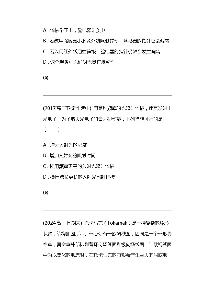
(2020高二下·北京期末)
如图所示,把一块不带电的锌板连接在验电器上.当用紫外线照射锌板时,发现验电器指针偏转一定角度,则( )
A . 锌板带正电,验电器带负电
B . 若改用强度更小的紫外线照射锌板,验电器的指针也会偏转
C . 若改用红外线照射锌板,验电器的指针仍然会发生偏转
D . 这个现象可以说明光具有波动性
(5)
(2017高二下·定州期中) 用某种频率的光照射锌板,使其发射出光电子.为了增大光电子的最大初动能,下列措施可行的是( )
A . 增大入射光的强度
B . 增加入射光的照射时间
C . 换用频率更高的入射光照射锌板
D . 换用波长更长的入射光照射锌板
(6)
(2024高三上·期末) 托卡马克(Tkamak)是一种复杂的环形装置,结构如图所示。环心处有一欧姆线圈,四周是一个环形真空室,真空室外部排列着环向场线圈和极向场线圈。当欧姆线圈中通以变化的电流时,在托卡马克的内部会产生巨大的涡旋电场,将真空室中的等离子体加速,从而达到较高的温度。再通过其他方式的进一步加热,就可以达到核聚变的临界温度。同时,环形真空室中的高温等离子体形成等离子体电流,与极向场线圈、环向场线圈共同产生磁场,在真空室区域形成闭合磁笼,将高温等离子体约束在真空室中,有利于核聚变的进行。已知真空室内等离子体中带电粒子的平均动能与等离子体的温度T成正比,下列说法正确的是( )
A . 托卡马克装置中核聚变的原理和目前核电站中核反应的原理是相同的
B . 极向场线圈和环向场线圈的主要作用是加热等离子体
C . 欧姆线圈中通以恒定电流时,托卡马克装置中的等离子体将不能发生核聚变
D . 为了约束温度为T的等离子体,所需要的磁感应强度B必须正比于温度T
(7)
(2023高二下·闵行期末) 氢原子从某激发态跃迁到基态,则该氢原子( )
A . 放出光子,能量增加
B . 放出光子,能量减少
C . 吸收光子,能量增加
D . 吸收光子,能量减少
(8)
(2023九上·灵石月考) 图1是α、β、γ三种射线穿透能力的示意图。图2是某轧钢厂的热轧机上安装的射线测厚仪装置示意图,让射线穿过钢板,探测器探测到的射线强度与钢板的厚度有关,将射线强度的信号输入计算机,可对钢板的厚度进行自动控制。射线测厚仪所利用的射线最适合的是( )
A . α射线
B . β射线
C . γ射线
D . 三种射线都可以
(9)
(2023九上·灵石月考) 2020年12月17日凌晨,嫦娥五号携带2公斤月壤回归地球。数十亿年太阳风的吹拂下,月壤奇迹般收藏了几百万吨氦3,这是大自然赐给人类的宝贵财富,先到先得。随着能源危机的加剧和航天成本的降低,使得登陆月球有了现实意义。用氦3替代具有放射性的氚与氘聚变时,不产生中子,是完美的核燃料,按目前的用电量,可以支撑人类一万年。然而,这种完美的能源地球上几乎不存在。根据文中信息和所学知识判断,下列说法正确的是( )
A . 对于星球来说几百万吨不算多,是由于月球引力小,只能吸住较少的氦3
B . 由于月球的遮挡,地球上很难通过太阳风获得氦3
C . 地球引力比月球大很多,所以地球大气中含有大量的氢气
D . 氚与氘聚变时产生的中子辐射强且不带电,是磁约束可控核聚变的一大难题
(10)
(2022高二下·抚州期末) 氢原子能级示意如图。现有大量氢原子处于 能级上,下列说法正确的是( )
A . 这些原子跃迁过程中最多可辐射出2种频率的光子
B . 从 能级跃迁到 能级比跃迁到 能级辐射的光子频率低
C . 从 能级跃迁到 能级需吸收 的能量
D . 能级的氢原子电离至少需要吸收 的能量
(11)
(2023高三上·石景山期末) 太阳释放的巨大能量来源于核聚变。一个氘核与一个氚核聚变成一个氦核的同时释放出一个中子,若氘核、氚核、氦核和中子的质量分别为 真空中的光速为 ,那么一个氘核和一个氚核发生核聚变时,释放的能量是( )
A .
B .
C .
D .
(12)
(2020高二下·顺义期末) 如图所示,两束单色光a和b从水中射向水面的O点,它们进入空气后的光合成一束光c。根据这一现象可知,下列说法中正确的是( )
A . 水对a光的折射率较大
B . 从水射向空气时,a光全反射的临界角小于b光的临界角
C . 两束光在从水进入空气时频率均保持不变
D . 若a光照射到某金属上能发生光电效应,则b光照射该金属上不一定能发生光电效应
(13)
(2020高二下·汕头月考) 关于天然放射现象,下列说法正确的是( )
A . α射线是由氦原子核衰变产生
B . β射线是由原子核外电子电离产生
C . γ 射线是由原子核外的内层电子跃迁产生
D . 通过化学反应不能改变物质的放射性
(14)
(2020高二下·北京期末) “通过观测的结果,间接构建微观世界图景”是现代物理学研究的重要手段,如通过光电效应实验确定了光具有粒子性。弗兰克-赫兹实验是研究汞原子能量是否具有量子化特点的重要实验。实验原理如图1所示,灯丝K发射出初速度不计的电子,K与栅极G间的电场使电子加速,GA间加有0.5V电压的反向电场使电子减速,电流表的示数大小间接反映了单位时间内能到达A极电子的多少。在原来真空的容器中充入汞蒸汽后,发现KG间电压U每升高4.9V时,电流表的示数I就会显著下降,如图2所示。科学家猜测电流的变化与电子和汞原子的碰撞有关,玻尔进一步指出该现象应从汞原子能量量子化的角度去解释。仅依据本实验结果构建的微观图景合理的是( )
A . 汞原子的能量是连续变化的
B . 存在同一个电子使多个汞原子发生跃迁的可能
C . 相对于G极,在K极附近时电子更容易使汞原子跃迁
D . 电流上升,是因为单位时间内使汞原子发生跃迁的电子个数减少
(15)
(2020高二下·北京期末) 如图所示,把一块不带电的锌板用导线连接在验电器上,当用某频率的紫外线照射锌板时,发现验电器指针偏转一定角度,下列说法正确的是( )
A . 验电器带正电,锌板带负电
B . 验电器带负电,锌板也带负电
C . 若改用红光照射锌板,验电器的指针一定也会偏转
D . 若改用同等强度频率更高的紫外线照射锌板,验电器的指针也会偏转
(16)
(2020高二下·北京期末) α粒子散射实验说明了( )
A . 原子具有核式结构
B . 原子内存在着带负电的电子
C . 原子核由质子和中子组成
D . 正电荷均匀分布在整个原子内
2024北京高考冲刺物理大刷题之常考电磁学部分(四): 这是一份2024北京高考冲刺物理大刷题之常考电磁学部分(四),共26页。
2024北京高考冲刺物理大刷题之常考电磁学部分(二): 这是一份2024北京高考冲刺物理大刷题之常考电磁学部分(二),共18页。试卷主要包含了3 m和0,5N/C,4×103W等内容,欢迎下载使用。
2024北京高考冲刺物理大刷题之常考电磁学部分(一): 这是一份2024北京高考冲刺物理大刷题之常考电磁学部分(一),共17页。试卷主要包含了4 s时电流改变方向等内容,欢迎下载使用。

