化学(新疆卷)-【试题猜想】2024年中考考前最后一卷
展开注意事项:
1.答卷前,考生务必将自己的姓名、考生号等填写在答题卡和试卷指定位置上。
2.回答选择题时,选出每小题答案后,用铅笔把答题卡对应题目的答案标号涂黑。如需改动,用橡皮擦干净后,再选涂其他答案标号。回答非选择题时,将答案写在答题卡上。写在本试卷上无效。
3.考试结束后,将本试卷和答题卡一并交回。
可能用到的相对原子质量:H-1 C-12 N-14 O-16 Fe-56 Cl-35.5
一、单项选择题(本大题共10小题,每小题2分,共20分。请按答题卷中的要求作答)
1.宋末元初文人赵孟頫有一首描绘当时的烟火,歌颂烟火匠师的诗,诗中涉及化学变化的是( )
A.人间巧艺夺天工B.炼药燃灯清昼同
C.柳絮飞残铺地白D.桃花落尽满阶红
2.今年我国环境日的主题是“建设人与自然和谐共生的现代化”。下列生活方式符合这一理念的是( )
A.提倡无纸化办公B.生活垃圾直接填埋
C.多开燃油私家车D.常使用一次性餐具
3.地球上生物的生存都离不开水。下列关于水的说法不正确的是( )
A.地球上水资源十分丰富
B.生活废水、农药等的不合理使用会造成水体污染
C.我国淡水资源丰富
D.卫生间水龙头应张贴节水标志
4.2024年,积极推进碳达峰、碳中和依然是环保目标。实现“双碳”目标要因地制宜、因业施策。下列生活中的做法不利于实现“双碳”目标的是( )
A.积极开发利用太阳能、风能等清洁能源
B.绿色出行,提倡自行车作交通工具
C.推广使用一次性木筷,减少疾病传染
D.采用“绿色化学”工艺,使原料尽可能转化为所需产品
5.“真金不怕火炼”,说明金Au不容易与其他物质发生化学反应。但有一种液体叫做“王水”,具有强腐蚀性,可以溶解金,生成四氯金酸HAuCl4。HAuCl4中金元素(Au)的化合价为( )
A.+3B.+2C.+1D.0
6.为探究X、X、Z三种金属的活动性,某同学做了如图实验。则三种金属的活动性由强到弱的顺序是( )
A.X、Y、ZB.Y、X、ZC.X、Z、YD.Z、Y、X
7.建立认识物质的宏观与微观视角之间的关联是学习化学的特有方法。对下列事实的微观解释不正确的是( )
A.一氧化碳能够燃烧,二氧化碳能够灭火——分子构成不同
B.氯化钠溶液能够导电——氯化钠在水中解离为钠离子和氯离子
C.石墨质软而金刚石硬度非常大——构成它们的原子排列方式不同
D.硫酸亚铁和硫酸铁性质不同——亚铁离子和铁离子的核内质子数不同
8.根据图片,下列说法正确的是( )
A.KNO3的溶解度大于NaCl的溶解度
B.20℃时,10gKNO3能完全溶于50g水
C.10℃时,KNO3的饱和溶液的溶质质量分数为20%
D.当NaCl中混有少量KNO3时,可用降温结晶的方法提纯NaCl
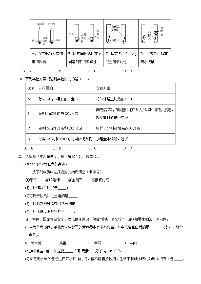
9.下列实验能达到实验目的的是( )
A.AB.BC.CD.D
10.下列实验方案能达到实验目的的是( )
A.AB.BC.CD.D
二、填空题(本大题共3小题,每空1分,共20分)
11.(9分)化学就在我们身边。
Ⅰ.从下列物质中选择适当的物质填空(填序号)。
①氮气 ②硝酸钾 ③金刚石 ④氢氧化钙
(1)可用作复合肥的是 ;
(2)可用于改良酸性土壤的是 ;
(3)可打磨制成璀璨夺目钻石的是 ;
(4)可用作食品保护气的是 。
Ⅱ.为保证国家食品安全,强化健康意识,保障“舌尖上的安全”,请根据要求回答下列问题。
(5)中考备考期间,某校为学生配置的营养餐中有下列食品。其中富含蛋白质的是 (多选,填字母序号)。
A.大米饭B.鸡蛋C.黄瓜D.牛肉
(6)加碘食盐中的“碘”是指 (填“元素”、“分子”或“原子”)。
(7)家庭用水虽然是经过自来水厂净化的,但不能直接饮用。生活中将硬水转化为软水的方法是 。自来水厂一般用次氯酸(HClO)杀菌消毒,次氯酸属于 (填“氧化物”、“化合物”或“有机物”)。
(8)“民以食为天,食以安为先”,下列做法不能有效预防食源性疾病的是 (填字母)。
A.不吃腐败变质的食品B.不吃来历不明的食品
C.不随便吃野菜、野果D.买回来的蔬菜水果不洗直接食用
12.(6分)日常生活、生产中,往往蕴含了许多化学知识。请根据要求回答下列问题:
(1)缺铁会引起贫血,这里的“铁”应理解为________(填字母序号,下同);
A.元素B.原子C.分子D.单质
(2)材料是社会文明进步的重要标志。下列有关材料的说法正确的是______。
A.玻璃是一种复合材料B.玻璃钢属于金属材料
C.棉花属于合成纤维D.塑料属于有机高分子材料
(3)下列农场仓库存放的化肥中属于复合肥的是________。
A.NH4H2PO4 B.K2SO4C.NH4NO3D.KNO3
(4)下列食物中富含糖类的是__________。
A.牛肉B.西红柿C.米饭D.花生油
(5)纳米医学上可用四氯金酸(HAuCl4)制备包裹药物的外壳,四氯金酸中氯元素的化合价为-1价,则金元素的化合价为 。
(6)生产中常用盐酸除铁锈(主要成分为Fe2O3),反应的化学方程式为 。
13.(5分)以典型物质为核心,进行问题的设置与整合,是我们全面认识物质性质及应用的有效途径。同学们在
小组合作学习过程中,对氢氧化钙的有关知识,以结构图的形式进行了如下梳理。
(1)氢氧化钙俗称 (写1个)。
(2)请写出氢氧化钙的一种物理性质: 。
(3)用氢氧化钙配制波尔多液的化学方程式为 。
(4)测定氢氧化钙溶液的pH时,如果将pH试纸提前润湿,会使测定结果 (选填“偏小”“偏大”或“不变”)。
(5)实验室中,向氢氧化钙溶液中滴加碳酸钠溶液,二者能发生反应的原因是 。
三、实验探究题(本大题共2小题,每空1分,共14分)
14.(7分)根据下列装置回答问题:
(1)仪器①名称是 。
(2)实验室用锌与稀硫酸制取氢气时,为了方便控制反应的发生和停止,应该选用上述发生装置 (填装置字母),反应的化学方程式是 。收集氢气选用的收集装置是 (从D、E、F中选一个)。
(3)实验室用氯酸钾和二氧化锰制取氧气选用的反应装置是 (填装置字母序号),用装置D收集较纯氧气,当观察到 (填现象)时才能开始收集。
(4)二氧化硫是一种有刺激性气味、密度大于空气且溶于水并能与水反应的无色有毒气体,常用装置G收集二氧化硫,气体从b端通入,而a端连接导管插入NaOH溶液中的目的是 。
15.(7分)近期,学校周边热销一类炸包、臭包这样的三无玩具,一踩就“炸”,臭气熏人。为探究该玩具背后的化学原理,化学兴趣小组的同学在老师的指导下开始实验。
【查阅资料】
①炸包中的白色粉末主要成分为碳酸盐,透明液体为柠檬酸溶液。
②常温时,柠檬酸(用HA表示)为白色晶体,是一种重要的有机酸,易溶于水,具有酸的通性。
【提出问题】炸包中的白色粉末主要成分具体是什么?
【猜想假设】小组经过讨论,对白色粉末的成分提出以下几种猜想:
猜想Ⅰ:碳酸钠;猜想Ⅱ:碳酸氢钠;猜想Ⅲ:碳酸钙。
【实验探究】
(1)请完善下面表格。
【讨论分析】
(2)①柠檬酸的物理性质有 (任写一条),该白色粉末在日常生活中的用途是 。
②炸包爆炸的化学方程式是 。
【拓展反思】
(3)臭包中含有硫化钠,被捏破后发生化学反应生成硫化氢气体,硫化氢是一种急性剧毒,吸入少量高浓度硫化氢可于短时间内致命。对此,你的感悟是 。
四、计算题(本大题1小题,共6分)
13.为测定某氢氧化钠溶液的溶质质量分数,实验小组取该氢氧化钠溶液,进行如下实验:
请分析并计算:
(1)恰好完全反应时,消耗稀盐酸的质量为 g。
(2)计算该氢氧化钠溶液的溶质质量分数。
实验操作
现象
产生气泡
无明显现象
Y表面析出Z固体
A.探究影响反应速率的因素
B.比较同种溶质在不同溶剂中的溶解性
C.探究Fe、Cu、Ag的金属活动性
D.探究铁生锈需与水接触
选项
实验目的
实验方案
A
除去CO2中混有的少量CO
将气体通过灼热的CuO
B
证明NaOH能与CO2反应
向充满CO2的软塑料瓶中加入NaOH溶液,振荡,观察塑料瓶是否变瘪
C
鉴别NH4Cl溶液和KCl溶液
取样,分别滴加AgNO3溶液
D
分离CaCl2和CaCO3的固体混合物
加足量水溶解,过滤
编号
实验操作
实验现象
实验结论
①
取少量白色固体粉末于试管中,加足量的水,充分搅拌
猜想Ⅲ不成立
②
取少量①中溶液于试管中,滴加氯化钙溶液
无明显现象
猜想 不成立
③
有气泡产生
猜想Ⅱ成立
化学(兰州卷)-【试题猜想】2024年中考考前最后一卷: 这是一份化学(兰州卷)-【试题猜想】2024年中考考前最后一卷,文件包含化学兰州卷全解全析docx、化学兰州卷考试版A4docx、化学兰州卷考试版A3docx、化学兰州卷参考答案docx、化学兰州卷答题卡A4docx、化学兰州卷答题卡A4pdf等6份试卷配套教学资源,其中试卷共28页, 欢迎下载使用。
化学(新疆卷)-【试题猜想】2023年中考考前最后一卷(考试版+答题卡+全解全析+参考答案): 这是一份化学(新疆卷)-【试题猜想】2023年中考考前最后一卷(考试版+答题卡+全解全析+参考答案),文件包含化学新疆卷-试题猜想2023年中考考前最后一卷全解全析docx、化学新疆卷-试题猜想2023年中考考前最后一卷考试版A4docx、化学新疆卷-试题猜想2023年中考考前最后一卷考试版A3docx、化学新疆卷-试题猜想2023年中考考前最后一卷答题卡docx、化学新疆卷-试题猜想2023年中考考前最后一卷参考答案docx等5份试卷配套教学资源,其中试卷共25页, 欢迎下载使用。
化学(新疆卷)-【试题猜想】2023年中考考前最后一卷(考试版+答题卡+全解全析+参考答案): 这是一份化学(新疆卷)-【试题猜想】2023年中考考前最后一卷(考试版+答题卡+全解全析+参考答案),文件包含化学新疆卷-试题猜想2023年中考考前最后一卷全解全析docx、化学新疆卷-试题猜想2023年中考考前最后一卷考试版A4docx、化学新疆卷-试题猜想2023年中考考前最后一卷考试版A3docx、化学新疆卷-试题猜想2023年中考考前最后一卷参考答案docx等4份试卷配套教学资源,其中试卷共25页, 欢迎下载使用。

