湖北省武汉市新洲区部分学校2023-2024学年高一下学期期中联考地理试卷(Word版附解析)
展开地理试卷
考试时间:75分钟 满分:100分 2024.4
注意事项:请将答案书写在答题卡上,交卷时只交答题卡。
一、选择题(本大题共15小题,每小题3分,共45分。每小题列出的四个备选项中只有一个是符合题目要求的,不选、多选、错选均不得分)
下图为2015—2020年我国省际热点流入地人口迁移情况,横轴表示我国主要热点流入地,纵轴表示流入人口热点流入地排名前5的省份流动人数。完成下面小题。
1. 人口热点流入地共同的地理特征是( )
A. 经济发达B. 临近海洋C. 以第二产业为主D. 人口总量少
2. 广东的流入人口主要来自( )
A. 东部地区B. 东北地区C. 中部地区D. 西部地区
3. 安徽省流入上海、江浙地区的人口远高于流入北京的人口,其主要原因是( )
A. 空间距离B. 工资水平C. 环境质量D. 土地价格
【答案】1. A 2. C 3. A
【解析】
【1题详解】
人口热点流入地北京、上海、广东、浙江、江苏都是经济发达地区,A正确;北京不临海,B错误;北京、上海以第三产业为主,五省(市)均人口总量较大,CD错误。故选A。
【2题详解】
流入广东的人口主要来自湖南、广西、湖北、江西、河南,其中湖南、湖北、江西、河南这四个省都是中部地区的省份,故选C。
【3题详解】
安徽离上海、江浙比离北京空间距离更近,流动成本更低、风俗习惯更相近,A正确;上海、江浙和北京都是经济发达地区,工资水平、土地价格都比较高,环境质量没有显著差异,因此,工资水平、环境质量、土地价格并不是主要原因,BCD错误。故选A。
【点睛】影响人口迁移的因素主要包括:自然环境因素。包括气候、土壤、水资源和矿产资源。这些因素直接影响人类的身体健康、生产生活以及居住地的舒适性。社会经济因素。涉及经济发展水平、交通和通信状况、文化教育事业、婚姻家庭状况等。经济发展水平的差异是推动人口迁移的主要力量,交通的发展减少了地区间的距离障碍,促进了人口迁移。政治因素。包括国家政策、战争、政治变革和政治中心的变化等。政策的变化、战争的破坏以及政治中心的改变都可能引起人口迁移。
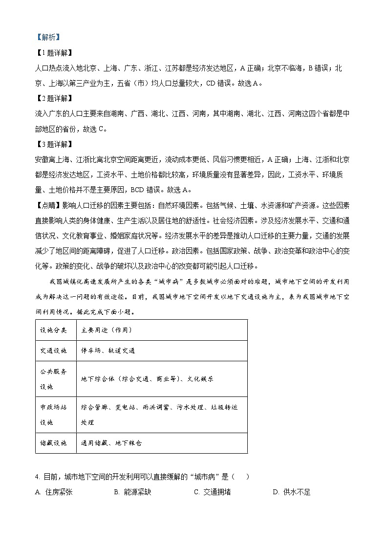
我国城镇化高速发展所产生的各类“城市病”是多数城市必须面对的难题,城市地下空间的开发利用成为解决这一问题的有效途径。目前,我国城市地下空间开发以地下交通设施为主,表为我国城市地下空间利用情况。据此完成下面小题。
4. 目前,城市地下空间的开发利用可以直接缓解的“城市病”是( )
A. 住房紧张B. 能源紧缺C. 交通拥堵D. 供水不足
5. 城市地下公共服务设施主要位于城市的( )
A. 商务区B. 住宅区C. 工业区D. 行政区
6. 城市地下空间开发利用主要目的是( )
①优化功能分区②保护城市环境③拓展城市空间④提升用地效率
A. ①③B. ①②C. ②④D. ③④
【答案】4. C 5. A 6. D
【解析】
【4题详解】
根据材料“目前我国城市地下空间开发以地下交通设施为主”,同时从我国城市地下空间的利用情况来看,城市地下空间的开发利用直接缓解的是城市的交通拥堵,C正确;城市住宅基本不采用地下空间,A错误;利用地下空间布局电网、燃气网和供水管网等,但并不能增加能源和水源的输入,地下空间的利用不能改善城市的能源和供水状况,BD错。故选C。
【5题详解】
城市地下公共服务设施主要包括地下综合体和地下文化娱乐设施。地下综合体是随着城巿立体化再开发建设沿三维空间发展的,地面地下连通的,综合交通、商业﹑贮存、娱乐、市政等多用途的大型公共地下建设工程。为此,地下公共服务设施只是在高地租、建筑高密度的城市中心区域,增加地面建筑向地下的延伸,以提高土地的利用效率,并降低地租成本。城市地租最高、建筑密度最大的功能区一般为商务区,而住宅区、工业区和行政区地价都较中心商务区便宜,故城市地下公共服务设施主要位于城市中心的商务区,A正确,BCD错误,故选A。
【6题详解】
现在城市用地日益紧张,二维平面的发展,会导致城市向周边扩展,侵占城郊耕地、水域和林地。城市地下空间的开发,使城市沿三维空间发展,拓展了城市空间,有效提升城市土地的利用效率,有利于控制城市发展对周边土地的侵占,③④正确;城市地下空间开发利用对优化功能分区和保护城市环境作用不大,①②错误。综上所述,D正确,ABC错误,故选D。
【点睛】商业区一般位于城市中心或者交通干线与环线交汇处,交通发达,人流量大;住宅区一般位于商业区和工业区之间;工业区一般位于城市外围,靠近交通干线。同时污染严重的工业布局遵循:水污染的工业布局在城区河流下游,远离水源地;大气污染的工业布局在盛行风下风或垂直风向的郊外原则;规模较小且无污染可以适当布局在城区或居民区。
龙江工业园是中国在越南建立的第一个独资工业园,园区产业规划包括电子、机械、生物制药、轻纺等工业,目前入园的企业有40家。下图为越南龙江工业园的位置示意图。完成下面小题。
7. 该工业园区选址的主要影响因素是( )
A. 产业基础B. 知识技术C. 交通条件D. 劳动力价格
8. 该工业园区内投资企业数最多的类型最可能为( )
A. 电子B. 机械C. 生物制药D. 轻纺
9. 该工业园区建设对当地的社会经济意义有( )
①改善当地生态环境 ②促进产业结构升级 ③降低劳动力成本 ④提供就业岗位 ⑤改善基础设施
A. ①②③B. ②③④C. ②③⑤D. ②④⑤
【答案】7. C 8. D 9. D
【解析】
7题详解】
该地属于新建的工业区,发展较晚,原有产业基础较差,技术水平较低,AB错误;读图可知,龙江工业园区距南部的港口近,且有高速公路、国道可直达,因此其主要优势条件是交通便利,C正确;越南劳动力价格普遍较低,因此劳动力价格不是该工业园区选址的主要影响因素,D错误。故选C。
【8题详解】
轻纺类企业为劳动力密集型产业(劳动力成本占比高),越南是发展中国家,人口多,劳动力充足且廉价,企业生产成本低,因此该工业园区内投资企业数量最多的类型是轻纺类企业,D正确;电子类、机械类、生物制药类企业对科技和人才较高,越南目前的科技水平较低,劳动力素质较低,不适合大规模投资该类企业,ABC错误。故选D。
【9题详解】
在当地建设工业园区,可能会对当地的生态环境造成一定的污染,①错误;越来越多的企业落户工业园区,将进一步助力越南优化产业结构,提升经济发展水平;也可以促进当地基础设施建设,改善基础设施条件,②⑤正确;据材料可知,工业园已吸引40家企业入驻,因此工业园区的建设可以给当地提供更多的就业机会,提高当地的劳动力成本,③错误,④正确。综合上述分析,①③错误,②④⑤正确,ABC错误,D正确,故选D。
【点睛】工业区位因素中的自然因素有地形、水源等,社会经济因素有土地成本、原料、交通运输、动力、市场、劳动力素质及成本、环境、基础设施、工业基础、政策法规等。
海冰是指海水冻结而成的咸水冰,其盐度比海水低。海冰外缘线是指由基准点向外有海冰分布的最远边界。下图为某年1月15日渤海湾海冰外缘线示意图。完成下面小题。
10. 冬季渤海表层海冰最多的是( )
A. 莱州湾B. 渤海湾C. 辽东湾D. 黄河口
11. 对渤海海冰影响最小的是( )
A. 冷空气B. 地表径流C. 大洋洋流D. 海域形态
12. 渤海海冰可以( )
A. 增强太阳辐射吸收B. 增加海水盐度C. 加剧海浪强度D. 增大海水体积
【答案】10. C 11. C 12. B
【解析】
【10题详解】
由材料,海冰外缘线是指由基准点向外有海冰分布的最远边界,图中辽东湾地区海冰外缘线与基准点相比,偏离程度最大,故表层海冰最多,C正确;莱州湾、渤海湾、黄河口海冰外缘线与基准点相比偏离程度小,海冰较少,ABD错误。故选C。
【11题详解】
据图,结合所学知识,渤海湾相对封闭,与大洋交换较少,受洋流影响小,C正确、D错误;渤海位于我国北方地区,受冷空气影响,海水水温较低,A错误;渤海周围地区有黄河、辽河等众多淡水河流注入,对海水具有稀释作用,盐度较低,容易结冰,B错误。故选C。
【12题详解】
结合所学知识,海水结冰时会向水中释放盐分,增加冰层下方海水的盐度,B正确;海冰会增加太阳辐射的反射率,A错误;海水结冰后,海浪强度减弱,C错误;海水结冰,水温下降,体积收缩变小,D错误。故选B。
【点睛】表层海水的盐度主要与降水量、蒸发量有关。一般情况,降水量大于蒸发量的海区,海水盐度小;反之,盐度大。此外,陆地径流、结冰和融冰、洋流等对海水的盐度也有影响。
沙尘天气是指沙粒、尘土悬浮空中,使空气混浊、能见度降低的天气现象。内蒙古沙尘天气多发,区域沙尘天气时空差异较大。近年来,由于生态环境改善,内蒙古的沙尘强度大幅度下降。图示意1960—2020年内蒙古沙尘强度指数(数值越大,沙尘越严重)的空间分布。完成下面小题。
13. 导致内蒙古沙尘强度空间分布差异的主要自然因素是( )
A. 纬度位置B. 植被覆盖率C. 人口密度D. 日照强度
14. 在恢复植被时,甲地最易成活的植被类型是( )
A. 针叶林B. 阔叶林C. 灌木D. 硬叶林
15. 内蒙古沙尘强度下降会使内蒙古西部地区( )
A. 太阳高度增大,太阳辐射增强B. 河流径流量增大,水质改善
C. 降水量增加,植被覆盖率增大D. 植被光合作用增强,生产力提高
【答案】13. B 14. C 15. D
【解析】
【13题详解】
根据材料及所学知识,沙尘暴形成的自然原因:物质基础:地面沙尘物质(荒漠化土地是主要沙源地);动力基础:大风(大风是沙尘能远距离运输的有力保证);局地热力条件:不稳定的空气状态(沙尘暴多发生于午后、傍晚)。图中内蒙古沙尘强度空间分布差异为:西部沙尘强度指数大,沙尘严重。结合所学知识,越往内蒙古西部,降水越少,植被覆盖率越差,平地多疏松的沙质沉积物,大风日数多且集中,风力作用强,所以西部沙尘强度指数大,沙尘严重,B对;纬度位置主要影响温度,其不是导致内蒙古沙尘强度空间分布差异的主要自然因素,A错;人口密度不是自然因素,C错;沙尘强度会影响日照强度,所以日照强度不会影响沙尘强度即其不是导致内蒙古沙尘强度空间分布差异的主要自然因素,D错。故选B。
【14题详解】
根据图及所学知识,内蒙古属温带大陆性气候,自东向西受东南季风影响减弱,降水减少,甲地气候干旱,不适合阔叶林(主要分布在温带季风气候区和温带海洋气候区)生长,B错,而一般来说,灌木比林木需水量少,所以在恢复植被时,甲地最易成活的植被类型是灌木,C对;针叶林主要分布在亚寒带针叶林气候区,A错;硬叶林主要分布在地中海气候区,D错。故选C。
【15题详解】
沙尘强度不会影响太阳高度,A错;河流径流量主要由受河流补给影响,与沙尘强度无关,B错;降水主要受大气影响,且植被覆盖率增大会导致沙尘强度下降,C错;结合材料信息“沙尘天气是指沙粒、尘土悬浮空中,使空气混浊、能见度降低的天气现象。” 提示,蒙古沙尘强度下降,使空气透明度、能见度上升,太阳辐射增强,植被光合作用增强,生产力提高,D对。故选D。
【点睛】沙尘暴形成的自然原因:物质基础:地面沙尘物质(荒漠化土地是主要沙源地);动力基础:大风(大风是沙尘能远距离运输的有力保证);局地热力条件:不稳定的空气状态(沙尘暴多发生于午后、傍晚)。人为原因:乱垦滥伐、过度放牧、水资源利用不当等增加沙尘暴的发生频率。
二.非选择题(本大题3题,共55分)
注意事项:请将答案书写在答题卷上,交卷时只交答题卷
16. 阅读材料,完成下列问题。
沧源县拱弄村位于云南省西南部,境内山谷多,平坝少。在这里聚居的佤族在历史上是一个不太喜欢流动的民族,但近年来,随着城市化进程的加快,该村人们同外界交流增多,人口呈现向外流失趋势。目前该村现有农户319户,人口1395人,青壮年劳动力506人,其中从事第一产业人数472人。下图为拱弄村位置示意图。
(1)结合人口迁移的推拉理论说明拱弄村人口向外流失的原因。
(2)评价拱弄村人口迁移对当地社会经济发展的影响。
(3)很多乡村通过招商引资、发展乡镇企业来实现乡村振兴,分析拱弄村不适合采取此措施原因。
【答案】(1)拱弄村经济以第一产业为主,人们收入水平低,劳动力流出的推力较强;周边大城市经济发展迅速,劳动力需求量大,劳动力收入水平高,劳动力流入的拉力较强。
(2)有利影响:加强与外界经济、文化等方面的联系;缓解当地人地矛盾,有利于保护生态环境。
不利影响:劳动力的流失导致当地人口老龄化和留守儿童现象严重,社会负担加重。
(3)地处偏远山区,地形闭塞,交通不便,吸引资本能力弱;以第一产业为主,发展乡镇企业的基础差;劳动力数量较少,且劳动力素质不高。
【解析】
【分析】本大题以沧源县拱弄村为材料设置试题,涉及人口迁移的原因,影响等相关内容,考查学生获取和解读地理信息、调动和运用地理知识、基本技能、描述和阐述地理事物、地理基本原理与规律能力,体现学生的综合思维、区域认知、地理实践力等学科素养。
【小问1详解】
据材料“沧源县拱弄村位于云南省西南部,境内山谷多,平坝少。”可知拱弄村经济以第一产业为主,经济收入水平低,使得劳动力流出的推力较强;周边丽江、昆明等大城市经济发展迅速,对于劳动力的需求量大,收入水平相对高,劳动力流入的拉力较强。
【小问2详解】
结合所学知识,评价影响要从有利和不利两方面分析。有利影响:加强拱弄村与外界经济、文化等方面的交流和联系;人口迁出,可以缓解当地人多地少的矛盾,有利于保护当地的生态环境。不利影响:大量的劳动力的流失导致当地人口老龄化,留守儿童增加,社会负担加重,不利于当地的发展。
【小问3详解】
读图可知,该地地处偏远山区,距离发达地区较远,且交通不便,吸引资本的能力较弱;该村以农业为主,发展乡镇企业的基础较薄弱;该地劳动力数量非常少(仅有506人),且素质不高,发展乡镇企业难以形成规模。
17. 阅读图文材料。回答下列问题。
材料一希腊萨索斯岛位于爱琴海北部,地形以山地为主。萨索斯岛历史悠久,早期居民多从事农矿业;20世纪60年代后旅游业发展,居民逐渐移居新镇,形成古镇—新镇的“双子镇”模式。古镇的传统建筑大多坐北朝南,依山而建,排列紧密,建筑材料为天然石材和木材;新镇多为现代建筑。
材料二左图为“萨索斯岛古镇与新镇分布示意图”,右图为“萨索斯岛古镇传统建筑景观图”。
(1)简述萨索斯岛古镇和新镇的空间分布特征。
(2)分析萨索斯岛古镇传统建筑特点与当地自然环境的关系
(3)评价“双子镇”模式对萨索斯岛旅游业发展影响。
【答案】(1)古镇:多位于内部山区,沿河谷分布;新镇:多位于沿海。
(2)建筑坐北朝南,利于采光;依山而建,利用山地地形;建筑排列紧密,节省土地;坡面屋顶,利于排水;石木建筑,就地取材。
(3)新镇与古镇并存,增加旅游资源多样性,吸引更多游客;新镇的生活设施相对完善,提高旅游舒适度;新镇基础设施相对完善,提高旅游环境质量;古镇保留传统建筑风貌,有利于保护旅游资源独特性;古镇人口流失,不利于传统建筑的保护;不利于传统文化传承。
【解析】
【分析】本题以萨索斯岛为材料,涉及聚落以及旅游开发条件评价的相关知识,考查学生材料信息提取能力、地理知识调用分析能力,体现了区域认知、综合思维以及地理实践力的地理学科核心素。
【小问1详解】
根据图示信息可知,古镇多位于岛屿内部,多沿河流分布;新镇位于岛屿沿海地区。
【小问2详解】
根据材料信息“古镇的传统建筑大多坐北朝南,依山而建,排列紧密,建筑材料为天然石材和木材”可知,古镇传统建筑多坐北朝南,根据图示信息可知,该地位于北半球,坐北朝南利于采光;古镇传统建筑多依山而建,可以很好的利用山地地形,提高土地利用效率;建筑物排列紧密,可以节省建筑空间;根据图示信息可知,古镇传统建筑屋顶坡面较大,当地降水较多,利于排水;建筑材料为天然石材和木材,当地为山区,便于就地取材。
【小问3详解】
有利影响:根据材料信息可知,该岛屿古镇与新镇并存,能够提供多种多样的旅游资源,吸引更多的游客;根据材料信息可知,新镇多为现代建筑,生活设施完善,能够提高旅游体验和舒适度,提高游客的游览体验;新镇的旅游相关配套设施完善,能够提高旅游资源环境质量,提高游览价值;古镇为传统建筑,能够提供独特的旅游资源,有利于保护旅游资源的独特性。不利影响:古镇配套设施和生活设施不完善,人口大量流失,不利于传统建筑的保护和旅游经营活动的开展;古镇人口流失,不利于传统文化的传承和发扬。
【点睛】
18. 阅读图文材料,完成下列要求。
河蟹食性很杂,善于挖洞与攀爬,最适宜在中性或微碱性的水体中生长。河蟹一生中要蜕壳20次左右,钙是河蟹甲壳的重要组成部分,补钙可以帮助河蟹蜕壳。稻蟹共生模式是在辽宁省盘锦市发展起来的稻田种养模式,在稻田内既种植水稻又养殖河蟹。稻田田埂内侧须埋置塑料薄膜,并在稻田对角设有进出水口,以便水体更新。为了使河蟹健康成长,稻田要定期泼洒石灰水[主要成分是Ca(OH)₂]。下图示意水稻与河蟹共生系统。
(1)河蟹“越狱”能力很强,简述防止河蟹逃跑措施。
(2)指出定期在稻田中泼洒石灰水的作用。
(3)简述河蟹养殖有利于水稻生长的土壤条件。
【答案】(1)加高加固田埂;进出水口设置防逃网;田埂内侧埋置加厚塑料薄膜,表面光滑,不易攀爬。
(2)杀灭稻田水体中的病菌;保持稻田水体略显碱性,防止酸化;为河蟹提供丰富的钙元素,促进补钙,帮助河蟹蜕壳。
(3)河蟹排泄物、残饵和蟹壳等增加了稻田有机质;河蟹不间断活动起到松土作用,利于水稻根系发育;觅食松土加速了土壤养分的矿化分解,提供更充足的矿物养分;河蟹以杂草落叶为食,减少杂草抢夺水稻营养。
【解析】
【分析】本题以水稻与河蟹共生系统为材料设置试题,涉及农业发展措施、农业区位因素等相关知识点,考查学生获取和解读地理信息、调动和运用地理知识解决问题的能力,体现区域认知、综合思维的学科素养。
【小问1详解】
河蟹“越狱”能力很强,为了防止河蟹逃跑应该使稻田四周密封并光滑,可以加高加固田埂;在稻田进出水口设置防护网,防止河蟹逃跑;田埂内侧埋置表面光滑、加厚的、不易攀爬的塑料薄膜等。
【小问2详解】
由材料可知,定期泼洒石灰水可使河蟹健康成长,所以泼洒石灰水的作用要从石灰水对河蟹及其生存环境的影响方面分析。石灰水具有消毒杀菌作用,泼洒石灰水可以杀灭稻田水体中的病菌;石灰水的主要成分是氢氧化钙Ca(OH)2,显碱性,河蟹适宜在微碱性的水体中生长;钙是蟹壳的主要成分,泼洒石灰水可以为河蟹提供丰富的钙元素,为河蟹补钙,帮助河蟹脱壳。
【小问3详解】
土壤条件要从土壤的组成成分(有机质、矿物质、空气和水分)方面分析。河蟹以杂草落叶为食,河蟹养殖可以减少稻田中的杂草,保障水稻生长的营养;河蟹排泄物、残饵和蟹壳等增加了稻田有机质,提高土壤肥力;河蟹不间断地觅食松土,觅食松土加速了土壤养分的矿化分解,为水稻生长提供更充足的矿物养分;觅食松土利于水稻根系发育等。
设施分类
主要用途(作用)
交通设施
停车场、轨道交通
公共服务设施
地下综合体(综合交通、商业等)、文化娱乐
市政场站设施
综合管廊、变电站、雨洪调蓄、污水处理、垃圾转运处理
储藏设施
通用储藏、地下粮仓
湖北省武汉市六校联考2023-2024学年高一下学期期中地理试卷(Word版附解析): 这是一份湖北省武汉市六校联考2023-2024学年高一下学期期中地理试卷(Word版附解析),文件包含湖北省武汉市六校联考2023-2024学年高一下学期期中地理试题Word版含解析docx、湖北省武汉市六校联考2023-2024学年高一下学期期中地理试题Word版无答案docx等2份试卷配套教学资源,其中试卷共17页, 欢迎下载使用。
湖北省武汉市新洲区部分学校2023-2024学年高一下学期期中地理试题(原卷版+解析版): 这是一份湖北省武汉市新洲区部分学校2023-2024学年高一下学期期中地理试题(原卷版+解析版),文件包含湖北省武汉市新洲区部分学校2023-2024学年高一下学期期中地理试题原卷版docx、湖北省武汉市新洲区部分学校2023-2024学年高一下学期期中地理试题解析版docx等2份试卷配套教学资源,其中试卷共19页, 欢迎下载使用。
湖北省武汉市新洲区部分学校2023-2024学年高二下学期期中联考地理试题(Word版附答案): 这是一份湖北省武汉市新洲区部分学校2023-2024学年高二下学期期中联考地理试题(Word版附答案),文件包含湖北省武汉市新洲区部分学校2023-2024学年高二下学期期中联考地理试题Word版无答案docx、湖北省武汉市新洲区部分学校2023-2024学年高二下学期期中联考地理试题答案与解析pdf等2份试卷配套教学资源,其中试卷共9页, 欢迎下载使用。

