安徽省滁州市天长市2023-2024学年七年级下学期期中地理试题(原卷版+解析版)
展开
这是一份安徽省滁州市天长市2023-2024学年七年级下学期期中地理试题(原卷版+解析版),文件包含安徽省滁州市天长市2023-2024学年七年级下学期期中地理试题原卷版docx、安徽省滁州市天长市2023-2024学年七年级下学期期中地理试题解析版docx等2份试卷配套教学资源,其中试卷共19页, 欢迎下载使用。
1.你拿到的试卷满分为40分,地理与生物的考试时间共90分钟。
2.本试卷包括“试题卷”和“答题卷”两部分。“试题卷”共4页,“答题卷”共2页。
3.请务必在“答题卷”上答题,在“试题卷”上答题是无效的。
4.考试结束后,请将“试题卷”和“答题卷”一并交回。
一、单项选择。(每题1分,共20分)
1. 下列旅游景点与所在国家组合正确的是( )
A 吴哥窟——缅甸B. 仰光大金塔——柬埔寨
C. 花园城市——新加坡D. 水上市场——越南
【答案】C
【解析】
【详解】吴哥窟位于柬埔寨,A错误;仰光大金塔位于缅甸,B错误;水上市场位于泰国,D错误;新加坡被称为“花园城市”,C正确。故选C。
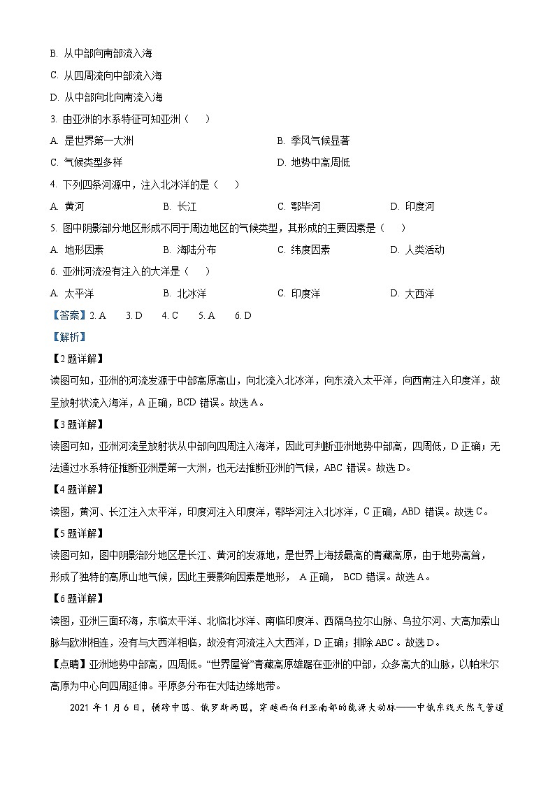
读亚洲水系图,完成下面小题。
2. 由图可知,亚洲的河流流向是( )
A. 呈放射状流入海
B. 从中部向南部流入海
C. 从四周流向中部流入海
D. 从中部向北向南流入海
3. 由亚洲的水系特征可知亚洲( )
A. 是世界第一大洲B. 季风气候显著
C. 气候类型多样D. 地势中高周低
4. 下列四条河源中,注入北冰洋的是( )
A. 黄河B. 长江C. 鄂毕河D. 印度河
5. 图中阴影部分地区形成不同于周边地区的气候类型,其形成的主要因素是( )
A. 地形因素B. 海陆分布C. 纬度因素D. 人类活动
6. 亚洲河流没有注入的大洋是( )
A. 太平洋B. 北冰洋C. 印度洋D. 大西洋
【答案】2. A 3. D 4. C 5. A 6. D
【解析】
【2题详解】
读图可知,亚洲的河流发源于中部高原高山,向北流入北冰洋,向东流入太平洋,向西南注入印度洋,故呈放射状流入海洋,A正确,BCD错误。故选A。
【3题详解】
读图可知,亚洲河流呈放射状从中部向四周注入海洋,因此可判断亚洲地势中部高,四周低,D正确;无法通过水系特征推断亚洲是第一大洲,也无法推断亚洲的气候,ABC错误。故选D。
【4题详解】
读图,黄河、长江注入太平洋,印度河注入印度洋,鄂毕河注入北冰洋,C正确,ABD错误。故选C。
【5题详解】
读图可知,图中阴影部分地区是长江、黄河的发源地,是世界上海拔最高的青藏高原,由于地势高耸, 形成了独特的高原山地气候,因此主要影响因素是地形, A正确, BCD错误。故选A。
【6题详解】
读图,亚洲三面环海,东临太平洋、北临北冰洋、南临印度洋、西隔乌拉尔山脉、乌拉尔河、大高加索山脉与欧洲相连,没有与大西洋相临,故没有河流注入大西洋,D正确;排除ABC。故选D。
【点睛】亚洲地势中部高,四周低。“世界屋脊”青藏高原雄踞在亚洲的中部,众多高大的山脉,以帕米尔高原为中心向四周延伸。平原多分布在大陆边缘地带。
2021年1月6日,横跨中国、俄罗斯两国,穿越西伯利亚南部的能源大动脉——中俄东线天然气管道南段全面开工。读俄罗斯地图,完成下面小题。
7. 图示中俄东线天然气管道在修建中遇到的最大困难是( )
A. 雨季漫长、雨量大B. 气温低,冻土广布
C. 河流汛期长,常有洪涝灾害D. 人口数量多,城市密集
8. 在俄罗斯货物运输量中,水运所占比例很低,主要原因是( )
A. 海岸线短,河流数量少B. 平原广,铁路运输投资成本小
C. 气温低,结冰期长D. 全部为内流河,不利于运输
9. 俄罗斯的气候特点是( )
A. 冬季严寒而漫长,夏季凉爽而短促B. 冬季寒冷干燥,夏季炎热多雨
C. 冬季温和多雨,夏季炎热干燥D. 冬季温和湿润,夏季炎热多雨
10. 俄罗斯在世界上占有重要地位的工业部门是( )
A. 食品工业、纺织工业B. 钢铁工业、电子工业
C. 造船工业、造纸工业D. 核工业、航空航天工业
【答案】7. B 8. C 9. A 10. D
【解析】
【7题详解】
中俄东线天然气管道在修建中遇到的最大困难是气温低,冻土广布、修建难度大。俄罗斯位于中高纬度地区,该国家主要属于温带大陆性气候,冬季寒冷而漫长,夏季凉爽而短促。故选B。
【8题详解】
在俄罗斯货物运输量中,水运所占比例很低,主要原因是气温低,河流和沿海海域结冰期长。俄罗斯亚洲部分的鄂毕河、叶尼塞河和勒拿河等河流自南北向注入北冰洋,由于气温低,结冰期长,河运不发达。故选C。
【9题详解】
俄罗斯地处中、高纬度地区,以温带大陆性气候为主,冬季严寒而漫长,夏季凉爽而短促。由于领土辽阔,各地气候差异显著。故选A。
【10题详解】
俄罗斯重工业发达,轻工业发展缓慢,尤其是核工业和航空航天工业在工业中占有重要地位。食品工业、电子工业、造纸工业都是轻工业,故ABC不正确,D正确。故选D。
【点睛】俄罗斯幅员辽阔,面积1709.8万千米2,是世界上面积最大的国家,也是唯一地跨亚、 欧两大洲和东、西两半球的国家。俄罗斯大部分位于中高纬度地区,纬度都在北纬40°以上,气候主要为温带大陆性气候,其气候特点为冬季漫长而严寒,夏季短促而凉爽。
联合国发布的《世界人口展望2023》报告显示,世界人口已突破80亿,预计到2086年,全球人口将突破104亿。如图为世界人口分布图,完成下面小题。
11. 世界人口稠密区主要位于( )
A. 亚洲东部和南部B. 欧洲北部和非洲北部
C. 北美洲北部D. 大洋洲西部和欧洲西部
12. 甲地人口稀疏的原因是( )
A. 纬度高,气候寒冷B. 海拔较高,气候寒冷
C. 纬度低,气候湿热D. 位于内陆,气候干燥
13. 印度人口主要分布在恒河流域及德干高原两侧的沿海平原,其有利的自然条件是( )
①地形平坦 ②水源充足 ③经济发达 ④气候适宜 ⑤交通便利
A. ①②③B. ①③⑤C. ②④⑤D. ①②④
【答案】11. A 12. A 13. D
【解析】
【11题详解】
读图分析,图中颜色越深说明人口越稠密,据此可知,世界人口稠密区有亚洲东部和南部、欧洲西部、南北美洲的东部,A正确,BCD错误。故选A。
12题详解】
甲地在北极圈附近,纬度高,气候寒冷,人口稀疏,A正确,BCD错误。故选A。
【13题详解】
经济发达、交通便利属于社会经济条件,不是自然条件,排除③⑤;恒河流域及德干高原两侧的沿海平原,地形平坦、水源充足、气候适宜,适合人口分布,①②④正确。故选D。
【点睛】世界人口的地理分布很不均匀,有的地方稠密,有的地方稀疏。人口的分布状况与地理环境有着密切联系。中低纬度的临海地带往往形成人口的稠密地区。四大人口稠密地带:亚洲的东部和南部;欧洲的西部;北美洲和南美洲的东部。四大人口稀疏地带:干旱的沙漠;寒冷的极地;空气稀薄的高山高原;原始的热带雨林。
如图是东南亚地理位置图,读图完成下面小题。
14. 图中被称为“海上生命线”的海峡是( )
A. 马六甲海峡B. 霍尔木兹海峡C. 直布罗陀海峡D. 白令海峡
15. 下列关于该海峡地理位置的说法正确的是( )
A. 是连接印度洋与大西洋的海上通道
B. 位于马来群岛和大洋洲之间
C. 是欧洲、非洲与东南亚、东亚各港口最短航线的必经之地
D. 地处亚、非、欧之间的“十字路口”上
16. 我国一经贸代表团赴东南亚采购货物,下列产品最有可能被列入订单的是( )
①棉花②油棕③橡胶④小麦⑤椰子
A ①②③B. ③④⑤C. ①④⑤D. ②③⑤
【答案】14. A 15. C 16. D
【解析】
【14题详解】
从图中看出,被称为“海上生命线”的海峡是马六甲海峡。位于马来半岛和苏门答腊岛之间,是沟通太平洋与印度洋的天然水道,也是连接欧洲、印度洋沿岸港口与太平洋西岸港口的重要航道。 故选:A。
【15题详解】
图示为马六甲海峡,该海峡位于马来半岛和苏门答腊岛之间,是沟通太平洋与印度洋的天然水道,地处亚洲、大洋洲、太平洋、印度洋的“十字路口”,是连接欧洲、非洲与东南亚、东亚各港口最短航线的必经之地。C正确,ABD错误,故选C。
【16题详解】
东南亚绝大部分位于热带,湿热的气候条件,使其成为世界上重要的热带作物生产基地之一,是世界上天然橡胶、油棕、椰子和蕉麻的最大产地,②③⑤正确。东南亚气候不适合种植温带农作物的棉花和小麦,①④错误。故选D。
【点睛】东南亚处在亚洲与大洋洲、印度洋与太平洋的“十字路口”,是世界海洋运输和航空运输的重要枢纽。马来半岛与苏门答腊岛之间的马六甲海峡,是沟通太平洋与印度洋的天然水道,也是连接欧洲、印度洋沿岸港口与太平洋西岸港口的重要航道。
17. 中东其生产生活用水可能来自( )
A. 收集雨水B. 苏伊士运河C. 当地河流湖泊水D. 海水淡化
【答案】D
【解析】
【详解】中东属于热带沙漠气候,气候炎热干燥,降水稀少,河流湖泊稀少,故中东生产生活用水不可能来自收集雨水、当地河流湖泊水,AC错误;苏伊士运河属于海水,B错误;可以进行海水淡化,获得淡水资源,故中东其生产生活用水可能来自海水淡化,D正确。故选D。
2024年4月14日凌晨,伊朗通过导弹和无人机对以色列发起大规模袭击,这意味着中东紧张局势再次升级。读“中东石油输出路线图”,完成下面小题。
18. 目前石油储量最大、产量最高、输出石油最多的地区是( )
A. 中国B. 西欧C. 北美D. 西亚
19. 油轮自波斯湾起航,取捷径驶往西欧,需经过( )
A 土耳其海峡B. 苏伊士运河C. 巴拿马运河D. 马六甲海峡
20. 下列关于中东文化的说法,正确的是( )
A. 中东是基督教、伊斯兰教和佛教发源地
B. 耶路撒冷只是伊斯兰教的圣城
C. 中东人都信仰犹太教,人种为白种人
D. 中东地区是东西方文明交融的纽带,是古丝绸之路的必经之地
【答案】18. D 19. B 20. D
【解析】
【18题详解】
西亚是目前世界上石油储量最大、生产石油最多的地区,西亚地区石油资源主要分布在波斯湾及其沿岸地区,由于自身对石油的消费量很少,西亚地区所产石油绝大部分通过海洋运往东亚、欧洲西部和北美洲,也是世界上输出石油最多的地区,对世界经济的发展举足轻重,D正确,ABC错误。故选D。
【19题详解】
油轮自波斯湾起航,取捷径驶往西欧,需经过阿拉伯海—曼德海峡—红海—苏伊士运河—地中海—直布罗陀海峡—大西洋,达到西欧,B正确;无需经过土耳其海峡、巴拿马运河和马六甲海峡,ACD错误。故选B。
【20题详解】
佛教发源于印度,A错误;耶路撒冷是伊斯兰教、基督教、犹太教的圣城,B错误;中东大多数居民信仰伊斯兰教,C错误;中东地区是东西方文明交融的纽带,是古丝绸之路的必经之地,D正确;故选D。
【点睛】中东,又称中东地区,通常包括亚洲西南部和非洲东北部。中东地处亚、欧、非三洲交界地带,位于阿拉伯海、红海、地中海、黑海和里海(内陆湖)五海之间,被称为“三洲五海之地”。
二、解答题(每空1分,共20分)
21. 2023年8月22日,日本政府举行相关阁僚会议后宣布,从8月24日开始,将福岛第一核电站核污染水排入海洋。此举引发日本民众和周边国家的强烈忧虑和抗议。读下图,完成下列问题。
(1)日本位于我国的______(填“东”或“西”)面。
(2)日本的首都是______。你认为日本排放的核废水主要污染______洋。
(3)日本建有55座核电站,位居世界第三,建如此多的核电站的原因之一是日本的煤、石油等能源资源______。日本工业发达,日本工业集中分布在______沿岸,便于进口资源出口产品。
【答案】(1)东 (2) ①. 东京 ②. 太平
(3) ①. 匮乏 ②. 濑户内海沿岸及太平洋
【解析】
【分析】本大题以日本简图为材料,设置三道小题,涉及日本的位置、自然地理特征、地形、气候、经济发展等相关内容,考查学生读图能力和对所学内容的记忆理解及综合运用能力。
【小问1详解】
有经纬网的地图要根据经纬网判读方向,经线指示南北方向,纬线指示东西方向。据图可知,日本位于我国的东面。
【小问2详解】
日本的首都是东京,位于本州岛。日本核电站位于本州岛,靠近太平洋,日本排放的核废水最后会排入太平洋,所以日本排放的核废水主要污染太平洋。
【小问3详解】
日本地域狭小,煤、石油等能源匮乏,为保证能源供应,日本建设了许多核电站。日本工业主要集中分布于太平洋沿岸及濑户内海沿岸,该地区多优良港湾,海上交通运输便利,便于原料输入和产品输出。
22. 阅读下列材料,完成下列问题。
材料一:2023年10月30日,一列满载76标箱、货重1229吨,涵盖农产品、农机器械、化工制品的乡村振兴国际货运固定班列从湖南怀化国际陆港开出,沿着中老铁路驶向老挝万象。这将推动共建“一带一路”国家间的经贸合作和文化交流。
材料二:2024年3月27日,外交部边界与海洋事务司司长洪亮同印度外交部东亚司联秘戴国澜在北京共同主持中印边境事务磋商和协调工作机制(WMCC)第29次会议,两国外交、国防、移民等部门代表参加。共同商讨中印边境局势。
(1)通过观察中南半岛的山脉与河流,分析其分布特点是______。
(2)印度在20世纪60年代推行“绿色革命”,旨在解决______。
A. 粮食问题B. 森林问题C. 沙漠问题D. 环境问题
(3)南亚地区季风气候显著,印度成为______灾害最多的国家,原因是______季风不稳定。
(4)南亚地区图中①②工业区分别是印度的棉纺织工业中心和钢铁工业中心,据图可知,这两个工业区分布的共同特点是靠近______。
(5)印度服务外包产业发展迅速,被称为“世界办公室”。其中软件外包产业的发源地是______(城市),发展软件外包产业的优势是______。
【答案】(1)山河相间,纵列分布 (2)A
(3) ①. 水旱 ②. 西南
(4)原料产地 (5) ① 班加罗尔 ②. 英语普及;信息技术发展较早;人力资源丰富;劳动力成本低
【解析】
【分析】本大题以“中南半岛地区示意图”和“南亚地区示意图”为材料设置试题,涉及中南半岛的山脉与河流分布特点、气候、东南亚的旅游资源、工业区分布特点、软件外包产业的优势等相关知识点,考查学生的读图能力、分析运用地理知识的能力,培养学生的地理核心素养。
【小问1详解】
读图可知,中南半岛上山脉、大河多由北向南延伸,具有山河相间,纵列分布的特点。
【小问2详解】
根据所学可知,众多的人口,使得印度成为粮食的消费大国。但是,由于水旱灾害频繁、生产技术落后等原因,在20世纪的大部分时间里,每年需要进口大量的粮食。20世纪60年代,印度实行了“绿色革命”,为了提高粮食的产量采取了修建水利工程,推广先进的耕作方法和良种等措施。A正确,排除BCD;故选A。
【小问3详解】
读图根据所学可知,印度大部分为热带季风气候,全年高温,分旱雨两季;每年的6~9月为雨季,印度盛行西南季风,风从海洋吹向陆地,带来丰富的降水;每年的10月~次年5月为旱季,印度盛行东北季风,风从陆地吹向海洋,气候干旱,降水少。因此印度成为水旱灾害最多的国家,原因是西南季风不稳定。
【小问4详解】
读图可知,图中①是印度的棉纺织工业中心—孟买,②是钢铁工业中心—加尔各答,这两个工业区分布的共同特点是靠近原料产地。
【小问5详解】
根据所学可知,印度服务外包产业发展迅速,被称为“世界办公室”。其中软件外包产业的发源地是班加罗尔,发展软件外包产业的优势是英语普及;信息技术发展较早;人力资源丰富;劳动力成本低。
【点睛】东南亚地处亚洲与大洋洲、印度洋与太平洋的“十字路口”,是世界海洋运输和航空运输的重要枢纽,马来半岛与苏门答腊岛之间的马六甲海峡,是沟通太平洋与印度洋的天然水道,也是联结欧洲、印度洋沿岸港口与太平洋西岸港口的重要航道。
23. 结合图文材料,回答下列问题。
材料一欧洲西部虽然较长的河流不多,但河流之间有运河相通,形成了便利的内河航运网,且河流流速平穆,流量季节变化小,可终年通航,因此欧洲西部内河航运发达。著名的莱茵河、多瑙河等都具有很高的航运价值。
材料二欧洲西部地形图(图a)及某城市气候资料图(图b)
(1)由欧洲西部地形图(图a)可以看出:欧洲在各种地形类型中,__________的面积广大。可知欧洲的地势特征是____。
(2)据欧洲西部某城市气温年变化曲线与降水量柱状图(图b)判断,该气候类型为____气候,该气候对河流航运的有利影响是____;结合图a,从地形的角度分析该气候在欧洲西部分布广泛的原因____。
(3)下面景观图中,能够反映荷兰特色的是____,在挪威沿海可见____
(4)对丰富的自然和人文景观的开发,使欧洲西部成为国际旅游业最发达的地区,以下对欧洲旅游条件分析组合正确的是( )
①发达国家居民收入高②欧盟成立和欧元使用,过境结算方便
③使用统一的语言,方便交流④交通便利基础设施完善
A. ①②③B. ①②④C. ②③④D. ①②③④
【答案】(1) ①. 平原 ②. 南北高,中间低
(2) ①. 温带海洋性气候 ②. 终年温和湿润,河流水量稳定,航运价值高 ③. 西欧平原面积广大,使西风可以深入内陆,多峡湾分布,有利于海水的深入加强西欧的海洋性,所以温带海洋性气候分布广泛。
(3) ①. ⑤ ②. ① (4)B
【解析】
【分析】本题以欧洲西部地形图及某城市气候资料图为材料设置考题,涉及了欧洲西部的地形地势、气候和人文景观的相关知识点,考核了学生的识记能力和理解能力。
【小问1详解】
根据图a中信息可知,欧洲西部南北的颜色较深,根据图例可知,南北海拔1000米以上为山脉,中间为白色,即海拔在200米以下为平原且面积广大,所以欧洲西部在各种地形类型中,平原的面积广大,地势特征是南北高,中间低。
【小问2详解】
根据图b中信息可知,全年气温0℃以上,降水较均匀,所以欧洲西部的气候类型为冬暖夏凉、降水均匀的温带海洋性气候;温带海洋性气候终年温和湿润,受这种气候的影响,河流水位稳定,河流的航运价值高;欧洲西部中部地区平原面积广大,使西风可以深入内陆;多峡湾分布,有利于海水的深入加强西欧的海洋性,所以温带海洋性气候分布广泛。
【小问3详解】
根据所学知识,①峡湾是挪威的景观,②伦敦大本钟是英国的景观,③埃菲尔铁塔是法国巴黎的景观,④阿尔卑斯山滑雪场是瑞士的景观,⑤风车是荷兰的景观。因此反映荷兰特色的是⑤,在挪威沿海可见①
【小问4详解】
根据所学知识可知,欧洲西部以发达国家为主,发达国家居民收入高,有利于旅游发展,①正确;欧盟成立和欧元使用,过境结算方便,有利于旅游发展,②正确;欧洲的语言一般是英语、法语、德语,没有统一的语言,③错误;交通便利基础设施完善,有利于旅游发展,④正确。综上③错误,①②④正确,故选B。
相关试卷
这是一份安徽省池州市2023-2024学年七年级下学期期中地理试题(原卷版+解析版),文件包含安徽省池州市2023-2024学年七年级下学期期中地理试题原卷版docx、安徽省池州市2023-2024学年七年级下学期期中地理试题解析版docx等2份试卷配套教学资源,其中试卷共15页, 欢迎下载使用。
这是一份安徽省淮南市潘集区2023-2024学年七年级下学期期中地理试题(原卷版+解析版),文件包含安徽省淮南市潘集区2023-2024学年七年级下学期期中地理试题原卷版docx、安徽省淮南市潘集区2023-2024学年七年级下学期期中地理试题解析版docx等2份试卷配套教学资源,其中试卷共18页, 欢迎下载使用。
这是一份安徽省淮北市五校联考2023-2024学年七年级下学期期中地理试题(甲卷)(原卷版+解析版),文件包含安徽省淮北市五校联考2023-2024学年七年级下学期期中地理试题甲卷原卷版docx、安徽省淮北市五校联考2023-2024学年七年级下学期期中地理试题甲卷解析版docx等2份试卷配套教学资源,其中试卷共17页, 欢迎下载使用。

