2024年云南省楚雄彝族自治州楚雄市中考一模地理试题(原卷版+解析版)
展开(全卷两个大题,共36个小题,共8页;满分100分,考试用时75分钟)
注意事项:
1.本卷为试题卷。考生必须在答题卡上解题作答。答案应书写在答题卡的相应位置上,在试题卷、草稿纸上作答无效。
2.考试结束后,请将试题卷和答题卡一并交回。
第Ⅰ卷(选择题,共60分)
一、选择题(本大题共30小题,每小题2分,共60分。在每小题给出的四个选项中,只有一项是符合题目要求的。)
读“台湾省位置示意图”,完成下面小题。
1. 小鹏同学想在地图中制作台湾岛的环岛铁路图例,他应该选择的是( )
A. B. C. D.
2. 小鹏准备去台湾省旅游,想了解旅游景点分布,需查阅( )
A. 台湾省地形图B. 台湾省旅游图C. 台湾省城市图D. 台湾省气候图
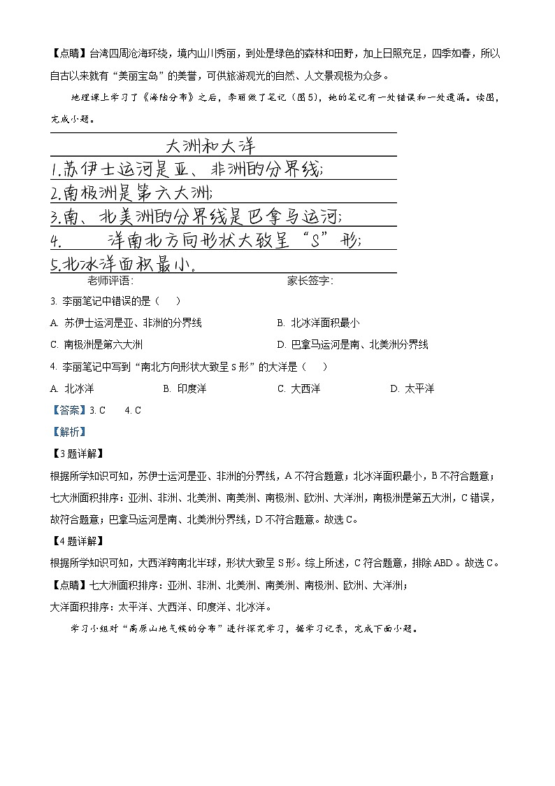
地理课上学习了《海陆分布》之后,李丽做了笔记(图5),她的笔记有一处错误和一处遗漏。读图,完成小题。
3. 李丽笔记中错误的是( )
A. 苏伊士运河是亚、非洲的分界线B. 北冰洋面积最小
C. 南极洲是第六大洲D. 巴拿马运河是南、北美洲分界线
4. 李丽笔记中写到“南北方向形状大致呈S形”大洋是( )
A. 北冰洋B. 印度洋C. 大西洋D. 太平洋
学习小组对“高原山地气候的分布”进行探究学习,据学习记录,完成下面小题。
5. 小组成员在图中B处(海拔200m)测得的气温是15℃,则C处(海拔1200m)的气温约是( )
A. 9℃B. 14.4℃C. 15.6℃D. 21℃
6. 山地的降水也有很大差异,降水更多的是( )
A. 陡坡B. 缓坡C. 背风坡D. 迎风坡
7. 学习小组认为影响C地气候的主要因素是( )
A. 海陆位置B. 地形C. 纬度D. 经度
读某国传统民居茅草屋和对外贸易示意图,完成下面小题。
8. 据图中信息判断,某国最有可能位于( )
A. 中东B. 南亚C. 撒哈拉以南非洲D. 东南亚
9. 下列关于该国所在区域的描述,正确的有( )
①黑种人的故乡②形成“单一商品经济”③地形以高原为主④工业发达,以加工制造业为主
A. ①②④B. ①③④C. ①②③D. ②③④
10. 茅草屋墙体由木棍、树枝和泥土构成,比较薄,透气性好。屋顶有厚厚的茅草覆盖,房屋阴凉通风。由此推测当地建茅草屋,充分考虑了( )
A. 终年湿热的气候影响B. 遮阳避雨,就地取材
C. 寒潮灾害的影响D. 便于适应地形
日本是世界上观赏红叶最佳的国家之一,红叶变红时间由北向南逐渐推迟。每当红叶变红时,日本人纷纷穿上传统服饰,结伴去游览观赏。据此完成问题。
11. 日本的传统服饰是( )
A. 西装B. 旗袍C. 和服D. 纱丽
12. 日本能最早观赏到红叶的是( )
A. 九州岛B. 本州岛C. 四国岛D. 北海道岛
读下面“俄罗斯和巴西示意图”,完成下面小题。
13. 下列有关两国共同特征的描述,错误的是( )
A. 都拥有丰富的矿产资源B. 都濒临世界最大的大洋
C. 都拥有所在大洲最大的平原D. 都拥有丰富的森林资源
14. 下列有关俄罗斯和巴西之间差异的描述,错误的是( )
A. 两国之间合作交流是“南北对话”B. 分别通行俄语和葡萄牙语
C. 首都分别是莫斯科和巴西利亚D. 分别拥有最深的淡水湖和水量最大的河流
15. 关于巴西描述正确的是( )
A. 亚马孙河航运价值高B. 狂欢节中会跳起热情的桑巴舞
C. 混血人种占比最大D. 高新技术产业在世界上名列前茅
剪纸是中国传统民间艺术,表现的内容丰富多彩,反映人们的生活环境、习俗和风情等。图是一帧剪纸作品,读图完成下面小题。
16. 该少数民族的传统节日是( )
A. 泼水节B. 火把节C. 开斋节D. 那达慕
17. 该少数民族主要分布在( )
A. 宁夏回族自治区B. 内蒙古自治区C. 吉林省D. 云南省
读我国“第七次全国人口普查各地区出生率统计图”,完成下面小题。
18. 由图可知,下列省区相比,出生率最低的是( )
A 宁夏B. 西藏C. 黑龙江D. 广东
19. “银发经济”是以服务老年人为主的新兴产业。“银发经济”的崛起将明显带动的行业有( )
A. 医疗保健、养老服务B. 户外运动、网络直播
C. 汽车销售、服装制造D. 休闲娱乐、仓储物流
20. 针对目前我国的人口问题,我国实施的“三孩”生育政策有利于( )
A. 改变人口分布格局B. 加剧人口老龄化
C. 降低人口增长速度D. 提高人口出生率
美国对我国华为手机的芯片断供新禁令生效的同时,国产芯片已经开始快速发展。读我国主要省区芯片的产量图,据此完成下面小题。
21. 芯片的设计制造属于( )
A. 重工业B. 高新技术产业C. 传统制造业D. 轻工业
22. 新一代“中国芯”的研发( )
A. 发挥我国劳动力数量丰富的优势B. 降低相关产品质量和价值
C. 推动我国科技的自主创新D. 使发展中国家之间联系逐渐减少
第六届中国国际进口博览会将于2023年11月在上海国家会展中心举办,它是世界上第一个以进口为主题的国家级展会,是中国主动向世界开放市场的重大举措。完成下面小题。
23. 第六届中国国际进口博览会的举办地位于( )
A. 环渤海城市群B. 长三角城市群C. 珠三角城市群D. 成渝城市群
24. 该地承办第六届中国国际进口博览会的优势条件有( )
①交通便利 ②消费市场广阔 ③地理位置优越 ④矿产资源丰富
A. ①②③B. ①②④C. ①③④D. ②③④
东北地区适宜种植大豆,单位面积产量比全国平均水平高出1/3左右。读我国东北大豆集中分布区图,完成下面小题。
25. 大豆主产区甲地所在省区的作物熟制为( )
A. 一年一熟B. 一年两熟C. 一年三熟D. 两年三熟
26. 东北农产品深受市场欢迎,因为在农业生产过程中,农药、化肥使用少,农产品绿色、环保。请结合所学知识,分析东北农业生产农药、化肥使用少的原因有( )
①东北冬季寒冷而漫长,能冻死害虫②广泛分布黑土、黑钙土,土壤肥力高③化肥价格昂贵
A. ①②③B. ①②C. ①③D. ②③
27. 2024年寒假,一群自称“小当归”的台湾孩子来到哈尔滨玩雪、看冰灯、吃糖葫芦,他们自台湾往返选择的主要交通方式是( )
A. 公路运输B. 铁路运输C. 海洋运输D. 航空运输
杭州亚运会会徽“潮涌”的主体图形由扇面、钱塘江、钱江潮头、赛道、互联网符号及象征亚奥理事会的太阳图形六个元素组成,下方是主办城市名称与举办年份的印鉴。本次亚运会共产生481枚金牌,中国队夺金201枚,其中中国龙舟队五金收官,龙舟运动从民俗走向冲奥。根据图文资料完成下面小题。
28. 下列行政区划中,和杭州属于同一级别的是( )
A. 四川B. 成都C. 内蒙古自治区D. 满洲里
29. 结合我国的降水分布特点,推测下列四个省区中哪个省区最有可能为龙舟队输送的队员较多( )
A. 甘肃省B. 山西省C. 福建省D. 辽宁省
30. 亚运会期间也吸引了很多外国友人观赛。观赛后,他们可以顺便游览杭州周边景点,下列四幅图不可能是杭州周边景点的是( )
A. 三潭印月B. 钱塘潮
C. 乌镇D. 怒江大峡谷
第Ⅱ卷(非选择题,共40分)
二、综合题(共40分)
31. 数九是我国古代民间一种计算寒天的方法,从冬至日算起,每九天算“一九”。民间有描画九九消寒图的习俗,人们用墨笔每天晕染一瓣梅花,九九八十一天过后,梅花点遍,春回大地。图1为二十四节气示意图,图2是九九消寒图。据图文资料,回答下列问题。
(1)由图1可知地球公转的方向是____。
(2)数九第一天,阳光直射南回归线,下图中能示意北京昼夜长短状况的是____。
(3)读图2,“九九消寒图”已着色染梅花30瓣时,最接近的节气应是____,太阳直射点向____(纬线)移动。
(4)二十四节气是我国古代农耕文明的产物,“春分前后,种瓜种豆”,春分日北半球昼夜长短情况是____。
(5)二十四节气有的反映气温状况,如:大暑;有的反映物候现象,如:惊蛰;有的反映降水状况,如:____。
(6)节气不同,习俗不同,请你列举一例节气习俗。
32. 结合图文材料(下图),探究水稻的生产条件。
材料:水稻喜温喜湿,生长期需水量一般在700~1200毫米。目前世界稻谷产量集中于亚洲,加之亚洲居民喜食稻米,故常称水稻为“亚洲的粮食”。世界水稻产量排名前十位的国家分别是:中国、印度、印度尼西亚、孟加拉国、越南、泰国、缅甸、菲律宾、日本、巴基斯坦(2019年)。
(1)从图文材料可知,世界水稻产量居前十位的国家所属的分区是____、东南亚和南亚。
(2)根据亚洲河流的流向,推断亚洲的地势特征是____。从地形类型看,亚洲的水稻主要分布在____地区,并且位于河流沿岸,河流为水稻生长提供了____,并提高了土壤肥力。
(3)亚洲气候复杂多样。从A→C→D,影响气候变化的主要因素是____。分析图中亚洲水稻集中分布区的气候可知,其有利于水稻生长的共同条件是____。
33. 中东历来是全世界的热点地区。读“中东地区示意图”完成下列要求。
(1)该区域有丰富的石油资源,主要分布在____及其沿岸地区。
(2)埃及大部分地区的气候类型是____,说出这种气候的特点对长绒棉生长的好处:____。
(3)沙特国沙漠广布,水资源缺乏,说出当地的解决办法。(答两点即可)
(4)请用板块构造学说的内容,预测并说明地中海未来的面积变化情况。
34. 2020年12月6日,中央广播电视总台大型文博探索节目《国家宝藏》第三季正式开播。节目组携手8座历史名城、9个世界文化遗产,带你看文物的前世今生,讲述上下五千年的中国故事。
(1)北京紫禁城内的故宫博物院是中国最大的古代文化艺术博物馆,它的存在充分体现了北京的职能之一是我国的____。
(2)在节目中被描绘为“守婆娑净土,乘雪域雄风”的文化遗产是____,位于地势的第____级阶梯上。
(3)敦煌莫高窟坐落在古代丝绸之路上,现在这里面临着被风沙吞噬危险,为我们敲响了生态保护的警钟。分析这里气候干旱的原因。(答两点即可)
(4)位于四川省的文化遗产是____。
(5)对于这些世界文化遗产,请说说你的做法和态度。
35. 新疆“海鲜”火了,南美白对虾、冷水三文鱼、大螃蟹……新疆“海鲜”迎来大丰收,销往全国市场,以及俄罗斯、东南亚各国。阅读图文材料,完成下列问题。
材料一:在蒸发量大、降水量少的气候条件下,土壤中水分蒸发后,盐分留在土壤中,易形成盐碱地。盐碱地土层中的含盐量极高,不适合农作物的种植,但适合养殖多种海产品。新疆盐碱地广布,经过科技工作者的不懈努力,已经成功地在盐碱地上进行了海鲜养殖。
材料二:伊犁哈萨克自治州的尼勒克县是冷水鱼养殖的优势地。来自天山山脉的冰雪融水水质纯净冷凉,富含溶解氧,为三文鱼的生长提供了优质的自然条件。
(1)“新疆”是人们习惯上说法,该省级行政区的全称是____。
(2)新疆的地形特点可以用“三山夹两盆”来形容,图中表示天山山脉的是____(填字母)。
(3)新疆地处内陆,从干湿地区来看,新疆地区大部分属于____,但可以发展海鲜养殖,量产海鲜,请根据资料分析原因____。(答三点即可)
36. 读图和文字资料,回答下列问题。
材料一:云南普洱有“世界茶源”之称,普洱茶色泽褐红,香气独特,滋味醇厚回甘。中国“普洱景迈山古茶林文化景观”项目于2023年9月17日在沙特阿拉伯利雅得举行的第45届世界遗产大会上通过审议,列入《世界遗产名录》,成为中国第57项世界遗产。
材料二:糯干寨是普洱市景迈山古茶林文化景观最有代表性的地区之一。该村寨的先民在海拔较高的天然林和地势低平的村寨之间片状开发茶林,茶林和茶林之间保留了一定面积的天然林作为防护林。整个村寨四面环山,依山傍水,原始古朴宛如世外桃源,是人与自然良性互动和可持续发展的典范。
(1)云南省西双版纳可以看到浓郁的____(少数民族)风情,云南省东南面与____(填省级行政区域简称)相邻,它的行政中心是南宁。
(2)景迈山所在地形区的地形特征是____。
(3)结合材料,分析景迈山古茶林生长的优势条件。(答两点即可)
(4)利用所学知识,就如何保护与开发普洱古茶林,提出你的建议。(答两点即可)
茶树
喜欢温暖、潮湿的环境,其生长最适宜的温度在18—25℃之间。冬季抗寒性差,低于6℃时,茶树停止生长;夏季生长期忌干热,高于40℃时容易死亡。
2024年云南省楚雄彝族自治州初中学业水平考试模拟检测地理试题(原卷版+解析版): 这是一份2024年云南省楚雄彝族自治州初中学业水平考试模拟检测地理试题(原卷版+解析版),文件包含2024年云南省楚雄彝族自治州初中学业水平考试模拟检测地理试题原卷版docx、2024年云南省楚雄彝族自治州初中学业水平考试模拟检测地理试题解析版docx等2份试卷配套教学资源,其中试卷共31页, 欢迎下载使用。
云南省楚雄彝族自治州2023-2024学年七年级下学期期中地理试题(原卷版+解析版): 这是一份云南省楚雄彝族自治州2023-2024学年七年级下学期期中地理试题(原卷版+解析版),文件包含云南省楚雄彝族自治州2023-2024学年七年级下学期期中地理试题原卷版docx、云南省楚雄彝族自治州2023-2024学年七年级下学期期中地理试题解析版docx等2份试卷配套教学资源,其中试卷共31页, 欢迎下载使用。
2024年云南省昭通市威信县中考二模地理试题(解析版+原卷版): 这是一份2024年云南省昭通市威信县中考二模地理试题(解析版+原卷版),文件包含2024年云南省昭通市威信县中考二模地理试题原卷版docx、2024年云南省昭通市威信县中考二模地理试题解析版docx等2份试卷配套教学资源,其中试卷共41页, 欢迎下载使用。

