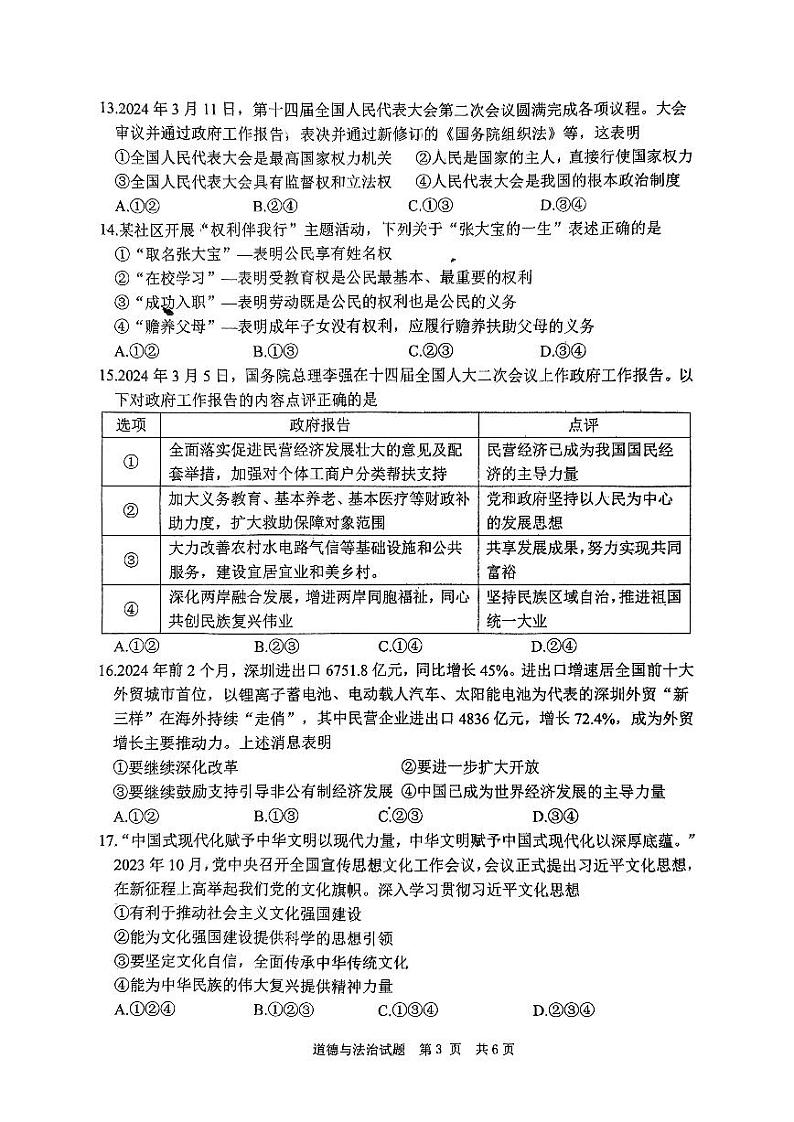
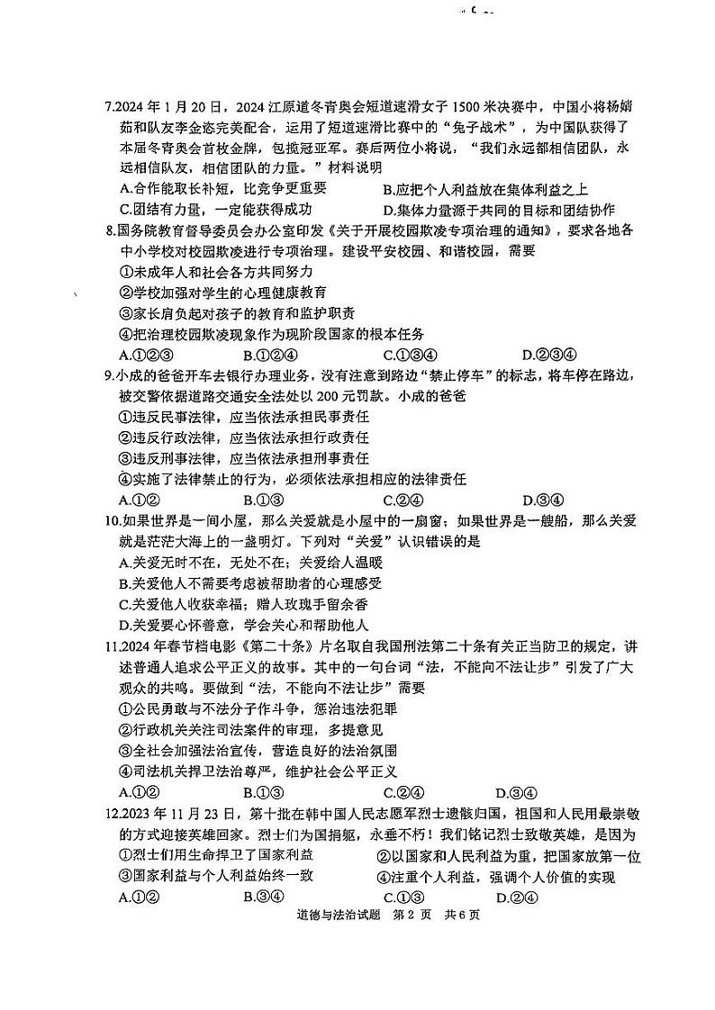
2024年山东省枣庄市市中区初中学业水平第二次模拟考试道德与法治试题
展开2024年山东省枣庄市初中学业水平考试道德与法治模拟试题: 这是一份2024年山东省枣庄市初中学业水平考试道德与法治模拟试题,共6页。
2023年山东省枣庄市山亭区初中学业水平模拟考试道德与法治试卷: 这是一份2023年山东省枣庄市山亭区初中学业水平模拟考试道德与法治试卷,共4页。
2023年山东省枣庄市第十三中学初中学业水平第一次模拟考试道德与法治试题(含答案): 这是一份2023年山东省枣庄市第十三中学初中学业水平第一次模拟考试道德与法治试题(含答案),共6页。试卷主要包含了百年奋斗,百年牺牲,百年创造,建设法治政府加强社会治理等内容,欢迎下载使用。

