


还剩17页未读,
继续阅读
山西省晋中市介休市2023-2024学年八年级下学期期中历史试题(含解析)
展开相关试卷
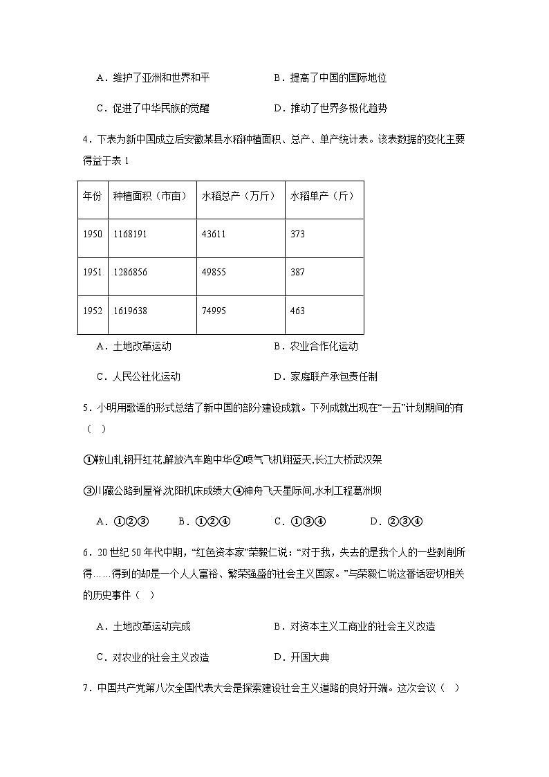
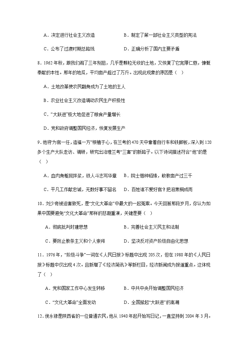
山西省晋中市介休市2023-2024学年八年级下学期期中历史试题(原卷版+解析版):
这是一份山西省晋中市介休市2023-2024学年八年级下学期期中历史试题(原卷版+解析版),文件包含山西省晋中市介休市2023-2024学年八年级下学期期中历史试题原卷版docx、山西省晋中市介休市2023-2024学年八年级下学期期中历史试题解析版docx等2份试卷配套教学资源,其中试卷共22页, 欢迎下载使用。
山西省晋中市介休市2023-2024学年下学期期中测试七年级历史试卷:
这是一份山西省晋中市介休市2023-2024学年下学期期中测试七年级历史试卷,文件包含七年级历史pdf、历史答案pdf等2份试卷配套教学资源,其中试卷共7页, 欢迎下载使用。
山西省晋中市介休市2021-2022学年七年级下学期期中历史试题(word版含答案):
这是一份山西省晋中市介休市2021-2022学年七年级下学期期中历史试题(word版含答案),共9页。试卷主要包含了选择题,综合题等内容,欢迎下载使用。