山东省聊城市2023-2024学年高一下学期4月期中生物试题(原卷版+解析版)
展开注意事项:
1.答题前,考生务必用0.5毫米黑色签字笔将自己的姓名、座号、考生号、县区和科类填写到答题卡和试卷规定的位置上。
2.第Ⅰ卷每小题选出答案后,用2B铅笔把答题卡上对应题目的答案标号涂黑;如需改动,用橡皮擦干净后,再选涂其他答案标号。
3.第Ⅱ卷必须用0.5毫米黑色签字笔作答,答案必须写在答题卡各题目指定区域内相应的位置;如需改动,先划掉原来的答案,然后再写上新的答案;不能使用涂改液、胶带纸、修正带。不按以上要求作答的答案无效。
一、选择题:本题共15小题每小题2分,共30分。每小题只有一个选项符合题目要求
1. 在生物学的研究中常用到“假说一演绎法”,下列各选项中都有“假说一演绎法”的运用,其中叙述正确的是( )
A. 孟德尔在发现分离定律的过程中,对分离现象的解释为假说奠定了基础
B. 孟德尔在发现自由组合定律的过程中,F2出现3:1的性状分离比依赖于雌雄配子数量相等
C. 摩尔根的果蝇杂交实验中,提出问题建立在果蝇纯合亲本杂交和F1杂交实验的基础上
D. 梅塞尔森等分别按DNA不同的复制方式,来预测离心后试管中DNA的位置属于假说内容
2. 某种昆虫的体色有灰体、黑体和黄体之分,由位于常染色体上的复等位基因控制,已知它们之间具有完全显性关系,让灰体(甲)个体与黄体(乙)个体交配,所得F1个体表现为灰体和黑体。下列叙述错误的是( )
A. 甲与其子代灰体个体的基因型不同B. 该种昆虫群体中黄体对黑体为显性
C. 甲、乙和子代昆虫中,只有一种纯合子D. 该昆虫群体中关于体色的基因型共6种
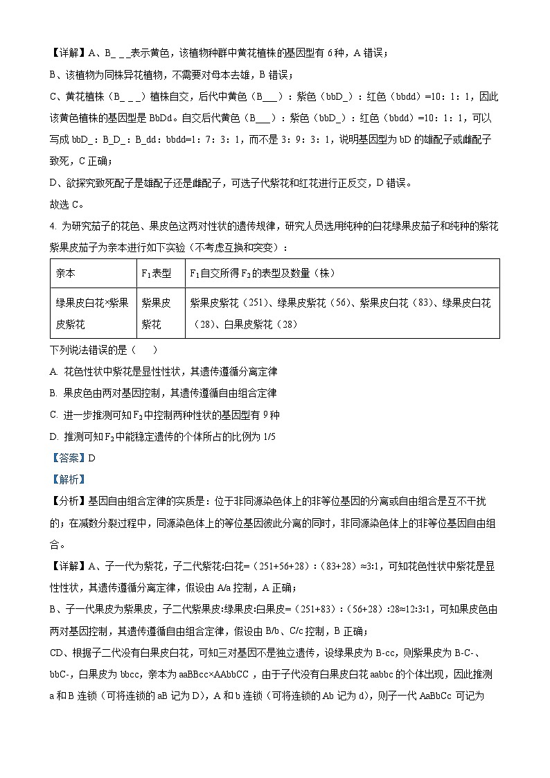
3. 某雌雄同株异花的二倍体植物的花色由两对独立遗传的等位基因(B/b,D/d)控制,其机理如图所示,已知在B基因存在的情况下,D基因不能表达。某黄花植株自交,子代中黄花:紫花:红花=10:1:1。形成这一比例的原因是该植物产生的配子中某种基因型的雌配子或雄配子致死。下列说法正确的是( )
A. 该植物种群中黄花植株的基因型有5种
B. 要检验某黄花植株的基因型,需要对母本去雄
C. 子代表型10:1:1的原因可能是含bD基因的雌配子致死
D. 欲探究致死配子是雄配子还是雌配子,可选子代紫花和红花进行杂交
4. 为研究茄子的花色、果皮色这两对性状的遗传规律,研究人员选用纯种的白花绿果皮茄子和纯种的紫花紫果皮茄子为亲本进行如下实验(不考虑互换和突变):
下列说法错误的是( )
A. 花色性状中紫花是显性性状,其遗传遵循分离定律
B. 果皮色由两对基因控制,其遗传遵循自由组合定律
C. 进一步推测可知F2中控制两种性状的基因型有9种
D. 推测可知F2中能稳定遗传的个体所占的比例为1/5
5. 下图是某基因型为AaBbXdY的高等动物的精子形成过程示意图,其中①~⑥代表细胞,字母代表相关的基因或染色体,已知同源染色体正常分离。下列说法正确的是( )(本题中不考虑其他基因)
A. 减数分裂过程中染色体数目减半发生在②形成④和⑤的过程中
B. 正常情况下该动物可产生4种不同基因型的精子
C. 若将图示①细胞中的相关基因用荧光标记,则⑤和⑥中荧光点的个数不同
D. ①细胞分裂后期含2条Y染色体
6. 从配子形成和受精作用的角度分析,下列关于遗传具有稳定性和多样性的原因的叙述,不正确的是( )
A. 减数分裂过程中非同源染色体的自由组合是形成配子多样性的重要原因之一
B. 减数分裂过程中同源染色体的非姐妹染色单体间的互换是形成配子多样性的原因之一
C. 受精时,雌雄配子间的随机结合是形成配子多样性的重要原因
D. 减数分裂和受精作用保证了生物前后代体细胞中染色体数目的恒定,维持了遗传的稳定性
7. 基因主要位于染色体上,下列关于基因和染色体关系的叙述,正确的是( )
A. 位于一对同源染色体的相同位置上的基因是等位基因
B. 豌豆体细胞内,非等位基因都位于非同源染色体上
C. 大肠杆菌细胞内,基因在染色体上呈线性排列
D. 果蝇的生殖细胞内,染色体是基因的主要载体
8. 某种飞蛾(ZW型)茧色基因E/e位于Z染色体上,该种飞蛾的茧色由母本的基因型决定,与自身的基因组成无关。现有一对雌雄飞蛾杂交,F1茧色全为灰色,F1雌雄飞蛾随机交配,F2茧色全为白色,将F2的全部个体随机交配得F3。不考虑突变,下列相关推测不合理的是( )
A. 基因型为ZeZe的飞蛾,其茧色为白色B. 飞蛾茧色的灰色和白色是一对相对性状
C. F1雄蛾和F2雄蛾基因型相同的概率为1/2D. F3雄蛾的表型及比例为白色:灰色=1:1
9. 果蝇的某一野生型性状和突变型性状受一对等位基因A/a控制。现用一只野生型雌果蝇与一只突变型雄果蝇进行杂交,子一代中野生型♀:野生型♂:突变型♀:突变型♂=1:1;1:1。下列说法错误的是( )
A. 若A、a位于性染色体上,则它们可以位于XY染色体的同源区段上
B. 若A、a仅位于X染色体上,则野生型为显性性状
C. 若A、a位于常染色体上,该突变型为隐性性状,则子代野生型自由交配产生的后代出现性状分离
D. 若A、a位于常染色体上,子代的突变型自由交配产生的后代均为突变型,则突变性状为显性性状
10. 图甲是将加热杀死S型细菌与R型活菌混合注射到小鼠体内后两种细菌的含量变化;图乙是噬菌体侵染细菌实验的部分操作步骤。有关叙述正确的是( )
A. 图甲中,AB段R型细菌含量增加的原因是小鼠体内发生了免疫反应
B. 图甲中,后期出现的大量S型细菌主要由R型细菌转化而来
C. 图乙中,沉淀物中新形成的子代噬菌体完全没有放射性
D. 图乙中,若用32P标记亲代噬菌体,子代噬菌体中大部分具有放射性
11. 活动小组为制作DNA双螺旋结构模型,选取实验材料代表相应的基团或化学键,材料的种类和数量如表所示。下列叙述正确的是( )
A. 制成双螺旋模型最多能含25个碱基对
B. 制成的双螺旋模型最多能含59个氢键
C. 制成的双螺旋模型最多能有422种碱基排列方式
D. 该DNA片段中任意一个脱氧核糖均与两个磷酸相连
12. 将两个双链均被3H标记的A基因导入某动物(2n=42)精原细胞的染色体中,然后置于不含3H的培养液中培养,经过两次细胞分裂后产生4个子细胞,测定子细胞的染色体被标记情况。不考虑染色体片段的交换等情况,下列叙述错误的是
A. 若4个子细胞中只有2个含有3H,则可能进行了有丝分裂
B. 可能出现3个子细胞中含3H、1个子细胞中不含3H的情况
C. 每个子细胞中含有的基因A的数量是0个或2个
D. 4个子细胞中3H标记的染色体总数最多为4条,最少为2条
13. 调查某家庭的某种单基因遗传病后绘制下图所示的遗传系谱图,下列推断正确的是( )
A. 若致病基因位于常染色体上,则个体6一定携带致病基因
B. 若致病基因仅位于X染色体上,则个体2和4基因型不同
C. 若致病基因仅位于Y染色体上,则个体7生殖细胞一定携带致病基因
D. 若致病基因位于X、Y染色体同源区段上,致病基因是显性基因或隐性基因
14. 骡是马和驴杂交产生后代。马和驴体细胞中分别有32对和31对染色体。下列说法错误的是( )
A. 一般情况下,骡的体细胞有63条染色体
B. 马的精原细胞中可以形成32个四分体
C. 马与驴雌雄配子的随机结合是骡遗传多样的原因之一
D. 骡的原始生殖细胞不能正常进行减数分裂的原因是染色体无法联会
15. 下列是某同学构建的关于基因的概念模型,其中不合理的是( )
A. 所有生物的体细胞中基因都是成对存在的
B. 基因中的碱基数小于DNA中的碱基总数
C. 基因是有遗传效应的DNA或RNA片段
D. T2噬菌体的遗传信息蕴藏在脱氧核苷酸的排列顺序中
二、不定项选择题:本题共5小题,每小题3分,共15分。每小题有一个或多个选项符合题目要求,全部选对得3分,选对但不全的得1分,有选错的得0分。
16. 已知豌豆高茎与矮茎、黄子叶与绿子叶、白花与红花分别受一对等位基因控制。现有4个纯合品种,即高茎黄子叶(甲)、矮茎绿子叶(乙)、高茎白花(丙)、高茎红花(丁)。有人利用上述4个品种进行两组杂交实验,实验数据如下表:(不考虑突变和交换)
下列说法正确的是( )
A. 根据一组实验结果,不能判断茎的高度与子叶颜色是否遵循自由组合定律
B. 根据一组甲×乙亲本杂交得F1表型可知,高茎、黄子叶是显性性状
C. 根据二组实验结果,不能确定茎的高度与花的颜色是否位于一对同源染色体上
D. 根据二组丙×丁亲本杂交得F1可知,F2的性状分离比为高茎红花∶高茎白花=3∶1
17. 某生物实验小组对某动物的切片进行显微镜观察,并绘制了甲、乙、丙三幅细胞分裂示意图(仅示部分染色体),图丁表示该动物在生殖发育过程中细胞内染色体数目的变化曲线。下列说法错误的是( )
A. 图甲细胞分裂后产生的子细胞的名称是卵细胞或极体
B. 图乙中含有3个四分体,染色单体条数与丙图相同
C. 图甲乙丙分别对应图丁中②①⑤三个阶段
D. 图丁中含有同源染色体的阶段是①⑤⑥⑦
18. 二十世纪中叶,“染色体中的DNA和蛋白质究竟谁是遗传物质”引起了生物学界激烈的争论。下列关于遗传学经典实验的叙述,错误的是( )
A. 格里菲思证明了DNA是使R型细菌发生转化的转化因子
B. 艾弗里的体外转化实验中控制变量时采用了“加法原理”
C. 沃森和克里克制作出的DNA双螺旋结构模型属于物理模型
D. 梅塞尔森等证明DNA复制方式的实验运用了假说-演绎法
19. 果蝇的翅型和眼型两对基因均不位于Y染色体上。取一只卷翅星眼雌蝇与一只直翅圆眼雄蝇杂交,F1的表型及比例为直翅圆眼♀∶卷翅圆眼♀∶直翅星眼♂∶卷翅星眼♂=1∶1∶1∶1。F1雌雄果蝇随机交配,F2雌雄果蝇的表型及比例均为直翅圆眼∶卷翅圆眼∶直翅星眼∶卷翅星眼=7∶9∶7∶9。下列说法正确的是( )
A. 果蝇子代数量多,故一只雌雄果蝇杂交可得出规律性的比例
B. 根据F1可判断控制眼型的基因位于X染色体上,且圆眼是显性
C. 根据F2可判断控制翅型的基因位于常染色体上,且卷翅是显性
D. 控制果蝇翅型和眼型的基因的遗传遵循基因的自由组合定律
20. 大肠杆菌DNA呈环状,下图表示其复制过程。下列说法错误的是( )
A. 环状DNA分子中游离的磷酸基团有2个B. 酶1是解旋酶,酶2是DNA聚合酶
C. 酶2催化子链延伸的方向是5′→3′D. 复制原点处G—C对含量越高越有利于解旋
三、简答题:本题共5小题,共55分。
21. 某种植物的花色受两对等位基因控制,当两种显性基因同时存在时开紫花,其余情况都开白花。现有纯合紫花植株与纯合白花植株若干,回答下列问题:
(1)若此种植株为豌豆植株,让纯合紫花植株与纯合白花植株杂交得F1,F1自交得F2,F2中紫花植株与白花植株的比例为9:7。除题中给的信息外还需要满足的条件有_____(答两点)。若F2中紫花植株自由交配,需要对F2紫花植株进行的处理是_____。让F1豌豆植株进行测交,则后代紫花与白花的比例为_____,测交可以测定F1豌豆植株的_____。
(2)若该种植株为雌雄异株且为XY型性别决定,控制紫花和白花的两对基因在染色体上的位置有三种观点:
观点一:两对基因可能有一对位于X染色体上,另外一对基因在常染色体上且独立遗传。
观点二:两对基因位于两对常染色体上。
观点三:两对基因位于一对常染色体上。
现让纯合紫花雌株与隐性纯合的白花雄株杂交得F1,F1雌雄个体相互交配得F2,如何根据F2的结果判断哪一个观点是正确的?
①_____,观点一正确;
②_____,观点三正确。
22. 如图1表示某一动物(2N=4)个体体内细胞正常分裂过程中不同时期细胞内染色体、染色单体和DNA含量的关系;图2表示某动物处于不同分裂时期的细胞图像。请回答下列问题:
(1)图1中a、b、c表示DNA的是_____(填字母),图1中_____对应的细胞内一定存在同源染色体。
(2)图2中的乙对应图1中的_____,该时期的主要特征是_____。从图2可以判断该动物的性别是_____,判断的依据是_____。
(3)从染色体角度分析细胞乙与细胞丙的区别是_____(答2条)。
(4)请根据图1在下列坐标图中画出减数分裂过程中染色体变化曲线_____。
23. 艾弗里肺炎链球菌转化实验的实验过程如图1所示,赫尔希等人噬菌体侵染细菌实验的流程如图2所示。回答下列问题。
(1)艾弗里和赫尔希等人的实验选用了细菌或病毒等结构简单的生物作为实验材料,优点是_____(答2条)。
(2)图1实验中,_____对照能说明S型细菌的DNA是转化因子。除了通过观察注射后小鼠的生活情况来判断R型和S型细菌外,还可以通过什么方法区分R型和S型细菌?_____。
(3)由图2放射性可知,标记的物质是噬菌体的_____,在此种情况下,子代T2噬菌体的DNA含P的情况是_____。
(4)以上两个实验都证明了DNA是遗传物质,它们在设计思路上的共同点是_____。
24. 真核细胞中DNA复制的速率一般为50-100bp/s(bp表示碱基对)。图1为果蝇核DNA的电镜照片,图1中箭头所指示的泡状结构叫作DNA复制泡,是DNA上正在复制的部分。图2是DNA模式图。
请回答下列问题:
(1)图中DNA复制时期是_____,相比较果蝇的遗传物质,乳酸杆菌的拟核DNA分子有_____个游离的磷酸基团,拟核复制时_____(存在\不存在)DNA和蛋白质的复合物。
(2)据图分析可知,果蝇DNA有_____(填“多”或“单”)个复制起点,不同复制起点_____(同时/不同时)开始复制。
(3)果蝇DNA分子能够准确复制的原因是_____。
(4)图2中①②③构成的④_____(是\不是)一个脱氧核苷酸分子,⑤中碱基通过_____连接。某一DNA分子共a个碱基,其中腺嘌呤脱氧核苷酸m个,第n次复制消耗鸟嘌呤脱氧核苷酸_____个。
25. 某家族有甲病(A/a)和乙病(B/b),两病均为人类单基因遗传病,该家族遗传系谱图如下图所示,其中I2不携带甲病的致病基因。据图回答下列问题:
(1)据图分析,控制甲病的基因位于_____染色体上,且甲病是_____(显性/隐性)性状。
(2)II3基因型为_____。III2与III5的基因型相同的概率为_____。
(3)II2的后代与II4的后代中理论上只患一种病的概率分别为_____。
(4)若III7的性染色体组成为XXY,原因是_____。亲本
F1表型
F1自交所得F2的表型及数量(株)
绿果皮白花×紫果皮紫花
紫果皮紫花
紫果皮紫花(251)、绿果皮紫花(56)、紫果皮白花(83)、绿果皮白花(28)、白果皮紫花(28)
材料种类
脱氧核糖
磷酸基团
代表化学键的小棒
碱基
A
T
C
G
数量(个)
45
45
足量
15
10
25
15
组别
杂交组合
F1表型
F2表型
一
甲×乙
高茎黄子叶
高茎黄子叶、高茎绿子叶
矮茎黄子叶、矮茎绿子叶
二
丙×丁
高茎红花
高茎红花
高茎白花
北京市八一学校2023-2024学年高一下学期期中生物试题(原卷版+解析版): 这是一份北京市八一学校2023-2024学年高一下学期期中生物试题(原卷版+解析版),文件包含北京市八一学校2023-2024学年高一下学期期中生物试题原卷版docx、北京市八一学校2023-2024学年高一下学期期中生物试题解析版docx等2份试卷配套教学资源,其中试卷共40页, 欢迎下载使用。
山东省淄博市高青县2023-2024学年高一下学期期中考试生物试题(原卷版+解析版): 这是一份山东省淄博市高青县2023-2024学年高一下学期期中考试生物试题(原卷版+解析版),文件包含山东省淄博市高青县2023-2024学年高一下学期期中考试生物试题原卷版docx、山东省淄博市高青县2023-2024学年高一下学期期中考试生物试题解析版docx等2份试卷配套教学资源,其中试卷共34页, 欢迎下载使用。
山东省济宁市邹城市2023-2024学年高一下学期4月期中考试生物试题(原卷版+解析版): 这是一份山东省济宁市邹城市2023-2024学年高一下学期4月期中考试生物试题(原卷版+解析版),文件包含山东省济宁市邹城市2023-2024学年高一下学期4月期中考试生物试题原卷版docx、山东省济宁市邹城市2023-2024学年高一下学期4月期中考试生物试题解析版docx等2份试卷配套教学资源,其中试卷共35页, 欢迎下载使用。

