2024届陕西省柞水中学高考冲刺压轴(二)理科综合试卷-高中生物(原卷版+解析版)
展开
这是一份2024届陕西省柞水中学高考冲刺压轴(二)理科综合试卷-高中生物(原卷版+解析版),文件包含2024届陕西省柞水中学高考冲刺压轴二理科综合试卷-高中生物原卷版docx、2024届陕西省柞水中学高考冲刺压轴二理科综合试卷-高中生物解析版docx等2份试卷配套教学资源,其中试卷共24页, 欢迎下载使用。
注意事项:
1.本卷满分300分,考试时间150分钟。答题前,先将自己的姓名、准考证号填写在试题卷和答题卡上,并将准考证号条形码粘贴在答题卡上的指定位置。
2.选择题的作答:每小题选出答案后,用2B铅笔把答题卡上对应题目的答案标号涂黑。写在试题卷、草稿纸和答题卡上的非答题区域均无效。
3.非选择题的作答:用签字笔直接答在答题卡上对应的答题区域内。写在试题卷、草稿纸和答题卡上的非答题区域均无效。
4.选考题的作答:先把所选题目的题号在答题卡上指定的位置用2B铅笔涂黑。答案写在答题卡上对应的答题区域内,写在试题卷、草稿纸和答题卡上的非答题区域均无效。
5.考试结束后,请将本试题卷和答题卡一并上交。
6.可能用到的相对原子质量是:H 1 Li 7 Be 9 B 11 C 12 O 16 Na 23 Al 27 P 31
一、选择题:本题共13小题,每小题6分,共78分。在每小题给出的四个选项中,只有一项是符合题目要求的。
1. 有一种草莓果肉为纯白色,被称为“白雪公主”,是北京市农林科学院培育的新品种。“白雪公主”芳香多汁,含有较多的维生素、蔗糖、葡萄糖、纤维素、钙、磷、铁等物质,具有清凉止渴、健胃消食的功效。下列有关草莓果肉细胞中物质组成的叙述,正确的是( )
A. 草莓多汁,说明草莓果肉细胞中的水均以自由水形式存在
B. 钙、磷、铁属于大量元素,元素在细胞中多以离子形式存在
C. 草莓具有健胃消食的功效与其细胞中含有丰富的纤维素有关
D. 草莓白果肉匀浆与斐林试剂反应呈砖红色,说明草莓中含有葡萄糖
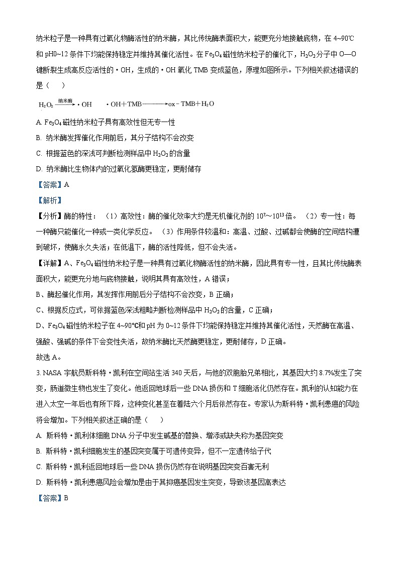
2. 过氧化氢(H2O2)的检测在生物学、医学、环境保护和食品工业等许多领域具有重要意义。Fe3O4磁性纳米粒子是一种具有过氧化物酶活性的纳米酶,其比传统酶表面积大,能更充分地接触底物,在4~90℃和pH0~12条件下均能保持稳定并维持其催化活性。在Fe3O4磁性纳米粒子的催化下,H2O2分子中O—O键断裂生成高反应活性的·OH,生成的·OH氧化TMB变成蓝色,原理如图所示。下列相关叙述错误的是( )
A. Fe3O4磁性纳米粒子具有高效性但无专一性
B. 纳米酶发挥催化作用前后,其分子结构不会改变
C. 根据蓝色深浅可判断检测样品中H2O2的含量
D. 纳米酶比生物体内的过氧化氢酶更稳定,更耐储存
3. NASA宇航员斯科特·凯利在空间站生活340天后,与他的双胞胎兄弟相比,其基因大约8.7%发生了突变,肠道微生物也发生了变化。他返回地球后一些DNA损伤和T细胞活化仍然存在。凯利的认知能力在进入太空一年后也有所下降,这种变化甚至在着陆六个月后依然存在。专家认为斯科特·凯利患癌的风险将会增加。下列相关叙述正确的是( )
A. 斯科特·凯利体细胞DNA分子中发生碱基替换、增添或缺失称为基因突变
B. 斯科特·凯利细胞发生的基因突变属于可遗传变异,但不一定遗传给子代
C. 斯科特·凯利返回地球后一些DNA损伤仍然存在说明基因突变百害无利
D. 斯科特·凯利患癌风险会增加是由于其抑癌基因发生突变,导致该基因高表达
4. 如图为某角膜营养不良症患者的遗传系谱图,先证者是该家系中第一个被确诊的患者。在基因检测中还发现,Ⅱ2为红绿色盲基因的携带者,但没有角膜营养不良症相关致病基因。已知图中所有患者均为角膜营养不良症患者,但不患红绿色盲。下列相关分析正确的是( )
A. 角膜营养不良症为常染色体隐性遗传病
B. 图中所有角膜营养不良症患者均杂合子
C. Ⅲ3和Ⅲ4再生一个孩子同时患两种病的概率为1/16
D. 角膜营养不良症的遗传遵循孟德尔的自由组合定律
5. 如图表示具有生物活性的蛙坐骨神经—腓肠肌标本,神经末梢与肌细胞的接触部位类似于突触,被称为“神经—肌肉接头”。电刺激引起坐骨神经产生动作电位,传导到神经—肌肉接头,突触前膜释放乙酰胆碱,最终引起肌肉收缩。下列相关叙述错误的是( )
A. 电刺激①处,神经—肌肉接头处Na+内流使突触前膜兴奋
B. 电刺激①处,灵敏电流计的指针会发生两次方向相同的偏转
C. 电刺激②处,腓肠肌会收缩,灵敏电流计的指针不发生偏转
D. 肌肉收缩是一个耗能过程,长时间刺激①处会使肌肉疲劳
6. 洞穴水域生态系统作为一种特殊的地下水域生态系统,通常以有限的开口与地表生态系统连接,只有局部区域(如洞口、有光带)生长有少量绿色植物和极少数化能自养生物,其光合初级生产力(指植物在单位时间、单位面积上所产生的有机物总量)较低,营养贫瘠。下列相关叙述错误的是( )
A. 输入洞穴的能量有光能和化学能,苔藓等是重要的生产者
B. 部分底栖动物所处的营养级在不同的洞穴中存在一定差异
C. 洞穴水域因光照强度不同导致底栖动物空间位置有一定差异
D. 洞穴生态系统的食物网简单,抵抗力稳定性高于恢复力稳定性
三、非选择题:共174分。第22~32题为必考题,每个试题考生都必须作答。第33~38题为选考题,考生根据要求作答。
(一)必考题:共129分。
7. 细胞呼吸是细胞内的有机物在酶的催化下,逐步氧化分解并释放能量合成ATP的一系列过程。根据是否有O2的参与可分为有氧呼吸和无氧呼吸两种类型。回答下列问题:
(1)如图1为人在不同强度体育运动时,骨骼肌消耗糖类和脂类的相对量。与相同质量的糖类相比,脂肪彻底氧化分解释放的能量更多,原因是_____________;但在高强度运动下脂肪供能占比极少,肌糖原供能占主导,推测原因是_____________。
(2)某实验小组以酵母菌为材料探究呼吸作用的类型。他们按图2所示组装装置1和装置2,并进行实验。若两组装置均不通入O2,一段时间后观察红色液滴移动情况;若逐渐增加O2浓度,观察红色液滴移动情况并测量移动距离。
①若O2浓度为0,则装置1和装置2的液滴移动情况分别为____________。
②若逐渐增大装置1和装置2中的O2浓度,某一时刻测得左移距离/右移距离=3,此时有氧呼吸强度=酒精发酵强度;若左移距离/右移距离
相关试卷
这是一份2024届全国高考冲刺压轴(三)理科综合试卷-高中生物(原卷版+解析版),文件包含2024届全国高考冲刺压轴三理科综合试卷-高中生物原卷版docx、2024届全国高考冲刺压轴三理科综合试卷-高中生物解析版docx等2份试卷配套教学资源,其中试卷共22页, 欢迎下载使用。
这是一份2024届陕西省西安市浐灞第二中学高三下学期理科综合模拟试卷-高中生物(原卷版+解析版),文件包含2024届陕西省西安市浐灞第二中学高三下学期理科综合模拟试卷-高中生物原卷版docx、2024届陕西省西安市浐灞第二中学高三下学期理科综合模拟试卷-高中生物解析版docx等2份试卷配套教学资源,其中试卷共18页, 欢迎下载使用。
这是一份2024届陕西省榆林市高三下学期第二次模拟检测理科综合试题-高中生物(原卷版+解析版),文件包含2024届陕西省榆林市高三下学期第二次模拟检测理科综合试题-高中生物原卷版docx、2024届陕西省榆林市高三下学期第二次模拟检测理科综合试题-高中生物解析版docx等2份试卷配套教学资源,其中试卷共18页, 欢迎下载使用。

