浙江省山海协作体2023-2024学年高二下学期4月期中生物试题(原卷版+解析版)
展开高二年级生物学科试题
考生须知:
1.本卷共8页满分100分,考试时间90分钟。
2.答题前,在答题卷指定区域填写班级、姓名、考场号、座位号及准考证号并填涂相应数字。
3.所有答案必须写在答题纸上,写在试卷上无效。
4.考试结束后,只需上交答题纸。
选择题部分
一、选择题(本大题共20小题,每小题2分,共40分。每小题列出的四个备选项中只有一个是符合题目要求的,不选、多选、错选均不得分)
1. 生物武器种类多样,下列一般不用于制造生物武器的是( )
A. 病毒B. 毒品C. 致病菌D. 肉毒杆菌毒素
2. 河马进入发情期时,它们会在自己的领地内,将尿液向四周喷射,形成一种“尿液秀”,尿液的味道越大,越能吸引河马配偶,该过程传递的信息属于( )
A. 化学信息B. 行为信息
C 生物信息D. 物理信息
3. 某池塘内鲤鱼种群增长速率的变化规律如下图所示。下列叙述正确的是( )
A. T2时鲤鱼种群的年龄结构为稳定型
B. T2~T4期间鲤鱼种群密度逐渐变小
C. T3时鲤鱼种群数量单位时间增加量等于T1时
D. 增加鲤鱼鱼苗投放量可提高其环境容纳量
诺如病毒最早是1968年在美国爆发的一次急性腹泻的患者粪便中分离的病原体。诺如病毒表面覆盖着带有杯状凹坑的结构蛋白,其遗传物质为单链RNA。诺如病毒感染者发病突然,主要症状为恶心、呕吐、腹泻和发热,并且引发机体产生系列免疫反应。诺如病毒易变异,没有疫苗和特效药物。阅读材料完成下列小题:
4. 关于诺如病毒,下列说法正确的是( )
A. 诺如病毒的遗传物质中的碱基不含有胸腺嘧啶
B. 诺如病毒的遗传信息储存在脱氧核苷酸序列中
C. 诺如病毒易发生变异,与其遗传物质的结构无关
D. 诺如病毒的杯状凹坑结构蛋白在其核糖体中合成
5. 关于诺如病毒感染者的症状及反应,下列叙述错误的是( )
A. 感染者发热体温上升过程中,机体的产热量大于散热量
B. 感染者出现呕吐和腹泻症状,可通过口服盐水缓减症状
C. 可以使用PCR直接扩增诺如病毒RNA
D. 不能用培养液直接培养感染者粪便中分离的病原体
6. 皮肤损伤修复过程中观察到的部分组织细胞,某同学在显微镜下找到①~⑤不同时期的细胞,关于这些细胞所处的时期和主要特征的叙述,错误的是( )
A. 细胞③处于间期,细胞内主要进行DNA复制和蛋白质合成
B. 细胞④处于中期,染色体数:染色单体数:核DNA分子数=1:2:2
C. 细胞①处于后期,每条染色体着丝粒分为两个,染色体数目增加一倍
D. 细胞②处于末期,细胞膜向内凹陷形成细胞板将细胞一分为二
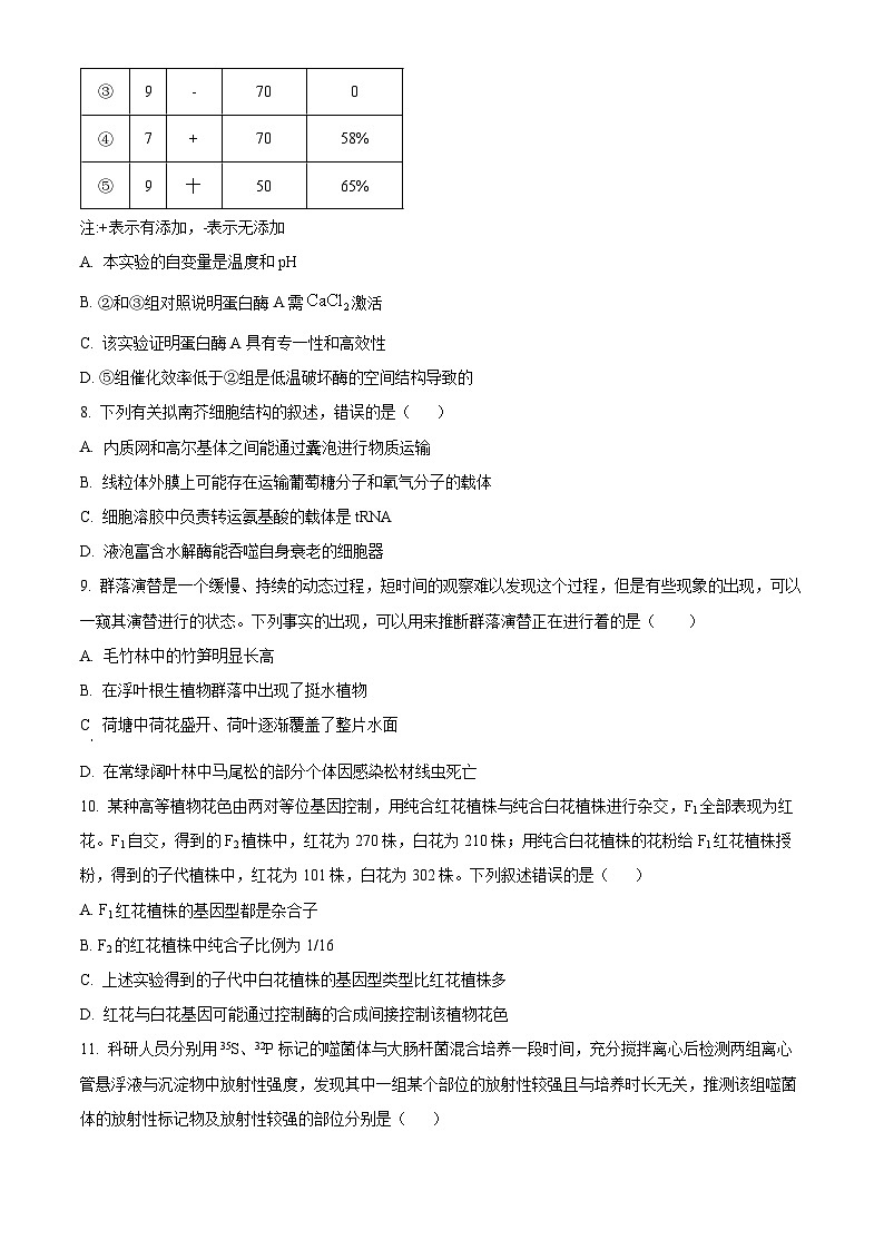
7. Ⅰ型胶原蛋白是由动物软骨细胞产生的一种结构蛋白,某同学对蛋白酶A催化Ⅰ型胶原蛋白降解的最适条件进行初步探究,实验结果如下表所示,下列叙述正确的是( )
注:+表示有添加,-表示无添加
A. 本实验的自变量是温度和pH
B. ②和③组对照说明蛋白酶A需激活
C. 该实验证明蛋白酶A具有专一性和高效性
D. ⑤组催化效率低于②组是低温破坏酶的空间结构导致的
8. 下列有关拟南芥细胞结构的叙述,错误的是( )
A. 内质网和高尔基体之间能通过囊泡进行物质运输
B. 线粒体外膜上可能存在运输葡萄糖分子和氧气分子的载体
C. 细胞溶胶中负责转运氨基酸的载体是tRNA
D. 液泡富含水解酶能吞噬自身衰老的细胞器
9. 群落演替是一个缓慢、持续的动态过程,短时间的观察难以发现这个过程,但是有些现象的出现,可以一窥其演替进行的状态。下列事实的出现,可以用来推断群落演替正在进行着的是( )
A. 毛竹林中的竹笋明显长高
B. 在浮叶根生植物群落中出现了挺水植物
C 荷塘中荷花盛开、荷叶逐渐覆盖了整片水面
D. 在常绿阔叶林中马尾松的部分个体因感染松材线虫死亡
10. 某种高等植物花色由两对等位基因控制,用纯合红花植株与纯合白花植株进行杂交,F1全部表现为红花。F1自交,得到的F2植株中,红花为270株,白花为210株;用纯合白花植株的花粉给F1红花植株授粉,得到的子代植株中,红花为101株,白花为302株。下列叙述错误的是( )
A. F1红花植株的基因型都是杂合子
B. F2的红花植株中纯合子比例为1/16
C. 上述实验得到的子代中白花植株的基因型类型比红花植株多
D. 红花与白花基因可能通过控制酶的合成间接控制该植物花色
11. 科研人员分别用35S、32P标记的噬菌体与大肠杆菌混合培养一段时间,充分搅拌离心后检测两组离心管悬浮液与沉淀物中放射性强度,发现其中一组某个部位的放射性较强且与培养时长无关,推测该组噬菌体的放射性标记物及放射性较强的部位分别是( )
A. 35S标记的蛋白质、沉淀物B. 32P标记的DNA、沉淀物
C. 35S标记的蛋白质、悬浮液D. 32P标记的DNA、悬浮液
12. 卡介苗是用减毒的结核分枝杆菌制成的活疫苗,该疫苗的保护作用一般可以持续10~15年。下列叙述正确的是( )
A. 接种卡介苗后,结核分枝杆菌在人体内没有生长繁殖能力
B. 接种过卡介苗的人,再次接触结核分枝杆菌时会出现过敏反应
C. 接种卡介苗后,记忆细胞可以在10~15年内保持对抗原的记忆
D. 接种卡介苗可预防所有传染病,故我国规定所有新生儿均需接种
13. 研究人员用外源性赤霉素(GA)处理玉米,实验处理及实验结果如图所示,下列叙述错误的是( )
A. 矮化型玉米内源性GA含量不足
B. 矮化型玉米可能缺乏GA受体
C. 外源性GA对矮化型玉米的促进作用比对正常玉米明显
D. 玉米株高由基因决定,GA可能会影响相关基因表达
14. 科研人员以甲型H1N1流感病毒的HA蛋白为抗原对小鼠进行免疫,取其脾脏的淋巴细胞和骨髓瘤细胞融合,获得产生抗HA蛋白抗体的杂交瘤细胞。下列叙述错误的是( )
A. 淋巴细胞与骨髓瘤细胞1:1混合后,发生融合的细胞不全是杂交瘤细胞
B. 选择培养基上获得的杂交瘤细胞可能产生抗HA蛋白抗体
C. 可在培养液中添加一定量的抗生素,以防止杂交瘤细胞培养过程中的污染
D. 抗HA蛋白抗体特异性强、灵敏度高,可广泛用于各种流感病毒的检测
15. 在t1、t2、t3时刻分别给予某神经纤维三次强度相同的甲刺激,测得神经纤维电位变化如图所示。下列有关叙述错误的是( )
A. t1时甲刺激强度可引起Na+内流
B. t2、t3两次甲刺激可以累加导致动作电位的产生
C. 该实验不能证明动作电位的产生和刺激的强度密切相关
D. 增大t3时甲刺激的强度,动作电位的峰值升高
16. 下列关于“试管奶牛”培养流程的叙述,正确的是( )
A. 过程①可对供体母牛注射性激素,使其排出更多的卵子
B. 过程②将采集到的精子和卵子共同培养即可完成体外受精
C. 过程③之前可取囊胚滋养层细胞进行性别鉴定以获得试管奶牛
D. 代孕母牛需进行同期发情处理,并配种,在过程③之后进行妊娠检测
17. 下列关于培养基和细胞培养叙述,正确的是( )
A. 测定植物原生质体的密度时,可用血细胞计数板
B. 原生质体活力可通过质壁分离与复原实验进行验证
C. LB培养基中的蛋白胨和牛肉膏只能作为氮源
D. 稀释涂布平板法和平板划线法均能得到单菌落,都可用于细胞计数
18. 某动物(2n=4)的基因型为AaXBY,其精巢中两个细胞的染色体组成和基因分布如图所示,其中一个细胞处于有丝分裂某时期。下列叙述错误的是( )
A. 甲细胞处于有丝分裂中期、乙细胞处于减数第二次分裂后期
B. 甲细胞中每个染色体组的DNA分子数与乙细胞的相同
C. 若甲细胞正常完成分裂则能形成两种基因型的子细胞
D. 形成乙细胞过程中发生了基因重组和染色体变异
19. 关于菊花组织培养的操作,下列叙述错误的是( )
A. 菊花组织培养过程中,从外植体的分割到炼苗都需要在无菌条件下进行
B. 接种后的材料需要在一定的温度下培养,并每天光照一定的时间
C. 继代培养时需对培养瓶口进行酒精消毒,打开瓶盖,瓶口过火焰
D. 用无菌水多次冲洗,放在无菌纸或灭菌培养皿中待用
20. 从图1酶切结果分析,图2中目的基因(长度为2.0kb)插入方向正确的重组质粒序号和作出该判断所用的限制酶是( )
A. ①,BamHⅠB. ①,EcRⅠ和HindⅢ
C. ②,EcRⅠD. ②,EcRⅠ和HindⅢ
非选择题部分
二、非选择题(本大题共5大题,共60分)
21. 中国明对虾和海蜇具有很高的食用和药用价值。“海蜇—缢蛏—牙鲆—对虾”混养模式是我国某港口城市推广运用的一种养殖方式。在养殖对象中,海蜇是浮游生活的滤食性动物,牙鲆属于底层肉食性鱼类,缢蛏是底栖滤食性贝类,对虾是杂食性甲壳动物,其食物网如下图所示。回答下列问题:
(1)科研人员调查群落中不同物种的总数,可反映群落的___。浮游单胞藻、底栖硅藻等生物的分布体现了水生生物群落的___结构,浮游单胞藻属于生态系统中生物成分中___。
(2)中国明对虾和褐牙鲆的种间关系是___,可采用___法调查该海水养殖池塘中褐牙鲆的种群密度。中国明对虾和褐牙鲆的粪便以及残余饵料可以肥水,经水体微生物的作用为藻类提供___。
(3)缢蛏通过滤食浮游植物和有机碎屑促进了上下水层的对流,它摄入的食物中所含的能量去向除___外,其余能量用于自身的生长繁殖。自然群落中,不同的物种往往通过自然选择作用和___减少和排除竞争,使得它们共同生存下来。
(4)该养殖方式帮助人们合理的调整生态系统的物质循环和能量流动,使物质中的能量更多的流向___。为实现可持续发展,达成自然、经济和社会三者的协调,当地人们把餐厨废弃物加工成猪饲料,人畜粪便作大棚蔬菜的肥料,实现了资源的___或循环利用,使人和自然环境共同受益。
22. 绿萝是常见的家庭赏叶型绿化植物,该观赏性植物有叶片宽大、生命力顽强、易于培养等优点。在研究水分对绿萝生长的影响时,随着干旱时间的增加,坚挺的绿萝叶片发生萎蔫下垂,继而发黄;而在过于频繁浇水的情况下,绿萝根部发黑继而腐烂。
(1)绿萝叶片从坚挺到萎蔫下垂的过程中,测量并计算如图的叶片中细胞L2/L1的值会___。
A. 变大B. 不变C. 变小D. 无法确定
(2)随着干旱时间的增加,绿萝叶片发黄主要是叶绿素大量减少所致,关于叶绿素描述正确的是哪几项___。
A. 土壤中缺乏Mg2+会影响叶绿素的合成
B. 主要吸收红光和蓝紫光
C. 绿色叶片中叶绿素b的含量最高
D. 层析分离时扩散速度较叶黄素慢
(3)过于频繁浇水使土壤中氧气减少,根部细胞厌氧呼吸积累___(酒精/乳酸),影响细胞正常的生命活动而导致根部发黑、腐烂。
某课题小组研究不同的光质对绿萝生长情况、生理特征的影响,一段时间后得到部分结果如下表。
不同光质处理下绿萝生长、生理指标
(备注:ETR值可反映电子传递效率)
(4)该实验的对照组绿萝应为___(黑暗/白光)处理,为确保实验结果科学可信还应___(编号选填)。
①各组处理的光照强度应相同
②各组选取的绿萝品种应相同
③各组所处的温度可不相同
④实验前各组测量指标的初始值应接近
⑤各组光照时间可不相同
(5)ETR值可反映电子传递效率,对照组和蓝光下该值都较高,说明在这些光质下会直接影响光合作用的___的速率。如果将一株绿萝栽培在含有H218O的完全培养液中,给予充足的光照,较长时间后,能够检测到18O的物质有___(至少写出两种)。
(6)某同学观察到放在室内的绿萝叶片比放在室外的绿萝叶片更绿一些,试推测在光照较弱的室内,叶绿体发生的适应性变化有___(答出一点即可)。
23. 人体内的脂肪组织可分为白色脂肪组织(WAT)和褐色脂肪组织(BAT),二者可相互转化。WAT的主要功能是将多余的糖类等以甘油三酯的形式储存起来,BAT则能促进脂肪的水解和氧化分解等以满足机体对额外热量的需求,如图为相关的部分代谢过程。回答下列问题:
(1)褐色脂肪组织(BAT)生活的内环境是___。据图分析,当瘦素(蛋白质类激素)作用于下丘脑的某些神经细胞时,会引起神经细胞兴奋,由静息电位变为___,并通过释放___作用于胰岛B细胞,使后者分泌激素Y___(填“增多”或“减少”)。
(2)甲状腺激素由甲状腺分泌,其化学本质是___衍生物,在BAT细胞中,甲状腺激素促进UCP-1基因表达时的受体位于___。据图可知,甲状腺激素可以增加___的数量,以促进激素X刺激cAMP对脂肪的水解,cAMP还可促进UCP-1基因指导合成UCP-1蛋白的过程。
(3)研究人员将肥胖小鼠随机均分成三组,给A组小鼠饲喂添加适量瘦素的饲料,B、C两组小鼠饲喂普通饲料,同时给B组小鼠注射适量的瘦素,C组小鼠注射等量生理盐水。一段时间后,比较三组肥胖小鼠的体重变化,发现只有B组大部分小鼠的体重明显减轻了。A组肥胖小鼠体重不变的原因是___。B组中大部分小鼠体重减轻的原因是___。B组的小部分小鼠体重不变的原因可能是___。
24. 紫杉醇是红豆杉属植物产生的次生代谢产物,因其能阻碍了肿瘤细胞的分裂,常用做肺癌,乳腺癌和大肠癌的化疗药物。利用植物细胞工程是生产紫杉醇的重要途径,下图是生产紫杉醇的技术路线。请回答下列问题:
(1)该过程运用的原理是___,①过程需要用到的关键激素是___,震荡的作用是___。
(2)应用基因工程可以提高紫杉醇产量,研究人员构建紫杉醇合成关键酶基因Bapt的超表达载体,并将其导入红豆杉细胞,如图。
过程①和②所用的酶分别是___,将构建的超表达载体与经___处理获得的感受态农杆菌混合,通过液体悬浮培养完成___和细胞复苏,再将菌液涂布在选择培养基上培养,挑取单菌落进行PCR鉴定,以获得___的农杆菌。
(3)作为Bapt的超表达载体,需具备的结构有___(写出两个即可)。为进一步确定该幼苗中的Bapt基因是否表达,从转基因细胞中提取蛋白质,经处理固定在硝酸纤维素膜上,让待测蛋白质与___发生抗原抗体杂交。
25. 下图为某家族的遗传系谱图和部分家族成员的电泳图谱,已知该地区人群中决定ABO血型的基因为IA、IB和i。I-4号个体不携带甲病致病基因,甲病基因(D/d)不位于X、Y同源区段上。
(1)在人群中,甲病致病基因位于___染色体上。甲病的发病率男性___女性(填“高于”、“低于”、“等于”)。若同时考虑血型,6号的基因型是___。
(2)经过血型检查发现9号个体为O血型,检查发现11号个体除了患有甲病之外,伴有性染色体三体,经过对染色体分析,得知发生异常的可能原因是母方___出现了分裂异常,产生了性染色体数目异常的配子,与父方产生的性染色体数目正常的配子发生了结合。
(3)人们可以借助核酸探针、限制酶切对产物进行电泳分离,通过现代技术检测个体是否带有遗传病的致病基因。若不考虑血型,根据电泳图谱,Ⅱ-7为纯合子的概率为___。若根据甲病基因制备出单链DNA探针,当待测个体的DNA含有致病基因时,可与探针配对形成杂交信号,根据上述两幅图的情况,一定能与探针杂交的个体有___。组别
pH
CaCl2
温度(°C)
底物降解率
①
9
+
90
38%
②
9
+
70
88%
③
9
-
70
0
④
7
+
70
58%
⑤
9
十
50
65%
光质
测量指标
对照
红光
蓝光
红蓝光
叶面积(cm2)
3208.64
3612.19
3300.90
4005.54
叶绿素含量(mg/g)
1.81
1.56
1.86
2.04
ETR
4.17
3.70
4.00
3.17
浙江省山海协作体2023-2024学年高二下学期4月期中生物试题: 这是一份浙江省山海协作体2023-2024学年高二下学期4月期中生物试题,文件包含生物试题pdf、生物答案pdf等2份试卷配套教学资源,其中试卷共10页, 欢迎下载使用。
浙江省山海协作体2023-2024学年高一下学期4月期中生物试题: 这是一份浙江省山海协作体2023-2024学年高一下学期4月期中生物试题,文件包含生物试题pdf、生物答案pdf等2份试卷配套教学资源,其中试卷共9页, 欢迎下载使用。
精品解析:浙江省A9协作体2022-2023学年高二上学期期中联考生物试题(原卷版+答案解析): 这是一份精品解析:浙江省A9协作体2022-2023学年高二上学期期中联考生物试题(原卷版+答案解析),共33页。试卷主要包含了选择题,非选择题,单参等内容,欢迎下载使用。

