安徽省滁州市九校联盟考试2023_2024学年高一历史上学期期中试题含解析
展开A. 呈现一体化趋势B. 具有多元性特征C. 依赖生产力发展D. 体现兼容的特色
【答案】B
【解析】
【详解】本题是单类型单项选择题。根据主题干的设问词,可知是本质题。时空是:原始社会时期中国。原始社会时期,中国不同地区出现了为数众多的文化遗址,反映中华文明的起源具有多元性,B项正确;材料未提及不同地区文化遗址之间的相互联系和相似特征,无法得出呈现一体化,排除A项;从文化遗址分布情况无法得出中华文明起源的原因,排除C项;材料未提及中华文明对不同民族、地域文明的吸收,不能得出兼容的特色,排除D项。故选B项。
2. 有学者在评价古代某一思想家时说:“(他)以极大的理论勇气提高法律的社会地位,糅合礼治与法治于一体,在政治理论层面突破礼主法辅的传统礼治模式,主张隆礼重法。”由此可知,该思想家是( )
A. 荀子B. 孟子C. 韩非子D. 董仲舒
【答案】A
【解析】
【详解】本题为单类型单项选择题。根据设问可知,这是正向题。时空范围为战国时期(战国)。根据材料“以极大的理论勇气提高法律的社会地位,糅合礼治与法治于一体,在政治理论层面突破礼主法辅的传统礼治模式,主张隆礼重法”可知,该思想家糅合了法家与儒家的思想,并提出“隆礼重法”的新思想,体现了荀子的思想主张,A项正确;孟子主张“仁政”,排除B项;韩非子主张“以法治国”,排除C项;董仲舒提出“罢黜百家,独尊儒术”的主张,排除D项。故选A项。
3. 如表反映了秦统一后所立石刻中部分文字出现的次数。这可用于研究秦朝( )
A. 皇权专制统治具有一定随意性B. 奉行以法治国的理念
C. 政治体制的建设仍需不断完善D. 坚持中央集权的原则
【答案】B
【解析】
【详解】本题是单类型单项选择题。据本题主题干的设问词,可知这是推断题。据本题时间信息可知准确时空是:秦朝(中国)。据本题材料图片信息可知,秦朝石刻中屡屡出现“法、度、式、矩”“功、利”“诛、灭”“成、武”等文字,反映出秦朝重视当时社会秩序的构建,奉行以法治国的理念,B项正确;材料可用于研究秦朝奉行以法治国的理念,材料不足以说明秦朝皇权专制具有随意性,排除A项;只有图片中展示的文字不能说明秦朝政治体制建设存在不足需要完善,排除C项;材料可用于研究秦朝奉行以法治国的理念,但未体现坚持中央集权的原则,排除D项。故选B项。
4. 元朔二年,汉武帝“遣将军卫青、李息出云中,至高阙,遂西至符离,获首虏数千级。收河南地,置朔方、五原郡。”汉武帝此举( )
A. 实现了对西域地区全面有效的统治B. 解除了匈奴对汉朝边疆的威胁
C. 显示了中华民族反侵略的坚强意志D. 推动了统一多民族国家的发展
【答案】D
【解析】
【详解】本题是多类型单项选择题,据本题次题干的提示词,可知这是推断题、影响题。据本题时间信息可知准确时空是:汉武帝时期(中国)。据本题材料“收河南地,置朔方、五原郡”,并结合所学知识可知,汉武帝此举有利于加强对边疆地区的治理,维护国家统一,D项正确;汉武帝时期对西域实行“全面有效的统治”不符合史实,排除A项;此战并未彻底消除匈奴的边疆威胁,漠北之战(元狩四年)后,匈奴再也没有能力在大漠以南设置王庭,排除B项;汉匈战争属于中华民族内部的斗争,不属于反侵略范畴,排除C项。故选D项。
5. 北魏孝文帝“以范阳卢敏、清河崔宗伯、荥阳郑羲、太原王琼”为“四姓”,将之尊为汉士族中首屈一指的高门。同时又规定鲜卑中的穆、陆、贺等八姓与汉族中的“四姓”门第相当,高官清职由他们充任。孝文帝此举旨在( )
A. 限制鲜卑贵族特权B. 推进鲜卑族汉化改革
C. 维护北魏政治统治D. 促进各民族的相互交融
【答案】C
【解析】
【详解】本题为单类型单项选择题。根据设问可知,这是目的题。时空范围为北魏(中国)。根据材料“‘以范阳卢敏、清河崔宗伯、荥阳郑羲、太原王琼’为‘四姓’,将之尊为汉士族中首屈一指的高门。同时又规定鲜卑中的穆、陆、贺等八姓与汉族中的‘四姓’门第相当,高官清职由他们充任”并结合所学知识可知,孝文帝的这一举措维护了汉族和鲜卑贵族的特权,进而维护北魏的政治统治,C项正确;材料提到鲜卑四姓门第很高,充任高官清职,这显然不是限制鲜卑贵族特权,排除A项;孝文帝的上述举措并未涉及汉化改革,排除B项;促进民族交融是客观影响,而非主观动机,排除D项。故选C项。
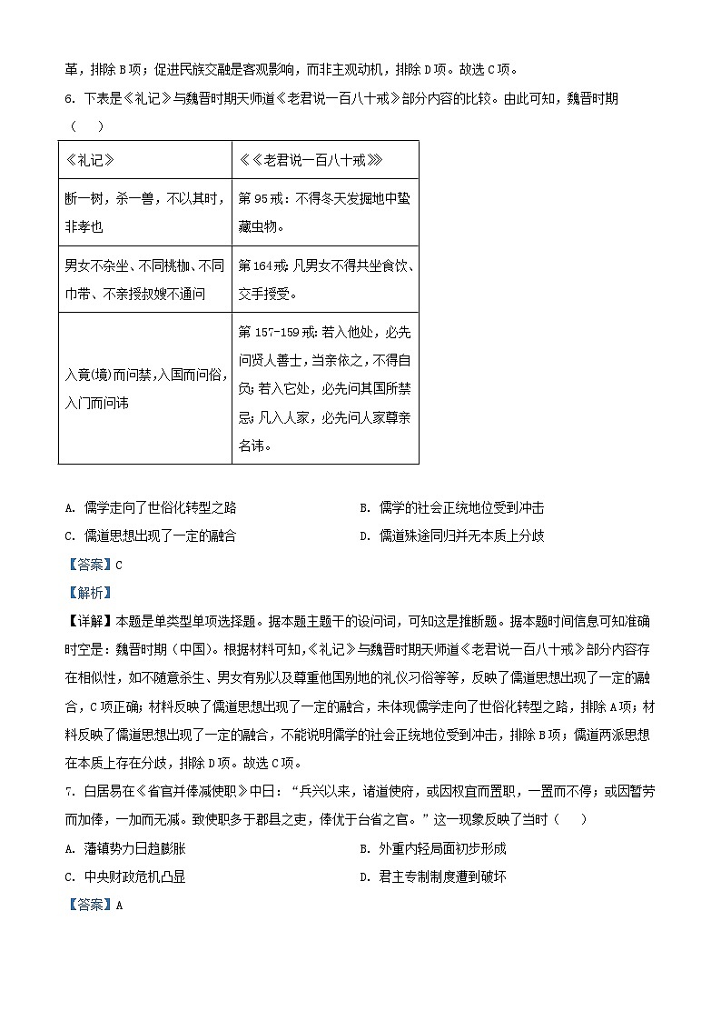
6. 下表是《礼记》与魏晋时期天师道《老君说一百八十戒》部分内容的比较。由此可知,魏晋时期( )
A. 儒学走向了世俗化转型之路B. 儒学的社会正统地位受到冲击
C. 儒道思想出现了一定的融合D. 儒道殊途同归并无本质上分歧
【答案】C
【解析】
【详解】本题是单类型单项选择题。据本题主题干的设问词,可知这是推断题。据本题时间信息可知准确时空是:魏晋时期(中国)。根据材料可知,《礼记》与魏晋时期天师道《老君说一百八十戒》部分内容存在相似性,如不随意杀生、男女有别以及尊重他国别地的礼仪习俗等等,反映了儒道思想出现了一定的融合,C项正确;材料反映了儒道思想出现了一定的融合,未体现儒学走向了世俗化转型之路,排除A项;材料反映了儒道思想出现了一定的融合,不能说明儒学的社会正统地位受到冲击,排除B项;儒道两派思想在本质上存在分歧,排除D项。故选C项。
7. 白居易在《省官并俸减使职》中日:“兵兴以来,诸道使府,或因权宜而置职,一置而不停;或因暂劳而加俸,一加而无减。致使职多于郡县之吏,俸优于台省之官。”这一现象反映了当时( )
A. 藩镇势力日趋膨胀B. 外重内轻局面初步形成
C. 中央财政危机凸显D. 君主专制制度遭到破坏
【答案】A
【解析】
【详解】本题是单类型单项选择题。据本题主题干的设问词,可知这是本质题。据本题时间信息可知准确时空是:唐朝(中国)。根据材料“兵兴以来,诸道使府,或因权宜而置职,一置而不停;或因暂劳而加俸,一加而无减。致使职多于郡县之吏,俸优于台省之官。”可知,安史之乱后,藩镇割据现象严重,地方管理增多并且俸禄优厚,反映了藩镇势力日趋膨胀,A项正确;“初步形成”一说说法错误,早在节度使设立之初就初步形成外重内轻局面,排除B项;材料现象反映了当时藩镇势力日趋膨胀,未体现中央财政危机,排除C项;材料反映了当时中央集权遭到削弱,未涉及君主专制制度,排除D项。故选A项。
8. 唐太宗曾对房玄龄、杜如晦言道:“公为仆射,当广求贤才,随才授任,此宰相之职也。比闻听受词讼,日不暇给,安能助朕求贤乎?”。故下令将尚书省的细碎事情交给仆射(行尚书令职权)之下的左右丞处理,“唯大事应奏者乃关仆射”。唐太宗此举( )
A. 进一步丰富了选官制度B. 明确了三省的职能分工
C. 提高了政府行政效率D. 利于强化封建皇权专制
【答案】D
【解析】
【详解】本题是单类型单项选择题。据本题次题干的设问词,可知这是影响题。据本题时间信息可知准确时空是:唐太宗时期(中国)。根据材料“广求贤人,随才授任,此宰相之职也。比闻听受词讼,日不暇给,安能助朕求贤乎?”“唯大事应奏者乃关仆射”等信息可知,唐太宗不希望宰相“听词受讼”,而是希望他们辅佐自己做更重要的大事,对中枢权力进行了重新划分,此举的目的加强君主专制,D项正确;材料与选官制度无关,排除A项;材料只涉及尚书省,排除B项;材料并未涉及政府行政效率的问题,排除C项。故选D项。
9. 如图为唐代著名画家周昉的《挥扇仕女图》。该画将周昉的“彩色柔丽,以丰厚为体”的画风深刻地展现出来。这一作品折射出唐代( )
A. 崇尚奢靡的社会风气B. 艺术审美与时代潮流的统一
C. 不同民族的民俗交融D. 女性觉醒与浪漫主义的融合
【答案】B
【解析】
【详解】本题为单类型单项选择题。根据设问可知,这是本质题。时空范围为唐代(中国)。根据图片及“彩色柔丽,以丰厚为体”可知,该画作不仅具有极高的审美价值,还与唐代“以胖为美”的时代潮流相吻合,B项正确;仅从该画作不能推出当时崇尚奢靡,排除A项;材料人物没有反映出民族身份特征,无法体现民族交融,排除C项;材料未反映女性觉醒,而且该画不属于浪漫主义风格,排除D项。故选B项。
10. 唐代岑参诗云:“功名祗向马上取,真是英雄一丈夫”。至宋代,世人多言:“状元登第,虽将兵数十万恢复幽蓟,逐强敌于穷漠,凯歌劳还,献捷太庙,其荣亦不可及也。”这一变化( )
A. 反映出北宋边疆安定的现状B. 深受“崇文抑武”方针的影响
C. 表明科举制度的程序已完善D. 说明宋代集权统治得到加强
【答案】B
【解析】
【详解】本题是单类型单项选择题。据本题次题干的设问词,可知这是本质题。据本题时间信息可知准确时空是:唐朝、宋朝(中国)。根据材料可知,唐朝士子倾向于从军报国,而军功在宋代则不受重视,科举及第成为当时士子的主要追求,结合所学知识可知,这主要是因为宋代实行“崇文抑武”政策,致使武人社会地位不断下降,文官地位不断上升,B项正确;宋代民族政权对峙,北宋边疆并不安定,排除A项;材料强调的是科举及第成为当时士子的主要追求,不能体现科举程序的完善,排除C项;材料并未涉及宋代集权统治的情况,排除D项。故选B项。
11. 宋仁宗统治时期(1022~1063年),大臣富弼说:“自来天下财货所入,十中九赡军,军可谓多矣,财可谓耗矣。”这反映出当时( )
A. 藩镇割据局面成为严重社会危害B. 对外扩张战争频繁
C. “冗兵”给国家财政造成沉重负担D. 国家军事实力强大
【答案】C
【解析】
【详解】本题为单类型单项选择题。根据设问可知,这是本质题。时空范围为宋代(中国)。材料反映宋代因冗兵而带来的财政问题,结合所学知识可知,这一问题的形成主要源于宋代为加强专制主义中央集权而采取的一系列举措,C项正确;宋朝藩镇隐患基本消除,排除A项;当时宋朝先后与辽、西夏等少数民族政权达成和议,边境较为稳定,排除B项;宋代军事实力较弱,排除D项。故选C项。
12. 辽国建立后,践行“蕃(藩)不治汉,汉不治蕃,蕃汉不同治”的理念,“以国制治契丹,以汉制治汉人”成为治国理政的重要原则。由此可知,辽( )
A. 保留女真民族特色B. 沿用了猛安谋克制
C. 照搬汉族典章制度D. 实行因俗而治政策
【答案】D
【解析】
【详解】本题是单类型单项选择题。据本题主题干设问词,可知这是推断题,时空是辽朝时期(中国)。根据材料“蕃(藩)不治汉,汉不治蕃,蕃汉不同治”“以国制治契丹,以汉制治汉人”及所学可知,辽朝设立南、北面官,北面官负责契丹等游牧民族事务,南面官负责以汉人为主的农耕民族事务,这反映出因俗而治的特点,D项正确;辽朝是由契丹族建立的,排除A项;金朝实行了猛安谋克制,与辽朝无关,排除B项;辽朝并不是照搬汉族典章制度,排除C项。故选D项。
13. 《元史》记载, “行中书省,凡十一、秩从一品。掌国庶务(各类政务),统郡县,镇边鄙,与都省互为表里”。其官员由丞相、平章等六七人组成,通过共同开会处理各类事务。由此可知,元朝的行省制( )
A. 促进了各民族间的相互交融B. 兼具了集权与分权的双重属性
C. 提高了地方政府的行政效率D. 彻底解决了中央与地方的矛盾
【答案】B
【解析】
【详解】本题是单类型单项选择题。据本题主题干的设问词,可知这是推断题。据本题时间信息可知准确时空是:元朝(中国)。据材料“掌国庶务(各类政务),统郡县,镇边鄙”“由丞相、平章等六七人组成,通过共同开会处理各类事务”可知,行省为地方最高行政机构,掌握地方上的经济和军事等大权,但其又要受中书省的节制,体现了其兼具集权与分权的双重属性,B项正确;材料描述的是行省的属性,没有体现民族融合信息,排除A项;材料描述的是行省权力的情况,没有提及其影响,得不出提升了地方的行政效率,排除C项;彻底解决了中央与地方的矛盾,说法过于绝对,中央与地方的矛盾一直存在,排除D项。故选B项。
14. 宋代乡民职业选择日趋多元化,或可租佃土地转化为契约下的佃农,或可转为小手工业者,或可流入城市做手工业作坊及服务性行业中的雇佣劳动者。这反映出宋代( )
A. 社会阶层分化出现缓和B. 重农抑商政策已被废止
C. 社会等级观念开始淡化D. 社会经济生活较活跃
【答案】D
【解析】
【详解】本题是单类型单项选择题。据本题主题干的设问词,可知这是本质题。据本题时间信息可知准确时空是:宋朝(中国)。据材料可知,宋代乡民职业选择日趋多元化,体现了宋朝商品经济以及社会经济生活的繁荣与活跃,D项正确;材料描述的是经济生活的活跃,而非阶层分化,排除A项;重农抑商政策已被废止,与历史史实不符,重农抑商一直是中国古代的重要政策,排除B项;材料描述的是商品经发展,社会经济生活活跃,没有体现等级观念信息,排除C项。故选D项。
15. 泉州为我国宋元时期对外交通大港,往来地区包括今天的朝鲜半岛、日本、印度支那半岛、印度尼西亚、菲律宾、波斯湾沿岸、阿拉伯半岛乃至埃及、东非和地中海等七十多个国家和地区。这说明,宋元时期( )
A. 全球航路得以建立B. 航海技术进步明显
C. 海洋探索不断进行D. 海上丝绸之路兴盛
【答案】D
【解析】
【详解】宋元时期,泉州与朝鲜半岛、日本、阿拉伯半岛乃至埃及、东非和地中海等七十多个国家和地区进行贸易外来,这表明对外交往进入频繁时期,海外贸易发达,即海上丝绸之路兴盛,D项正确;新航路的开辟,使全球航路得以建立,排除A项;航海技术进步明显表现在磁罗盘、实用航海图和天文定位技术的广泛应用,与材料无关,排除B项;海洋探索指探寻求索新的航线,与材料无关,排除C项。故选D项。
16. 洁白无瑕、轻薄透气的棉花,向人们提供了舒适柔和的棉织衣物,满足了人们御寒保暖的基本生存需求和多样化的消费选择。如需了解棉花在内地的种植情况,可以翻阅()
A. 《史记·食货志》B. 《齐民要术》C. 《新唐书·地理志》D. 《王祯农书》
【答案】D
【解析】
【详解】结合所学知识可知,棉花在内地的种植始于宋朝,《王祯农书》是元朝的一部农学巨著,D项正确;《史记·食货志》是西汉武帝时期司马迁所著,《齐民要术》是北朝贾思勰编著的农书,《新唐书·地理志》是北宋欧阳修所著的古代地理兼及水利的著作,A、B、C三项均早于棉花在内地的种植时间,排除ABC项。故选D项。
二、非选择题
17. 阅读材料,回答问题。
材料一 先秦儒家思想是以“仁”为核心,以“礼”为形式,以“中庸”为方法论的政治伦理思想。“仁”既是个人道德修养的标准,又是现实管理中用作处理人与人之间关系和为政治国的最高原则。“仁”的表现形式是“礼”,“礼”的内核是“仁”。孔子“礼”的思想传承于周礼,它是一种保持社会各种人“明份”,从而使社会有序的思想,是一种外在他律性的规范和典章制度。“中庸”则是孔子提出的修身、处事的理论原则,指的是矛盾双方相互依存所表现出来的“度”,强调人与人关系中,要“执两用而中”,无过无不及。例如,在君臣关系中,要加强君主权力与尊重臣民权利相统一,君主驭臣又接受臣民的监督,臣民可以匡正君主的行为而不能越界;官民关系中,官府要宽以待民,人民要知礼而为。
——摘编自魏雪《先秦儒家的思想及其当代价值》
材料二 宋代儒学的表现形态是理学,它以儒学为主,同时吸收了佛道思想,它主要讨论“性与天道”的哲学问题,并旁及文化的各个方面。理学的出现加强了封建主义精神压迫,同时它又是儒学思想中精华的发扬光大。当理学家离开关于“天理”的说教而论述治学问题的时候,他们又发展了早期儒学中重视人的独立思考、兼综百家和重视文化遗产研究的传统。朱熹在研究文化遗产时,非常注重独立思考,他强调“读书无疑者,须教有疑;有疑者,却要无疑,到这里方是长进”。理学的经邦济世思想和“国格”观念,在一些政治家和志士仁人身上也发出了光芒。如文天祥在被囚禁的土牢里写出一首气壮山河的《正气歌》,表现了视死如归的崇高民族气节。
——摘编自张岂之《儒学的历史演变及其作用》
(1)根据材料一并结合所学知识,概括先秦儒家思想的特点。
(2)综合上述材料并结合所学知识,简述与先秦儒学相比,宋代理学的不同之处,并谈谈你对古代儒学发展的认识。
【答案】(1)特点:以“仁”为核心,以“礼”为形式,以中庸为方法论;注重礼乐秩序;追求社会和谐;坚持以民为本。
(2)不同之处:宋代理学的理论来源更加多元;走向了哲学化的发展之路(完成了哲学化和思辨化);更加重现伦理道德。认识:儒学的发展深受时代发展的影响;儒学对中国古代乃至现代社会仍起到深刻的影响;儒学在改革中发展,在融汇中创新。
【解析】
【小问1详解】
特点:根据材料一“先秦儒家思想是以‘仁’为核心,以‘’礼’为形式,以‘中庸’为方法论政治伦理思想。”得出以“仁”为核心,以“礼”为形式,以中庸为方法论;根据材料一“孔子‘礼’的思想传承于周礼,它是一种保持社会各种人‘明份’,从而使社会有序的思想,是一种外在他律性的规范和典章制度。”得出注重礼乐秩序;根据材料一“中庸则是孔子提出的修身、处事的理论原则,指的是矛盾双方相互依存所表现出来的‘度’,强调人与人关系中,要‘执两用而中’,无过无不及。”得出追求社会和谐;根据材料一“要加强君主权力与尊重臣民权利相统一,君主驭臣又接受臣民的监督,臣民可以匡正君主的行为而不能越界;官民关系中,官府要宽以待民,人民要知礼而为。”得出坚持以民为本。
【小问2详解】
不同之处:根据材料二“宋代儒学的表现形态是理学,它以儒学为主,同时吸收了佛道思想,它主要讨论‘性与天道’的哲学问题,并旁及文化的各个方面。”得出宋代理学的理论来源更加多元;根据材料二“它主要讨论‘性与天道’的哲学问题,并旁及文化的各个方面。”得出走向了哲学化的发展之路(完成了哲学化和思辨化);根据材料二“理学的出现加强了封建主义精神压迫,同时它又是儒学思想中精华的发扬光大。”得出更加重现伦理道德。认识:分别从时代发展的影响;儒学对中国社会的影响等角度说明,儒学的发展深受时代发展的影响;儒学对中国古代乃至现代社会仍起到深刻的影响;儒学在改革中发展,在融汇中创新。
18. 阅读材料,回答问题。
材料 中国古代社会是一个以农业为本的社会,自然经济占据主导地位,但也出现了战国秦汉、唐宋这两个商业高潮期。《史记·货殖列传》云:“汉兴,海内为一,开关梁,弛山泽之禁。是以富商大贾周流天下,交易之物莫不通得其所欲”;唐代元稹在《估客乐》中也写道“求珠驾沧海,采玉上荆衡。北买党项马,西擒吐蕃鹦……经营天下遍,却到长安城”,这反映出传统“百里不贩樵,千里不贩籴”认知的破除。中国古代商业在传统社会经济结构及封建国家干预等方面的种种制约下不断地发展和突破。作为商业活动中心的城市,逐渐从封闭格局走向了开放格局,其活动有了更广阔的发展空间和时间弹性。此外,南方商业性城市及大小经济型市镇、各类草市的发展也尤为明显。“钱帛兼行”虽然长期存在于古代社会,但秦始皇统一货币和汉武帝铸五铢钱,既满足了第一个商业高潮的现实需要,也推动了第二次商业高潮的持续发展。至第二次高潮期,不仅出现了飞钱这种最早的汇兑业,还出现了柜坊这种最早的金融贮存、保管业和金融信贷业,甚至货币的形式也出现进一步发展,这进一步促进了商业的繁荣。
----摘编自宁欣《中国古代商业发展的概貌和特点》
(1)根据材料并结合所学知识,分析战国秦汉、唐宋这两次商业高潮出现的共同原因。
(2)根据材料并结合所学知识,概述我国古代商业发展的限制因素及其突破的表现。
【答案】(1)共同原因:农业生产技术的改进推动农业经济的发展(农业的发展);国家逐渐从分裂走向统一;抑商政策出现一定松弛。
(2)限制因素:自然经济始终是古代中国的经济主体;封建专制制度不断发展强化;“重农抑商”思想根植于传统社会。表现:长途运输业(贩运)得到发展;城市的坊市界限和时间限制逐渐破除;商业性市镇和草市的产生和发展;货币实现统一并发展出纸币;出现了古代金融业。
【解析】
【详解】(1)共同原因:根据材料“ 中国古代社会是一个以农业为本的社会,自然经济占据主导地位,但也出现了战国秦汉、唐宋这两个商业高潮期。”并结合所学可知农业生产技术的改进推动农业经济的发展(农业的发展);根据材料“汉兴,海内为一,开关梁,弛山泽之禁。是以富商大贾周流天下,交易之物莫不通得其所欲”;唐代元稹在《估客乐》中也写道“求珠驾沧海,采玉上荆衡。北买党项马,西擒吐蕃鹦……经营天下遍,却到长安城”可推出国家逐渐从分裂走向统一;根据材料“中国古代商业在传统社会经济结构及封建国家干预等方面的种种制约下不断地发展和突破。”可推出抑商政策出现一定松弛。
(2)限制因素:可从经济、政治和思想的角度进行分析。经济上,根据材料“ 中国古代社会是一个以农业为本的社会,自然经济占据主导地位”可推出自然经济始终是古代中国的经济主体;政治上,结合所学可知封建专制制度不断发展强化;思想上,结合所学可知“重农抑商”思想根植于传统社会。表现:根据材料“作为商业活动中心的城市,逐渐从封闭格局走向了开放格局,其活动有了更广阔的发展空间和时间弹性。”并结合所学可知长途运输业(贩运)得到发展;城市的坊市界限和时间限制逐渐破除;根据材料“此外,南方商业性城市及大小经济型市镇、各类草市的发展也尤为明显。”可推出商业性市镇和草市的产生和发展;根据材料“。至第二次高潮期,不仅出现了飞钱这种最早的汇兑业,还出现了柜坊这种最早的金融贮存、保管业和金融信贷业,甚至货币的形式也出现进一步发展,这进一步促进了商业的繁荣。”可推出货币实现统一并发展出纸币;出现了古代金融业。
19. 阅读材料,回答问题。
材料 一个民族合于另一个民族,存在着两种情况或方式。一种是采取政治强制手段把一个民族合于另一个民族;另一种是通过经济、文化的作用,使一个民族经过自然的过程合于另一个民族。为了比较妥当和科学地表示这两种客观存在的情况或方式;人们又习惯地把通过政治强制使一个民族合于另一个民族的情况称为同化;把通过经济、文化的作用使一个民族自然地合于另一个民族的情况称为融合。在古代中国多民族的关系史上,既有强制同化,又有自然融合,相互之间分分合合,聚聚散散,错综而又复杂。
——摘编自杨文英《浅谈中国古代史上的民族融合》
根据材料并结合所学中国古代史的相关知识,围绕“民族交融与多民族国家的发展”自行拟定一个具体的论题,并就所拟论题进行简要阐述。(要求:论题明确,史论结合;表述成文,阐述完整;逻辑严密,条理清晰。)
【答案】示例:
论题:民族交融推动统一多民族国家的巩固和发展。
阐述:中华民族在交融中不断发展壮大。春秋战国时期,与中原各国相邻的戎狄蛮夷逐渐产生华夏认同观念,并融入华夏族;秦汉时期,政府不断加强对东南沿海和西南少数民族地区的治理,使统一多民族国家得到巩固;魏晋南北朝时期,少数民族内迁、北方人民南迁、孝文帝改革等加强了各民族间经济文化交流,推动了统一多民族封建国家的发展;隋唐时期,通过和亲、会盟、册封等方式,密切了同周边少数民族政权的联系,推动统治疆域不断拓展,使各民族间往来更加密切;辽宋夏金时期,民族政权并立,各民族通过经济互市、文化学习、政治借鉴等形式呈现出相互交融的趋势;元朝统一后,通过设立行省、宣政院等机构,对边疆地区实行有效管理,不同民族之间的交融得到进一步加强,统一多民族封建国家也更趋稳固。
总而言之,古代中国经历了多个历史阶段的民族交融,促进了民族关系的发展和推动了统一多民族国家的进程。
【解析】
【详解】本题是开放性试题,没有固定答案,言之成理即可。首先解读材料,可知材料主要叙述了中国古代一个民族合于另外一个民族的两种形式,这两种形式对多民族国家的形成和发展都产生过重要影响。根据设问围绕“民族交融与多民族国家的发展”,可拟定论题为“民族交融推动统一多民族国家的巩固和发展”,结合中国古代几个民族大融合时期的史实进行分析,如春秋战国、秦汉、魏晋南北朝、唐朝、辽宋夏金元等时期,说明每个时期民族融合的具体举措及其对多民族国家发展产生的影响。阐述过程要史论结合、逻辑严密,最后总结回扣观点。
仁/孝
良/文
礼
诛/灭
成/武
禁/刑
法/度/式/矩
功/利
2
4
1
10
9
3
15
10
《礼记》
《《老君说一百八十戒》》
断一树,杀一兽,不以其时,非孝也
第95戒:不得冬天发掘地中蛰藏虫物。
男女不杂坐、不同桃枷、不同巾带、不亲授叔嫂不通问
第164戒:凡男女不得共坐食饮、交手授受。
入竟(境)而问禁,入国而问俗,入门而问讳
第157-159戒:若入他处,必先问贤人善士,当亲依之,不得自负;若入它处,必先问其国所禁忌;凡入人家,必先问人家尊亲名讳。
2023-2024学年安徽省滁州市滁州中学等九校联盟考试高一上学期期中考试历史试题含解析: 这是一份2023-2024学年安徽省滁州市滁州中学等九校联盟考试高一上学期期中考试历史试题含解析,共13页。试卷主要包含了选择题,非选择题等内容,欢迎下载使用。
安徽省滁州市九校联盟考试2023-2024学年高一上学期期中考试历史试题(Word版附解析): 这是一份安徽省滁州市九校联盟考试2023-2024学年高一上学期期中考试历史试题(Word版附解析),共11页。试卷主要包含了选择题,非选择题等内容,欢迎下载使用。
安徽省滁州市九校联盟2023-2024学年高二上学期期中联考历史试题(Word版附解析): 这是一份安徽省滁州市九校联盟2023-2024学年高二上学期期中联考历史试题(Word版附解析),共13页。试卷主要包含了选择题,非选择题等内容,欢迎下载使用。

