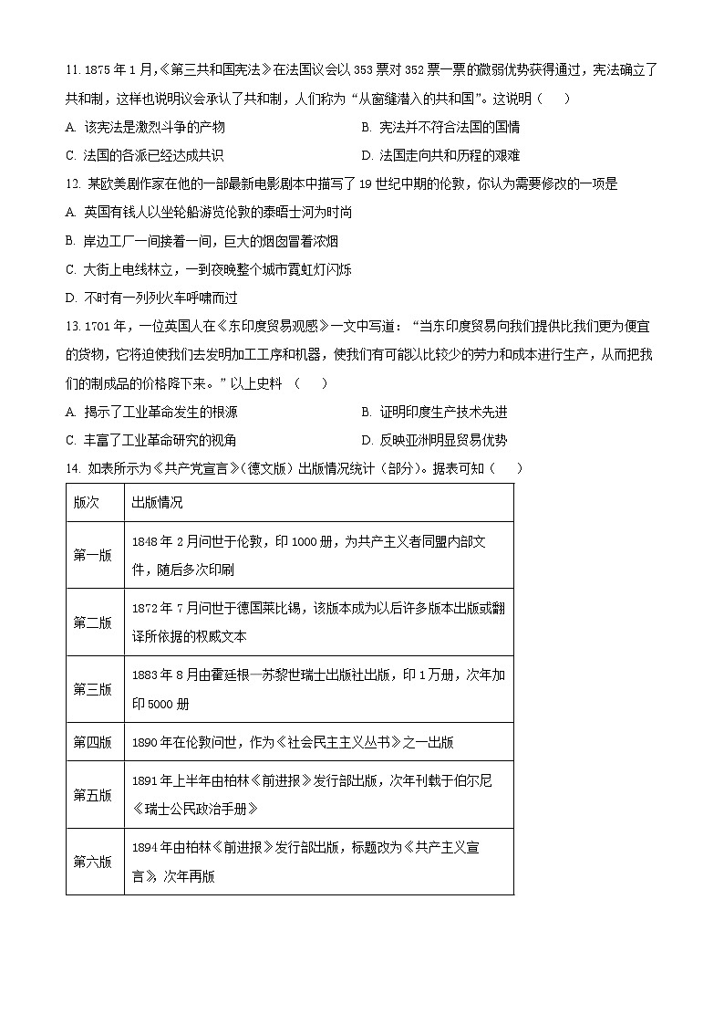
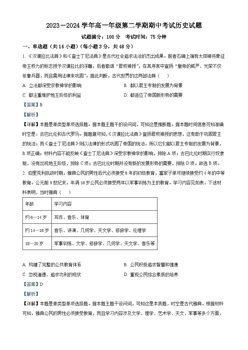
山西省大同市浑源县第七中学校2023-2024学年高一下学期期中考试历史试题(原卷版+解析版)
展开山西省大同市2023-2024学年高二下学期期中考试历史试题(原卷版+解析版): 这是一份山西省大同市2023-2024学年高二下学期期中考试历史试题(原卷版+解析版),文件包含山西省大同市2023-2024学年高二下学期期中考试历史试题原卷版docx、山西省大同市2023-2024学年高二下学期期中考试历史试题解析版docx等2份试卷配套教学资源,其中试卷共20页, 欢迎下载使用。
山西省大同市2023-2024学年高一下学期4月期中历史试题(原卷版+解析版): 这是一份山西省大同市2023-2024学年高一下学期4月期中历史试题(原卷版+解析版),文件包含山西省大同市2023-2024学年高一下学期4月期中历史试题原卷版docx、山西省大同市2023-2024学年高一下学期4月期中历史试题解析版docx等2份试卷配套教学资源,其中试卷共21页, 欢迎下载使用。
山西省大同市浑源县第七中学校2022-2023学年高二下学期第二次月考历史试题: 这是一份山西省大同市浑源县第七中学校2022-2023学年高二下学期第二次月考历史试题,共6页。试卷主要包含了选择题,非选择题等内容,欢迎下载使用。

